- +1
国际学校,难知天命
原创 图解教育工作室 图解教育

早已席卷全国各地的国际学校更名潮,终于姗姗来迟“淹”到了京城,3月底迄今:清华附中国际学校更名为北京市朝阳区清森学校、北京市海淀国际学校更名为北京市海淀外国语藤飞学校、哈罗北京更名为北京市朝阳区礼德学校、北京市力迈中美学校更名为北京市朝阳区力迈学校、北京市朝阳区北外附校双语学校更名为北京市朝阳区北外同文外国语学校、北京世青国际学校更名为北京市朝阳区世青学校、北京市私立新亚中学更名为北京市朝阳区正源新亚学校、北京市朝阳区青苗国际双语学校更名为北京市朝阳区青苗学校、北京市朝阳区启明星双语学校更名为北京市朝阳区启明星学校……
摘下“清华”的高帽,脱掉“国际”的外衣,更名从来不是简单的换个名字,而是应对监管的必须之举,但更名至少意味着还活着,没有卷进先后而至的停办潮之中:深圳哈罗礼德国际学校、北京昌平新东方双语学校义务教育阶段停办,深圳太子湾实验部停办……
监管频至,生源吃紧,已过知天命之年的中国国际学校,更名虽易却难知未来的命运。
难知天命中国国际学校历史最早可追溯到1969年。当年,中国第一家国际学校——北京巴基斯坦使馆学校成立,随后直至90年代,中国国际学校以外籍人员子女学校为主。2000年后一段时间,公立学校国际部、民办国际学校先后迎来发展契机,数量快速增长。

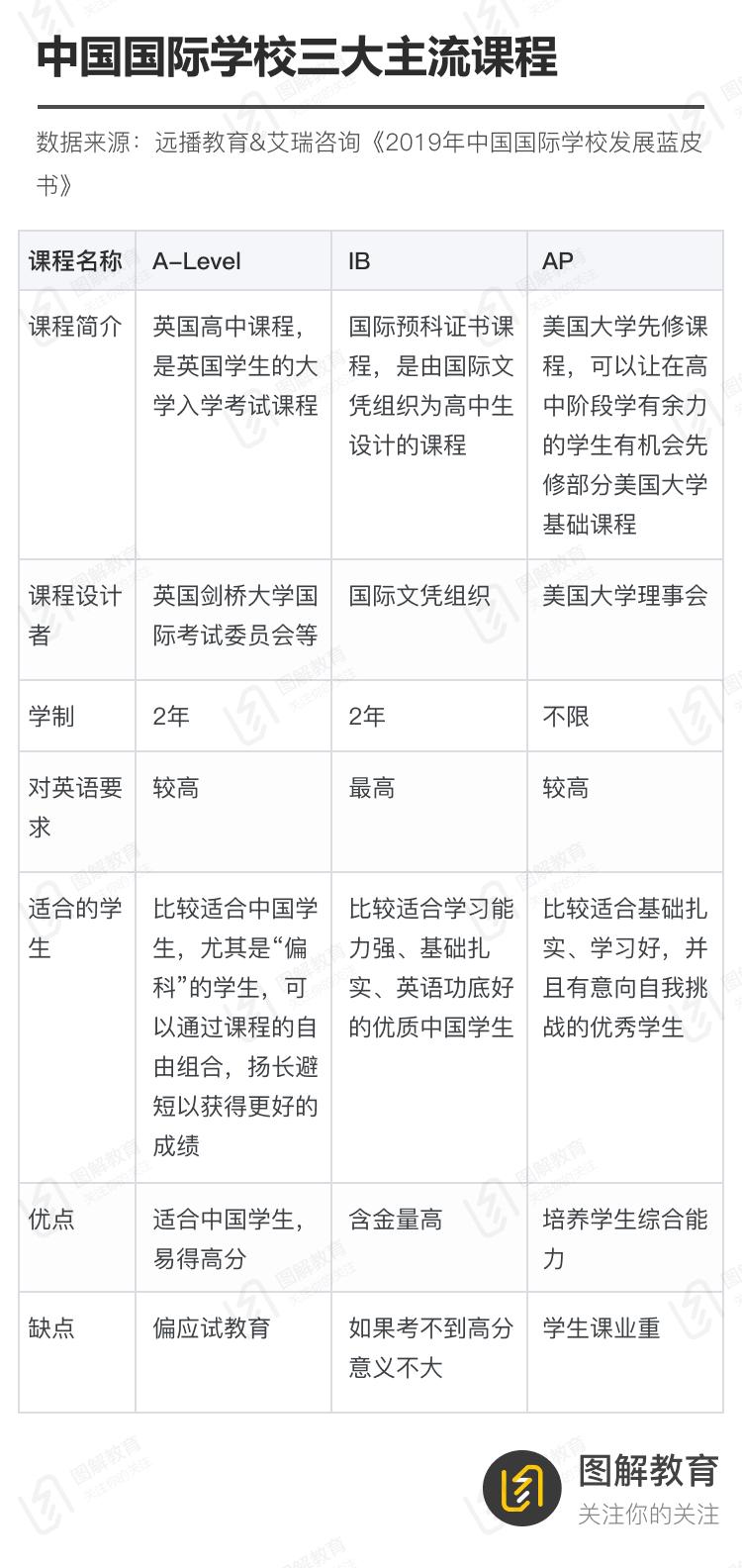
这三类国际学校中,前一种只允许外籍人员就读,后两种则对中国家庭开放,而A-Level (General Certificate of Education Advanced Level) 、IB (International Baccalaureate) 、AP (Advanced Placement) 是其三大主流课程。
AP是美国大学先修课程或预修课程,完成课业后参加AP考试,得到一定的成绩后可以获得大学学分;IB课程主要由外籍子女学校开设,提供从幼儿园到大学预科的课程;A-Level则是英国高中课程,证书被几乎所有英语授课的大学作为招收新生的入学标准。

发展至今50余年,中国国际学校已过知天命之年,如同年龄一般,渐渐显露出沉沉暮气。2021年,中国大陆地区获认证的国际学校总数为932所,其中民办国际学校559所、新增24所,公立学校国际部(班)243所、减少16所,外籍人员子女学校113所、新增17所;但整体增速明显放缓,2020年同比仅5%,2021年更是不到3%。
与此同时,新建国际学校增量减少。据不完全统计,2021年9月落地招生并进入正式运营的新开学国际学校共有41所,与2020年同时段的53所相比,下降了22.6%。

国际学校不再狂飙猛进的首要原因是监管频至。实际上,对中国家庭开放的两类学校中,公立学校国际部早已被严格监管:2013年起,教育部收紧对公立学校国际部的政策,对招生流程和收费标准进行规范同时,不再审批新的公立学校国际部。2021年,公立学校国际部锐减16所,是再直接不过的结果。
而近几年对民办国际学校的监管更是打出了组合拳,更名潮不过是最表层的体现。
更名改姓中国国际学校的更名潮已持续多年,其更名原因主要有公参民、去掉“国际”等字样、规范民办义务教育阶段学校名称、规范外籍人员子女学校命名等。

更名自非心血来潮,乃因政策要求。2015年《教育部关于做好外籍人员子女学校有关工作的意见》,2020年《关于规范民办义务教育发展的实施意见》,2021年《关于规范民办义务教育发展的意见》、《关于规范公办学校举办或者参与举办民办义务教育学校的通知》等,都对民办学校的命名有详细要求,概况起来主要有:

更名只是表面,“改姓”则是内里,尤其四大原因中的“公参民”:根据最新政策要求,全国义务教育阶段“公参民”学校要么转为公办,要么转为纯民办,要么终止办学,而转为民办的学校不得继续使用公办学校校名或校名简称,改姓就得更名,更名就是改姓。
“公参民”学校主要有三类:(1)公办学校单独举办的民办义务教育学校,(2)公办学校与其他公有主体合作举办的民办义务教育学校,(3)公办学校与其他社会组织、个人合作举办的民办义务教育学校,其未来命运轨迹如下图所示:

所谓“六独立”是指独立的法人资格、校园校舍及设备、专任教师队伍、财会核算、招生、毕业证发放,符合的方可更名继续民办。但更名改姓说明还活着,至少没有停办。
2021年9月,《民办教育促进法实施条例》实施,明确禁止通过VIE架构控制民办义务教育学校,限制外国控制和参与私立学校的运营,这正是昌平新东方双语学校义务教育学段、成都威斯敏斯特学校等学校不得不停办的原因。另有消息称,近日,贵阳云岩区14所民办学校停止办学;预计到今年7月,将关停辖区内37所民办学校。
新学说《2021中国国际学校发展报告》数据则显示,2021年有21所原定9月开学的国际学校延期开学或无法开办,与上一年统计的12所相比,数量大幅增加。这些学校未能成功开学的原因大多是受政策影响而未能及时获得办学资格证。
不确定性而活下来的国际学校,和之前一样活得滋润的并没有几家。
国际学校本是“丛林社会中的避难所”,避开每年千万学生争过独木桥的高考;提前感受国际教育氛围,作为将来出国留学的跳板;教育资源远胜于国内k-12阶段的非国际学校;多元化的评价体系、丰富的课程、注重孩子创造性、独立思考能力的培养……因此,纵使国际学校学费高昂,仍有无数中国家长趋之若鹜。

本身高昂又不断上涨的学费之外,家长还要负担孩子的伙食费、制服费、交通费、课外活动费等一切额外费用。就读于北京某国际学校的David妈妈告诉《中国经营报》记者,如果自己的孩子从小学到高中都读国际学校,花费至少要300万元。
费用从来阻拦不了中国家长,疫情却改变了一切。中国教育报《2021国际学校年度发展观察报告》分析指出,大批外籍教师难以拿到签证,美国一流高校尤其是理工科尖端专业报考难度增加、录取数量减少,都是国际学校遭遇的挑战。“留学全知道”则报道称,一些国际学校应对失据,网课之“水”让很多家长不得不在课外寻找更多的帮助。
诸多不确定性累积,“校外的家长在踌躇”,一些国际学校遭遇招生难。据“财经十一人”报道,2020年至少一半以上的国际高中完不成招生计划。与此同时,“校内的学生也不乏退出者”,转到公立学校读书者愈发增多,但课程不兼容、没有国内高中学籍等问题,让转回“体制内”变得很艰难,这等于提前堵死了进入国际学校的道路。

疫情持续影响之下,中国国际学校的未来命运将如何,何时能够恢复元气,不得而知。
结语2021年9月实施的《民办教育促进法实施条例》还规定,实施义务教育的民办学校不得使用境外教材。这无疑是扼住国际学校喉咙的另一个釜底抽薪之举,其小学部、初中部几乎因此丧失了大部分存在的理由。
参考资料:
黑板洞察《国际学校40年大变局:民办成主流,发展渐降温》
胡润百富&青苗《2021中国国际教育白皮书》
远播教育&艾瑞咨询《2019年中国国际学校发展蓝皮书》
财经十一人《招生更难,定位在变,国际学校黄金时代终结?》
原标题:《国际学校,难知天命》
本文为澎湃号作者或机构在澎湃新闻上传并发布,仅代表该作者或机构观点,不代表澎湃新闻的观点或立场,澎湃新闻仅提供信息发布平台。申请澎湃号请用电脑访问http://renzheng.thepaper.cn。





- 报料热线: 021-962866
- 报料邮箱: news@thepaper.cn
互联网新闻信息服务许可证:31120170006
增值电信业务经营许可证:沪B2-2017116
© 2014-2026 上海东方报业有限公司




