- +1
广州市交通运输部门公布2022年4月机动车驾驶员培训服务质量榜单
2022-06-06 18:34
来源:澎湃新闻·澎湃号·政务
字号
2022年4月广州市机动车驾驶员
培训服务质量信息
截至2022年4月底,全市正常经营普通机动车驾驶员培训机构(以下简称“驾培机构”)167家、经营性教练场企业7家。全行业备案教练车11372辆,备案教练员15481人,教练场地690个。
一、考试通过率情况
2022年4月,场地驾驶技能考试、道路驾驶技能考试通过率(前后十名,考试人数小于10人的驾培机构不纳入统计)排名如下:
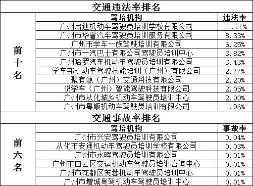
二、违法率和事故率情况2022年4月,驾驶员取得驾驶证后三年内的违法率(前十名)和事故率(前六名,其余驾培机构事故率为零)排名如下:
三.投诉情况。
2022年4月,全市驾培行业共发生投诉1046宗,其中涉及学时安排问题479宗、教学质量问题399宗、服务态度问题149宗、其他问题19宗。

四、学车报名优选学费存管模式驾培学费第三方存管服务模式是在广州市交通运输部门指导下,由市驾培行业协会发起,按照行业自律管理,驾校自愿参与,以维护学员学车权益和保障学费安全为目标,打造的学车新服务模式。有计划学车的市民可通过支付宝搜索“穗学车”小程序或广州交通行讯通APP学车模块详细了解。其中,进驻支付宝“穗学车”提供学费第三方存管服务的驾校目前已达135家,占全市小型车培训驾校的87%,覆盖全市500余个教练场。市民可根据自身需求综合考量驾校报名学车。
原标题:《广州市交通运输部门公布2022年4月机动车驾驶员培训服务质量榜单》
特别声明
本文为澎湃号作者或机构在澎湃新闻上传并发布,仅代表该作者或机构观点,不代表澎湃新闻的观点或立场,澎湃新闻仅提供信息发布平台。申请澎湃号请用电脑访问http://renzheng.thepaper.cn。
+1
收藏
我要举报





查看更多
澎湃矩阵
新闻报料
- 报料热线: 021-962866
- 报料邮箱: news@thepaper.cn
互联网新闻信息服务许可证:31120170006
增值电信业务经营许可证:沪B2-2017116
© 2014-2026 上海东方报业有限公司
反馈




