- +1
抢疯了!又一只“吸金”超100亿!
中国基金报记者 方丽 陆慧婧
基金发行市场再迎百亿新基金。
基金君获悉,6月21日面向公众投资者发售的国金中国铁建高速REIT首发当日吸金超过110亿元,而该基金面向公众初始发售份额仅0.375亿份,这也意味着国金中国铁建高速REIT顺利实现“一日售罄”,若是不启动回拨机制,最终配售比例或在0.34%附近。
作为公募基金一大类全新品种,国内公募REITs诞生至今一直站在市场“聚光灯”之下,在今年疲弱的市场环境下,年内发行的两只公募REITs“吸金”均在百亿以上,今年4月发行的华夏中国交建REIT面向公众发售更是一日募集842.33亿元,配售比例低至0.84%,刷新公募基金史上最低认购记录。
又一只公募REITs“吸金”超百亿
公募REITs市场再迎百亿级别的发行“首秀”。
在结束路演推介、询价、定价、战略配售等工作之后,今年第二单公募REITs——国金中国铁建高速REIT迎来面向公众投资者发行的日子。
基金发售公告显示,国金中国铁建高速REIT募集的基金份额总额为5.00亿份,其中初始战略配售发售份额为3.75亿份,占本次基金份额发售总量的75%,公众初始发售份额为0.375亿份,占扣除初始战略配售份额数量后发售份额的30%,根据询价结果,该基金认购价格为 9.586元,这也意味着面向公众发行的规模仅3.595亿元。
据渠道人士透露,截止下午15点,国金中国铁建高速REIT今日募集规模约达113亿元,远超发行上限,有望提前结束募集并开启比例配售。
事实上,不仅公开发售引百亿资金追捧,此前的网下询价环节也火爆异常,公告显示,国金铁建高速公路REIT网下询价剔除无效报价后,共收到51家网下投资者管理的125个配售对象的询价报价信息,拟认购数量总和为289,050.00万份,为初始网下发售份额数量的33.03倍。
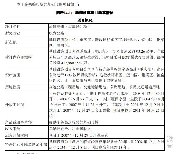
据悉国金中国铁建REIT主要投资于渝遂高速重庆段项目,获取后续经营中的盈利收入,此高速项目是重庆市“三环八射”公路网架构中的主要通道,是连接重庆和成都两大城市间的重要交通动脉。
重庆渝遂高速公路收入包括项目公司收取的车辆运营通行费、沿线范围内的公路服务设施运营及广告设施运营、出租固定资产、应急救援收入等。2018 年-2021 年的运营通行费收入分别为59,304.74 万元、66,014.59 万元、52,776.85 万元和79,331.47 万元。根据基金招募说明书中披露的可供分配金额测算,国金中国铁建REIT 的2022年预测净现金流分派率为 8.05%(年化),2023年预测净现金流分派率为 8.67%。
两次刷新公募基金配售比例记录
受股债市场表现不佳影响,今年以来基金发行市场热度有所下降,公募REITs成为少有的爆款品种。
4月7日,今年首单公募REITs——华夏中国交建REIT正式首发,包括战略配售、网下及网上认购三个环节引来了超1500亿资金追捧。
其中,华夏中国交建REIT面向公众投资者发行7.05亿元的预定规模,当时更是吸引约844亿元认购,最终,公众投资者的配售比例为0.84%,刷新了公募基金首发配售比例的历史最低纪录。而早在去年5月,首批9只公募REITs发行当日合计吸引接近500亿元的认购资金,多只基金配售比例低于10%,中航首钢绿能REIT更是以1.759%的配售比例一度刷新此前由广发科技创新基金创下的最低配售比例记录。
在华夏基金基础设施与不动产投资部行政负责人莫一帆看来,公募REITs受到市场追捧与多重因素有关:首先,从公募REITs的特点看,公募REITs具有底层资产优质成熟、现金流预期相对明确、强制分红等特性,预期风险和收益高于债券型基金和货币型基金,低于股票型基金,能够提供长期稳定的现金流;其次,从资产配置角度看,公募REITs与其他大类资产相关性低,是分散风险、优化投资组合的配置类资产。在权益市场波动较大、稳健收益“资产荒”的背景下,公募REITs能满足投资者的配置需求。此外,从市场供求角度看,我国公募REITs尚处于上市初期的成长阶段,已上市公募REITs产品均通过监管严格审核,资产质量优良,各类资金配置意愿较强。目前已上市项目存量规模较小,且流通盘比例不高,产品供给有限进一步加剧了各类资金对公募REITs的追捧。“一方面针对监管得政策不断利好,2022年开年,财政部、税务总局发布了试点税收政策,北京发布REITs 试点政策及申报辅导手册,紧接着国家发改和国家能源推动清洁低碳能源推进公募REITs试点等等,投资人对REITs这个新型产品未来的发展也更有信心,另一方面,因为首批二批资产都非常优质,但流通份额较小,市场出现了供不应求的现象,另外,近期A股市场持续调整,投资人也更倾向于配置一些收益较稳定的产品。”博时招商蛇口产业园REIT基金经理王翘楚从政策及供给角度分析了公募REITs火爆的原因。
中航基金不动产投资部也表示,REITs市场火爆或源于以下几个因素:一是项目底层资产优质,现金流稳定。二是公募REITs市场供需不平衡,出现了“僧多肉少”的局面。三是股市、债市等市场低迷,行业轮动没有明确方向,稳健类投资品种相对稀缺,导致更多资金转移到公募REITs市场。公募REITs强制分红和资产增值的双重收益特征对投资者颇具吸引力,今年以来存量公募REITs产品的亮眼表现,也吸引了资金的关注。
5产品正等“准生证”
后续产品还在路上
每次新REITs产品发行都迎来众多资金的追捧,这一方面体现出这类特殊风险收益的产品的吸引力,另一方面也因为REITs处于发展的初期,背后“稀缺性”也让机构和个人投资者积极追捧。
目前各大基金都在积极筹备REITs项目,行业积极性异常高涨。一些上市公司的公告也显示出后续REITs产品正在走来。
如中国外运近期就发布了公告称,为优化经营模式、盘活存量资产,提升运营效率,中国外运股份有限公司于 2022 年 6 月 15 日召开第三届董事会第十二次会议,审议通过了《关于开展基础设施公募 REITs 申请发行工作的议案》,同意公司开展基础设施公募REITs申报发行工作。
从公告来看,该公司拟以下属公司分别持有的6 处仓储物流资产作为底层基础设施项目,开展基 础设施公募 REITs 的申报发行工作。上述仓储物流资产合计土地面积约 43.88 万平方米、资产面积(包括仓储面积和办公楼面积)约 30.54 万平方米。而从交易结构来看,1、由中银基金为基金管理人设立基础设施公募REITs,该公司或其同一控制下的关联方将根据法律法规和监管规则的要求并结合市场情况参与基础设施公募 REITs 的战略配售。
2.设立资产支持专项计划。由中银资产管理有限公司作为资产支持证券管理人设立并管理资产支持专项计划,基础设施公募 REITs 认购资产支持证券的全部份额。
3.转让项目公司股权。资产支持专项计划设立后,通过受让分别持有各项目公司(即 基础设施项目现产权人或其通过包括但不限于派生分立等方式形成的持有相应基础设施 项目的公司)100%股权的特殊目的载体 SPV 公司的 100%股权,进而由基础设施公募 REITs 通过持有资产支持专项计划的全部份额获得基础设施项目的全部所有权。
4.现金流分配的说明。项目公司的现金流通过支付资产支持专项计划借款利息、股 东分红等方式支付或分配到资产支持专项计划。经过资产支持专项计划及基础设施公募 REITs 的逐层分配后,最终向基础设施公募 REITs 投资人(含本公司)进行分配。
5.基础设施项目运营管理。基础设施公募 REITs 存续期间,本公司下属全资子公司中外运瑞达(上海)供应链管理有限公司作为基础设施项目的运营管理机构提供运营管理服务,并定期收取运营管理费。
此前华电国际也发布了公告称,为响应国家政策号召,建立资本循环体系,打通“投融管退”资金闭环,于2022年5月31日召开第九届董事第二十六次会议,审议通过了《关于开展基础设施REITs申报工作的议案》,同意本公司开展基础设施公募REITs申报工作。显然,目前众多REITs正在路上。基金君从沪深两市交易所来看,目前已经上报并等待获批的REITs产品达到5,沪深交易所分别有2只、3只。
其中上交所的产品为中金厦门安居保障性租赁住房封闭式基础设施证券投资基金、华泰紫金江苏交控高速公路封闭式基础设施证券投资基金、国泰君安临港东久智能制造产业园封闭式基础设施证券投资基金。这3只产品都已经获得上交所反馈意见。
其中中金厦门安居保障性租赁住房封闭式基础设施证券投资基金对应的专项计划名称为中金厦门安居保障性租赁住房基础设施资产支持专项计划资产支持证券,发起人(原始权益人)为厦门安居集团有限公司。


而深交所两只产品分别为红土创新深圳人才安居保障性租赁住房封闭式基础设施证券投资基金、鹏华深圳能源清洁能源封闭式基础设施证券投资基金。其中,红土创新深圳人才安居保障性租赁住房封闭式基础设施证券投资基金主要原始权益人为深圳市人才安居集团有限公司,专项计划管理人为深创投红土资产管理(深圳)有限公司。

据基金君了解,目前行业内也在积极筹备下一批项目,不少基金公司目前已经有多只产品正在推进之中,或在今年陆续落地。新一批储备项目包括仓储资产、产业园、数据中心、特许经营权等多种类型,多位于京津冀、长江经济带、粤港澳大湾区等公募REITs试点重点支持区域。首批REITs解禁潮
首日市场表现稳定
去年6月份,首批9只公募 REITs正式登陆资本市场,至今已有一年时间,而6月21日迎来首次解禁。
数据显示,本次 9 只公募 REITs 共解禁近 22 亿份基金份额,合计基金规模超 110 亿元,占 9 只公募 REITs 总市值逾 30%。也就是说,解禁将使这 9 只公募 REITs 的可流通份额增加超过一倍。
在此前这些基金公司纷纷发布了相关提示性公告,相关基金公司也采取了包括与战略投资者沟通等措施,引导投资者理性参与,切实维护公募 REITs 市场平稳运行。而从这些产品首日表现来看,整体表现平稳。
从首日表现来看,这9只REITs有涨有跌,幅度都基本在±1.5%以内,整体表现稳健。表现最好的是红土盐田港REIT,早盘一度跌幅超3%,但是快速收复失地,最后尾盘表现较好,涨幅达到1%。
其他REITs产品也有类似表现,早盘开盘时表现一般,有些产品跌幅达到3%、4%,但是快速收复失地,整体表现平稳,显示出首日经受住了解禁带来出售压力和价格冲击。实际上,数据显示,公募REITs的收益不俗。截至2022年6月21日收盘,首批9只公募REITs平均涨幅20.21%,其中收益最高为富国首创水务REIT,上市以来涨幅36.72%,整体表现较好、
不少业内人士认为,目前中国的公募REITs市场规模较小,对国内公募来说又是新的产品类型,具有一定的稀缺性,参考首批公募REITs的表现,具备市场竞争力,所以受到资金热捧。未来随着国内证券市场架构的不断完善,公募REITs市场监管体系日趋健全,公募REITs发展将呈现快速发展、资产多元化、投资机构化、运营专业化等趋势。
此外,还有人士提醒投资者了解相关战略投资者解限份额、流通安排等情况,科学理性看待公募REITs短期价格波动,切勿跟风炒作,避免高溢价买入相关REITs份额造成投资损失;另一方面,也建议投资者明确自身风险承受能力和产品的风险收益特征,注重公募REITs内在投资价值,基于理性分析判断,合理评估REITs投资价值,并树立理性投资理念,关注这类产品的长期投资价值。
从现阶段来看,公募REITs产品仍比较稀缺,加上政策面对于市场扩容的支持,相信未来公募REITs仍然会是受投资者关注的一个资产类别,而随着试点逐步深入,市场逐渐成熟,相信投资者也会逐步理性看待公募REITs的投资机会。
编辑:舰长
版权声明
《中国基金报》对本平台所刊载的原创内容享有著作权,未经授权禁止转载,否则将追究法律责任。
授权转载合作联系人:于先生(电话:0755-82468670)
原标题:《抢疯了!又一只“吸金”超100亿!》
本文为澎湃号作者或机构在澎湃新闻上传并发布,仅代表该作者或机构观点,不代表澎湃新闻的观点或立场,澎湃新闻仅提供信息发布平台。申请澎湃号请用电脑访问http://renzheng.thepaper.cn。





- 报料热线: 021-962866
- 报料邮箱: news@thepaper.cn
互联网新闻信息服务许可证:31120170006
增值电信业务经营许可证:沪B2-2017116
© 2014-2026 上海东方报业有限公司




