- +1
【学术前沿】北京大学游富平课题组揭示病毒感染调节染色质开放性的新机制
染色质结构和可及性的调节决定了基因的转录活性,从而赋予宿主功能特异性的基因表达模式。天然免疫是宿主抵抗病原入侵的第一道防线。当病毒感染时,宿主细胞中的模式识别受体(PRRs)能够识别病毒来源的病原相关分子模式(PAMPs),进而快速诱导抗病毒相关基因的表达。目前,宿主在抵御病毒感染的过程中,如何特异性调节染色质可及性仍不清楚。
2019年游富平课题组发现脚手架蛋白SAFA(hnRNPU)能够识别病毒感染在细胞核内产生的dsRNA,并通过和DNA拓扑异构酶TOP1相互作用调节抗病毒相关增强子活性,进而增强抗病毒免疫功能(Cell host Microbe,2019, 《病毒学界》2019年度盘点)。2021年3月份,Ivan Marazzi研究团队利用TOP1抑制剂处理抑制免疫相关增强子活性,避免感染后期炎症因子风暴来治疗COVID19(Cell,2021)。进一步证实了SAFA相关表观遗传调节在抗病毒免疫反应中扮演重要角色。然而SAFA如何特异性的调控免疫相关增强子活性仍然未知。2022年6月15日,北京大学医学部游富平教授团队在PLoS Pathogens上发表了题为SAFA facilitates chromatin opening of immune genes through interacting with antiviral host RNAs的研究论文。该研究发现SAFA和互作的RNA协作特异性地调节抗病毒相关染色质的打开,以促进抗病毒相关免疫基因的表达。此外,他们还发现病毒感染会诱导SAFA发生切割,使得RNA结合结构域被分离而破坏其监测病毒RNA的功能,以达到免疫逃逸的目的。该项研究为病毒感染过程中染色质重塑机制提供了新的见解。
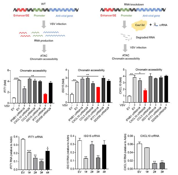
作者首先通过ATAC-Seq发现在SAFA缺失的细胞中,病毒诱导基因的染色质开放性显著降低,而非病毒诱导基因的染色质开放性没有变化。这一结果进一步证实了SAFA特异性调控抗病毒天然免疫的功能,也为相关药物之所以能够特异性的降低过激免疫反应提供了理论基础和机制解释。与之相一致的SAFA的缺失导致抗病毒基因的下调表达。而SAFA究竟是如何特异性调节抗病毒基因的染色质开放的呢?进一步研究发现SAFA羧基端的RNA结合结构域对于其特异性调节染色质开放性是必需的。研究者前期工作发现SAFA除了能够结合病毒RNA之外,也能够结合宿主自身的RNA(Cell host Microbe,2019)。为了探索这一相互作用的生理功能,作者在病毒感染的情况下进行RIP-Seq分析来鉴定SAFA相互作用RNA。结果显示SAFA结合的宿主RNA均为抗病毒基因相关RNA。研究者利用cas13d基因编辑技术特异性的敲低这些结合的RNA,相关染色质开放性特异性降低。然而又是哪些信号诱导了这些RNA的最初始表达呢?作者研究发现细胞核外的经典抗病毒天然免疫信号,例如RLR,TLR,对于这一信号的诱发是不可获缺的。有意思的是RNA结合结构域的重要功能也成为了病毒进行免疫逃逸的攻击靶点。作者研究发现病毒感染能够诱导SAFA蛋白发生caspase途径依赖的切割,切除其RNA结合结构域来进行免疫逃逸。
总之本研究揭示了病毒感染过程中抗病毒相关染色质特异性打开的分子机制,为表观遗传动态调控提供了新的解释,并为病毒性传染病的免疫治疗策略提供理论依据。北京大学基础医学院的游富平教授为该论文的通讯作者。北京大学基础医学院博士后操丽丽(现为中国科学院北京生命科学研究院副研究员)和博士生雒钰杰为共同第一作者,北京大学基础医学院游富平团队博士生李云飞为共同通讯作者。
北京大学生命科学学院季雄教授课题组为本研究提供了重要表观遗传修饰相关的技术支持。山东大学高翔教授和暨南大学高峰教授对本项目提供了重要帮助。
该项目获得了国家重点研发计划、国家自然科学基金面上和优秀青年基金项目、北京市自然科学基金重点研究专题的支持。
原标题:《【学术前沿】北京大学游富平课题组揭示病毒感染调节染色质开放性的新机制》
本文为澎湃号作者或机构在澎湃新闻上传并发布,仅代表该作者或机构观点,不代表澎湃新闻的观点或立场,澎湃新闻仅提供信息发布平台。申请澎湃号请用电脑访问http://renzheng.thepaper.cn。





- 报料热线: 021-962866
- 报料邮箱: news@thepaper.cn
互联网新闻信息服务许可证:31120170006
增值电信业务经营许可证:沪B2-2017116
© 2014-2026 上海东方报业有限公司




