- +1
史上最高燃油附加费致票价倒挂,机票刺客对航空市场影响几何
自2022年7月5日起,国内航线燃油附加费收取标准上调:800公里(含)以下航段,每位旅客收取人民币100元;800公里以上航段,每位旅客收取人民币200元。
这是国内航线燃油附加费今年的第五次上涨,收费标准全面突破2008年7月创下的历史最高纪录,这也是我国自2000年开始征收燃油附加费以来的最高收取标准。
按照此次调整,在不包括国产飞机免机场建设费的情况下,成人票国内线出行附加成本将在150元起步,800公里以上的航线,机场建设费加上燃油附加费将达到250元。
国内航空业于2000年11月实施燃油加价政策。眼下,燃油附加费开征已22年,期间经历多次调整

图片来源:南方都市报
社交媒体上,网友戏称为“机票刺客”。


据民航舆情监测CAIMS监测数据显示,在微博平台中,#机票燃油附加费创历史新高#话题阅读量达2.6亿,讨论次数超4.8万次。#燃油费直逼机票价格#、#机票燃油附加费涨至200元#、#史上最高燃油附加费有何影响# #机票刺客# 等话题阅读量超100万次。近5成网友表示,“坐不起飞机了”;近4成网友抱怨燃油费过高,不少人表示以后国内出行宁可选择高铁;也有少数网友表示,谁来管管,去哪投诉等此类信息。
现象:部分航线票价倒挂
随着本次航空燃油附加费的再次上调,部分航线已出现票价倒挂现象。如重庆往返郑州、武汉,广州往返厦门、青岛,上海往返长沙、青岛等航线的机票价格都不到500元,但往返的机场建设费加上燃油附加费已经达到500元。



截图自携程官网
飞常准数据显示,7月1日至7月5日,国内客运航班平均票价在727元-750元之间。其中,平均票价500元以下的航班量占比在20%左右(不含燃油机建费)。这意味着,近期约有1/5的国内航班,机建燃油费接近票价,或占乘客支付总价的一半以上。

解惑1:燃油附加费涨跌和啥有关?
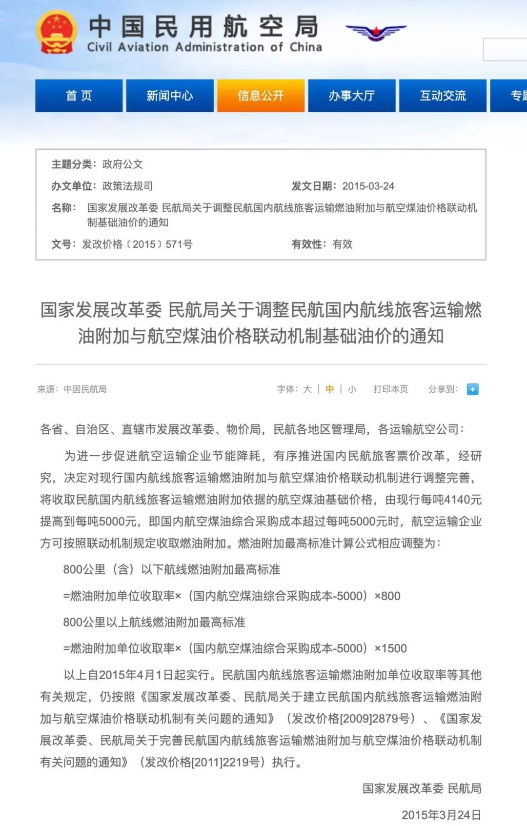
早在2015年,国家发改委、民航局联合发布的《关于调整民航国内航线旅客运输燃油附加与航空煤油价格联动机制基础油价的通知》指出,国内航空煤油综合采购成本超过每吨5000元时,航空运输企业方可按照联动机制规定收取燃油附加。
此次上调国内航线燃油附加费,与国内航空燃油价格持续上涨直接相关。相关统计显示,新一轮采价周期内,7月份航空煤油进口到岸完税价格预计为9173元/吨。而在去年7月份,航空煤油进口到岸完税价格约为4569元/吨,一年时间内涨幅超过100%。
飞友科技CADAS高级分析师林怀银表示:航空燃油价格上涨是原油供求关系决定燃油价格的波动相当正常,当产量上升而需求相对有限,原油价格降低,反之价格上升。历史上,原油价格高点往往都伴随着原油减产,原油减产则往往伴随着产油地的局部战争。例如2008年,原油价格高点同期是俄罗斯格鲁吉亚战争,叠加次贷危机期间美元降息;2009-2014年油价上涨,伴随量化宽松,以及2011年油价叙利亚战争。2022年,俄乌争端的爆发,进一步推高了年初的原油价格。 民航资源网专家李渊表示,油价高是俄乌争端、美元超发等多种外部因素造成。油价的绝对值史无前例。
解惑2:燃油附加费能否覆盖增加的航油成本?
业内人士表示,目前燃油成本大概占航空公司总成本的1/3,上调燃油附加费,一定程度上可以缓解航空公司的成本压力。
林怀银指出,燃油成本增高,燃油附加费上涨实属必然。航空公司和油价所处位置不同,燃油成本占客运航司成本的比例也有波动,但燃油成本始终是航空公司成本最大构成,往往占到30%至40%左右。航司经营成本上升,燃油附加费相应上升属于正常市场行为,且这种行为受到民航局的监管,所以我们才看到燃油附加费一轮一轮地上涨。尽管如此,燃油附加费上涨还是覆盖不了多数航司燃油成本的增加,能够一定程度降低航司经营压力,但起不到决定性作用。
民航资源网专家林智杰表示,燃油附加费能覆盖多少航油成本涉及多个因素,包括客座率、航班座位数、平均航程以及油价的水平等。以7月份的航油出厂价计算,目前的燃油附加费大约能覆盖65%的航油成本增量。
金联创成品油分析师姜娜表示,以一架150座左右的波音737为例,其飞行1000公里消耗燃油约4吨,若航空煤油按照最低4500元/吨的价格计算,从北京飞广州,仅航煤就要花费近两万元。据计算,假设一架160座的空客320飞机全部坐满,且执飞800公里以上航线,全机旅客缴纳的燃油附加费可覆盖飞机飞行20-30分钟的油费。但之于长航线,成本缓解作用则十分有限。
春秋航空董事会徐亮此前提到,正常情况下,春秋航空的客座率达到90%以上,通过征收燃油附加费能基本覆盖油价上涨带来的成本增加,且目前在以国内航线为主的航线结构下,这种成本转嫁的整体效率高于疫情前。对此,林智杰表示,春秋航空的航班座位数是行业同机型里最大的、客座率也是行业最高的,所以燃油附加费覆盖的比例也是最高的,“春秋覆盖的比例比行业平均水平大约要高30个百分点。”
影响:对不同客群影响不一
业内人士表示,对价格不敏感的商旅人群而言影响不大,对探亲、旅游客群的出行决策会产生一定的影响,尤其是中短途出行。
林怀银表示,附加费上涨对民航影响也取决于供需关系民航出行的本质是运输服务,核心优势是时间。将运输成本和时间对应起来,得到时间成本,当民航的时间成本相比高铁丧失优势的时候,旅客会更加倾向于高铁;若民航的时间成本仍然相对高铁具有一定优势,旅客选择主要取决于价格敏感度,价格敏感型的休闲旅客可能会流失,但公商务旅客仍然会选择民航,所以不同航线、不同客群受油价上涨的冲击是有差异的。从另一个角度讲,目前,机票价格加上燃油附加费,其实仍然在一个可接受的程度。由于疫情的关系,近几年来民航平均票价水平显著下滑,航空公司常年亏损运营,目前票价仍然低于疫情前旺季。所以理论上,当下的民航出行总成本,在民航受众群体可承受范围之内。
罗兰贝格全球合伙人,亚洲区交运旅游及物流行业负责人、民航资源网专家于占福认为,对旅客来说,燃油附加费属于没办法绕开的成本,对乘客的影响取决于具体的航线以及票价的基础水平。一些优势航线目前呈现了供不应求的情形(如上海至三亚),经济舱票价本身就已经接近全价,并且还能实现超高的上座率,这样的情形下燃油附加税的增加,对整个票价的影响比例不大,也不太会改变乘客购票出行的意愿。
携程研究院高级研究员谢晓青认为:“燃油附加费的增长对暑期出游旅客的整体影响相对较小,从当前文旅复苏势头和目的地热度情况看,以海南和西北为代表的热门旅游目的地已经相继呈现出旅游资源紧俏、旅游产品价格抬升的趋势,旅客压抑许久的热情仍需释放;此外,截至最新,7 月份携程平台机票(不含基建燃油)均价仍未达到同比水平,燃油费的增加对出行成本没有太大影响。”
不过,于占福指出,但是一些仍不饱和的尤其是用于调配飞机的非主流航线,基础票价仍在巨大的折扣空间下,额外增加的燃油附加税会显著改变总票价,还是可能对不赶时间而注重价格的乘客的出行选择带来实质性影响。
此外,同程研究院首席研究员程超功认为:“燃油附加费上涨对不同客群影响不一,对价格不敏感的商旅人群而言影响不大,对探亲、旅游客群的出行决策会产生一定的影响,尤其是中短途出行,可能会更多选择高铁出行。”
补贴:多家OTA推补贴措施
对于此次燃油费的上调,多家OTA(在线旅行社)平台纷纷推出补贴措施。同程旅行推出了“燃油费次卡”,用户在预订机票时购买88元的燃油费次卡,可以分三次抵扣总计150元的机票燃油附加费。飞猪也表示,近期将推出机票燃油费补贴,包括燃油费5折、3张燃油费折扣券等活动,补贴时间为7月4日-8月31日,覆盖整个暑期。

信心:航空市场复苏的势头不会改变8月份,燃油费还会继续涨吗?林智杰认为,当前航油价格相比年初已经上涨了整整一倍,预计8月份燃油附加费可能会回落。
民航局方面表示,航空市场正逐渐回暖,机票价格势必逐步回归正常水平,民航局也将进一步加强对国内航线票价的监测。
此外,有航空业内人士表示,随着疫情好转,暑期航运业复苏,机票价格正逐渐回归正常曲线。
近期,随着国内疫情防控形势好转,密接和入境人员隔离14+7改为7+3,工信部取消通信行程卡“星号”标记等利好政策的出台,暑期出行旺季随之来临。携程方面表示,成都、三亚、广州、西安等目的地的机票搜索量增长超过300%。
民航航班也开始反弹。来自民航局的数据显示,6月24日至26日,民航单日航班量连续3日突破10000班,分别达到10609班、10083班、10198班,总体恢复至疫情前约60%;单日旅客运输量分别达89.6万人次、83万人次、85.1万人次,恢复至疫情前约49.4%。
随着暑期出行旺季来临,目前民航市场正处于复苏态势,航班恢复率已从在4月初的不到20%,恢复到7月初的70%,复苏势头非常好,只要疫情防控态势平稳,暑运旺季就值得期待。
原标题《史上最高燃油附加费!叠加机建费赶超票价!对航空市场影响几何?|附投票》
本文为澎湃号作者或机构在澎湃新闻上传并发布,仅代表该作者或机构观点,不代表澎湃新闻的观点或立场,澎湃新闻仅提供信息发布平台。申请澎湃号请用电脑访问http://renzheng.thepaper.cn。





- 报料热线: 021-962866
- 报料邮箱: news@thepaper.cn
互联网新闻信息服务许可证:31120170006
增值电信业务经营许可证:沪B2-2017116
© 2014-2026 上海东方报业有限公司




