- +1
凑钱装摄像头监控施工!武汉一楼盘停工,业主发联名公告:将停止还贷
原创 陈晨 齐鲁晚报 收录于合集 #热点关注 150个
近日,武汉绿地光谷星河绘的业主发出联名公告,将于年底停止还房贷。
绿地光谷星河绘目前仍在建设中。多位业主反映,约定的交房日期为今年年底,可多数楼房目前仍未封顶。从去年8月发现楼盘停工开始,业主与开发商沟通多次,但工程进度依旧缓慢。
业主认为,楼盘烂尾几成定局。
好不容易凑够的首付白玲(化名)和丈夫买的是绿地光谷星河绘较小的户型。2020年12月,白玲和丈夫拿着从双方父母那凑来的52万,交了房子的首付。
“我们想在武汉落户。”白玲告诉记者,自己和丈夫都是外地人,本科毕业后留在武汉工作,今后也想在武汉定居。
定居需要一个房子,于是在双方父母的帮助下,白玲和丈夫凑了52万。
白玲说,她和丈夫都出身农村,双方父母也没有多少积蓄,“我公公因为意外去世了,首付的钱就用了公公的死亡赔偿金。”
合同上的交房日期为2022年12月31日。满心期待两年后就能在武汉拥有自己房子的白玲,却在2021年8月听说了楼盘停工的消息。
“当时有人发现工地上没有人。”多个业主联合去找开发商武汉新高兴谷置业有限公司沟通,得到的回复是没有停工。
白玲告诉记者,在这之后,业主们又相继找过区政府、房管部门等,一直没得到一个准确答复。
业主凑钱安装摄像头监控施工
在多次协商后,白玲说,2021年11月,开发商派了一个二三十人的施工队进入楼盘。
“表演式施工。”白玲如此形容。据悉,星河绘小区分为AB两区,共有约20栋居民楼,平均楼高20多层,“这几个工人根本不可能完成这么大的工程。”
去年冬天和今年端午节,白玲曾两次去楼盘附近查看情况,“只有一次看到两个塔吊在空转,可并没有看到工人。”
最近业主凑钱在楼盘附近安装了一个摄像头,想随时查看施工情况,“早晚都没有拍到过工人。”白玲表示。
如今距离约定的交房日期不到半年,白玲说,只有两栋16层高的楼房封了顶,其余楼房仍未封顶。“我买的房子预计楼层是33层,可现在只建到22层。”白玲认为,根据目前的情况,根本不可能在年底交房。开发商曾承诺今年5月至7月封顶
硕士毕业的王强(化名)同样是在2020年12月购买的星河绘小区的房子。王强说,自己工作单位就在光谷片区,“我觉得这里不仅环境好,而且是武汉未来发展最好的地方。”
购房时王强刚刚毕业,手里没有积蓄,50多万的首付全靠父母支持,“当时也跟家里亲戚借了一些钱。”现在王强不仅每月要还7000元左右的贷款,还要支付房租,“手里基本剩不下钱。”
王强说,通过业主维权,去年9月,房管部门、开发商及业主进行了一次三方会谈,当时成达了复工协议:500工人进场施工,一个月建设3层,每个月进行一次工地开放日活动。
去年11月,开发商签署承诺书,承诺项目主体封顶时间计划在今年5月至7月分批完成,2021年12月20日之前实现全面正常施工,全力以赴保质保量按照合同约定时间进行交付。

王强说,这个承诺,开发商目前并未做到。记者从武汉绿地滨江置业有限公司微信“华中绿地会”上发现,在今年6月3日的一篇推文中,绿地光谷星河绘的的施工进度为只有两栋16层主体结构封顶,其余仍在施工中。
业主质疑预售监管账户资金被过度提取
开发商回应没有停工
有业主曾在去年9月到武汉城市留言板反映绿地光谷星河绘何时能复工的问题,质疑停工是因资金不足,恳请房管部门公布项目预售资金重点监管账户余额情况。
当时武汉市东湖高新区回复称,经向武汉市房管局核实,该项目11个监管账户重点监管资金进账7.25亿元,开发企业累计申请使用5.16亿元,依规已全部用于支付建设公司,不存在监管资金被挪用情况。
王强表示,按照规定,在楼盘封顶前,开发商只允许提取重点监管账户余额的35%。根据东湖高新区上述回复,开发商应该只能提取不到3个亿,但实际却提取了5个多亿。“我跟监管银行沟通过,得到的回复是开发商有房管部门批准的文件。”王强告诉记者,此前房管部门曾就此回复,开发商提取资金合规,“说疫情期间受到影响的企业可以预支重点监管资金。”
7月12日下午,记者致电星河绘小区一位客户经理,对方表示目前楼盘并未停工。在记者追问楼盘建设进度时,该经理表示自己正在开车,稍后致电。过后记者多次致电,均无人接听。
随后记者致电武汉市东湖新技术开发区,一位物业科的工作人员表示,会将问题反映给相关部门,到时会有专人回电。截至发稿前,记者未获回复。
白玲告诉记者,从发现楼盘停工后,业主们与开发商及相关部门沟通协商近十次,可问题仍没有解决,“开发商的回复永远都是没有停工。”
业主单方面停贷会构成违约
律师建议起诉开发商和银行,解除合同
今年6月,绿地光谷星河绘全体业主曾发出一份告白书,其中提到,近2400户业主中有超过1414人具有本科以上学历,很多业主都是响应“百万大学生留汉工程”的年轻人。
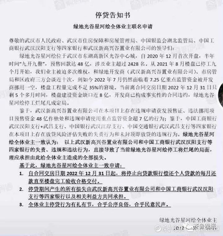
今年7月,全体业主更是发出了一份停贷告知书,表示绿地光谷星河绘停工烂尾几成定局,业主认为开发商违规申请重点监管资金,银行存在未封顶即放贷的违规行为,决定自合同交房日期2022年12月31日起,将停止向贷款银行偿还个人贷款的每月还款直至楼盘完工验收合格交付。
有网友统计,除绿地光谷星河绘业主外,全国至少有14个烂尾楼盘的业主发出了停贷告知。对此,北京京师律师事务所高级合伙人钟兰安表示,如果业主单方面停贷而没有取得银行的同意,业主则构成违约,将承担相应的法律责任。
不过,钟兰安认为,如果开发商因停工等其他原因没法在规定时间内交房,这种情况下开发商就可能构成预期违约,业主有权要求与开发商解除购房协议。若开发商不同意,则可以提起诉讼。
目前全国有多个烂尾楼盘的业主发出告知要停止还贷,对此,钟兰安认为,这是业主对于开发商可能出现违约行为的一种自我保护措施。但从法律的角度来说,这种自我保护措施目前很难得到法院的认可,“业主与开发商之间签署了买卖合同,同时也与银行签署了房屋按揭的贷款协议,这个贷款协议跟买卖合同是相互独立的,业主有义务按时还贷。”
钟兰安认为,业主正确的维权方式是起诉开发商,同时把银行也列入诉讼当中,要求跟开发商解除买卖合同,跟银行解除按揭协议。两个协议全部解除后,业主就免除了支付房贷的法律责任和合同义务,“这样业主就可以名正言顺不支付房贷,同时还有权利要求开发商赔偿相应的损失。”
白玲告诉记者,在业主发出停贷告知后,她考虑过对银行方面的违约问题。但白玲说,现在已经是她的最差状态,不会更差了,“我们一个房子也没有,天天租房,还要还这么多房贷,太难了。”
原标题:《凑钱装摄像头监控施工!武汉一楼盘停工,业主发联名公告:将停止还贷》
本文为澎湃号作者或机构在澎湃新闻上传并发布,仅代表该作者或机构观点,不代表澎湃新闻的观点或立场,澎湃新闻仅提供信息发布平台。申请澎湃号请用电脑访问http://renzheng.thepaper.cn。





- 报料热线: 021-962866
- 报料邮箱: news@thepaper.cn
互联网新闻信息服务许可证:31120170006
增值电信业务经营许可证:沪B2-2017116
© 2014-2026 上海东方报业有限公司




