- +1
《谭谈交通》下架风波:谁是起诉谭乔“侵权”的幕后推手?
“到二仙桥”“走成华大道”“我只拉一点点”……
许多人可能没去过成都,但对成都的“二仙桥”或许并不陌生,甚至知道去二仙桥要走成华大道。
这一切,都要归功于成都当地的一档知名交通法规普法宣传类节目《谭谈交通》。虽然《谭谈交通》已经停播近四年,但短视频时代的到来让其重新爆火,多次登上热搜。

因为接地气的风格,以及谭乔警官幽默诙谐的主持方式,《谭谈交通》受到无数网友喜爱。豆瓣上有超过1万名网友给出了9.5分的超高评价,堪称国内普法类节目的“天花板”。

然而这样一档深受网友们喜欢的节目,最近却遭遇了麻烦。谭乔可能也没有想到,《谭谈交通》再次登上热搜时,自己却是以“侵权人”的身份出现的。
7月10日,《谭谈交通》栏目主持人谭乔发布微博称,自己遭遇了第三方公司维权,面临节目全部下架和巨额索赔的情况,可能会有牢狱之灾。
据了解,向谭乔索赔的是成都游术文化传播有限公司。天眼查显示,该公司过往多次作为原告,以侵害作品信息网络传播权纠纷提起诉讼。网友质疑游术是一家恶意碰瓷的“皮包公司”。
律师表示,从法律角度而言,如果成都游术公司确实获得了成都广播电视台的授权,便很难说其维权行为是“滥用知识产权的碰瓷行为”。但对于此种有影响力的公益普法节目,如果被下架甚至面临巨额赔偿,本身也有违知识产权法律制度的本意。
从这个角度而言,这种维权行为是不值得提倡的。

7月11日晚,针对“谭谈交通全面下架”“谭乔被索赔千万元”一事,《谭谈交通》节目的版权方都市广播电视台疑似通过一份律师函进行了回应。
律师函内容显示,成都市广播电视台将《谭谈交通》的相关维权工作授权给了成都游术文化传播有限公司。仅针对未经许可而进行不当获利的公司经营主体,并未针对任何个人,更不存在对个人“索赔千万”的情况。
文 | 连卫民
本文转载自微信公众号“凤凰网财经”(ID:finance_ifeng),原文首发于2022年7月12日,原标题为《<谭谈交通>下架风波:谁是起诉谭乔“侵权”的幕后推手?》,不代表瞭望智库观点。
1
以后再也看不到《谭谈交通》了?
继李子柒之后,《谭谈交通》主持人谭乔也发出了“资本真的是好手段”的感叹。
7月10日,谭乔发微博称,“惊闻《谭谈交通》被全面下线并可能面临数千万的巨额赔偿……你们的谭sir我最后可能赔得裤子都没了。真是好手段。”

该微博两张配图中的其中一张,正是此前李子柒的一张评论截图“已经让律师做了保存,太可怕了!资本真的是好手段!”

谭乔为何发出这样的感叹?在其知乎账号上,谭乔就《谭谈交通》的版权问题、商业问题、现实意义三方面提出了自己的看法。
谭乔表示,作为唯一创作者的自己从来没有主观想通过自己在视频中的原创内容,进行变现并牟利;而作为视频拍摄一方,也一直以《谭谈交通》和《谭警官》的公益属性,进行招商和项目活动。
对于自己的遭遇,谭乔称准备联系罗翔老师,并表示:“望各位法律界的大拿能出来谈谈,真理越辨越明,道理越讲越清。毕竟,不进行任何沟通,私自就定性为侵权并开始用视频牟利,这很不合情、不合理、不合法。”

据了解,《谭谈交通》是成都市广播电视台《红绿灯》节目的一个栏目。在开播的十三年里(2005年-2018年),创造了很多经典的段落。通过热心观众的网络传播后,受到全国的关注。
有网友晒出的一则成都市公安局的回应中提到:《谭谈交通》是由成都市公安局交警支队与成都电视台第三频道联合推出交通安全宣教节目。由交警支队民警谭乔出镜主持,电视台摄制人员跟随拍摄并进行后期制作。

不少人认为,正是谭警官幽默诙谐的主持风格才才使得这档节目能够持续火热。这个节目被认为和李伯清的方言段子一样,做为成都人百态展现的一个缩影。在经过短视频传播后,更是受到全国网友的喜爱。
深受广大网友喜欢的谭警官如今却被指“侵权”自己主持的节目,可能还要面临巨额索赔和“牢狱之灾”。不少网友对此感到不能理解,并表示“真恶心这种碰瓷的公司,支持谭警官!”

2
谁是起诉谭乔“侵权”的幕后推手?
那么,一档公益的交通普法类节目,为何会陷入“侵权”“索赔”的争议之中呢?
据了解,向谭乔索赔的是成都游术文化传播有限公司。天眼查信息显示,成都游术文化成立于2018年3月,曾用名为游术(成都)教育管理有限公司,法定代表人为张宇航,另一持股人为邱键。注册资本为50万元,现有知识产权仅一项注册申请中的“游术”商标。

天眼查信息还显示,该公司过往多次作为原告,以侵害作品信息网络传播权纠纷提起诉讼,被告方包括咪咕、爱奇艺、B站、快手、字节跳动、乐视、搜狐、百度、腾讯等公司。

有网友根据注册地址搜索成都游术文化传播有限公司的实景地图,并未找到该公司。另外,工商信息显示,该公司实际参保人数为零。
因此,不少网友质疑,这可能是一家恶意碰瓷的“皮包公司”。不少网友表示,“不能纵容这种公司”“又是资本的力量”“法律是用来捍卫人权的,不是用来钻漏洞的”……

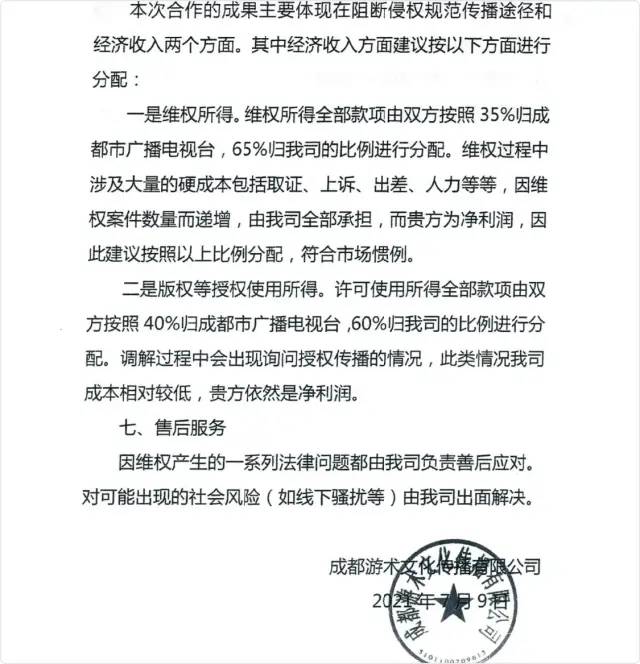
7月11日下午,记者也从知情人士处获得一份名为《关于就成都市广播电视台《红绿灯》栏目进行版权服务的策划方案》的文件(后文简称:《策划方案》)。该文件的落款处有成都游术文化传播有限公司的盖章,落款日期为2021年7月9日。
在该《策划方案》中,成都游术称,希望与成都市广播电视台洽谈版权服务合作,合作方式为成都市广播电视台在一定周期内将《红绿灯》栏目版权维权和作品著作权管理服务授权予成都游术,而成都游术在获得授权后开展相应的法律活动,包括对侵权方的调查、取证、起诉、调解、追款、商谈等。

值得一提的是,在《策划方案》中,成都游术还特别提到了公司自身在版权领域的技术优势——“与全球最大的版权监测大数据中心联合开发系统,10000多台机器每日运营在SOC自体系统”,“做到日监测近百万分钟的大数据”。
成都游术在《策划方案》中写道,“基于我司技术禀赋”,可将原本不短于一年的版权侵权索赔流程缩短到8个月以内。

而关于双方的合作分成,《策划方案》显示,对于版权维权所得的部分,全部款项由双方按照“35%归成都市广播电视台,65%归成都游术”的比例进行分配,并且,维权过程中成本由成都游术全部承担。
而对于版权授权使用所得的款项,由双方按照“40%归成都市广播电视台,60%归成都游术”的比例进行分配。

7月11日下午,谭乔个人微博转发了相关报道,并配文:“我背后的推手在哪里?”

另据报道,成都广播电视台相关负责人11日上午曾回应称,电视台长期以来没有对《谭谈交通》节目主张版权权利,“并不代表着任何个人可以随便侵权。”
对于上述文件的真实性以及该事件的其他情况,记者分别致电了成都游术和成都市广播电视台,截至发稿时,未获得回复。
不过,7月11日晚,针对“谭谈交通全面下架”“谭乔被索赔千万元”一事,《谭谈交通》节目的出品方都市广播电视台疑似通过一份律师函进行了回应。
律师函内容显示,成都市广播电视台将《谭谈交通》的相关维权工作授权给了成都游术文化传播有限公司。仅针对未经许可而进行不当获利的公司经营主体,并未针对任何个人,更不存在对个人“索赔千万”的情况。

3
谭乔真的会面临“牢狱之灾”吗?
那么,谭乔作为《谭谈交通》节目的创作者之一,为何反而被起诉侵权呢?
北京超成律师事务所杨静安律师对记者表示,《谭谈交通》的主要创作人谭乔警官自己发布的作品为何也遭到下架和维权?根据经验判断,可能存在以下几种可能:
“一是成都游术文化传播有限公司在维权对象不够明确的情况下启动了维权,‘误伤’了谭乔警官。第二种可能是平台在收到维权通知后,对平台上的全部同类作品要求下架,其中也就包括谭乔警官的自媒体账号在内。”
“第三种可能是,谭乔警官通过自媒体在视频传播平台发布作品,这种做法与成都广播电视台之间尚存在作品著作权归属不明确的情况,或存在传播权限与范围不明确之处,因而成都游术文化传播有限公司将谭乔警官一并作为维权对象。”
杨静安指出,目前能够获知的信息还不全面,但按照经验判断,前两种原因导致事件发生的可能性更大。如果确实是这些原因导致的,那么通过沟通应该就能得到解决。换言之,在法院判决相应案件之前,谭乔警官的担忧应该就早已经化解了。
上海申伦律师事务所夏海龙律师也对记者表示,根据当时《著作权法》的规定,此类电视节目属于“类电作品”,著作权由节目制作者(一般是播放电视台)享有。因此虽然谭乔是《谭谈交通》的主持人或节目主角,但如果当时在与电视台的合作合同中没有就节目版权归属作出其他约定,则谭乔并非著作权法意义上的“原创作者”,不享有节目著作权。因此如果原告的确获得了相关授权,就有权利提起侵权之诉。
北京市知识产权库专家董新蕊则对记者表示:“据了解,成都游术文化传播有限公司是一家专门靠官司诉讼挣钱的公司。这种现象在知识产权行业近些年比较普遍,有通过专利诉讼盈利的‘专利流氓’,有通过抢注商标起诉侵权的‘商标流氓’等等。谭乔作为原创作者,出于体制内身份等原因,没有做好版权的备案和保护,就有可能被这些专业运营公司盯上。”
那么,成都游术文化传播有限公司的行为是否属于滥用知识产权的“碰瓷”行为?游术公司的索赔是否会得到法院支持呢?
杨静安律师指出,所谓的“滥用知识产权的碰瓷行为”是个比较宽泛的概念,是基于生活经验的朴素理解,不是法律上有明确定义的概念。在这个事件中,所谓的“滥用知识产权的碰瓷行为”,大概相当于法律上的“恶意提起知识产权诉讼”。
“根据相关法律,如果成都游术文化传播有限公司确实获得了成都广播电视台的授权,提起相关诉讼是具备权利基础的,所起诉的未经授权的传播行为也是存在的,维权的目的也不见得是损害他人合法权益,此外也无法界定这种维权行为是为了获得‘获取非法利益’。因此,从法律角度而言,成都游术文化传播有限公司的维权行为还谈不上是‘滥用知识产权的碰瓷行为’。杨静安律师表示。
但杨静安同时表示,《谭谈交通》相关视听作品因有趣、亲民的特点而获得了广泛的喜爱,对于传播交通规则有着重要的积极作用。在这种情况下,发起维权实际上不利于作品传播,不利于在最大限度内实现其社会价值。因此,从这个角度而言,这种维权行为是不值得提倡的。
上海杉达学院知识产权法商研究中心、领悟时代数字研究院首席研究员唐树源也表达了类似的看法,他对记者表示:“目前很难说成都游术公司属于滥用知识产权,游术是否能够索赔成功需要法院综合考量。”
“特别要指出的是,对于此种较有影响力的公益普法节目,如果被下架甚至面临巨额赔偿,这本身也有违知识产权法律制度的本意。作为有里程碑意义的重要案件,希望本案最终能够妥善处理。”唐树源说到。
至于谭乔是否真的会面临“牢狱之灾”,杨静安律师表示:“大概率不会出现这种情况,法院应该不会让谭乔赔那么多。甚至游术公司究竟有没有向他主张几千万的赔偿,目前也都是存疑的。”
原标题:《《谭谈交通》到底归谁?》





- 报料热线: 021-962866
- 报料邮箱: news@thepaper.cn
互联网新闻信息服务许可证:31120170006
增值电信业务经营许可证:沪B2-2017116
© 2014-2025 上海东方报业有限公司




