- +1
21项举措!海南物流成本将持续降低
7月21日,海南省发改委发布了《海南省进一步降低物流成本实施方案(2022-2025年)的通知》(←点击查看全文),明确了工作目标,支持政策、重点工作和组织保障。
《实施方案》提出,到2025年底,全社会物流费用与GDP比率控制在12.84%以内,港口收费标准具备国际竞争力,海口美兰机场国际物流收费标准与发达地区机场形成比较优势。省级物流园区全面建成。全省集装箱吞吐量达750万TEU,稳定运行集装箱班轮航线数量达80条,航空货邮吞吐量达40万吨,民航通达城市210个。
全文如下
海南省进一步降低物流成本实施方案
(2022-2025年)
为加快构建海南现代物流体系,在加快做大经济总量、产业结构的基础上,坚持远近结合、硬件建设与软件改善结合、科技应用与制度创新结合,久久为功,扬长避短,进一步降低物流成本,提高物流效率,现制定本方案。
一、工作目标
经过三年多努力,建成省级物流园区和三个国家物流枢纽,港口和机场基础设施显著改善,完成数字化物流服务体系框架搭建,全省物流供给能力显著提升,航运航线网络进一步拓宽,多式联运能力明显加强,通关效率进一步提升,物流成本进一步下降,初步形成通达全球、服务全国的航运和航空物流服务网络体系,西部陆海新通道国际航运枢纽和航空枢纽初具规模,基本建成面向国内国际“两个市场”的“国家大仓库”。
到2022年底,全社会物流费用与GDP比率(剔除“中国洋浦港”船籍港影响,下同)控制在13.87%以内,公共集装箱码头对外公示的各项收费标准对标不高于周边区域港口,协调推进海南铁路货物运价调整,保持与其他运输方式价格相持平。全省集装箱吞吐量达365万TEU,稳定运行集装箱班轮航线数量达50条,航空货邮吞吐量达20万吨。
到2023年底,全社会物流费用与GDP比率控制在14.14%以内,港口收费标准不高于周边区域港口。省级物流园区建设工作全面启动,推动洋浦申报港口型国家物流枢纽。全省集装箱吞吐量达460万TEU,稳定运行集装箱班轮航线数量达60条,航空货邮吞吐量达28万吨。
到2024年底,全社会物流费用与GDP比率控制在13.80%以内,港口收费标准与周边区域港口形成比较优势,海口美兰机场国际物流收费标准降至全国同规模机场平均水平。推动海口申报商贸服务型国家物流枢纽,推动三亚申报空港型国家物流枢纽,推动洋浦申报国家骨干冷链物流基地。全省集装箱吞吐量达560万TEU,稳定运行集装箱班轮航线数量达70条,航空货邮吞吐量达34万吨。
到2025年底,全社会物流费用与GDP比率控制在12.84%以内,港口收费标准具备国际竞争力,海口美兰机场国际物流收费标准与发达地区机场形成比较优势。省级物流园区全面建成。全省集装箱吞吐量达750万TEU,稳定运行集装箱班轮航线数量达80条,航空货邮吞吐量达40万吨,民航通达城市210个。
二、支持政策
(一)土地政策。2022年,制定出台支持物流项目用地的政策文件,修订《海南省建设用地土地出让控制指标(试行)》,综合考虑和合理测算物流项目建设用地出让控制相关指标。(责任单位:省自然资源和规划厅)
(二)财政政策。2023-2025年,根据项目情况统筹地债、基建资金对省级物流园区基础设施予以支持。(责任单位:省财政厅、省发展改革委)
(三)融资政策。通过加强窗口指导等方式推动银行机构针对物流企业创新更多金融产品,发展供应链金融,开展物流相关票证、票据等的质押业务;充分运用好基础设施领域不动产投资信托基金(REITs),用好再贷款、再贴现资金,引导银行机构加大对交通运输、仓储物流业的信贷投放力度。(人行海口中心支行、省发展改革委、海南证监局、省交通运输厅按职责分工负责)
三、重点工作
(一)变革组织模式
1.打造线下平台。2022年,按照省属一级公司组建省级物流集团,推动股权多元化改革,整合省级物流园区资产,推动完善全省相关运输网络,强化物流服务的公共属性。(省国资委、省发展改革委、相关市县政府按职责分工负责)2024年,科学布局港口功能,建立全省港口资源整合的省级平台,推动物流集团与港口平台交叉持股、协同联动。(省国资委、海南港航控股有限公司、省交通运输厅、省发展改革委、相关市县政府按职责分工负责)
2.打造线上平台。通过市场化方式建设海南自由贸易港货物运输交易服务运营平台,汇聚已有的货运物流信息,对接国家交通运输物流公共平台、海南自由贸易港物流监管系统和交通运输部重点营运车辆动态监管平台,既实现交通运输工具与货物的高效匹配,又促进海南自由贸易港网络货运集约化、规模化发展,为货物方、承运方提供便捷高效的货运需求信息服务和交易服务。(省级物流集团、省交通运输厅、省国资委按职责分工负责)鼓励骨干企业会同物流行业协会搭建市场化运作的全省冷链物流公共服务数字平台,2023年6月底前投入使用,提供冷链车货匹配、仓储匹配等信息供需对接服务,推动冷链物流数据互联共享。(省发展改革委、省农业农村厅、海汽控股有限公司、省交通物流协会按职责分工负责)
(二)优化园区布局
3.加快省级物流园区建设。2022年,落实新海陆岛物流园、三亚综合物流园、儋州综合物流园等园区的土地供给;加快澄迈金马物流中心、海南湾岭农产品加工物流园、万宁乌场港冷链物流园区等园区招商引资工作。2023年,坚持绿色低碳原则,全面加快建设省级物流园区,带动整合相关区域物流网络。(责任单位:相关市县政府)
4.构建物流园区网络。发挥省级物流园区在国家物流枢纽建设中的骨干作用,强化物流园区货运站场功能,加快推进海口、三亚、洋浦国家物流枢纽,构建“通道+枢纽+网络”的现代物流网络体系。(责任单位:相关市县政府)利用农村公交运输网络、公路客货运站场及邮政快递服务站点,推动农村物流发展,整合供销社、农村商超等农村网点功能,加快推进“一点多能、多站合一”的乡镇运输服务站建设,融入全省物流园区网络。(省交通运输厅、省邮政管理局、省供销合作联社、各市县政府按职责分工负责)
(三)降低制度成本
5.提升通关效率。2022年,实施国家航空物流公共信息平台试点,推进全省口岸通关数字化、无纸化、提单电子化,以信息化促进通关便利,推广“船边直提”“抵港直装”操作模式。进一步完善海南国际贸易“单一窗口”公共服务功能,探索数字化口岸协同监管。2023年,进口通关时间压缩至40小时以内,2025年,进口通关时间压缩至19小时左右,达到国内一流水平。(省商务厅、省交通运输厅、海口海关、相关市县政府、省机场集团按职责分工负责)
6.优化过海效率。2022年,鼓励企业针对不同货种、车辆提供专项服务,促进琼州海峡客滚运输服务提质增效。加快提升琼州海峡港航一体化运营效果,力争2023年底前完成港口资源整合。(海南港航控股有限公司、海南铁路有限公司、省交通运输厅、海南海事局、海口市政府按职责分工负责)
7.提高配送效率。2022年,推动改善城市配送货车停车条件,开辟路外停车位,引导配送货车驶入专门停车点装卸货物。(各市县政府、省发展改革委、省住房城乡建设厅、省公安厅、省自然资源和规划厅按职责分工负责)加强城市配送货车通行管理,合理设定货车禁限行时段、路段,在不影响道路交通安全和畅通的前提下,在城市物流节点、商业网点划定临时装卸货物停车位。加快配送车辆更新进度,推动各市县出台快递配送车辆通行和停靠便利的政策措施, 加快淘汰不合规定的快递末端服务车辆。(省公安厅、省邮政管理局、各市县政府按职责分工负责)
(四)降低要素成本
8.降低用地成本。保障国家物流枢纽、国家骨干冷链物流基地及省级物流园区、洋浦小铲滩和马村港港口物流用地建设用地;鼓励按照有关规定利用集体经营性建设用地建设物流基础设施,鼓励利用工业企业旧厂房、仓库和存量土地建设物流设施,鼓励利用地下空间,建设多层仓储,鼓励提高现有仓储用地利用水平。(责任单位:各市县政府)
9.降低财务成本。落实《海南省促进经济高质量发展若干财政措施》,对物流基础设施包括冷库、冷藏车、邮政快递设施及全货机航线航班、全货机航线货运量、货运代理企业集货增量等进行补贴。各相关部门按照业务对口积极争取国家发展改革委、商务部、交通运输部、农业农村部等对国家物流枢纽、国家骨干冷链物流基地、城乡冷链、冷链基地货运枢纽及田头预冷保鲜设施等补贴。(省发展改革委、省交通运输厅、省邮政管理局、省商务厅、省农业农村厅、各市县政府按职责分工负责)
(五)降低税费成本
10.落实物流领域税收政策。自2022年5月1日至年底,对符合条件的快递收派收入免征增值税。对物流企业大宗商品仓储设施用地按规定减征城镇土地使用税。(责任单位:省税务局)
11.优化公路收费政策。改革现有车辆通行附加费征收方式,利用北斗卫星导航定位、5G等新型基础设施技术实现精准化“随用随征”。2025年前出台里程费改革总体方案,制订里程费费率标准体系,实现机动车辆通行附加费按里程计费。(省交通运输厅、省财政厅按职责分工负责)
12.降低过海成本。持续落实鲜活农产品运输“绿色通道”优惠政策以及琼州海峡客滚运输收费优惠政策。(省交通运输厅、海南港航控股有限公司、海南铁路有限公司按职责分工负责)规范琼州海峡客滚企业调价行为,研究建立科学合理的计费办法和运价制定、调整机制。港航一体化后,根据企业运营实际情况,协调企业主动降低收费标准。(省发展改革委、省交通运输厅、海南港航控股有限公司、海南铁路有限公司按职责分工负责)
13.降低海运成本。通过市场引导、价格传导机制,鼓励港口企业减免特定时期内的货物堆存费,鼓励航运公司减免特定时期内的滞箱费,鼓励港航相关企业减免外贸进出口相关物流操作费用。(海南港航控股有限公司、省交通运输厅、省发展改革委按职责分工负责)持续加强省内集装箱货物归集通道建设。推动实现因海口港香港航线迁移带来的新增物流成本零增加;对开通省内至洋浦港的集装箱公共驳船航线的航运企业或组织开通航线的企业给予奖励。[儋州市政府(洋浦管委会)、海南港航控股有限公司、省交通运输厅按职责分工负责]
14.增加海运运力供给。加快新增穿梭巴士运力投放,逐步实现天天班、一天多班,推出穿梭巴士预约服务,不断提升穿梭巴士密度和准班率;持续完善航线网络布局,加大洋浦至国内主要港口航线开发力度,持续加密洋浦港与西部陆海新通道重要节点开航班次,加强洋浦至东南亚国家航线网络铺设,稳步开行洋浦港远洋外贸航线,扩大航线覆盖范围;对实现年度新开通外贸集装箱班轮航线的航运企业、支持外贸航线稳定运行的航运企业给予奖励。[儋州市政府(洋浦管委会)、海南港航控股有限公司、国投洋浦港有限公司、省交通运输厅按职责分工负责]
15.深化船货双方互利合作。推动建立长期稳定、互利共赢的合作机制,引导各类商协会等组织中小微外贸企业与航运企业进行直客对接,鼓励外贸企业与航运企业签订长期协议,稳定货源和运价,平抑抵御市场波动风险。(省商务厅、省工业和信息化厅、省交通运输厅按职责分工负责)
16.加强物流领域收费监管。全面清理规范港口航运、航空、铁路运输、公路运输环节物流收费,加强交通物流领域收费行为监督检查。(省市场监管局、省发展改革委、省交通运输厅按职责分工负责)
(六)降低综合成本
17.增加物流供给。加快港口、机场、铁路、高速公路等重大交通基础设施建设。(省交通运输厅、省发展改革委、相关市县政府按职责分工负责)在农产品集聚区、大型渔港、销地批发市场加快建设冷库及农产品集散集配中心,“十四五”时期,全省新建田头预冷库28万㎥、渔港冷库36万㎥、农产品产地集散中心冷库4万㎥。(责任单位:各市县政府)2024年,建成海口南站、儋州站、东方站和天涯站四大铁路冷库片区。(海南铁路有限公司、相关市县政府按职责分工负责)加快推广使用专业冷藏车,2025年全省保有量达到约3000辆。(责任单位:各市县政府)2023年,在海口港马村港区二期建设滚装运输泊位(兼顾危险品运输)。(责任单位:澄迈县政府)
18.强化物流供应链管理。加强物流业与新兴产业、未来产业的专项衔接,发展高端专业物流服务,支持有条件的企业进行仓储物流智能化建设,实现物流业与制造业融合发展。(省发展改革委、省商务厅、省工业和信息化厅按职责分工负责)提升高速公路服务区、物流园区、仓储配送中心、货车停车场、港口堆场的充电站、充电桩覆盖水平。(各市县政府、省发展改革委、省交通运输厅、省商务厅按职责分工负责)鼓励货运和邮政快递企业使用新能源或清洁能源汽车,在港口等特定场景开展重型货车新能源汽车换电模式试点。(省交通运输厅、省工业和信息化厅、省邮政管理局、各市县政府按职责分工负责)
19.完善物流标准规范体系,发展绿色物流。推广应用符合国家标准的标准化托盘、包装基础模数,带动上下游物流装载器具标准化。推动建立标准化装载器具循环共用体系,减少企业重复投入。支持企业生产和使用可循环利用的绿色包装和可降解的绿色包材。(省工业和信息化厅、省商务厅、省市场监管局按职责分工负责)
20.加强物流人才培养。加大物流人才培养和物流劳动力培训。将物流业相关职业纳入职业技能等级认定范围,按规定落实职业培训补贴、职业技能鉴定补贴等政策。鼓励省内高校与知名海事院校、航运企业等开展相关合作,建立产学研一体化人才培养体系。2022年秋季开学海南职业技术学院完成物流及供应链相关专业设置招生。(省发展改革委、省人力资源社会保障厅、省教育厅、省交通运输厅、省邮政管理局、省交通物流协会、海南职业技术学院按职责分工负责)
(七)持之以恒抓好物流领域安全生产
21.严格落实危化品储存、运输等环节安全监管责任,定期开展安全生产隐患大排查,及时消除安全隐患。严格实施港口、机场防疫生产保障措施,加强贮存进口冷链食品的冷(冻)库预防性全面消毒、抽样检验和从业人员健康管理。(省应急管理厅、省公安厅、省交通运输厅、省卫生健康委、省市场监督管理局按职责分工负责)
四、组织保障
成立海南省降低物流成本工作领导小组,加强对全省物流工作的组织领导和指导把关,研究解决物流发展中的重点难点问题。办公室设在省发展改革委,成员单位有发改、资规、财政、农业、工信、商务、交通、公安、国资、市场监管、邮政、海关、海事、海南港航、海南机场、海南铁路、海汽、交通物流协会等。建立定期会议制度,每季度召开一次会议,也可根据工作需要临时召开。建立定期通报机制,办公室每月通报工作进度。建立考核奖惩机制,重点工作任务进度明显滞后,情节严重的,予以追责。充分发挥省交通物流协会的桥梁纽带作用,及时了解企业诉求,为领导小组言献策。
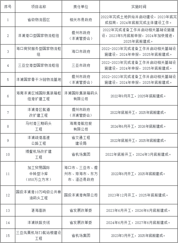
附表
重大物流基础设施表
来源:海南省发改委本文为澎湃号作者或机构在澎湃新闻上传并发布,仅代表该作者或机构观点,不代表澎湃新闻的观点或立场,澎湃新闻仅提供信息发布平台。申请澎湃号请用电脑访问http://renzheng.thepaper.cn。





- 报料热线: 021-962866
- 报料邮箱: news@thepaper.cn
互联网新闻信息服务许可证:31120170006
增值电信业务经营许可证:沪B2-2017116
© 2014-2026 上海东方报业有限公司




