- +1
潮连大桥桥面今起正式封闭维修!机动车进出请注意绕行
7月25日0时起,
潮连大桥
正式开展为期150天的
主桥加固及桥面维修工程,
施工期间
机动车进出潮连岛需注意绕行。
桥面封闭首日,
记者深入施工一线,
探访交通引导、桥梁通行、
现场施工等情况。
桥面封闭首日,潮连大桥双向四条车道暂时封闭中间两条车道进行冲孔板围挡施工,左、右最外侧车道供摩托车、自行车及行人通行。
封闭首日,潮连大桥双向四条车道暂时封闭中间两条车道进行冲孔板围挡施工,左、右最外侧车道供摩托车、自行车及行人通行。在潮连大桥市区侧,江侨路与丰乐路平交路口处,放置了一排排栅栏和红色水码,阻止丰乐路过往车辆转入江侨路驶向潮连大桥。
江侨路与潮连大桥连接处也树立了施工公告,禁止机动车通行。
同时,江门大道、滨江大道、港口路等主要路口均设置了提示标牌,提醒过往车辆注意绕行。
此外,在大桥两侧和潮连岛上也增加了共享单车的投放,桥梁封闭期间增设的三条公交专线也正常运行,这些措施大大保障了市民的出行需求。
“我们预计27日完成冲孔板围挡施工,然后将潮连大桥左幅完全封闭,凿除原有桥面铺装、拆除车行道及人行道护栏并重做,同时开放桥面右幅约5.5米空间供摩托车、自行车及行人通行双向通行。”
潮连大桥加固工程现场管理人员鲁照帅介绍,潮连大桥桥底的维修加固任务已完成80%,桥面维修加固工期预计150天,施工单位将保证人员、设备投入,保证项目整体工期。
潮连大桥封闭期间,
不少市民担心
岛上遇到紧急情况,
会因桥面封闭
耽误最佳救援时间。
“为了有效应对潮连大桥围蔽施工期间,救护、消防等应急情况的发生,我中心联合多个部门事先制定了应急处置预案,建立快速反应处置机制,必要时疏通桥面交通供消防车、救护车等应急车辆通过,打通‘绿色通道’、畅通‘生命通道’。”市公路事务中心桥梁隧道管理部副部长区展锴表示,桥面封闭期间,他们还将安排三个交通协管小组,24小时巡逻,维护现场交通秩序,及时更换损坏的道路交通设施。
记者体验江侨路绕行
广中江高速到潮连
上午10点,记者首先从蓬江区发展大道出发,大概16分钟的车程,就来到了滨江大道附近的广中江高速石山出入口驶入高速公路。
随后记者仅用了大约5分钟的时间就从荷塘出入口下高速。在这里,小车可选择往顺德均安方向或荷塘镇区方向分别前往潮连。记者选择荷塘镇区方向驾驶前往潮连,由于经过的镇区道路狭窄且车流量大、红绿灯多,不时出现道路拥堵状况,因此去到潮连大桥江门职业技术学院时,用了大约45分钟。
交通指引对于从潮连岛去往中心城区的机动车车主,在潮连大桥桥面封闭施工期间,需要通过广中江高速的沙富出口接入江门大道,或通过广中江高速的石山出口去往滨江大道,进入蓬江区中心城区;
去往江海区的市民,则需要通过广佛江珠高速的南山出口,进入五邑路去往江海区;
去往新会区的市民可选择从江门大道、五邑路或经深岑高速的龙湾收费站出行。
从上述区域驶往潮连岛的机动车可参考出岛路径进入潮连岛,相关绕行措施请具体参考高德地图、百度地图和腾讯地图等导航软件的提示。
公共交通出行指引
向上滑动阅览
大桥施工期间7条常规公交线路
站点调整情况
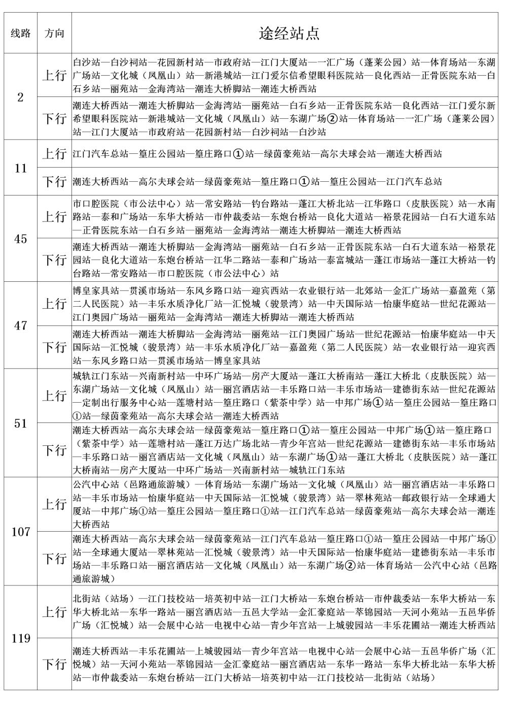
(点击查看大图)根据潮连大桥施工期间,开放摩托车、单车、行人过桥通道的情况,将2路、11路、45路、47路、51路、107路、119路等7条常规线路的终点站调整到潮连大桥西公交站(配套设置共享单车停放点),保持正常营运班次,接载使用单车或步行过桥后乘坐公交的市民。公交接驳站点:拟设在潮连大桥西站、江门职院正门旁边。
潮连大桥江门岸临时公交站点
(点击查看大图)潮连大桥潮连岸临时公交站点
(点击查看大图)增开接驳公交专线
计划增开连接荷塘中嘉广场—潮连车站、荷塘中嘉广场—江门汽车总站、潮连车站—城轨东站等3条接驳公交专线。
专线1
荷塘中嘉广场—潮连车站
运行路线
荷塘中嘉广场—中泰西路—中兴三路—新荷路—连荷路—潮连职院—潮连大道—潮连车站
停靠站点
服务时间头班6:00,尾班23:00;票价:2元
专线1走向示意图
(点击查看大图)专线2
荷塘中嘉广场—江门汽车总站
运行路线
荷塘中嘉广场—中泰西路—中兴二路—中兴一路—广江中高速—滨江大道—华盛路—天沙河路—江沙路—江门汽车总站
停靠站点
服务时间头班6:00,尾班23:00;票价:2.5元
专线2走向示意图
(点击查看大图)专线3
潮连车站—城轨江门东站
运行路线
潮连车站—南山收费站—南山路—金瓯路—东海路—城轨江门东站
停靠站点
服务时间头班6:00,尾班23:00;票价:2元
专线3走向示意图
(点击查看大图)定制出行班车
为应对潮连职院、技师学院、邮电学院等三所大专院校学生及厂企的假日出行,如需安排市内定制班车疏运,可联系江门公汽定制出行中心;如需求市际、省际定制班车疏运,则联系江门市文旅交通投资集团侨都巴士公司,定制班车价格按到达目的地、载客量的不同而有所变化。
市内定制班车联系江门公汽定制出行中心:电话:0750—3429388、3429688、3430828
市际、省际定制班车联系江门市文旅交通投资集团侨都巴士公司:电话:0750—3335911
戳链接了解更多:7月25日起,潮连大桥交通管制,将增新线路,还有这些线路调整……注意绕行!
附上近期更多交通消息
蓬江区水南路实施临时交通管制
关于蓬江区水南路实施临时交通管制的通告
因内涝整治工程施工需要,需对我市蓬江区水南路实施临时交通管制。现通告如下:
一、交通管制时间
2022年7月18日至9月2日。
二、交通管制措施
对蓬江区水南路堤东路口至浮石路口路段实施全封闭施工,禁止一切车辆通行。
道路交通管制期间,请过往车辆绕行东华路、跃进路、江华路、浮石路和竹排街等其他道路。因此造成的出行不便,敬请谅解。特此通告。
编辑 | 蓬江发布编辑部原标题:《潮连大桥桥面今起正式封闭维修!机动车进出请注意绕行》
本文为澎湃号作者或机构在澎湃新闻上传并发布,仅代表该作者或机构观点,不代表澎湃新闻的观点或立场,澎湃新闻仅提供信息发布平台。申请澎湃号请用电脑访问http://renzheng.thepaper.cn。





- 报料热线: 021-962866
- 报料邮箱: news@thepaper.cn
互联网新闻信息服务许可证:31120170006
增值电信业务经营许可证:沪B2-2017116
© 2014-2026 上海东方报业有限公司




