- +1
新旧版《道路交通标志和标线 第2部分:道路交通标志》对比分析系列(二)——禁令标志部分
以下文章来源于交通言究社 ,作者程金良
交通言究社.
公安部道路交通安全研究中心官方公众号。言要敢言、善言,集百家之言;究要专业、严谨、独到,言之有物。欢迎您的关注!


前 言禁令标志作为《道路交通标志和标线 第2部分:道路交通标志》GB5768.2中必须遵守标志,本次修订将其在文本中的排序从第二变更为第一序位,一定程度彰显了其重要性。禁令标志是道路主管部门、交通管理部门路面执法、道路交通事故处理中应用最多的标志种类,作为道路使用者而言,其主要功能是解决哪些“不能走”的问题,是有效开展道路交通组织和落实相关通行规则的保障性设施。相关从业人员如何准确理解与应用,发挥其应有的作用,对禁令标志的梳理与解读显得尤为重要。本文主要对新旧版标准中的“禁令标志”进行比较分析,结合笔者的理解,重点阐述新旧标准的异同,通过标志归类、新增部分、修改部分、删除部分进行。为方便叙述与阅读,文中GB 5768.2—2022表述为“2022版”,GB 5768.2—2009表述为“2009版”。
《道路交通标志和标线 第2部分:道路交通标志》禁令标志概况
基本含义及构成
禁令标志表示禁止、限制及相应解除的含义,道路使用者应严格遵守。该标志的构成色有:白色、黑色、红色、蓝色。图案一般为白底、红圈、红杠、黑图形,图形压杆(图形叠于杆之上)。采用文字方式的禁令标志,为白底、红圈、红杠、黑文字,形状为圆形或矩形。
主要分类
新颁布的国家标准2022版中禁令标志共48种。为方便理解与记忆,可以把禁令标志分成5类。
◆ 与道路优先通行权相关标志:停车让行、减速让行、会车让行标志等3种。
◆ 与道路通行权相关标志:禁止通行、禁止驶入、禁止机动车驶入、禁止大型(或小型)客车驶入、禁止载货汽车驶入、禁止挂车半挂车驶入、禁止拖拉机驶入、禁止三轮汽车、低速货车驶入、禁止摩托车驶入、禁止非机动车进入、禁止电动自行车进入、禁止畜力车进入、禁止三轮车驶入、禁止人力(客、货)三轮车进入、禁止人力车进入、禁止行人进入、禁止某两种车辆驶入、禁止运输危险物品车辆驶入标志等20种。
◆ 与某方向通行权相关标志:禁止向左(或向右)转弯、禁止直行、禁止向左和向右转弯、禁止直行和向左转弯(或直行和向右转弯)、禁止掉头标志等7种。
◆ 与交通管理措施相关标志:禁止超车、解除禁止超车、禁止车辆停放、禁止车辆长时停放、禁止鸣喇叭、停车检查、限制速度、解除限制速度、区域禁止(或限制)及解除标志等14种。
◆ 与道路条件限制相关标志:限制宽度、限制高度、限制质量、限制轴重标志等4种。
2022版标准主要变化
总体变化
与2009版相比,2022版中禁令标志新增1种,取消1种,修改8种。新增了禁止电动自行车驶入标志,取消了海关标志。部分图案修改了箭头的箭杆形状,使之更符合道路线形形状(图1)。
图1:2022版与2009版箭杆形状对比具体变化
1
新增部分
☞ 新增了禁止电动自行车进入标志
2022版5.15规定:“表示禁止电动自行车进入,设在禁止电动自行车进入路段的入口处”(图2)。根据iiMedia Research(艾媒咨询)调查,59.6%的中国网民使用电动自行车上班或上学,57.8%和53.7%的网民使用电动自行车购物或买菜、闲逛或到处溜达。可见电动自行车在日常生活中有着很高的使用率,与用“自行车”作为主图案的非机动车标志比较,电动自行车专用标志指向性更具体,效果更明显,也将为交通组织增加新的手段。
图2:禁止电动自行车进入(禁15)
2
修改部分
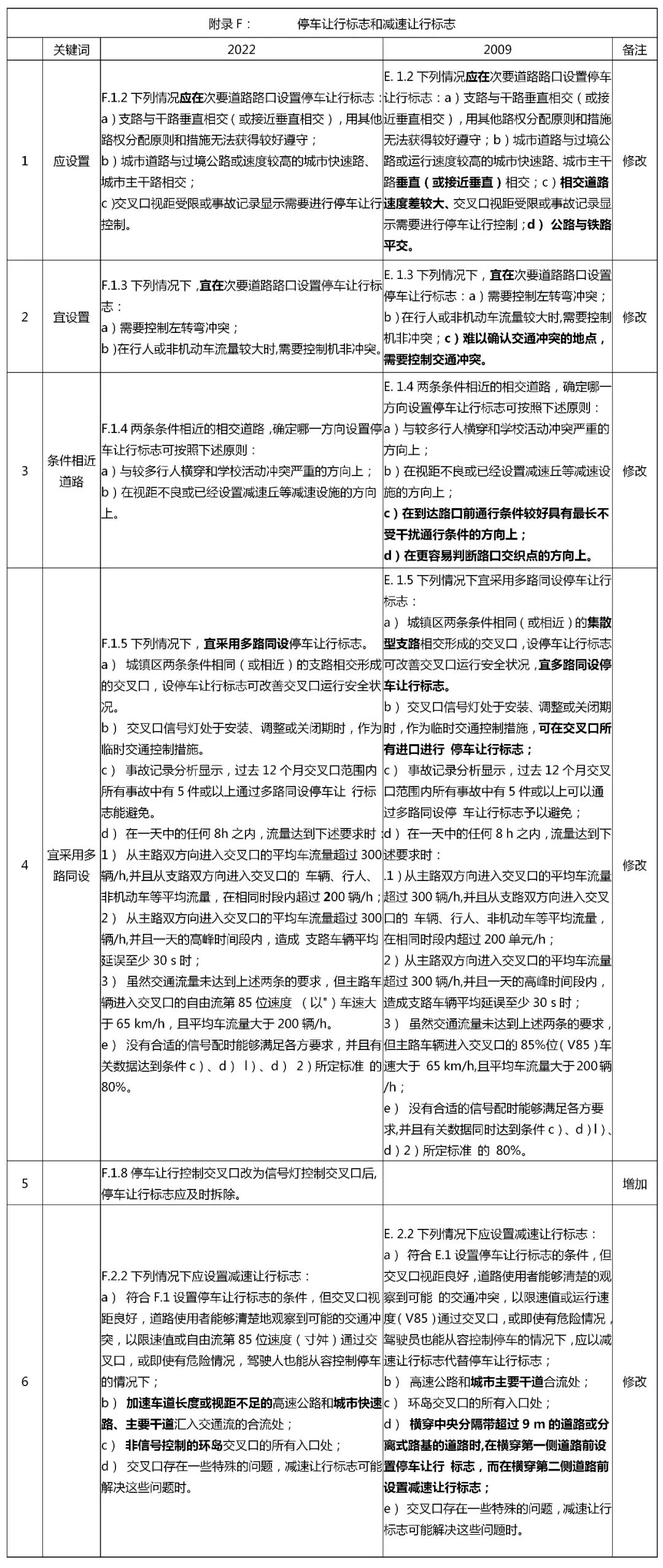
☞ 修改了“停车让行标志”设置位置和附录
2022版5.2规定:“停车让行标志设置位置宜靠近停车让行标线,当路口设有人行横道线时,停车让行标志应设置在人行横道线前,距离人行横道线边缘2m~3m,并不应妨碍交叉口通视三角区视距”(图3), 2009版没有关于设置位置的具体规定。这将进一步规范和统一标志的设置位置。
图3:停车让行标志设置示例资料性附录《停车让行标志与减速让行标志设置条件》修改内容主要有:
◆ 删除了2009版中“相交道路速度差较大”、“公路与铁路平交”两种“应在次要道路路口设置停车让行标志”的情形;
◆ 删除了2009版中“宜在次要道路路口设置停车让行标志”中“难以确认交通冲突的地点,需要控制交通冲突”的情形;
◆ 删除了2009版中“两条条件相近的相交道路,确定哪一方向设置停车让行标志原则中的c)在到达路口前通行条件较好具有最长不受干扰通行条件的方向上,d)在更容易判断路口交织点的方向上”两条;
◆ 增加了F.1.8“停车让行控制交叉口改为信号灯控制交叉口后,停车让行标志应及时拆除”规定,着重强调了日常管理中常见的问题,以确保停车让行规则与信号灯控制策略不冲突。
☞ 修改了“减速让行标志”(图4)设置位置和附录
2022版5.3规定:“减速让行标志设置位置宜靠近减速让行标线,当路口设有人行横道线时,应设置在人行横道线前,距离人行横道线边缘2m〜3m,并不应妨碍交叉口通视三角区视距”,2009版5.3规定:“设于交叉口次要道路路口”。与“停车让行标志”一样,2022版进一步明确了标志设置的位置,也将进一步规范和统一该标志的设置。但这里应避免一个误区,即“在斑马线前设置减速让行(或停车让行)标志”。为什么说是一个误区呢?《中华人民共和国道路交通安全法》第四十七条规定:“机动车行经人行横道时,应当减速行驶;遇行人正在通过人行横道,应当停车让行”。据此,在人行横道前有法定的“减速让行”和“停车让行”两种情形,如果单设置了减速让行(或停车让行)的标志,对驾驶人有误导之嫌,情况严重的,还会带来法律风险,因此在斑马线前设置减速让行(或停车让行)标志是不妥当的。
图4:减速让行(禁2)
新标准还修订了资料性附录《停车让行标志与减速让行标志设置条件》中“应设置减速让行标志”的情形:
◆ 2009版中的“高速公路和城市主要干道合流处”修改为“加速车道长度或视距不足的高速公路和城市快速路、主要干道汇入交通流的合流处”,增加了“城市快速路”,同时增加了设置减速让行标志的前提条件,即“加速车道长度或视距不足的”,以减少标志的设置;
◆ 增加了“环岛交叉口的所有入口处”设置该标志的前提条件为“非信号控制的”;
◆ 删除了“横穿中央分隔带超过9m的道路或分离式路基的道路时,在横穿第一侧道路前设置停车让行标志,而在横穿第二侧道路前设置减速让行标志”的规定。
☞ 修改“禁止大型(或小型)客车驶入标志”名称为“禁止大型(或小型)载客汽车驶入标志”,修改了客车图案
根据新修订的《机动车安全运行技术条件》GB7258-2017 3.2.1规定,“载客汽车”是指“设计和制造上主要用于载运人员的汽车,包括装置有专用设备或器具但以载运人员为主要目的的汽车”;3.2.1.3规定,“客车”是指“设计和制造上主要用于载运乘客及其随身行李的汽车,包括驾驶座在内座位数超过9个(9座以下的称为“乘用车”)”。与“客车”定义比较,“载客汽车”更突出从设计和技术特性上主要用于载运人员的功能,且“载客汽车”是大类,包括了“客车”和“乘用车”,所以该标志用“载客汽车”更准确、全面。根据《中华人民共和国机动车号牌》GA36—2018及《道路交通管理 机动车类型》GA802—2019规定,9座以上(不包括本数)的中型载客汽车、大型载客汽车适用“大型汽车号牌”,即我们通常所说的“黄牌照”,可以适用此标志的“大型载客汽车”情形;9座以下(包括本数)的小型、微型载客汽车即“乘用车”,适用“小型汽车号牌”,也就是我们常说的“蓝牌照”,可以适用此标志的“小型载客汽车”情形。
因此,删除了2009版的备注内容:“小型客车含十一座以下面包车、七座以下商务车及小轿车”。与2009版比较,2022版图案中大客车前侧窗下缘距地端上收,小客车轮廓部分改为棱角分明、轮胎侧面改为全黑(图5),使标志图案更符合实际情况。

图5:禁止大型载客汽车驶入、禁止小型载客汽车驶入 2022版(禁7、禁8)与2009版(禁9、禁10)对比☞ 修改了“禁止载货汽车驶入标志”的含义
2022版5.9规定:“表示禁止载货汽车驶入,含载货专项作业车。设在禁止载货汽车和载货专项作业车驶入路段的入口处。对驶入的载货汽车和载货专项作业车有载质量限制或其他限制时,应用辅助标志说明”。增加了“含载货专项作业车”。根据《机动车安全运行技术条件》GB7258-2017 3.2.3规定,专项作业车指:“装置有专用设备或器具,在设计和制造上用于工程专项(包括卫生医疗)作业的汽车,如汽车起重机、消防车、混凝土泵车、清障车、高空作业车、扫路车、吸污车、钻机车、仪器车、检测车、监测车、电源车、通信车、电视车、采血车、医疗车、体检医疗车等,但不包括装置有专用设备或器具而座位数(包括驾驶人座位)超过9个的汽车(消防车除外)”,此类车辆外形尺寸、底盘结构、动力配置、排放等指标均为载货汽车的特征(图6),将其归为一类有利于道路交通组织和城市管理。
图6:载货专项作业车
☞ 修改了“禁止挂车、半挂车驶入标志”的图形
与2009版比较,2022版禁止挂车、半挂车驶入标志的挂车图案由堆叠式货物改为柜式车厢(图7),同时增加了牵引车部分,成为一辆完整的货车,更符合实际情况。对挂车具体车型可辅助说明,根据《机动车安全运行技术条件》GB7258-2017,挂车分为:牵引杆挂车(全挂车)、中置轴挂车、半挂车、旅居挂车。
图7:禁止挂车、半挂车驶入 2022版(禁10)与2009版(禁11)对比☞ “禁止电动三轮车驶入标志”名称修改为“禁止三轮车驶入标志”
2022版5.17规定:“表示禁止三轮车驶入”,2009版5.9规定:“表示禁止电动三轮车驶入”。扩大了三轮车标志外延,更好地与“禁止人力三轮车(客、货)驶入”区分,方便管理(图8)。《中华人民共和国道路交通安全法》规定,非机动车是指:以人力或者畜力驱动,上道路行驶的交通工具,以及虽有动力装置驱动但设计时速、空车质量、外形尺寸符合有关国家标准的残疾人机动轮椅车、电动自行车等交通工具。包括:自行车、三轮车、人力车、畜力车、残疾人机动轮椅车、电动自行车等。据此,非机动车的三轮车有人力和动力之分,动力装置有电动、柴油动力等。因此,标志名称修改后,至少包括了电动三轮车和其他动力装置的三轮车,更全面客观。
图8:禁止三轮车驶入 2022版(禁17)与2009版(禁8)对比☞ 修改了“禁止停车标志”“禁止长时停车标志”名称及设置要求
一是“禁止停车标志”名称修改为“禁止车辆停放标志”,“禁止长时停车标志”名称修改为“禁止车辆长时停放标志”,两个标志名称的修改都突出了车辆“停放”的概念;
二是2022版5.29规定:“(禁止车辆停放标志)表示在限定的范围内,禁止一切车辆停、放,无论驾驶人是否离开车辆”,与2009版比较,增加了“无论驾驶人是否离开车辆”的适用条件;
三是都增加了标志与行车方向成30°〜45°的设置规定;
四是修改了表示范围的禁止车辆停放标志设置示例(图9),表示禁止范围的一组三块标志的中间一块设置角度由与行车方向平行修改为与行车方向成30°〜45° 设置,增加了辅助标志内容为“结束”的禁止车辆停放标志。


图9:禁止车辆停放标志设置示例 2022版与2009版对比☞ 修改了“停车检查标志”辅加说明方式,增加了口岸检査示例
2009版5.37规定:“表示机动车应停车接受检査。设在需要机动车停车接受检查的地点。有车种规定时,应用辅助标志说明”,2022版5.38规定:“表示机动车应停车接受检査。设在需要机动车停车接受检査的地点。有车种规定、停车检查的原因时,应用辅助标志或在标志上附加说明,保持横杠不变”,图10表示机动车需停车接受口岸检査。
图10:口岸停车检查标志示例
3
取消部分
取消了“海关标志”。表示道路前方是海关(口岸),所有机动车应停车后方可通过。设在道路上机动车需停车接受海关检查方可通过的地点(图11)。
图11:海关(禁42)
新版标志的适用
新版标志适用的总体思路可参考笔者《新旧版《道路交通标志和标线 第2部分:道路交通标志》对比分析系列——通则部分》一文“过渡期使用”一节的相关内容。就禁令标志部分而言,在新旧版本交通标志共同存续期间,对标志版面修改较大的,和适用条件变化大的禁令标志建议优先更换,用于执法的不符合尺寸大小的标志,应及时更换。种类新增的标志,可以根据需要增设。已取消的标志在新标准实施后根据情况逐步拆除,按照2009版设置的让行标志,在2022版附录F《停车让行标志与减速让行标志设置条件》中属于已删除情形的,应及时拆除。
作者寄语
禁令标志作为必须遵守标志,对确保道路交通组织措施的实施有着非常重要的地位与作用,相关职能部门及其从业人员、工程设计人员在实施过程中,应深刻理解标志的含义和应用条件,做到应用准确。同时,要应注意与相关配套标志的配合使用,在道路交通组织中发挥禁令标志“堵”的作用时,也要同步给出“疏”的方案,使交通流更加通畅。
附录:

参考文献:1.《道路交通标志和标线 第2部分:道路交通标志》GB5768.2-2022
2.《道路交通标志和标线 第2部分:道路交通标志》GB5768.2-2009
(文 / 浙江省公安厅交通管理局民警 、警务技术三级主任、浙江省道路交通管理标准化技术委员会专家委员 程金良)
来源:交通言究社
审核:李秀菊 / 李佳芯
编辑:赵曼
传播安全知识 构建和谐交通
点击关注公众号
投稿邮箱:dljtgl120@126.com;dljtgl122@126.com
欢迎订阅
点击图片,一键下单
原标题:《新旧版《道路交通标志和标线 第2部分:道路交通标志》对比分析系列(二)——禁令标志部分》
本文为澎湃号作者或机构在澎湃新闻上传并发布,仅代表该作者或机构观点,不代表澎湃新闻的观点或立场,澎湃新闻仅提供信息发布平台。申请澎湃号请用电脑访问http://renzheng.thepaper.cn。





- 报料热线: 021-962866
- 报料邮箱: news@thepaper.cn
互联网新闻信息服务许可证:31120170006
增值电信业务经营许可证:沪B2-2017116
© 2014-2026 上海东方报业有限公司




