- +1
开学啦!广州公交多措并举 保障开学季学子安全返校
秋风送爽,开学季将至。广州公交集团为更好地满足广大师生出行需求,用心思考、周密筹划,为广大师生提供优质的出行保障,全方位护航秋季新学期。
01
优化营运调度 开通定制专线
针对开学季市民与广大返校师生的出行需求,广州公交集团下属公交企业重点做好途经各初、高中学周边区域的客流监控,逐步提高途经院校线路的车辆出车率,增加发班班次,避免出现候车时间长、乘车拥挤现象。同时,考虑市区道路因开学出行与通勤高峰叠加出现的拥堵情况,通过增加空车切入、区间快车等调度措施提升公交运输效率。8月27日至28日广州巴士集团从化分公司利用7部定制巴士接送广州华夏职业学院大学新生入学,共同做好迎新工作,预计完成输送学生600余人次。
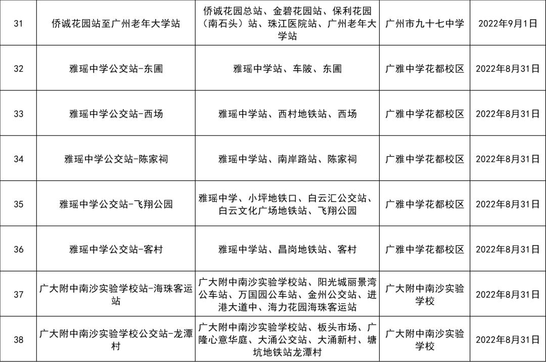
为保障开学后师生便捷出行,广州公交集团下属公交企业摸查各院校开学情况及院校周边线网空白,通过走社区、进校园等宣传活动,同时结合实地勘察,大数据客流分析,合理设置开行时间及路线。将新开行16条定制公交专线,复行22条定制公交专线,途经天河中学、真光中学、九十七中、汇景实验学校等校园,满足师生、家长出行需求。

点击查看大图↓↓↓

(具体线路以实际更新为准)02
携手校园联动 推出教师公交
为共同做好迎新工作,广州公交集团巴士集团紧密结合高校教师出行需求,开行教师定制公交专线。其中为华商高校广大教师提供“量身定制”的“点对点”输送“心贴心”公交服务。该高校教师宿舍点设在太平村,与学校距离2公里,步行需25分钟,急需解决“最后一公里”的难题。为此,巴士集团根据高校教师实际需要开通教师定制公交专线,合理设计班线,科学规划乘车线路,日均完成运输服务任务100多人次,为华商高校教师节省30分钟通勤时间。
03保障安全返校 助力师生出行
广州公交集团秉持安全为首位的原则,在开学季前对各营运车辆技术进行全面检查,对驾驶员开展安全专题培训,落实出车前询问告知制度,督促驾驶员严控车速,保持跟车距离。在做好车辆运营的同时,持续严把安全防疫关口,全面落实好常态化疫情防控措施,严格落实乘客佩戴口罩、测温、验码全覆盖;严格落实公交车辆清洁消毒以及车厢通风。不定期对站场候乘区域、候乘设施设备、垃圾桶周边区域等开展清洁、消毒,为广大返校师生提供安全卫生的候乘和乘车空间。
此外,还组织党团员、线路骨干在各站点引导公交车辆规范进出站和在重点枢纽公交站场设立志愿者服务岗,协助开展秩序管理、导乘指引、文明行为劝导、口罩佩戴提醒、提供饮用水、协助学生搬运行李等志愿服务,用实际行动为秋季学期师生返校暖心护航。

原标题:《开学啦!广州公交多措并举 保障开学季学子安全返校》
本文为澎湃号作者或机构在澎湃新闻上传并发布,仅代表该作者或机构观点,不代表澎湃新闻的观点或立场,澎湃新闻仅提供信息发布平台。申请澎湃号请用电脑访问http://renzheng.thepaper.cn。





- 报料热线: 021-962866
- 报料邮箱: news@thepaper.cn
互联网新闻信息服务许可证:31120170006
增值电信业务经营许可证:沪B2-2017116
© 2014-2026 上海东方报业有限公司




