- +1
4例阳性,2名密接!甘肃两地紧急寻人!
甘肃陇南武都区今日新增2例初筛阳性人员
活动轨迹公布
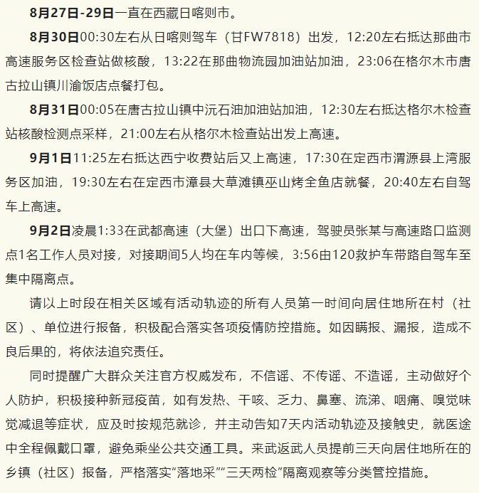
甘肃省陇南市武都区新冠肺炎疫情联防联控领导小组办公室刚刚发布通告,2022年9月3日,武都区在集中隔离点人员核酸检测中发现2例初筛阳性人员,为9月2日3例输入性感染者的密接同行人员,活动轨迹与9月2日3例阳性感染者一致。该2名阳性人员已被转运至定点医疗机构隔离救治。现将2人活动轨迹通告如下:
请以上时段在相关区域有活动轨迹的所有人员第一时间向居住地所在村(社区)、单位进行报备,积极配合落实各项疫情防控措施。如因瞒报、漏报,造成不良后果的,将依法追究责任。同时提醒广大群众关注官方权威发布,不信谣、不传谣、不造谣,主动做好个人防护,积极接种新冠疫苗,如有发热、干咳、乏力、鼻塞、流涕、咽痛、嗅觉味觉减退等症状,应及时按规范就诊,并主动告知7天内活动轨迹及接触史,就医途中全程佩戴口罩,避免乘坐公共交通工具。来武返武人员提前三天向居住地所在的乡镇(社区)报备,严格落实“落地采”“三天两检”隔离观察等分类管控措施。
武都区关于密切接触者活动轨迹的公告
2022年9月3日,我区2名西藏来武人员张某(司机)、唐某核酸初筛阳性,目前2人已闭环转运至定点医院进行救治。以上病例涉及我区2名密切接触者,现将活动轨迹公布如下:
密接者1:9月2日1:33在武都高速(大堡)出口人员登记时与张某近距离接触(接触时间约5分钟,当班同事7人),8:10步行到灰崖子公交站乘8路公交车到西关公交站下车,后步行到长安园东侧老王家门市部购物,后步行返回长安园家中,9:00左右步行到西关公交站乘10路公交车到南桥路南口下车,后步行到滨河新城华为手机维护中心,进店后约10分钟到店外活动,后再次进店内,10:45左右乘出租车返回家后再未外出,19:00左右被转运至集中隔离点。9月2日、3日核酸检测均阴性。
密接者2:9月2日1:33左右在武都高速(大堡)检查点与张某进行短暂交接(时间20秒左右,距离1米左右,司机未下车,自己穿防护服,对方戴口罩),后转交其他工作人员后离开,8:00下班骑车返回吉石坝下黄家坝家中。9月3日全天在家无外出,16:20左右被转运至集中隔离点。9月2日、3日核酸检测均阴性。
请以上时段在相关区域有活动轨迹的所有人员第一时间向居住地所在村(社区)、单位进行报备,积极配合落实各项疫情防控措施。如因瞒报、漏报,造成不良后果的,将依法追究责任。
同时提醒广大群众关注官方权威发布,不信谣、不传谣、不造谣,主动做好个人防护,积极接种新冠疫苗,如有发热、干咳、乏力、鼻塞、流涕、咽痛、嗅觉味觉减退等症状,应及时按规范就诊,并主动告知7天内活动轨迹及接触史,就医途中全程佩戴口罩,避免乘坐公共交通工具。来武返武人员提前三天向居住地所在的乡镇(社区)报备,严格落实“落地采”“三天两检”隔离观察等分类管控措施。
武都区疫防办电话:
0939-8265251
武都区疾控中心电话:
0939-8238580
武都区新冠肺炎疫情联防联控
领导小组办公室
2022年9月3日
甘肃临夏州临夏县今日新检出2例阳性感染者
均系西藏返临
甘肃省临夏回族自治州临夏县应对新冠肺炎疫情防控指挥部发布通告,2022年9月3日,临夏县在闭环管理集中隔离管控的重点人群中检出2例西藏返临新冠病毒阳性感染者。
阳性感染者1,临夏县漫路乡村民,与临夏县9月2日检出的1例西藏返临新冠病毒阳性感染者属于同乘返临人员,轨迹如下:
8月29日
4:22从西藏自治区拉萨市城关区乘车出发沿青藏线前往临夏县。
10:40到达高速公路西藏自治区那曲市色尼区交通防疫查验点查验登记并做核酸检测。
10:55到达西藏自治区那曲市物流园加油站加油。
15:00到达西藏自治区那曲市安多县交通防疫查验点做核酸检测。
20:50到达西藏自治区那曲市安多县雁石坪镇交通防疫查验点查验登记。
21:00到达西藏自治区那曲市安多县雁石坪镇顺达加油站加油。
8月30日
12:40到达青海省格尔木市南山口交通防疫查验点做核酸检测;
临夏州驻格尔木市疫情防控联络服务专班登记了其返临的相关信息,并及时向临夏县疫情防控指挥部进行了推送。随后驶入京藏高速继续行驶。
21:04到达高速公路青海省海西州都兰诺木洪加油站加油。
22:51到达高速公路青海省海西州乌兰县茶卡收费站交通防疫查验点查验登记。
23:45到达高速公路青海省海西州乌兰县茶卡二站加油站加油。
8月31日
7:59到达高速公路青海省西宁市交通防疫查验点查验登记。
12:20到达双达高速甘青交界处临夏县卧龙沟二号隧道口查验点查验登记,并向高速公路甘肃省临夏县双城出口查验点推送信息。
13:40到达高速公路甘肃省临夏县双城出口交通防疫查验点,由接送专班闭环转运至集中隔离点。
9月3日核酸检测结果阳性,转运至定点救治医院进行集中隔离医学观察。
阳性感染者2,临夏县漫路乡村民,与临夏县9月2日检出的1例西藏返临新冠病毒阳性感染者属于同乘返临人员,轨迹如下:
8月29日
4:00从西藏自治区拉萨市城关区乘车出发沿青藏线前往临夏县。
10:25到达高速公路西藏自治区那曲市色尼区交通防疫查验点查验登记并做核酸检测。
10:40到达西藏自治区那曲市物流园加油站加油。
15:00到达西藏自治区那曲市安多县交通防疫查验点做核酸检测。
20:50到达西藏自治区那曲市安多县雁石坪镇交通防疫查验点查验登记。
21:00到达西藏自治区那曲市安多县雁石坪镇顺达加油站加油。
8月30日
12:40到达青海省格尔木市南山口交通防疫查验点做核酸检测;
临夏州驻格尔木市疫情防控联络服务专班登记了其返临的相关信息,并及时向临夏县疫情防控指挥部进行了推送。随后驶入京藏高速继续行驶。
21:04到达高速公路青海省海西州都兰诺木洪加油站加油。
22:51到达高速公路青海省海西州乌兰县茶卡收费站交通防疫查验点查验登记。
23:45到达高速公路青海省海西州乌兰县茶卡二站加油站加油。
8月31日
7:59到达高速公路青海省西宁市交通防疫查验点查验登记。
12:20到达双达高速甘青交界处临夏县卧龙沟二号隧道口查验点查验登记,并向高速公路甘肃省临夏县双城出口查验点推送信息。
13:40到达高速公路甘肃省临夏县双城出口交通防疫查验点,由接送专班闭环转运至集中隔离点。
9月3日核酸检测结果阳性,转运至定点救治医院进行集中隔离医学观察。
原标题:《4例阳性,2名密接!甘肃两地紧急寻人!》
本文为澎湃号作者或机构在澎湃新闻上传并发布,仅代表该作者或机构观点,不代表澎湃新闻的观点或立场,澎湃新闻仅提供信息发布平台。申请澎湃号请用电脑访问http://renzheng.thepaper.cn。





- 报料热线: 021-962866
- 报料邮箱: news@thepaper.cn
互联网新闻信息服务许可证:31120170006
增值电信业务经营许可证:沪B2-2017116
© 2014-2026 上海东方报业有限公司




