- +1
不打官司就能拿回钱?这招你一定要知道!
支付令,是人民法院根据债权人申请,向债务人发出限期支付现金或有价证券的法律文书,省去了开庭、宣判等程序,债务人应当自收到支付令之日起十五日内清偿债务,或者向人民法院提出书面异议。在前款规定的期间,不提出异议或异议不成立,又不履行支付令的,债权人可以向人民法院申请执行。许多纠纷标的小、争议不大、债权债务关系明确,仅仅是因为债务人缺乏支付意愿,或暂时没有支付能力而引发诉讼。支付令是解决这类纠纷最为便捷的途径。
Q1
申请支付令的基本要求
1、请求给付金钱、有价证券的案件,且金钱或者有价证券数额确定、已经到期;
2、债权债务关系明确、合法;
3、债权人与债务人之间没有其他债权债务纠纷;
4、支付令能够送达债务人。
Q2
申请支付令的材料准备
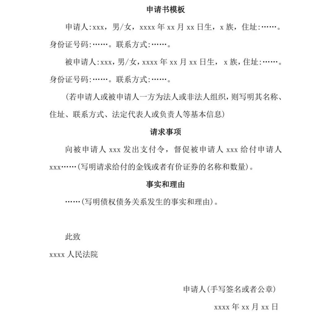
1、支付令申请书(模板如下);
2、申请人与被申请人的主体资格信息(如身份证复印件、营业执照等);3、证明债权存在、到期的相关证据(如对方欠钱不还,则应提供到期的借条以及转账凭证,证明借贷行为的发生)。
Q3
劳动者可以申请支付令的情形
1、用人单位拖欠或者未足额支付劳动报酬的,劳动者可以依法向当地人民法院申请支付令,人民法院应当依法发出支付令;
2、因支付拖欠劳动报酬、工伤医疗费、经济补偿或者赔偿金事项达成调解协议,用人单位在协议约定期限内不履行的,劳动者可以持调解协议书依法向人民法院申请支付令。人民法院应当依法发出支付令。
Q4
支付令的管辖法院
根据《中华人民共和国民事诉讼法》第二十二条规定,对公民提起的民事诉讼,由被告住所地人民法院管辖;被告住所地与经常居住地不一致的,由经常居住地人民法院管辖。
因此,债权人申请支付令由债务人住所地基层人民法院管辖。
Q5
申请支付令的费用
依法申请支付令的,比照财产案件受理费标准的1/3交纳。例如,一个诉讼标的为10000元的案件,按照目前诉讼费用的收费标准:依据普通程序审理,诉讼费为50元;简易程序为25元;申请支付令的费用为16元。
Q6
申请支付令(督促程序)的具体流程
Q7支付令的防御手段
1、债务人应当在收到支付令之日起15日内向法院提出书面异议,口头异议无效;
2、在书面异议中,债务人应当针对债权债务关系的成立及履行提出异议,仅提出缺乏清偿能力、延缓债务清偿期限、变更债务清偿方式等异议的,不影响支付令的效力(如债权人申请支付令,督促债务人偿还借款,债务人可以在书面异议中提出,债权人尚未支付该笔借款或者自己已经偿还借款,仅提出自己没有偿还能力不影响支付令的生效);
3、请人申请支付令,督促被申请人偿还借款,被申请人可以在书面异议中提出,申请人还欠付本人货款未还)。
4、支付令能够送达债务人。
Q8
生效支付令的撤销
若债务人未在法定期限内提出书面异议或者异议被法院驳回,支付令便会生效。支付令一经生效,就产生执行力与既判力。若想撤销生效的支付令,仅有一种途径,即人民法院院长发现支付令确有错误并认为需要撤销的,提交审判委员会讨论决定。
虽然支付令容易失效,但对于债权债务关系明确的案件,相比于诉讼程序而言,支付令仍具有方便快捷还便宜的优势,能够确保当事人权利的早日实现。
原标题:《不打官司就能拿回钱?这招你一定要知道!》
本文为澎湃号作者或机构在澎湃新闻上传并发布,仅代表该作者或机构观点,不代表澎湃新闻的观点或立场,澎湃新闻仅提供信息发布平台。申请澎湃号请用电脑访问http://renzheng.thepaper.cn。





- 报料热线: 021-962866
- 报料邮箱: news@thepaper.cn
互联网新闻信息服务许可证:31120170006
增值电信业务经营许可证:沪B2-2017116
© 2014-2026 上海东方报业有限公司




