- +1
新东方卖个助农玉米,反转起来比电影还精彩
最近,因为一根“6元钱的玉米”,电商圈都乱了套。
董宇辉、背后的新东方、乃至整个农产品产业链都被“辛巴的质疑”拉下了浑水,被迫洗去身上的脏东西。上市公司新东方在线股价更是跌去3成,转型刚有起色就被迎头痛击。
但是造谣一张嘴,辟谣跑断腿。( 虽然不是很贴切,毕竟没人造谣 )十天过去了,围绕着辛巴与东方甄选“6元一根玉米”的争议仍在发酵,而且其中的反转之多,争议之激烈,比差评君今年看过的所有电影,都要精彩得多。
今天就和各位差友分享一下,当中有趣的细节。
故事是从一通犀利“嘴炮”开始的。
9月18日,辛巴高调表示:某些直播间卖高价产品还标榜谷贱伤农,这纯属是在欺骗老百姓。
一盒玉米能卖到50块钱,地里出来就七毛钱一穗,到最后价格加到六块钱,公司利润能占到40%。
要不说,辛巴能成为“某手一哥”呢。
简单一个对比“7毛钱的苞谷6元卖”,就把新东方丢在了老百姓的对立面。
抛开商业说道德,显然,辛巴是一个不折不扣的文字高手。但是,东方甄选的董宇辉也不是软柿子,隔空回应道:好的玉米,成本就得2块。
甚至埋了一个“软钉子”:暗示,你不会把给牲口吃的玉米,卖给大家吧。你瞅瞅这文化水平,说董宇辉能火是走了“狗屎运”的,不得反思反思。
正是这个精妙的回答堵上了辛巴的嘴,再纠缠下去,可就又回到“假燕窝”的标签里了。
一天后,辛巴鞠躬道歉。
不过,这个论调堵得住心虚的辛巴,但是堵不住悠悠众口。很显然,既然玉米的利润存在大量猜测的空间,那么在新东方掏出账本之前,舆论就很难平息。
于是,围绕“6元一根玉米”的争议疯狂发酵,讨论升级了。
有明眼人表示:
“玉米6元贵不贵”不重要了。
重要的是,你新东方可以赚钱,但是你不能一边标榜着助农;一边消费大家的善意。就像“每卖出一瓶水,就给灾区捐1毛钱”的公益活动,你不能把善款独吞了吧。
随着事情越闹越大,农人们也下场了。
谷贱伤不伤农,谁能比农人更有发言权呢?
一位名叫“隋大瓜”的农民博主拍视频支持新东方。
“你只觉得咱农民没有得到应有的利益,但是你有没有考虑过,咱农民不会营销,如果没有人营销,不止玉米,在烟台的苹果都得烂在树上。”
随后,80后返乡创业新农人的黑龙江五常人“刘美娜”怒喷辛巴:助不助农,你说了不算,农民说了才算。
我这的玉米,成本就是得1块8。
一时间,短视频平台上很多种植农产品、卖农产品的专业农户都出来发声。按理说,讨论可以就此打住了,毕竟新东方有着这么深厚的群众基础,别人也无话可说。
就在大家准备回家打酱油的时候,反转出现了:一夜之间,新东方的群众基础轰然崩塌。
怎么回事呢?原来有人转职成刺客了!
近日,东方甄选背后玉米供应商“吉林省农嫂食品有限公司”跳出来,表示在自己平台同样的玉米一根只卖3.6元。这一波操作算得上实锤了。
虽然农嫂的行为可算不上道德,本来大家约好合作共赢,结果你一个中间商掀桌子了,好一个过河拆桥啊。
但是这已经不是主要矛盾了,细想一下要是3块6毛的玉米都能赚钱的话。
新东方6块2毛5的玉米?不敢想,不敢想,换我半夜都能笑出声来。商业就是高风险高回报,这波操作堪称“经典的商业行为”,很快为农嫂食品带了丰厚的回报。
一时间,虽然,“过河拆桥、背后捅刀”的评论满天飞,农嫂食品商德有缺。
但是同样的产品,6折的价格,消费者们纷纷“用脚投票”。数据显示,9月21日东北农嫂的直播间观看人数超过50万人,比之前翻了几十倍,单日销量明显提升,在7500~10000单之间。
尽管,东方甄选用最快的速度下架了东北农嫂的玉米,与东北农嫂划清了界限。
但是白嫖了新东方热度的东北农嫂,无疑上演了一场教科书般的商战。但是别急,东北农嫂还没高兴两天,反转它又来了!
如果说,背刺新东方的农嫂仅仅是商业上的不道德的话。
但是,随着买了农嫂家玉米的消费者们的物流纷纷到货,大家发现“上大当了”!
“便宜没好货”的吐槽,竟然还真就成立。农嫂家的玉米,因为质量远不及新东方而引发众怒。
有细心的吃瓜群众发现,农嫂家的玉米之所以便宜,是因为提前下架了高价的高品质玉米。
而且网上测评博主也发声了,东方甄选是25厘米左右,东北农嫂是16厘米左右,而且东方甄选两层密封,东北农嫂只有一层密封,本身和包转都大有差距品。
有业内人士表示,农嫂食品这波操作可能是“为了清空库存而入场蹭流量”。
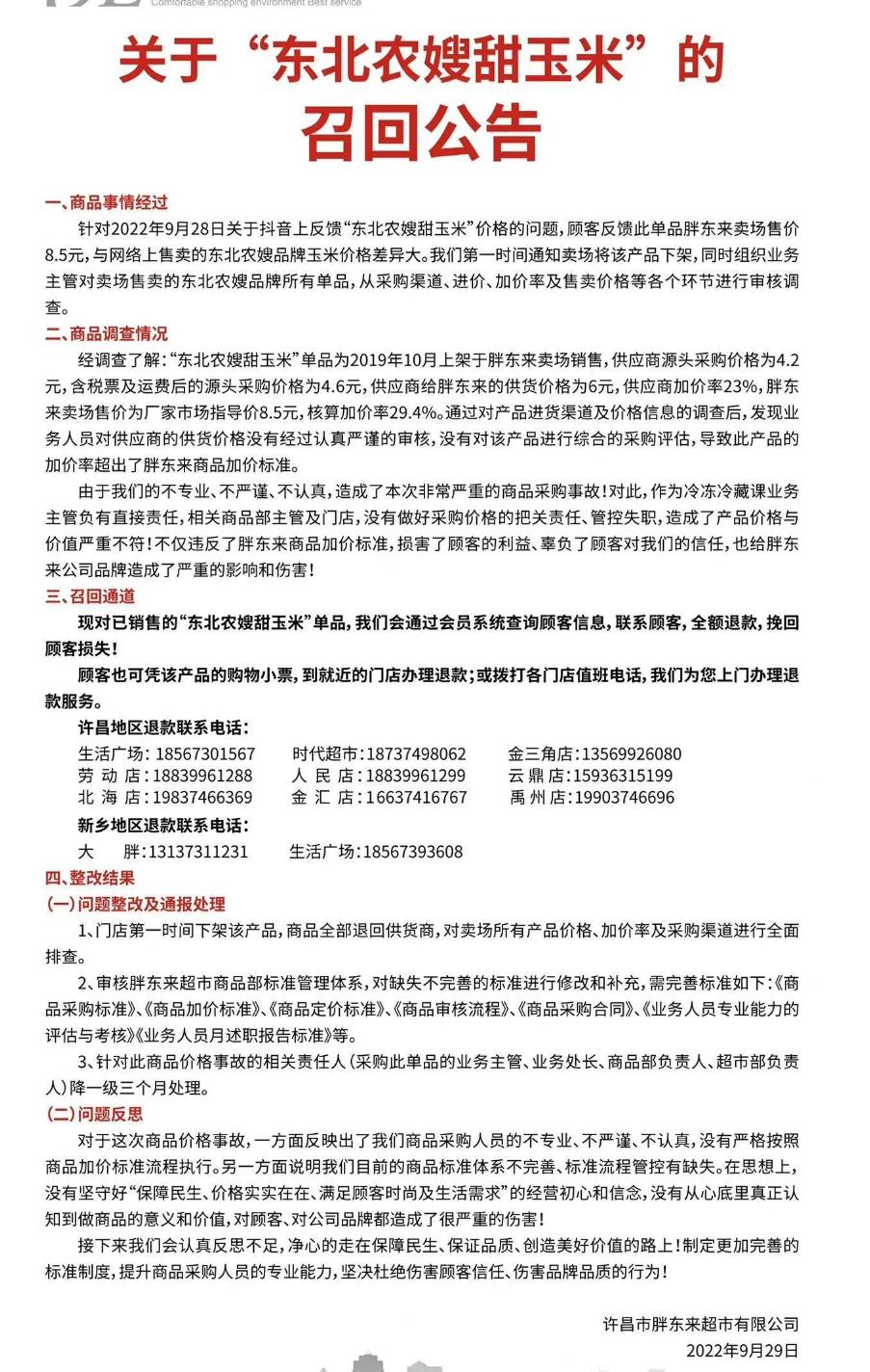
而后,正义虽迟但到。9月29号,百货公司胖东来的公告更是一锤定音,把东北农嫂钉在了耻辱柱上。
作为东北农嫂下游的分销商,百货公司胖东来宣布召回东北农嫂玉米,其中更是公布了玉米的采购价格:
简单来说就是公司a以4块6的成本买了东北农嫂的玉米,然后以6块的价格卖给了胖东来,最后8块5的价格卖给消费者。网友和经销商两相印证之下,农嫂食品脸都被打肿了。
这么一看,东方甄选6块2毛5的玉米,价格吊打同类的终端零售公司胖东来,反倒有些出淤泥而不染的味道了。
反转到最后,事情已经彻底脱离所有人的掌控了。
以退为进,高调道歉的辛巴,结果被扒出关联上市公司毛利率98%,可见也没少赚钱。
新东方被骗下架玉米,不少人粉转黑,股价暴跌
当然,输得最惨的肯定是东北农嫂,商誉没了、客户也没了,人财两空。本来是关于“谷贱伤不伤农”的讨论,但是没想到,最终却变成了互联网流量的争夺战。
而兜兜转转,一切还是回到了原点。
在这整个事件里头,唯一不受影响的,还是那些农人。撰文:及格 编辑:面线
参考资料:
6块钱一根的玉米,到底贵不贵? 虎嗅
如何看董宇辉卖六元东北玉米被供应商背刺只值七毛?知乎
为一根玉米背刺新东方,东北农嫂明知是险棋,为何偏要赌这一把? 秋叶大叔
新东方的玉米卖到6元/根,可农民为啥还是不赚钱? 中国新闻周刊
“6元玉米”再惹纷争,三大主播掐架背后的助农真相 35斗
MUST Award 投票进行中
点击左下角原文链接

原标题:《新东方卖个助农玉米,反转起来比电影还精彩。。。》
本文为澎湃号作者或机构在澎湃新闻上传并发布,仅代表该作者或机构观点,不代表澎湃新闻的观点或立场,澎湃新闻仅提供信息发布平台。申请澎湃号请用电脑访问http://renzheng.thepaper.cn。





- 报料热线: 021-962866
- 报料邮箱: news@thepaper.cn
互联网新闻信息服务许可证:31120170006
增值电信业务经营许可证:沪B2-2017116
© 2014-2026 上海东方报业有限公司




