- +1
NFT观察|数字藏品发售平台跑路,需承担什么民事责任?
·合同条款无效的后果是使一切恢复到初始状态,平台至少应向消费者返还此前因销售数字藏品取得的价款。
·在平台停止经营导致服务器租赁到期,数字藏品“灭失”的场景下,消费者可以基于法定权利突破用户协议的约定,向平台背后的公司主张赔偿责任。
【编者按】随着腾讯旗下数字藏品发售平台“幻核”正式宣布关闭,数字藏品行业从火爆走向降温的趋势愈加引发关注。值得注意的是,不像腾讯这样的“大厂”体面退出,一些数藏平台曝出“跑路”消息,导致消费者权利受到损害。针对相关法律问题,周泰律师事务所发布《NFT观察|发售平台跑路,买家藏品“失踪”》系列文章进行专门阐述。关于平台民事责任,第一篇文章围绕数字藏品买卖交易构造、平台用户协议对“停止服务”的责任设定以及平台协议是否能为平台提供“免责”保护展开。澎湃新闻获授权转载。
今年4月以来,曾经迅速火到匪夷所思的元宇宙数字藏品行业正持续经历断崖式降温。周岁即夭折,正是腾讯旗下幻核——数字藏品发售平台的命运,也给这个新兴赛道浇了一头冰水。
和财大气粗的腾讯允许用户自行选择继续持有或发起退款申请相比,并非每一个平台背后的运营企业均有实力能采取用户退款或继续持有的方式来体面退出。笔者经手的实际纠纷案例,已经有企业单方宣布解散,即遣散员工、断供存储服务器、实控人不知去向,公司处于非清算的“僵尸”状态。
据多篇媒体和自媒体文章的不完全统计,目前已有TT数藏、光艺数藏、IREAL、镜域数藏等多个数藏平台曾曝出过“跑路”消息。
在平台停止服务的情况下,消费者持有的数字藏品可能“灭失”。平台是否应该对消费者承担民事赔偿责任?平台是否可能面临诈骗等刑事犯罪风险?那些费了很大功夫“秒抢”或者花重金购买“二手”的数字藏品玩家,该如何主张自己的损失?
数字藏品卖的是什么?
先要准确理解数字藏品交易,它的交易客体到底是什么?国内发行的数字藏品一般指一种限量发行的虚拟文化商品,包括数字形式的图片、音乐、视频、3D模型等形式,通过区块链技术对其发行、购买、使用等流程进行记录,使其具有唯一性、不可复制、不可篡改、永久存证的特征,又称为“数字艺术品”“虚拟数字商品”。
境内的数字藏品市场和国外的NFT交易有着较大不同,一般而言,境内的授权方没有转让底层作品(此处指原作品,比如画作、文玩)的所有权及底层作品相关的知识产权(比如著作权)。
消费者购买了数字藏品后,通常只能以学习、欣赏、研究、展示为目的,通过浏览、访问、“炫耀”等方式使用,部分平台开放转赠服务;但是境内的大部分发售方均明确约定消费者不可以将数字藏品用于商业用途。
消费者付款后,通常会看到一个“数字认证”页面,包含以下信息:

千寻数藏平台发售的数字藏品“招财鱼”。
由此可见,消费者手中的数字藏品实际是由两部分组成:底层作品虚拟化后的数字作品(存储在某个服务器上)和区块链上生成的哈希值(购买权利凭证,用于证明XXX购买了某数字藏品,该藏品发行量,上链时间)。其中,哈希值不可篡改地存在于中国的联盟链上,仅能证明购买行为的存在,而不能替代虚拟化的作品本身。据业内人士观察,将数字作品整体上链的行为极其罕见,因为对于发售平台和发行方而言,占用空间过大、租赁服务器成本过高。
但是,当本文所述情形,即交易服务平台的运营企业停止经营、服务器租赁到期,就可能发生该存储空间被清零,存储在服务器上的数字作品“灭失”的后果。
如此一来,消费者手里仅持有哈希值(类似“发票”功能)而失去了数字作品的欣赏、展示等使用功能,相当于买了个“寂寞”。
发售平台在数字藏品买卖中如何设定自己的责任边界?
在探讨平台方因停止服务而承担相应法律责任之前,我们先来了解一下数字藏品销售链条。其中,至少包含三个角色:底层作品知识产权的授权方,具有相关经营许可的、负责数字藏品上链和展示的发售平台,消费者。发售平台获得授权方的许可在向消费者出售数字藏品的同时,会自动生成一份电子用户服务协议,约束平台和消费者(用户)之间的权利义务。
虽然数字藏品属于虚拟财产,并且《民法典》已经将虚拟财产的保护纳入其范畴;但是《民法典》仅在第127条做出了非常原则性的规定,即“法律对数据、网络虚拟财产的保护有规定的,依照其规定”。在交易实践中,和消费者相比,平台具有商业优势,其在制定用户服务协议的过程中,更多是从保护平台利益、减轻自身责任的角度出发。
很多发售平台会在用户服务协议中明确约定数字藏品一经售出概不退换,其依据是《消费者权益保护法》第二十五条但书第三款规定“在线下载或者消费者拆封的音像制品、计算机软件等数字化商品”不属于7日内无理由退货的商品类型。
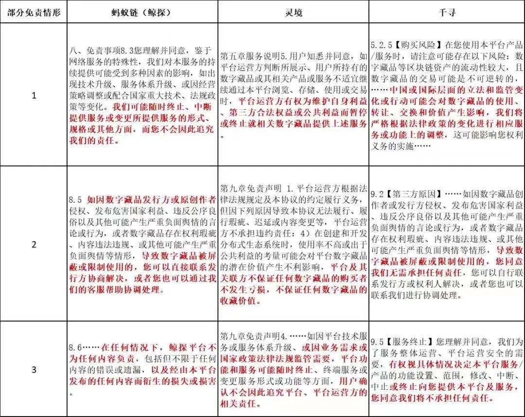
如果出现了非因用户自身原因,平台限制用户使用或终止服务的情形,平台往往给自己设置了免责条款。笔者整理了《蚂蚁链数字藏品平台用户服务协议》(20220706版本)、《灵境数字藏品平台用户协议》(20220401版本)与《千寻数藏平台用户服务协议》(20220322版本)相关重要条款,进行了简单的比对:
从以上条款可以看出,三家平台的协议无一例外地约定了平台有权根据自身运营情况、国家监管政策变化而终止服务的情形,也约定了因第三方原因引起的屏蔽、限制使用数字藏品的情形下,平台无责。免责条款是否属于“霸王条款”而无效?
平台说自己无责,是否就真的无责了呢?
这个问题要从合同条款的法律性质上理解,用户服务协议是平台面向所有用户无差别的合同文本,平台单方面具有修改权限、无需与用户协商,是典型的格式条款。
《民法典》第496条规定提供格式条款的一方应当遵循公平原则和尽到提示义务,第497条规定格式条款无效的三种情形:1)违反民事法律行为效力相关规定(《民法典》第一编第六章第三节),或造成对方人身伤害,或因故意或重大过失造成对方财产损失的;2)不合理地免除或者减轻其责任、加重对方责任、限制对方主要权利;3)排除对方主要权利。
从数字藏品交易目的角度,消费者(平台用户)的主要权利是获得并持有数字藏品,平台的义务并不因交付数字藏品而履行完毕,其仍应保障用户享有正常浏览、展示等平台定义的使用功能。平台停止服务(清空服务器存储空间)导致数字藏品无法展示、无法下载,虽然其在用户协议中使用大量篇幅精心设计了免责条款,但由于限制、排除对方主要权利,因故意或重大过失造成用户财产损失,该条款可能被认定为“霸王条款”而无效。
特别值得一提的是如果未来发生某个消费者向平台主张赔偿责任的诉讼获得了法院支持,则会形成一个审判先例,因为同一个平台对不同的用户提供了相同的协议版本(即相同的权利和义务约定),按照同案同判的原则,平台将可能面临大量用户提起的买卖合同纠纷诉讼。
而合同条款无效的后果是使一切恢复到初始状态,平台至少应向消费者返还此前因销售数字藏品取得的价款。
回到文章开头,腾讯宣布幻核停售后,所有通过其平台购买过数字藏品的用户可自行选择继续持有或发起退款申请,这一“退出”措施是符合平台停止服务后应当承担责任的基本标准。
灵境数藏平台也在用户协议中第十章违约责任规定“ 3.本平台如出现……或在任何方面存在违约情形的,平台最大总计责任不得超过平台因销售作为索赔标的的数字藏品而收到的金额”。
值得一提的是阿里巴巴的蚂蚁链用户协议中 “9.4我们建议您对于发表的原创内容自行进行不定期备份。您理解并同意,平台无法为您发表的内容信息提供永久存储服务。如果您停止使用本服务或本服务被终止或取消的,我们无法向您返还或提供您发表的内容信息或相关数据”,该内容是值得借鉴的。
可以考虑在用户协议中增设类似条款,并将针对发布原创内容的用户的建议调整为针对购买者的建议,即“我们建议您对于购买的数字藏品内容自行进行不定期备份”。该条款设置一方面是避免了停止服务后数字藏品彻底“灭失”,另一方面是对平台自身的保护,即平台专门提示消费者应在合理期限内行使权利,由于消费者怠于行使自身权利,平台也减轻了部分的责任。
因此,提醒发售平台的运营商应当注意三点:
1)在用户协议中,用粗体、大字显著提示对消费者权利限制的条款;
2)在实力允许范围内,提供一个停止服务(存储数字藏品服务器清空)的场景下,消费者权益的保护方案;
3)最起码应当增设专门条款提示消费者在购买后合理期限内及时备份其购买的数字藏品。
结语
综上,笔者认为在平台停止经营导致服务器租赁到期,数字藏品“灭失”的场景下,消费者可以基于法定权利突破用户协议的约定,向平台背后的公司主张赔偿责任。
至于一些“跑路”的企业,消费者能否把企业的自然人股东或法人股东在民事诉讼中列为共同被告,则取决于股东是否违反了《公司法》第二十条的规定,即“公司股东滥用公司法人独立地位和股东有限责任,逃避债务,严重损害公司债权人利益的,应当对公司债务承担连带责任”。
参考资料:
[1]https://m.thepaper.cn/baijiahao_19968320 《大厂撤退、小平台跑路 数字藏品蒙眼狂奔》原创“科技先生”;
[2]https://baijiahao.baidu.com/s?id=1744493716345994517&wfr=spider&for=pc 《VC没有放弃数字藏品》,来源《每日经济新闻》;
[3]https://baijiahao.baidu.com/s?id=1737067943180599218&wfr=spider&for=pc 《一周之内有平台主动清退,有平台被曝“跑路”,数字藏品的规范发展何时到来?》,来源《科技日报》;
[4]https://www.sohu.com/a/579643176_114988 《平台退场、炒家被套牢、提现难频现,数字藏品行业迎寒冬?》,来源《新京报》 。
[5] 2022年9月4日,在2022年服贸会“世界前沿科技大会——元宇宙与数字经济论坛”上,《数字藏品合规评价准则》正式发布。《标准》提出,国内发行的数字藏品一般指一种限量发行的虚拟文化商品,包括数字形式的图片、音乐、视频、3D模型等形式,通过区块链技术对其发行、购买、使用等流程进行记录,使其具有唯一性、不可复制、不可篡改、永久存证的特征,又称为“数字艺术品”“虚拟数字商品”。现阶段,数字藏品较为准确的定义为“数字藏品是数字出版物的一种新形态”。
[6]关于NFT数字作品的铸造情况和交易情况的描述参见杭州互联网法院的NFT侵权第一案,案号(2022)浙0192民初1008号。
[7]灵境藏品平台由灵境数字(北京)科技有限公司运营,2022年9月刚获得A轮融资,投资方光云基金是由光大控股和网易联合发起设立的股权投资基金。
[8]千寻数藏平台由上海趣鲸信息科技有限公司研发和运营。
(谢振兴先生对本文亦有贡献)





- 报料热线: 021-962866
- 报料邮箱: news@thepaper.cn
互联网新闻信息服务许可证:31120170006
增值电信业务经营许可证:沪B2-2017116
© 2014-2026 上海东方报业有限公司




