- +1
海归博士深造七年,却回贵州农村修厕所:学建筑,就这点用?
原创 Ann 普象工业设计小站
無名营造社,一家驻扎在黔东南乡村的建筑事务所。
由一群来自五湖四海,建筑名校毕业的青年建筑师组成。
这群人曾让中国乡村建筑,首次登上巴黎设计周。
無名营造社团队
巴黎设计周展览贵州茅贡镇、黄岗侗寨、白岩苗寨的改造过程和现状他们的兴趣不在于建成多么宏大崇高的楼宇,
而在于用现代的建筑知识与设计理念,
去改良中国乡村中,那些富有地域特色的无名建筑。
無名营造社长期驻扎的黄岗村鸟瞰图改造当地的公厕,建造农人休憩的亭子,
把腐烂虫蛀的粮仓搬进美术馆,用木构智慧点亮村民的农舍。
这些看似微不足道的小事,却是他们建筑事业的核心。
侗族少女在生态厕所前留影
村民在风雨亭中休憩当你走入一座座面目模糊的城市,
感慨除了千篇一律的高楼大厦,现代建筑还有新招吗?
这里的乡村建筑,正在悄悄发力。
别人改造一间房他改造一个村
为什么是黔东南?
無名营造社的主理人陈国栋,对此有浪漫的解释:
“第一次与这里结识,便感觉找到了事业的理想国。”
少数民族,非遗文化,木构建筑,农耕生活,不愧为乡村建设的理想之地。
鼓楼建筑上描绘的祭祀活动画面
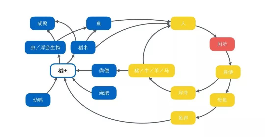
侗寨喊天节最能体现人与自然和谐共生的,莫过于这里的厕所。
曾几何时,家家户户直接在鱼塘上造露天的茅厕。
一代、二代厕所好处是鱼、鸭、稻米和人,形成了有益的生态循环。
可坏处是这露天厕所,让人一边如厕,一边还得留神招呼着路人的一句“吃了吗?”
其实这坏处,本就是当地人的生活方式。
可参观的人多了之后,却让他们因为害怕,而不敢上厕所。
三代厕所,已经加上围板無名营造社设计的生态厕所恰逢其时,
用一个潜望镜,完美平衡了隐私和习惯。

利用镜面折射原理,让外面的人看到水面,塑造私密感。
而里面的人一如既往,一边如厕,一边轻松地观察周遭的开放世界。

無名营造社对当地公共空间的思索,还包括社交空间。在丘壑纵横的田地中,
往返耕种的人们也许需要一个歇脚、闲聊的地方。

以木构形成交错的空间,参考牛棚、粮仓,头脑风暴出风雨亭的雏形。

从木料选择开始,砍树、去皮、切割、标记,最终落成光滑的柱子,开出一个个榫眼。

远远望去,这座亭子和乡野融为一体。但无论是严丝合缝的榫卯技术,还是神秘的侗族符号,
都标记出一笔浓重的地域精神。

而乡村民居该是什么样?無名营造社也给出了自己的答案。
苦于经济水平限制,许多乡民无力承担请专业设计师造房子的费用。
为此,他们曾分文不取,为一位乡村教师,造出大山里的家。
一众暗色的房屋里,显眼的原木色三层小楼
这座乡村小别墅,用红砖混凝土做底座,用杉木修饰二、三层。这正是从当地取材,又运用于当地的实例。
要知道,常年阴冷的黔东南,适宜避暑。但到了冬季,一旦烤火取暖,老式勾栏木建筑的采光通风都有很大问题。
随着交通改善,机器作业变得方便。越来越多当地人采用底层为砖房,上架木屋顶的混合房屋。
既能维持传统风貌,又切实改善了生活体验。
無名营造社主理人陈国栋总结的黔东南砖木混合建筑形式
二楼活动空间在砖木混合结构外,小楼还特别设计了双层的墙体。
两层中间留空,打上龙骨,垫上隔音棉。
这样操作一通后,等别家房子返潮,水珠凝结的时候,这里仍然温暖干燥。


现代建筑设计撞上古老掌墨师
对乡村建筑情根深种,要追溯到主理人陈国栋赴日求学期间。
他曾在多摩美术大学攻读硕士,
那是三宅一生、深泽直人等一众设计大咖的成长摇篮。
但花样繁多的现代建筑,难以真正吸引他。
三宅一生
深泽直人直到博士期间田野调查走访日本渔村,他才注意到乡村的广阔。
当下拍板,这就是自己未来的方向!
长期浸淫于日本乡村,大量的手绘记录了他的观察,也促使他思考:
中国的乡村建设该是什么样?
当他回到中国,躬身走入真正的乡村,
一个神奇的行当登场了——掌墨师。
掌墨师不用图纸,也能盖房子,民居、花桥、鼓楼都信手拈来。

掌墨师没经历过专业的学科训练,但打点画线,也不会有丝毫偏差。

最初,两方处于互相“看不惯”的状态。掌墨师看不懂图纸,认为外来的后生仔建房子的方法把工时拖长。
而成员们则以预设的视角,文化人的“偏见”去理解村里的建筑方法。
施工队长姜继俊和掌墨师吴良玉在现场沟通直到陈国栋在反思中幡然醒悟:
这种隔阂,正是中国乡村建设的通病。
理顺关系好做事,
無名营造社从此开始了与掌墨师的深度合作。
原本连贵阳都没去过的掌墨师们,跟着后生仔出来走南闯北。
在广州,他们把传统的禾仓,一片片移筑到美术馆里,让城市里的观众直观感受,
这种木结构具备极高的装配自由度。


在重庆,他们把木结构的屋顶修在美术馆里,当孩子们在屋顶上兴奋地攀高爬低,
死去的木头好像才又活过来。


孤立地看待木构建筑,只会将传统进一步尘封。这也许就是当陈国栋向掌墨师们问起:你们喜欢跟我出来吗?
他们热烈回答喜欢的原因吧。
最好的建筑是从地里长出来的
在無名营造社长驻的村落中,有着这样的传统:
当一个人出生,他的父辈会为他种下属于他的树。
那些树会随着他长大,他成家了,为他造房子,他死去了,为他做棺材。
这出生入死,生命轮回的树木,和当地人有着血脉一般的羁绊。
郁郁葱葱的林地这片土地上的建筑,是生生从地里长出来的。
建筑学术语中,有个词叫在地性。
这就是最好诠释。
在人类记载的有关建筑的漫长历史中,有着无数声名显赫的建筑大师。但也有着被历史学家忽略的,更不计其数的,没有建筑师的建筑。
这些无名建筑的无名建造者,是如同掌墨师一般的能工巧匠。
他们或许不懂得风格流派,
却熟知自己栖身的土地是如何呼吸。
这也是無名营造社取名“無名”的原因。他们留下的这些建筑,也许百年后还在,
但他们这群外乡人的足迹,早已被时光掩埋。
图源:無名营造社、家居廊
原标题:《海归博士深造七年,却回贵州农村修厕所:学建筑,就这点用?》
本文为澎湃号作者或机构在澎湃新闻上传并发布,仅代表该作者或机构观点,不代表澎湃新闻的观点或立场,澎湃新闻仅提供信息发布平台。申请澎湃号请用电脑访问http://renzheng.thepaper.cn。





- 报料热线: 021-962866
- 报料邮箱: news@thepaper.cn
互联网新闻信息服务许可证:31120170006
增值电信业务经营许可证:沪B2-2017116
© 2014-2026 上海东方报业有限公司




