- +1
喜讯!古田上榜 | 119个乡(镇)、1329个村!福建省级乡村治理示范村镇名单公示
2022-10-11 12:01
来源:澎湃新闻·澎湃号·政务
字号
10月8日,福建省农业农村厅网站发布公示,拟认定福清市新厝镇等119个乡(镇)为第二批省级乡村治理示范乡镇,福清市龙山街道柏渡村等1329个村为第二批省级乡村治理示范村,其中古田县1个乡(镇)、13个村上榜,来看详情——
按照《中共福建省委农村工作领导小组办公室等7部门关于开展第二批省级乡村治理示范村镇创建工作的通知》(闽委农办〔2022〕13号)要求,在各市、县(区)推荐基础上,经省委农办、省委组织部、省委宣传部、省农业农村厅、省民政厅、省司法厅、省乡村振兴局共同审核,拟认定福清市新厝镇等119个乡(镇)为第二批省级乡村治理示范乡镇,福清市龙山街道柏渡村等1329个村为第二批省级乡村治理示范村,现将名单进行公示,听取社会各界意见,接受广大群众监督。如有意见和建议,可在2022年10月14日前进行反映,联系电话:0591-87326251。附件:第二批省级乡村治理示范村镇名单
福建省农业农村厅
2022年10月8日
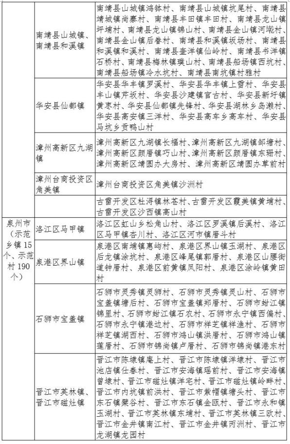
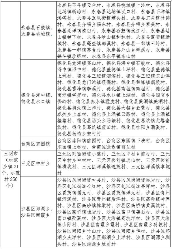
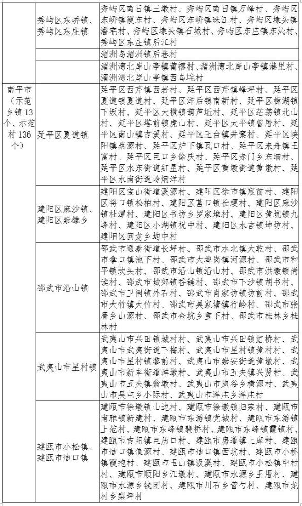
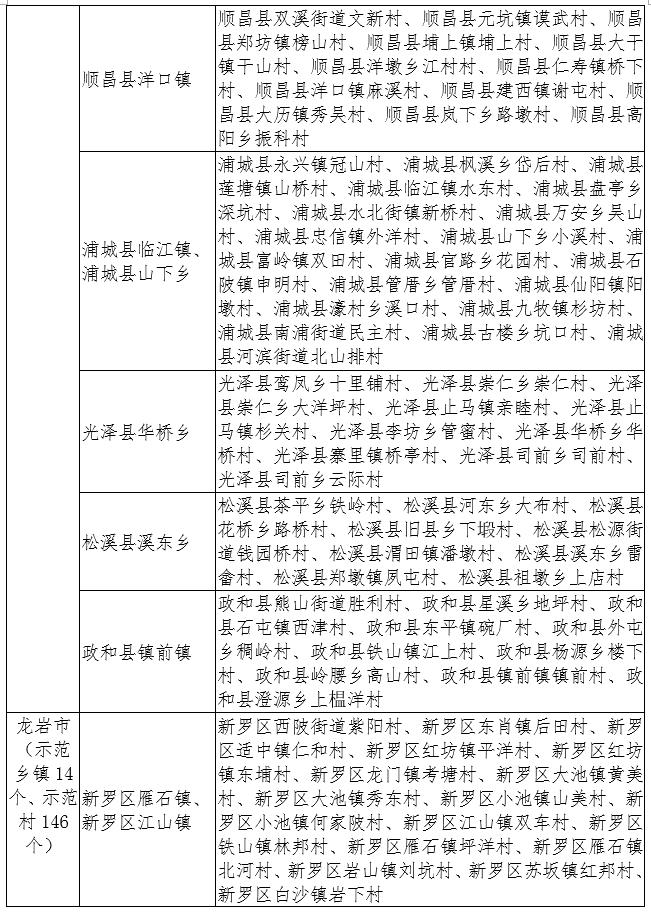
具体名单如下——
第二批省级乡村治理示范村镇名单















转载请注明来源古田发布,请勿修改文章内容,谢谢!原标题:《喜讯!古田上榜 | 119个乡(镇)、1329个村!福建省级乡村治理示范村镇名单公示》
特别声明
本文为澎湃号作者或机构在澎湃新闻上传并发布,仅代表该作者或机构观点,不代表澎湃新闻的观点或立场,澎湃新闻仅提供信息发布平台。申请澎湃号请用电脑访问http://renzheng.thepaper.cn。
+1
收藏
我要举报





查看更多
澎湃矩阵
新闻报料
- 报料热线: 021-962866
- 报料邮箱: news@thepaper.cn
互联网新闻信息服务许可证:31120170006
增值电信业务经营许可证:沪B2-2017116
© 2014-2026 上海东方报业有限公司
反馈




