- +1
数字经济发布|《能源碳达峰碳中和标准化提升行动计划》印发;浙江2025年分布式光伏将占比超50%;…

头条01
杭州入选工业和信息化部首批产业链供应链生态体系建设试点工作
10月10日消息,工业和信息化部正式确定杭州、武汉、成都、宁德、南通、潍坊、合肥、株洲、广州、深圳、包头、齐齐哈尔等12个城市首批开展产业链供应链生态体系建设试点。杭州等12个试点城市产业发展基础较好、集群化特征明显,已经集聚了“链主”企业和大量关键配套企业,具有较强的区域带动能力和行业影响力。工业和信息化部将与相关省市加强协同,在供需对接、技术推广、人才培训等方面加大引导和支持力度,及时总结典型经验做法予以推广。头条
02
浙江提出实施风光倍增工程,2025年分布式光伏占比超50%

近日,浙江省公布《浙江省光伏产业高质量发展行动方案(征求意见稿)》,提出力争到2025年,浙江光伏产业强省、分布式光伏发电大省地位日益巩固提升,形成以电池片、组件制造为龙头,集光伏应用产品开发、发电系统集成以及专用辅料、设备制造等于一体的产业链体系,光伏产业产值突破2500亿元,光伏电池、组件产能分别突破90GW和110GW。头条
03
国家三部门集体约谈部分多晶硅骨干企业:不要哄抬价格

10月9日消息,根据工业和信息化部、市场监管总局、国家能源局(以下简称“三部门”)联合印发的《关于促进光伏产业链供应链协同发展的通知》有关要求,为深入引导光伏产业上下游协同发展,三部门有关业务司局在组织开展光伏产业链供应链合作对接的基础上,近期集体约谈了部分多晶硅骨干企业及行业机构,引导相关单位加强自律自查和规范管理。自2021年初以来,硅料价格一直在上涨,从8万元/吨上涨至如今的超30万元/吨,增长了近3倍。有关司局负责同志表示,近期国内光伏产业部分环节产品价格持续急剧上涨,引发产业链供应链剧烈震荡,其中既有国际贸易环境复杂、新冠疫情反复冲击、下游需求大幅增长、各环节建设周期差异等原因,也有部分企业炒作哄抬价格、个别从业者囤积居奇等因素。
头条
04
国家能源局印发《能源碳达峰碳中和标准化提升行动计划》
《行动计划》提出,我国要建立完善以光伏、风电为主的可再生能源标准体系,研究建立支撑新型电力系统建设的标准体系,加快完善新型储能标准体系,有力支撑大型风电光伏基地、分布式能源等开发建设、并网运行和消纳利用。制定一批新兴技术和产业链碳减排相关技术标准,健全相关标准组织体系,实现能源领域碳达峰产业链相关环节标准全覆盖。头条
05
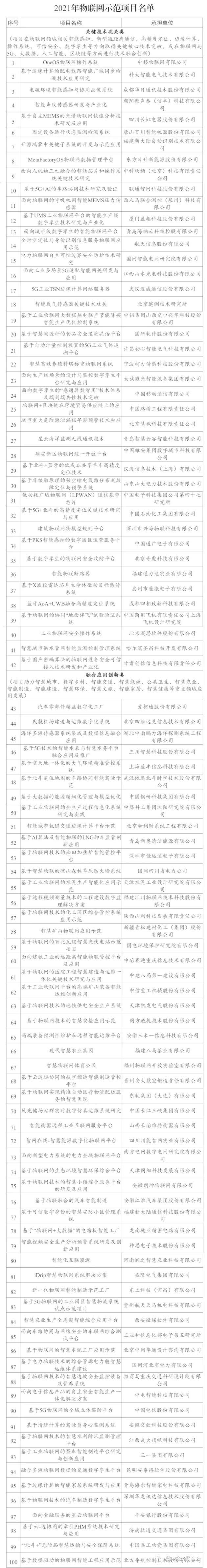
2022工业软件企业排行榜
10月8日消息,《互联网周刊》联合eNET研究院、德本咨询发布“2022工业软件企业排行榜”。头条
06
2022年全球创新指数中国排名升至第11位
10月9日从国家知识产权局获悉,2012年至2021年,国家知识产权局累计授权发明专利395.3万件,年均增长13.8%,累计注册商标3556.3万件,年均增长25.5%。截至2022年9月,我国发明专利有效量为408.1万件,有效商标注册4152.3万件。我国在世界知识产权组织最新发布的《全球创新指数报告》中的排名由2012年的第34位上升到2022年的第11位,连续10年稳步提升,位居中高收入经济体之首。动态
01
杭州开建“中国视谷” 推动视觉智能产业发展
10月8日,杭州市“中国视谷”建设启动仪式在杭州高新区(滨江)萧山特别合作园举行,启动仪式上签约的产业项目,涉及工业视觉、计算机视觉等方面。会上宣布“中国视谷”正式开建,作为杭州打造万亿级智能物联产业的一项标志性引领工程,“中国视谷”将推动杭州实现“数字安防—视觉智能—智能物联”的产业跃迁。动态
02
突围尖端芯片可奖励1000万!深圳市集成电路产业新政策即将出台
近日,深圳市发展和改革委员会发布《深圳市关于促进半导体与集成电路产业高质量发展的若干措施(征求意见稿)》。本次《征求意见稿》重点支持高端通用芯片、专用芯片和核心芯片、化合物半导体芯片等芯片设计;硅基集成电路制造;氮化镓、碳化硅等化合物半导体制造;高端电子元器件制造;晶圆级封装、三维封装、Chiplet(芯粒)等先进封装测试技术;EDA工具、关键IP核技术开发与应用;光刻、刻蚀、离子注入、沉积、检测设备等先进装备及关键零部件生产;以及核心半导体材料研发和产业化。对深圳企业销售自研芯片,且单款销售金额累计超过2000万元的,按照不超过当年销售金额的15%给予奖励,最高1000万元。动态
03
专用元宇宙设备市场存量将在2024年达到1亿
10月9日消息,Strategy Analytics最新发布的研究报告指出,专用元宇宙设备市场存量将在2024年达到1亿。到目前为止,市场主要是VR头显设备,AR设备主要局限于企业市场。然而,随着更多面向消费者的设备发布,预计AR头显设备将推动未来的增长。2021年,AR设备出货量仅占元宇宙设备的1%多一点,而到2027年,其占比将增长到64%。动态
04
今年前7月杭州元宇宙人才需求增速全国第二
近日,智联招聘发布《2022元宇宙行业人才发展报告》。报告显示,今年1-7月,“神秘”且高薪的元宇宙领域研发人才更为稀缺。同时,在政策发力和产业驱动下,杭州元宇宙人才需求增速亮眼,位列全国各城市第二。动态
05
上海:围绕量子计算、量子通信、量子测量积极培育量子科技产业
昨日,上海印发《上海打造未来产业创新高地发展壮大未来产业集群行动方案》,其中提到围绕量子计算、量子通信、量子测量,积极培育量子科技产业,攻关量子材料与器件设计、多自由度量子传感、光电声量子器件等技术,在硅光子、光通讯器件、光子芯片等器件研发应用上取得突破,并推动量子技术在金融、大数据计算、医疗健康、资源环境等领域的应用。动态
06
小鹏飞行汽车完成海外公开首飞,将在 2024 年开始量产
10 月 10 日,小鹏汇天第五代飞行汽车「旅航者 X2」在迪拜跳伞运动中心 SkyDive Dubai 完成了海外公开首飞。旅航者 X2 全机身采用碳纤维结构,可搭载两位乘客,续航时间为 35 分钟,最大飞行速度可达 130km/h,适用于满足城市内短途出行需求,也可为野外救援、医疗运输等场景服务。小鹏汽车创始人何小鹏曾在去年表示,小鹏的飞行汽车将会在 2024 年开始量产,售价或不到 100 万元人民币。项目
申报
【浙江省】浙江省农业农村厅办公室关于做好数字农业工厂和第二批未来农场认定申报的通知
一、认定范围
(一)数字农业工厂。
以农业企业、农民合作社、家庭农场等主体为认定申报对象,重点围绕种植业、畜牧业、渔业产业设施化、智能化、数字化等生产模式,能有效运用“浙农码”“浙农优品”“浙农牧”等“浙农”系列应用。取得与产业数字化相关市级以上荣誉、成果的,可优先认定。
(二)未来农场。
以农业企业、农民合作社、家庭农场等主体为认定申报对象, 原则上申报对象应已列入全省数字农业工厂认定名单。重点围绕种植业、畜牧业、渔业产业要素集约化、生产智能化、产业生态化、管理高效化、功能多样化等建设模式,能有效运用“浙农码”“浙农优品”“浙农牧”等“浙农”系列应用。取得与产业数字化相关省级以上荣誉、成果的,可优先认定。
二、资格要求
(一)数字农业工厂。
主体建设积极性高,数字化技术应用能力强,有一定的生产经营规模,建设内容参照《浙江省数字农业工厂建设指南(试行)》或《畜禽养殖场数字化建设技术规范》(DB33/T 2519-2022)等标准,在种养业生产环境、生产过程、流通营销、质量安全等环节已部分或全部开展数字化技术应用,并能积极配合将生产、流通、销售、管理等数据与政府主导的数字化应用对接共享,达到相应的认定评价标准。
(二)未来农场。
主体建设积极性高,能够系统性地对农业生产管理、经营模式、分配体系优化重构,有一定的生产经营规模,建设内容参照《浙江省未来农场建设导则(1.0版)》(浙农专发〔2022〕35号)、《未来牧场建设导则》(T/ZAHA 001-2022),在种养业生产管理、经营模式、分配体系等环节已基本实现农业要素集约化、生产智能化、产业生态化、管理高效化、功能多样化,农业综合效益和产业竞争力明显提升,有效促进农民农村共同富裕。
三、申报程序
(一)地方自评。县级农业农村(渔业主管)部门根据认定评价标准(附件1、2)组织对符合条件的主体开展自评,将自评合格的主体信息填入主体申报表、汇总表(附件3、4、5)并报所在设区市农业农村局,各设区市农业农村局汇总审核后于11月15日前向省农业农村厅报送。
(二)走访调研。省厅将组织有关专家对各地数字农业工厂、未来农场进行实地走访调研,对主体的建设情况、运行状况进行评价。
(三)遴选公布。省厅对照申报条件、评价标准等,组织对各地上报的主体进行复核,择优确定认定名单后,在2022年底前正式对外公布。
浙江省农业农村厅
申报详情:
http://nynct.zj.gov.cn/art/2022/10/9/art_1589297_58944608.html
本项目于 11月15日 停止申报
项目
申报
【萧山区】关于组织申报2022年度萧山区第三批智能制造试点项目的通知
一、项目范围
1、在萧山区范围内工商行政管理部门登记注册、具有独立法人资格、财务会计制度健全、合法经营、依法纳税的工业企业;
2、项目必须在萧山区内组织实施,符合萧山区产业导向目录,经有关部门批准(备案或核准)。
二、项目要求
智能制造试点项目为项目备案或核准计划投资在500万元及以上且2022年度完成生产性设备和相应信息化软件投入超过500万元的工业投资项目。
三、申报材料
1、萧山区智能制造项目申报书(附件1);
2、项目批准部门的备案或核准文件(经信发改均可);
3、萧山区智能制造项目申报汇总表(附件2)。
杭州市萧山区经济和信息化局
申报详情:
http://www.xiaoshan.gov.cn/art/2022/10/8/art_1229292695_4091749.html
本项目于 10月17日停止申报
数字经济融资榜
“超星未来”完成A2轮融资第二次交割,A系列已超2亿元
近日,智能驾驶高能效计算解决方案提供商“超星未来”正式宣布完成A2轮融资近亿元第二次交割,投资方包括国创未来基金、广发乾和、云时资本、无限基金SEE Fund等。该笔资金将用于研发新一代智能驾驶计算架构和感知方案、拓展量产市场以及储备优秀人才。超星未来曾于今年3月宣布完成由高远资本领投的亿元A2轮融资,本次交割完成后,超星未来A系列累计融资额已超2亿元。
君合盟:完成近两亿元A1轮融资
近日,杭州君合盟生物制药完成A1轮融资首关,本轮融资由通化国投与光点资本共同领投,中合欧普、聚焦基金、红什资本等跟投,募集资金主要用于在研产品管线快速推进以及GMP商业化生产基地的建设。
浙江一亿中流信息科技获亿元级投资
近日,浙江一亿中流信息科技获亿元级投资,由中金资本旗下基金领投,东方汇富、风禾尽起跟投,投资总规模过亿元,融资资金将用于推进企业服务平台升级及核心城市覆盖。据悉,一亿中流专注于千万级至亿元级腰部企业服务,已经形成八大生态服务体系和超过300人的服务团队。
主办单位
杭州数字经济联合会
联合主办
浙江省数字经济产教融合联盟
浙江省计算机应用与教育学会
浙江省自动化学会数字经济专委会
杭州市人工智能学会
协办单位
杭州市计算机学会
杭州市交通运输学会
杭州市化工学会
杭州市信息经济人才学会
杭州市机械工程学会
杭州企业科协研究会
杭州市自动化学会
●关于邀请数字经济优强企事业单位加入杭州数字经济联合会的通知●杭州数字经济联合会2021年度主要工作大盘点●2021浙江省数字经济产业发展大会暨第三届中国长三角数字经济大会成功召开●2019浙江数字经济产业发展大会圆满召开●数经联2021年数字经济与数字化改革培训课程汇总●2020中国工业计算机大会在杭成功举办●首届中国长三角数字经济大会在杭召开●第五届中国(杭州)大数据科学家论坛在杭召开●第十七届京沪杭高科技论坛 暨“双千”行动萧山行活动成功举办杭州数字经济联合会简介
全国首家打造“开放型、平台型、枢纽型、生态型”的数字经济品牌组织,是由杭州市数字经济学会联合体(由24家相关领域的学会、协会、研究会组成)及“数字中国智库”为核心,覆盖数字经济相关企业近万家。先后举办数字经济大讲堂、数字经济发布、数字中国智库等助力创业创新品牌活动200多场,参与人数超百万人次,得到各级部门领导及企业好评。
“数经联”同时承担“长三角数字经济产业联盟”秘书处工作,正抓住长三角一体化发展的新机遇和立足大平台,致力于把浙江省、杭州市 “数字经济”一号工程更好落到实处高处;着力为解决长三角发展中遇到的跨学科跨行业跨区域、社会与经济协同的卡脖子技术等,积极建言献策出力;助力传统产业提质增效转型升级,提升中国制造的核心技术、品牌价值与国际影响力等。期待与业界同仁和各界朋友优势互补、协同创新、合作多赢、共谋发展、同谱新篇!
加入“数经联”会员,
享尽40家协会与数字生态资源!
更多合作:扫码加小编
微信手机同号
157 5773 0011
原标题:《数字经济发布|《能源碳达峰碳中和标准化提升行动计划》印发;浙江2025年分布式光伏将占比超50%;2022工业软件企业排行榜发布》
本文为澎湃号作者或机构在澎湃新闻上传并发布,仅代表该作者或机构观点,不代表澎湃新闻的观点或立场,澎湃新闻仅提供信息发布平台。申请澎湃号请用电脑访问http://renzheng.thepaper.cn。





- 报料热线: 021-962866
- 报料邮箱: news@thepaper.cn
互联网新闻信息服务许可证:31120170006
增值电信业务经营许可证:沪B2-2017116
© 2014-2026 上海东方报业有限公司




