- +1
赞!这些禅城学子、集体获得“红领巾奖章”三星章、二星章
2022-10-19 18:53
来源:澎湃新闻·澎湃号·政务
字号
佛山市2021-2022年度
“红领巾奖章”三星章、
2021-2022年度佛山市禅城区
“红领巾奖章”集体和个人二星章
名单公布啦
为他们点赞!
▲扫描上方二维码查看佛山市2021-2022年度“红领巾奖章”三星章名单公布通知佛山市2021-2022年度
“红领巾奖章”三星章个人名单
▼上下滑动查看更多▼



















▲点击查看大图
佛山市2021-2022年度“红领巾奖章”集体三星章中队名单

▲点击查看大图
佛山市2021-2022年度“红领巾奖章”集体三星章大队名单
▲点击查看大图
▲扫描上方二维码查看2021-2022年度佛山市禅城区“红领巾奖章”集体和个人二星章名单公布通知2021-2022年度佛山市禅城区
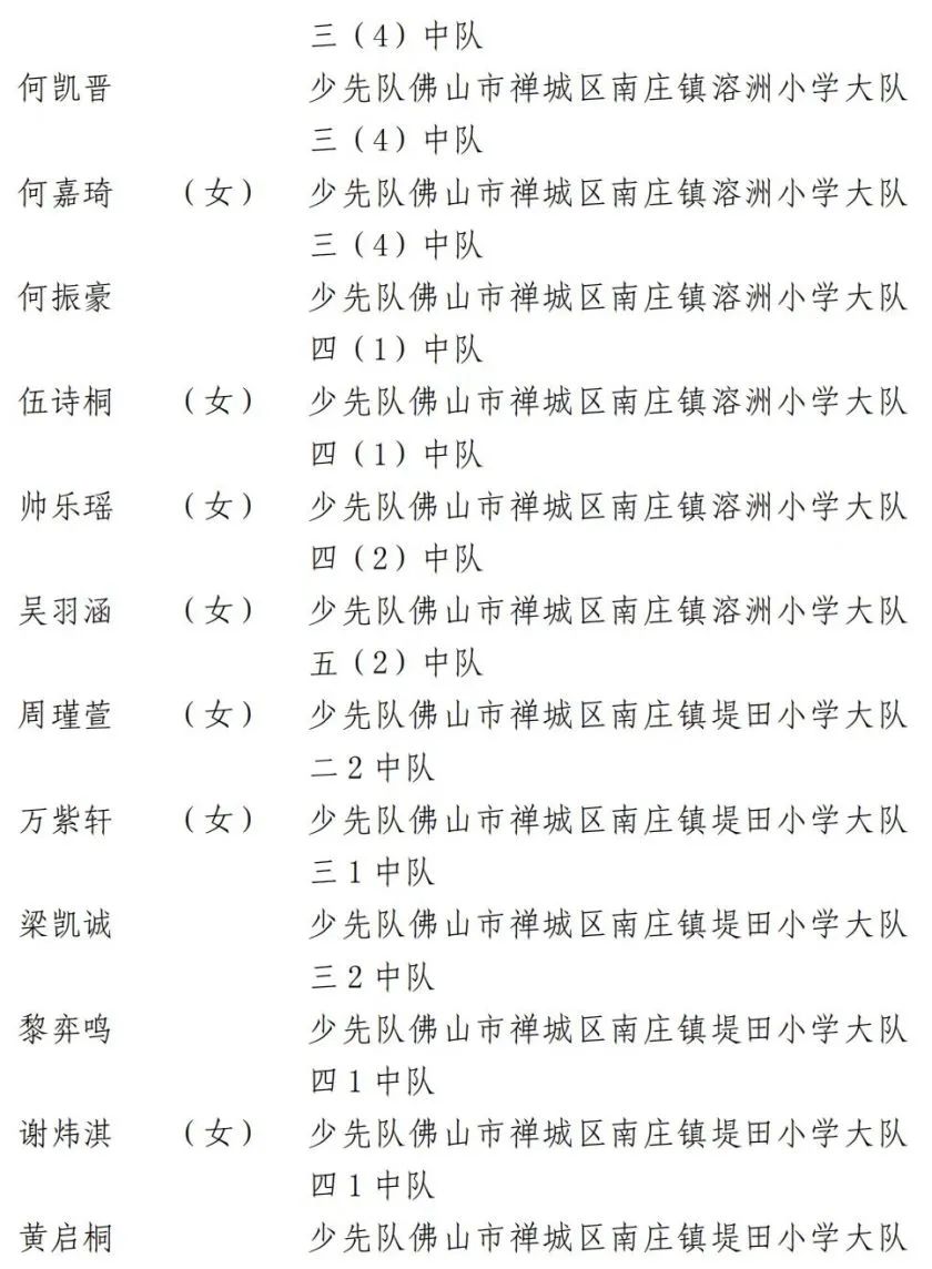
“红领巾奖章”个人二星章名单
可扫描下方二维码查看~
2021-2022年度佛山市禅城区“红领巾奖章”集体(中队)二星章名单


▲点击查看大图
2021-2022年度佛山市禅城区“红领巾奖章”集体二星章(大队)名单
▲点击查看大图
恭喜获得三星章、二星章的个人和集体,向他们学习!
原标题:《赞!这些禅城学子、集体获得“红领巾奖章”三星章、二星章》
特别声明
本文为澎湃号作者或机构在澎湃新闻上传并发布,仅代表该作者或机构观点,不代表澎湃新闻的观点或立场,澎湃新闻仅提供信息发布平台。申请澎湃号请用电脑访问http://renzheng.thepaper.cn。
+1
收藏
我要举报





查看更多
澎湃矩阵
新闻报料
- 报料热线: 021-962866
- 报料邮箱: news@thepaper.cn
互联网新闻信息服务许可证:31120170006
增值电信业务经营许可证:沪B2-2017116
© 2014-2026 上海东方报业有限公司
反馈




