- +1
【学术前沿】Nat Immunol | 赖玉平/董晨合作揭示炎症性皮肤病发展过程的调控新机制
可变剪接有助于转录组和蛋白质组的多样性。这一过程在不同的组织、细胞类型和分化阶段受到严格的调控,但其失调控可导致肿瘤或免疫相关疾病的发生。
2022年10月21日,华东师范大学赖玉平团队及清华大学/上海交通大学董晨团队合作在Nature Immunology(IF=31)在线发表题为“IL-17D-induced inhibition of DDX5 expression in keratinocytes amplifies IL-36R-mediated skin inflammation”的研究论文,该研究发现特应性皮炎和银屑病患者来源的角质形成细胞中RNA解旋酶DDX5下调,且角质形成细胞特异性缺失DDX5 (Ddx5∆KC )的小鼠更容易发生皮肤炎症。
细胞因子白细胞介素(IL)-17D通过激活CD93-p38 MAPK-AKT-SMAD2/3信号通路诱导角质形成细胞中DDX5表达的抑制,并导致信使前RNA剪接事件,有利于膜结合的完整IL-36受体(IL- 36R)的产生,牺牲可溶性IL- 36R (sIL-36R),并选择性放大IL- 36R介导的炎症反应和皮肤炎症。在实验性特应性皮炎或银屑病的Ddx5∆KC小鼠中,sIL-36R的恢复抑制了皮肤炎症,减轻了疾病表型。这些结果表明,IL-17D对DDX5表达的调节可控制炎症性皮肤病中角质形成细胞的炎症。
可变剪接有助于转录组和蛋白质组的多样性。这一过程在不同的组织、细胞类型和分化阶段受到严格的调控,但其失调控可导致肿瘤或免疫相关疾病的发生。特应性皮炎( Atopic dermatitis,AD)(又称遗传过敏性皮炎)和银屑病是临床独立的炎症性皮肤病。AD是由辅助性2型T细胞(TH2细胞)强烈驱动的,并与IL-4和IL-13的过度产生有关,而银屑病主要由TH17细胞驱动,并与IL-17的激活有关。尽管角质形成细胞对T细胞源性细胞因子的异常反应是AD和银屑病病理的固有特征,但它们是否具有调节角质形成细胞炎症的共同机制尚不清楚。对健康对照者和AD或银屑病患者的皮肤进行深度RNA测序(RNA-seq)和高通量全基因组转录组分析表明,AD和银屑病在皮肤病变中具有相似的可变拼接转录本。对剪接特征的分析表明,包括HNRNPA1、U2AF1和DDX5在内的多个候选剪接因子可能是AD和银屑病RNA剪接改变的原因。在这些剪接因子中,DEAD(AspGluAlaAsp)盒子(DDX), RNA解旋酶DDX5通过解开或破坏基因的茎环结构,以促进剪接因子结合到剪接位点,调节RNA生物发生的多个方面,并与人类疾病有关。
DDX5的下调或缺失通过改变精子形成过程中多个基因的可变剪接模式导致男性不育,而在乳腺癌中,DDX5的高表达通过调节H-Ras或mH2A1的可变剪接来驱动肿瘤的发展。DDX5还通过促进小鼠胚胎成纤维细胞中抗病毒转录本的RNA衰变和转录本DHX58、p65和IKKγ的核输出,促进水疱性口炎病毒的增殖。据预测,DDX5在红皮病和慢性斑块型银屑病中是一种抑制病毒复制的共同生物因子,并且DDX5位点的遗传变异使个体易患哮喘(一种与AD相关的特应性疾病)。
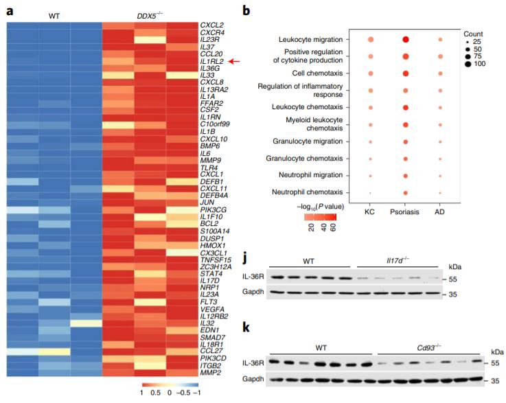
DDX5调节角质形成细胞和AD中IL-36R的表达(图源自Nature Immunology )角质形成细胞对IL-17细胞因子家族的反应,如IL-17A, IL-17C, IL-17E(也称为IL-25)和IL-17F,有助于炎症和细胞增殖的循环,导致AD和银屑病的表皮增生和病变形成。IL-17A激活IL-17RA-IL-17RC复合体或IL-17RC-IL-17RD复合体诱导角质形成细胞增殖和趋化因子的表达,如CXCL1和CCL20,在银屑病皮损中招募中性粒细胞、TH17细胞或γδ T细胞。
IL-17E激活角质形成细胞中的IL-17RB-STAT3信号,驱动银屑病皮肤炎症或IL-17RA-IL-17RB复合体,诱导角质形成细胞分化和AD21中IL-4和IL-13的表达。IL-17C和IL-17F在银屑病中也可诱导角质形成细胞增殖和炎症细胞因子的产生。IL-17D是IL-17家族中最不为人知的成员,它通过受体CD93调节肠道内稳态,但IL-17D在皮肤炎症中的作用却完全未知。
为了确定DDX5功能或表达失调是否在皮肤炎症传播中起作用,研究人员分析了DDX5在AD和银屑病中的表达情况,并在角质形成细胞中产生条件敲除DDX5的小鼠。该研究发现,抑制IL-17D信号下游的角质形成细胞中DDX5的表达,通过控制IL-36R的pre-mRNA剪接放大了皮肤炎症,这反过来又增加了IL-36R的表达,放大了IL-36R介导的皮肤炎症。
参考消息:
https://www.nature.com/articles/s41590-022-01339-3
原标题:《【学术前沿】Nat Immunol | 赖玉平/董晨合作揭示炎症性皮肤病发展过程的调控新机制》
本文为澎湃号作者或机构在澎湃新闻上传并发布,仅代表该作者或机构观点,不代表澎湃新闻的观点或立场,澎湃新闻仅提供信息发布平台。申请澎湃号请用电脑访问http://renzheng.thepaper.cn。





- 报料热线: 021-962866
- 报料邮箱: news@thepaper.cn
互联网新闻信息服务许可证:31120170006
增值电信业务经营许可证:沪B2-2017116
© 2014-2026 上海东方报业有限公司




