- +1
从双11说起,达人直播生态之变
今年双11,从直播阵容看,主播生态已发生太大变化,呈现百花齐放的姿态。淘宝大力扶持中腰部主播、新主播,并引入一栗小莎子、罗永浩等站外红人;抖音产生了疯狂小杨哥、东方甄选等爆款案例,并有朱梓骁、贾乃亮、倪虹洁等众多明星主播。直播带货进入中场赛事,各大平台都在有意识地扩大直播的池子和深度,通过各种方式将流量进行重新分配,以此降低过于依赖超头部主播带来的风险。以淘宝、抖音为例,主播格局发生了哪些具体变化?双11期间主播们的带货表现如何?CBNData将沿着双11预售撕开一个小口,从平台、主播等角度,对目前的直播生态和主播格局进行分析。
淘宝与抖音互相“走对方的路”,2022年主播格局生变
从今年平台在达人侧的动态看,可以明显感受到主播格局的变化。
今年9月,淘宝直播发布2.0“新内容时代”战略,并对流量分配机制进行升级,从把成交作为主要指标改为注重成交、内容双指标。这一机制的变化意味着内容好、转化高的直播间将获得更多公域流量,优秀的内容创作者在淘宝生态中将获得更多的曝光机会。淘宝直播负责人道放更是表示,2022年淘宝直播将以内容为核心构建直播场。
基于此,淘宝直播也借着今年双11动作频频。首先弱化了不同梯度主播的场观数据,由实时显示结果更改为最高显示1000万人次,大大缩小了超头主播和其他主播之间的人气断层差距感。此外,强化想填补垂类直播内容空白的意图。淘宝在双11前夕公布了《垂类达人激励总则》,激励对象包括新主播、老主播和淘宝直播平台MCN机构/服务商。
其实从去年开始,淘宝直播就开始重视细分赛道的人才培养,2021年8月,淘宝直播推出领航计划,鼓励新达人主播入驻,此后一年多,淘宝陆续推出各种计划进行激励。为了更清晰地看到淘宝直播战略的调整和偏向,CBNData梳理了近一年以来淘宝公布的重要直播举措和政策内容,详情如下:

无论是举办《中国新主播》大赛,还是发起回家计划,都反映了淘宝对于新生主播力量的渴求。政策的扶持也吸引了多个站外KOL入淘,比如曾在快手带货的“小沈龙”,百万新闻博主主持人文颖陈钟夫妇、抖音达人“一栗小莎子”,“程十安”、微博母婴博主“年糕妈妈”等都纷纷入驻。随着各类新玩家的加入,淘宝的主播格局也发生了较大的变化。

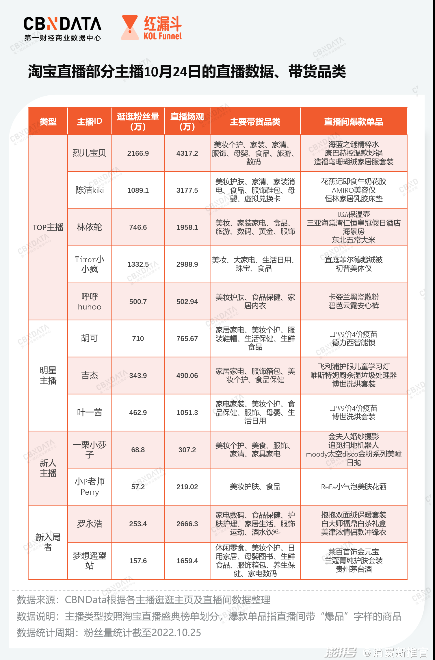
2022年9月1日,淘宝直播盛典上公布了各类年度奖项。直播榜单包含头部主播、明星主播、新锐主播、垂类主播等几大类型,这也构成了目前淘宝直播的基本格局。从头部主播来看,以陈洁kiki、烈儿宝贝为代表的淘宝直播第一梯队多次登上榜单,明星主播林依轮、胡可、吉杰等成为丰富淘宝直播生态的重要组成部分。此外,新人主播一栗小莎子、朱一旦等都是在站外拥有一定量级的粉丝,在内容和人设上独具特性,正成为淘宝直播生态的“活水”。行业垂类主播则是分布在各个行业的KOL,比如做美妆护肤的“小鑫鑫老师”、“黄丽FASHION”,专做海外商品带货的“知品家”,食品赛道黑马“馋嘴屋King哥”等,都成为能撬动千万销售额的中腰部主播。
目前来看,淘宝中腰部主播扶持策略已初显成效。据报道,今年5-9月,腰部主播每个月的成交金额(GMV)均保持同比50%以上的增长。在10月1日-9日期间,淘宝腰部主播的成交额实现3位数的增长。
这边淘宝希望借助站外红人和明星带来更多流量,另一边,抖音的机构主播们迎来春天。
根据新抖数据显示,6月-9月四个月期间,抖音主播带货榜榜首一直被东方甄选占据,疯狂小杨哥除了6月份位居第六名外一直稳居第二,第三名则由交个朋友、衣哥等轮番接力。这几个头部主播除了衣哥外,都是背后有着团队的机构主播。和个人主播相比,机构主播可以无限拉长直播时常和频率。以“交个朋友”为例,2021年“交个朋友”宣布采取 7x24 小时直播模式,保证超长待机不掉线。机构主播的另一个优势是每个主播都会吸引一部分粉丝,最终的流量都将汇聚到同一个直播间。东方甄选在火了董宇辉后,直播间新人YOYO、七七、顿顿老师都陆续走红,和董宇辉一起组成了新东方的直播带货天团。
CBNData也从近几个月抖音的直播带货榜单中选取了一些代表性主播,目前来看头部主播大多都已经签约MCN机构或属于机构主播,靠个人单打独斗成为头部的人很少。肩部主播或是原头部主播的副播另立门户,或是在垂直领域经过多年发展有一定的粉丝沉淀,中腰部主播则很少签约MCN机构,直播品类也高度集中,瞄准的是有消费能力和偏好的特定人群。

另外,以内容短视频起家的抖音,目前看来正在改变过度绑定内容流量的局面。今年8月,抖音电商调整组织架构,将行业运营划分为内容业务和货架业务两条线,并提出未来抖音电商主要做商城和品牌,部分中腰部业务交给服务商团队执行。可以看到,虽然内容在前期给抖音直播带来了巨大的流量红利,但随着“短视频+直播”的复合型带货模式在抖音日益成熟,抖音需要通过货架电商或者其他电商形式来寻找新的业绩突破口。从这个角度,淘宝和抖音可以说在岔路口相逢,未来的比拼将越来越激烈。
淘宝和抖音在互相借鉴的路上越走越远,而在2022年双11中,两大直播间的主播们又收获几何?
主播们的双11:淘宝主播“错位”直播,抖音主播“错峰”现身
双11首日,对比李佳琦4.6亿场观、不少产品被抢光的成绩,其他主播中并未出现能与之匹敌的人选。据CBNData观察,淘宝直播各类型主播中,少有场观过千万者,直播间的“爆品”预定量也多在千余左右徘徊;果集·飞瓜数据显示,10月24日抖音达人主播中,仅有东方甄选的观看量突破千万,位居带货指数首位的衣哥预估销售额在7500w以下。

不过在双11的氛围中,主播们也各有策略突破超头的压力,实现突围。
从淘宝直播生态看,CBNData发现家居家装、家电数码是主播的热门带货品类。以叶一茜为例,其2019年即加入淘宝直播,随后不断调整选品、寻找自己的优势品类,从以母婴为主到增加食品、家居家纺的占比;今年双11首日,其选品中家电家装的比例超过美妆、母婴。之于主播而言,这避免了与擅长美妆的李佳琦正面交锋,达人可以“各凭本事”在垂直领域大放异彩;之于平台而言,则弥补了淘宝在美妆、服饰之外的品类短板,形成女性用户与男性用户、个人需求与家庭需求并存的生态。达人错位竞争的效果在其带货销量上也有所体现,不少家居、家电产品成为主播直播间的“爆品”。
但主播们也不会放弃美丽经济这块“肥肉”,由于很难拿到与李佳琦同等的优惠力度,其往往在供应链、品类及品牌选择上“错位”。以烈儿宝贝、蜜蜂惊喜社为例,其带货的美妆产品多来自自有店铺或天猫国际直营、全球购官方店,实际发货方为保税仓,以此保证优惠力度。叶一茜的美妆相关选品中,医美、口腔矫正、仪器类产品明显较多;一栗小莎子从彩色隐形眼镜这一细分赛道切入,之后的直播也多以品牌专场的形式开展,以品牌深度合作的形式实现利益共存。

图片来源:左为叶一茜直播间截图、右为一栗小莎子直播间截图
在抖音生态内,主播们的双11首秀则有着明显的时间“延迟”。CBNData发现,头部主播基本跟随自身的时间安排、直播节奏,并未刻意为双11做出改变。例如,“疯狂小杨哥”日常为每周二周六直播,24号(周一)当天未做出调整;骆王宇、董先生、广东夫妇等多位头部主播将双11首播放在26日及以后。在双11大促期的中间时段,其他直播间的热度已渐趋平稳,此时错峰开播,或许会有不一样的表现。

即使是日常开播的东方甄选、交个朋友,也与淘宝直播间内双11的热闹氛围相去甚远。CBNData观察,其各矩阵账号的直播风格、直播间布置、商品优惠力度未与“双11大促”明显关联。从直播数据看,双11期间其人气、带货效果均未出现大幅上升。从这一角度看,某种程度上意味着抖音的主播生态正在弱化与大促的绑定,更倾向于将直播作为一门生意形成常态。

不过,抖音的主播动态也并非完全与双11无关。24日当天,“多余和毛毛姐”将直播阵地放在线下银泰百货的美妆专柜,开启“双11柜播”模式。由于专柜发货、部分大牌美妆产品与李佳琦直播间同价甚至更低,其带货成绩突出,根据飞瓜数据显示,该场直播预估销售额为近半年来峰值。
此外,美妆达人潘雨润是少数为双11大规模预热的主播之一。双11前夕,潘雨润在线下设立“双十一疯狂国货展”,并以疯狂选品会、疯狂机制屋等视频内容展现其选品、争取优惠的过程,与《所有女生的offer》系列有着共通之处。不过,评论区出现“模仿得太假”“好尴尬啊”等负面热评,昭示着此类内容并未完全博得用户认可。达人从拼价格优惠到拼内容与创意,本会为直播带货行业带来更多新鲜玩法,但在内容与形式上进行创新、适合达人自身调性仍是重中之重。

图片来源:左为叶一茜直播间截图、右为一栗小莎子直播间截图
双11期间,淘宝、抖音的主播格局基本与今年已形成的生态无异,变数在于新入局者。遥望网络、交个朋友均在双11前夕开启淘宝直播,张柏芝、罗永浩于10月24日分别首次亮相,俞敏洪也将于10月31日现身新东方的淘宝直播间;2021年双11期间在淘宝直播完成直播带货首秀的程十安,于10月25日开启其个人名义的首场抖音直播带货(注:9月12日程十安曾在抖音参与粉红丝带行动的带货,由于为公益性质故不纳入个人带货范畴),并将于11月3日再次开播。
不难看出,主播及其所属机构与单个平台的绑定关系逐渐弱化,多平台布局、多渠道变现是其共同选择。新东方、交个朋友均表示将长期布局淘宝直播;程十安作为头部美妆博主,此前主要经营淘宝店铺,此后是否会持续直播带货还未可知,但至少是其多平台直播变现的开端。根据飞瓜数据显示,10月25日程十安直播近4小时,观看人次超600万,直播间观众中粉丝占比达21%,预估销售额为1000万-2500万,这个成绩算不上十分亮眼,但已然显示出其号召力。
达人直播如何讲出长久故事?
2021年以来,头部主播之于品牌的两面性被反复讨论,达人直播、自播两手抓已成为多数品牌的共同选择。那么,品牌是否还需要达人直播?
就双11而言,达人直播的意义在于,在繁杂的优惠、浩如烟海的产品中进行筛选、呈现到用户面前,然后以自身影响力进行背书,或满足已有需求,或触发出新需求。这扩大了单个品牌的影响力范围,帮助品牌实现走量。
但跳出特定节点,从更长远的阶段看,品牌终究需要把流量收拢到自己手中,形成品牌自身的粉丝池。根据飞瓜数据《2022上半年短视频直播及电商生态报告》显示,2022年6月抖音品牌自播号数相比1月份增长近1倍。环比2021年下半年,2022年上半年明星、头部红人、肩部红人的销售额占比均有所下降,品牌自播号成销售额增量重要来源。花西子等依赖头部主播成长起来的品牌,纷纷发力多平台店铺自播,尝试将流量圈在自己的地盘。

当达人直播对品牌的整体贡献度降低,品牌应该选择什么样的达人似乎也越来越充满不确定性。无论是出圈的头部达人,曾经风头无两的明星直播,还是以粉丝精准为优势的垂类达人,都很难说一定会为品牌带来预期回报。
今年2月,抖音头部达人张凯毅发布短视频表示自己“水平有限”“选品和价格方面无法做到完善”,将永远不再直播,把精力都放在短视频内容的输出上。飞瓜数据显示,9月份其又开展了一次聊天型直播,顺带上架自身所著图书的链接,销售额在5w以下。曾位居淘宝直播“2021年度最具影响力明星直播”的李静、郎永淳,日常观看量仅在50万左右,已近两月未开播。对于不少品牌来说,明星直播更多在于单次合作带来的社交声量与品宣效应,实际带货效果无法一概而论。

郎永淳、李静已停播近两月,来源:郎永淳、李静逛逛账号主页
在这样的局面下,达人及其背后机构都希望逐渐弱化个人IP,在电商变现之外培养起更为健康、可持续的业务模式。一方面,MCN机构、头部主播直播间纷纷搭建矩阵号、以多主播出镜来分散流量;另一方面,东方甄选、交个朋友、遥望等典型直播机构纷纷寻求业务多元化,通过发力供应链、推出自营品牌、拓展多平台来降低对单一主播、单一业务、单一平台的依赖。
超头主播、明星主播、垂类主播、新主播……主播生态的故事经过了一轮又一轮更新。2022年,主播格局变化,大众纷纷关注超头部主播隐退后流量去向何处。根据《第一财经》杂志对MCN机构“二咖”直播负责人的采访,“空出来的是‘超头’的位置,但不是所有的主播都有能力和机会把流量分掉。‘超头’短期消失更多是把用户的购买力释放出来了,可能需要新的渠道去承接购买和消费。”新的渠道是品牌自播,新主播还是虚拟主播等更新的形态,答案还未可知,但可以肯定的是,流量的走向是多元而分散的;对品牌来说,如何将分散的流量向自身归拢,不仅仅关乎如何选择主播,而是涉及内容种草、达人带货、品牌自播等线上营销生态的全面布局。
本文为澎湃号作者或机构在澎湃新闻上传并发布,仅代表该作者或机构观点,不代表澎湃新闻的观点或立场,澎湃新闻仅提供信息发布平台。申请澎湃号请用电脑访问http://renzheng.thepaper.cn。





- 报料热线: 021-962866
- 报料邮箱: news@thepaper.cn
互联网新闻信息服务许可证:31120170006
增值电信业务经营许可证:沪B2-2017116
© 2014-2026 上海东方报业有限公司




