- +1
63+136,多地通报涉疫场所!广东最新情况
10月28日0-24时,全省新增本土确诊病例63例(广州54例,深圳2例,江门5例,阳江2例);新增本土无症状感染者136例(广州85例,深圳4例,珠海1例,汕头1例,佛山31例,梅州10例,惠州1例,东莞1例,清远1例,揭阳1例)。全省新增境外输入确诊病例13例(深圳11例,珠海1例,东莞1例);新增境外输入无症状感染者21例(广州7例,深圳5例,珠海2例,佛山3例,东莞4例);另有1例境外输入无症状感染者转确诊病例(东莞1例)。
广州
28日广州市人民政府新闻办公室
召开广州市疫情防控新闻发布会
10月29日17时,广州市人民政府新闻办公室召开广州市疫情防控新闻发布会,通报广州市新冠肺炎疫情防控相关情况。
疫情防控最新情况
广州市卫生健康委副主任、新闻发言人张屹介绍,10月28日0至24时,广州市新增139例新冠病毒本土感染者,其中100例在隔离观察、风险区域筛查中发现,39例在社区筛查及发热门诊中发现。以上感染者均已闭环转运至广州医科大学附属市八医院诊治,病情稳定,无重症、危重症感染者。现将全市主要疫情防控进展情况通报如下:
●海珠区:28日新增77例,感染者仍然集中在江海、赤岗、凤阳和南洲4条街,局部区域呈现明显聚集。近三天海珠区新发病例在隔离管控人群中发现的比例逐步增高,但整体情况仍不容乐观,我们根据新增感染者的分布动态调整管控措施,对传播风险较高的阳性个案活动轨迹及场所及时排查管控,全力阻断疫情传播。
●白云区:28日新增31例,主要在前期隔离管控人员中发现,黄石、均禾、松洲3条街仍有散发阳性个案,分布在城中村及周边区域;嘉禾街与均禾街相邻区域发现新发感染者,在小型作坊有局部聚集现象。目前白云区疫情依然是多点、多源、多链局面,存在社区传播风险,我们正与病毒抢时间争速度,快筛快查快排快控,才能阻断疫情传播。
●天河区:28日新增17例,以龙洞街聚集性疫情为主,多数新增感染者在隔离管控中发现。专家研判,天河疫情传播链条相对清晰,龙洞街聚集性疫情整体风险可控。天河区另外还有个别散发感染者,在主动就诊发现,这也提醒我们,在当前疫情形势下,市民朋友要提高警惕,有发热、咽痛等症状要及时就医,避免带病上岗、上学。
近日,根据当前风险区域及黄码人员分布情况,市区两级科学有序配置各区的黄、绿码核酸检测点。全市共开设5612个核酸采样点,其中黄码采样点310个,绿码采样点5302个;28日单日采样量1559万人。由于本轮疫情涉及风险人群较多,近两日核酸采样点调整后,虽然一定程度上缓解了黄码采样点排长队的问题,但在个别采样点仍出现人员聚集,近期我们会根据核酸采样大数据,动态更新核酸检测点地图信息,加密人员密集区域的采样布点,以便市民朋友能够及时就近采样。
今明两天正值周末,我们要紧抓本轮疫情处置关键窗口期,全面落实各项管控措施,切实把握防控主动权。
一是风险区域要严格落实防疫措施。本轮疫情划定的风险区域涉及城中村、工厂、学校等,楼宇密集、人员繁杂,疫情防控难度大。要坚持人、物、环境同防,及时采取减少人员流动和聚集的措施,落实公共场所通风、消毒。开展多轮核酸筛查,在入口处严格落实场所码“逢进必扫”,做好测温、查健康码及48小时内核酸阴性证明等防控措施;坚持高风险区域“足不出户、上门服务”,中风险区域“足不出区、错峰取物”。
二是重点行业重点场所加强人员管理。重点行业、重点场所要对工作人员一人不落登记造册,做到名单齐、底数清、要素全,严格按照规范频次要求执行常态化核酸检测,落实人员每日健康监测和来(返)穗报备制度,疫情期间倡导工作生活两点一线,高风险岗位工作人员在工作期间严格落实闭环管理和健康管理。
三是及时关注防控部门官方发布。本土疫情期间,市、区疫情防控部门会根据疫情防控需要,通过门户网站、微信公众号、微博及新闻媒体等渠道及时动态发布信息,请广大市民朋友们关注政府部门官方信息发布渠道,配合落实防控措施,不听谣、不信谣、不传谣。
广州疾控呼吁:
本周末市民尽量减少社交活动和非必要聚集
10月29日,在广州市疫情防控新闻发布会上,广州市疾病预防控制中心党委书记、新闻发言人张周斌介绍,广州的疫情防控正在持续攻坚,目前新增的病例虽然说多数源于划定的中高风险区域内,但是在低风险区域内,依然会发现一些散在的感染者,“这说明低风险区内依然存在着一些隐匿的传播链条。如果这个区域内的市民个人防护意识不强,防护不到位,不能很好地遵循‘两点一线’的防控要求,又不及时开展核酸检测的话,就很有可能触碰到隐匿的火点,引发新的传播。”
因此,张周斌强调,低风险并不代表是零风险,要彻底斩断隐匿的传播链条,扑灭低风险区域里的“星星之火”显得尤为重要。
他说,“当前需要市民朋友与我们一起织牢织密群防群控的防线,遵循有限活动原则,尽量居家或两点一线简洁生活,做到不聚集、不扎堆、不串门。”同时,特殊原因需要跨区活动的,也需要配合防疫要求,提供24或者是48小时的核酸阴性证明,落实扫码测温等措施。外出工作也要时刻注意个人防护,一定要戴好口罩,勤洗手,保持一米距离。
对于中高风险区域的市民朋友,也请继续坚持积极配合“足不出户”或“足不出区”的防控要求,认真开展居家隔离或错峰取物,最大程度降低因为人员的交叉带来的疫情反弹的这种风险。
张周斌说,“‘三区’以外的市民朋友,我建议大家在疫情防控期间,特别是在这个周末,尽量减少社交活动和非必要的聚集,共同抗击疫情。”
28日本土新增“54+85”详情公布
2022年10月28日0时至24时,全市新增本土确诊病例54例,其中22例在已纳入隔离观察的密切接触者或涉疫人员排查中发现、11例在中高风险区域管控人员排查中发现、11例在区域核酸筛查中发现、7例在发热门诊就诊人员筛查中发现、3例在已纳入健康管理的黄码人员排查中发现;新增本土无症状感染者85例,其中52例在已纳入隔离观察的密切接触者或涉疫人员排查中发现、15例在中高风险区域管控人员排查中发现,13例在区域核酸筛查中发现、2例在发热门诊就诊人员筛查中发现、2例在外省来(返)穗重点人员排查中发现、1例在已纳入健康管理的黄码人员排查中发现。新增境外输入无症状感染者7例。
新增54例本土确诊病例和85例本土无症状感染者情况如下:
本土确诊病例1-5:居住在海珠区赤岗街道。
本土确诊病例6-10:居住在海珠区凤阳街道。
本土确诊病例11-25:居住在海珠区江海街道。
本土确诊病例26:居住在海珠区南洲街道。
本土确诊病例27:居住在花都区花城街道。
本土确诊病例28-29:居住在白云区白云湖街道。
本土确诊病例30:居住在白云区黄石街道。
本土确诊病例31:居住在天河区石牌街道。
本土确诊病例32-33:居住在天河区龙洞街道。
上述病例1-33在已纳入隔离观察的密切接触者或涉疫人员排查中发现。
本土确诊病例34-37:居住在天河区龙洞街道。
本土确诊病例38:居住在海珠区官洲街道。
本土确诊病例39:居住在海珠区江海街道。
本土确诊病例40:居住在白云区新市街道。
上述病例34-40在发热门诊就诊人员筛查中发现。
本土确诊病例41-42:居住在海珠区赤岗街道。
本土确诊病例43:居住在海珠区凤阳街道。
上述病例41-43在已纳入健康管理的黄码人员排查中发现。
本土确诊病例44-46:居住在海珠区凤阳街道。
本土确诊病例47-48:居住在海珠区南洲街道。
本土确诊病例49:居住在天河区林和街道。
本土确诊病例50:居住在天河区珠吉街道。
本土确诊病例51-52:居住在荔湾区石围塘街。
本土确诊病例53:居住在越秀区东山街道。
本土确诊病例54:居住在白云区钟落潭镇。
上述病例44-54在区域核酸筛查中发现。
本土无症状感染者1-5:居住在海珠区赤岗街道。
本土无症状感染者6-9:居住在海珠区凤阳街道。
本土无症状感染者10-28:居住在海珠区江海街道。
本土无症状感染者29-33:居住在海珠区南洲街道。
本土无症状感染者34:居住在海珠区昌岗街道。
本土无症状感染者35-47:居住在白云区白云湖街道。
本土无症状感染者48-50:居住在白云区黄石街道。
本土无症状感染者51-53:居住在白云区江高镇。
本土无症状感染者54-55:居住在白云区钟落潭镇。
本土无症状感染者56:居住在白云区嘉禾街道。
本土无症状感染者57:居住在白云区龙归街道。
本土无症状感染者58:居住在白云区大源街道。
本土无症状感染者59-60:居住在花都区新华街道。
本土无症状感染者61-62:居住在花都区新雅街道。
本土无症状感染者63:居住在荔湾区东沙街道。
本土无症状感染者64:居住在荔湾区南源街道。
本土无症状感染者65:居住在天河区龙洞街道。
本土无症状感染者66:居住在天河区石牌街道。
本土无症状感染者67:居住在番禺区大石街道。
上述无症状感染者1-67在已纳入隔离观察的密切接触者或涉疫人员排查中发现。
本土无症状感染者68:居住在海珠区凤阳街道。
本土无症状感染者69-70:居住在海珠区华洲街道。
本土无症状感染者71-72:居住在海珠区江海街道。
本土无症状感染者73-76:居住在天河区龙洞街道。
本土无症状感染者77:居住在天河区珠吉街道。
本土无症状感染者78:居住在白云区大源街道。
本土无症状感染者79:居住在白云区江高镇。
本土无症状感染者80:居住在番禺区小谷围街。
上述无症状感染者68-80在区域核酸筛查中发现。
本土无症状感染者81:居住在海珠区赤岗街道。在已纳入健康管理的黄码人员排查中发现。
本土无症状感染者82:居住在海珠区南洲街道。
本土无症状感染者83:居住在荔湾区东漖街道。
上述感染者82-83在发热门诊就诊人员筛查中发现。
本土无症状感染者84-85:居住在花都区花山镇。在外省来穗重点人员排查中发现。
上述139名感染者已闭环转运至广州医科大学附属市八医院隔离治疗,病情稳定。相关密切接触者和涉疫场所已管控。
根据流行病学调查,上述感染者新增主要涉疫场所如下:
一、海珠区
凤阳街道:敦和路(优佳乐生鲜超市、卡迪高鞋店、快马鲜生超市)、泰宁菜市场、泰宁社区采样点;
南洲街道:西滘头洲围大街一巷、沥滘副四约南街三巷、西滘大街宇丰百汇商店、爱都铭轩核酸采样点、城大茶叶城广场、西街农贸市场、春兴超市(西滘店)、邻步量贩零食超市(西滘店)、石崖卫公祠核酸采样点;
赤岗街道:客村居委核酸采样点、广东省第二人民医院发热门诊;
华洲街道:龙潭村中心岛、台涌蔬菜批发市场;
江海街道:桂田广场3楼、东海大街;
二、荔湾区
东漖街道:东漖南村251号、芳村花园中门核酸采样点、中环街富盈烟酒、东漖南路168台球俱乐部;
石围塘街道:桥东市场(兴东路店) 、大利家精品超市(芳信路店)、花卉市场B区采样点、叁合生鲜(桥东小区店);
海龙街道:广州中医药大学第三附属医院发热门诊。
三、天河区
龙洞街道:广东生态工程职业学院(天河校区)、海悦城(蛙来哒、奈雪的茶)、海悦城核酸采样点、龙洞人民医院发热门诊、元师傅揭阳汤粉烧卤饭(龙洞店)、广汕一路坤记隆江猪脚饭、龙洲文具店、西大街菜鸟驿站;
冼村街道:诸好人家(富力盈丰大厦A座)、天河区喜市多(华强路店);
林和街道:学而思培优(中怡城市花园店);
石牌街道:KK桌球俱乐部、中山大学附属第三医院发热门诊;
天河南街道:8勺抄手(天河南店)、冰河湾真冰溜冰场、中国体育彩票(正佳广场店);
车陂街道:广氮社区羊城家政、车陂十五社邻粤云饺、东圃镇陂东路小霞包点、广氮商业广场燕塘牛奶(车陂店);
珠吉街道:珠村六社采样点、珠村南门上街三巷、乐易购生活超市(珠村店);
沙河街道:长运中心服装城。
四、花都区
花山镇:花城服务区。
五、番禺区
小谷围街道:广东工业大学大学城校区东一饭堂、一楼宿舍。
六、越秀区
光塔街道:珠海特区大酒店 ;
东山街道:寺右新马路150号。
荔湾区关于调整东沙街
部分临时管控区域管理措施的通报
根据疫情防控需要,经专家评估,自10月29日0时起,我区调整东沙街道部分临时管控区域的管理措施,通报如下:
南漖社区西社街以南、西社街六巷以西、观涛路以北、西社街七巷以东围合区域,以及西社街六巷1、9、17、25、33、41、43、47、49、51、53、55号、西社坊263号。
观涛路41、42、43、45、46号、西社街三巷23、25、38、40、46号。
以上区域调整为“足不出户、上门服务”管理措施。
相关区域范围和管控时间、要求将根据疫情防控形势变化适时调整。区域内居民如有需求可拨打24小时暖心服务热线:东沙街南漖社区,电话:81611259、80504370、18675883079 (生活保障);东沙街南漖联社,电话:81611250;医疗服务电话:15818833467。
广州市荔湾区新型冠状病毒肺炎疫情
防控指挥部办公室
2022年10月29日
海珠区关于部分区域
实施临时管控管理的通告
根据疫情防控需要,经区新型冠状病毒肺炎疫情防控指挥部研究决定,海珠区自2022年10月27日起对以下区域实行临时管控管理:
一、赤岗街道
1.新港中路375号大院13栋07、08房。
2.南贤大街5、7、9、11、15、17、19、21号。
3.愉景雅苑小区。
二、昌岗街道
4.晓港东二马路37号,晓港东三马路22、26号及临建103房。
5.晓港中马路149、151、155号,晓港东马路62—76号(双门牌)。
三、南华西街道
6.会龙里2号、6—28号(双门牌)、13、15号,歧兴二巷1—3号(单门牌)一楼档口,歧兴二巷巷口到同福西路路口路段一楼部分档口。
四、凤阳街道
7.逸景翠园小区碧桃居C、D座,绿屿居C座,碧莲居A座。
8.凤阳小区9、11、13、15、19号。
9.泰宁后街1号及之一至二、2、3号及之一、4号至一巷巷口。
五、瑞宝街道
10.尚东峰景小区C栋(含尚东峰景幼儿园、篮球场和变电站区域)。
六、江海街道
11.南华九巷1—7号,南华十巷1—7号,南华十一巷1—7号。
12.南华大街南五巷1—4号,南六巷1、3号,北五巷1号,北六巷1、2号。
13.红卫新村直街63、65、67、69、71、73—75、77、79、92、94、98、100、102、104、106、108、110、112号,新村西华大街2、6、8、10号,新村西华一巷1号,新村西华南街1、2号,新村直街横一巷1、3、5、7、9号。
14.聚德花苑南区。
七、南洲街道
15.沥滘副四约南街三巷三街6及之一、7及之一、8、11—13、15号,副四约南街四巷3号,副四约南街五巷3号,副四约南街21号之三。
16.上冲西约南二巷15、17—22号,上冲西约南三巷20、22号。
17.汇源大街一巷3—11号,汇源大街二巷2—5、9号,汇源大街三巷2、3号,聚龙大街六巷6、8、10号。
区域内实行“人不出区,错峰取物”管理措施。
以上区域范围和管控要求将根据疫情防控形势变化适时调整,区域内居民如遇到生活、就医、心理和法律等困难,可拨打24小时暖心服务热线。
(一)赤岗街道
新港中路375号大院020-34363303。
南贤大街区域18028025281(医疗服务),020-84210169(生活保障)。
愉景雅苑小区18028025281(医疗服务),020-34201806(生活保障)。
(二)昌岗街道
晓港东马路18924108949(医疗服务),18011980341、020-66218854(生活保障)。
晓港中马路18924108949(医疗服务),020-66218855(生活保障)。
(三)南华西街道
会龙里区域19927696295(医疗服务),020-84391992(生活保障)。
(四)凤阳街道
逸景翠园020-89022663(医疗服务),020-84454923(生活保障)。
凤阳小区020-89022663(医疗服务),020-84076549(生活保障)。
泰宁区域020-89022663(医疗服务),020-84194824(生活保障)。
(五)瑞宝街道
尚东峰景小区18122018162(医疗服务),020-89770108、020-34237153(生活保障)。
(六)江海街道
南华九巷区域020-89000889(医疗服务),020-84211468(生活保障)。
南华大街南五巷区域020-84054610、020-34470531(医疗服务),020-84160596(生活保障)。
新村区域13060970365(医疗服务),34045697、18922349141(生活保障)。
聚德花苑南区020-34226680(医疗服务),020-84054610、020-34470531(生活保障)。
(七)南洲街道
沥滘副四约区域020-89231142(医疗服务),020-34422750(生活保障)。
上冲西约区域19129203128(医疗服务),020-34008129(生活保障)。
汇源区域19129203128(医疗服务),020-89805976(生活保障)。
特此通告。
广州市海珠区新型冠状病毒肺炎
疫情防控指挥部办公室
2022年10月28日
广州市白云区新型冠状病毒肺炎疫情防控
指挥部关于进一步加强疫情防控工作的通告
(第73号)
为有效管控疫情传播扩散风险,切实保障广大人民群众健康安全,现就进一步加强疫情防控工作通告如下。
一、开展核酸检测和结果查验
按照“应检必检,不落一人”的要求,白云区将开展多轮次全员核酸检测。各街镇、村居组织辖区居民有序参加检测,严格做好个人防护,保持距离,检测完毕立即离开不逗留。
各街镇要加强“场所码”“健康码”等扫码核验工作,各村居、小区以及商场、超市等公共场所加强核酸检测证明查验,进入须持有24小时内核酸阴性证明或采样记录。
二、保障企业生产和市民生活供应
白云区松洲街、石井街、白云湖街、石门街、同德街、黄石街、新市街、棠景街、均禾街、嘉禾街、鹤龙街11条街道,员工生活、工作、交通都在园区内封闭式管理的企业,做好各项防疫措施,可正常生产。
保障市民生活和城市基本运行的水、电、燃油、燃气、通讯、环卫、粮油肉菜供应等公共服务类企业以及保障市民基本需要的生活超市(含农贸市场)、药店、医疗机构、餐饮类企业(只提供快递外卖服务)正常运营,市场监管、商务等有关部门和保供企业确保生活必需品供应充足、价格稳定。各镇街、村居建立专门的服务保障队伍,设立暖心服务热线,及时响应市民诉求。
三、倡导居家办公,减少非必要人员流动
上述11条街道内,社区小区、城中村、产业园区实行封闭式管理。暂停除保障市民基本需要的生活超市(含农贸市场)、药店、医疗机构、餐饮类企业等之外的其他营业场所、门店营业。除保障市民生活和城市基本运行的水、电、燃油、燃气、通讯、环卫、粮油肉菜供应等公共服务类企业之外,其他所有企业一律倡导居家办公,暂停生产经营活动。各级机关、事业单位除承担防疫任务的工作人员外,均居家办公或就地转为社区志愿者,向居住地所在社区报到,全面参与社区防疫工作和社区服务。除保障城市运行及物资货运的交通外,11条街道辖内中高风险区公交站点、地铁口暂停运行。
上述措施自发布之日起实行,后续将根据疫情防控形势动态调整。高、中风险区和临时管控区继续参照有关防疫政策执行。对不履行主体责任、拒不执行防疫要求造成疫情传播的企事业单位和个人,将依法追究责任。
广州市白云区新型冠状病毒
肺炎疫情防控指挥部
2022年10月29日
广州市白云区
新型冠状病毒肺炎疫情防控指挥部办公室
关于划定风险区域的通告
(第74号)
根据当前疫情防控需要,按照国务院应对新型冠状病毒肺炎疫情联防联控机制综合组《新型冠状病毒肺炎疫情防控方案(第九版)》相关规定,经白云区新型冠状病毒肺炎疫情防控指挥部研究决定,自2022年10月27日起,我区新增高、中、低风险区如下:
一、高风险区
(一)黄石街:联和东街29-35号(单号)、42-46号(双号),东头街东18号,东头街七巷8号,东头西街2号、4号,马务村第2网格,东至余富里12号连接余和里9号、南至余和里连接余祥里、西至马务北街、北至余通里连接余富里
(二)石门街:红星文昌街2-10(双号),万福街31-37号(单号),万福七巷1-3、5-7、10、18号,万福八巷1-6号
(三)白云湖街:石丰花园东区A7栋
(四)同德街:渡头大街23号、25-28号、30-38号(双号)
(五)嘉禾街:长红竹仔园南路13号A栋,望岗西岭工业园路9号、19号、25号
(六)松洲街:增槎路1109号B栋,松洲街道阳光二街13栋55号、57号、61号、63号,槎龙社区石潭南路28号1-8梯
二、中风险区
(一)石门街:万福街29号、44-48号(双号),万福七巷4、8、12、14号,刘前大街六巷12-26号(双号),文昌街1-13号(单号)
(二)白云湖街:石丰花园东区(A5、A6、B2、C1)
(三)同德街:东至新市涌,南至渡头大街29号、31号、新南二路52号、54号,西至新南二路63号,北至横滘涌
(四)嘉禾街:长红竹仔园南路13号,望岗西岭工业园路13号、15号、21号、23号、27号、29号
(五)松洲街:增槎路1109号A栋及双龙汇入口商铺,阳光花园小区,石潭南路39-41号,槎龙石潭南路万龙小区78号A栋、80号
三、低风险区
(一)石门街:红星村全域(除高、中风险区外)
(二)同德街:横滘望江社区(除高、中风险区外)
(三)嘉禾街:长红村太和社区(除高、中风险区外)
以上区域范围和管控要求将根据疫情防控形势变化适时调整,区域内居民如遇到生活、就医等困难,可拨打24小时暖心服务热线。
特此通告。
黄石街:物资保障服务热线:020-86430093、020-36012071、19924264323医疗保障服务热线、人文关怀服务热线:020-36505227、020-36305665、18188880041
石门街:民生保障服务热线:020-31212644,020-31212835医疗保障服务热线:18826107363人文关怀服务热线:020-86186613、020-86166685(周一至周五,9:00-17:30),15920181677(周一至周日,7:00-22:00)
白云湖街:医疗保障服务热线:19924326919、19927411613物资保障服务热线:020-89676540、020-89676541、 020-89676554、020-89676555、020-89676598、020-89676559
同德街:民生保障服务热线:19120678802、17728061729医疗保障服务热线:18922305331垃圾收运服务热线:13711651673
嘉禾街:生活保障服务热线:18819166865、13427617467医疗救治保障热线:15521329097 、13570363422
松洲街:民生保障服务热线:020-81995393、020-84796690、020-81795410、020-81797849
广州市白云区新型冠状病毒肺炎
疫情防控指挥部办公室
2022年10月29日
花都区关于调整风险区域的通告
第112号
根据疫情处置工作进展和疾控专家建议,经区新冠肺炎防控指挥部研究决定,自2022年10月28日24时起,以下区域由中风险区调整为低风险区:
一、龙珠路以南、松园路以北、铁路沿线以东、建设北路以西区(东豪苑小区、胶管厂除外)。
二、银雅轩小区,建设北路136号,松园路、花城北路、建辉路、银雅华庭西侧沿线合围区域。
三、建设北路97号小区,松园路、铁路沿线、大华公寓、新晖幼儿园、翰林星蕾幼儿园沿线、五华直街、建设北路合围区域(芙蓉华盛新村A、B、C座除外)。
四、松园路、建设北路、五华直街、凤华路、花城北路合围区域。
五、东馨美居、芳华楼、大一商务大厦、东亚酒店、松园山庄及附近区域。
六、三华路以南、宝华路以北、铁路沿线以东、建设北路以西区域(建设北路71号、海关西街1号4栋除外)。
七、凤华路以南、达布大街以北、建设北路以东、五华直街以西区域(建设北路78号除外)。
八、侨苑小区及五华公园附近区域。
九、宝华路以南、云山大道以北、建设北路以东、车辆厂生活区以西区域。
以上区域落实“个人防护、避免聚集”防范措施,区域内高风险区仍然执行原防控措施。
请广大居民继续支持配合疫情防控工作,戴口罩、勤洗手、常通风、不聚集、验核酸、打疫苗,共同维护个人和公共卫生安全。如有发热、干咳等可疑症状,及时报告社区并前往附近发热门诊就医。
特此通告。
广州市花都区新型冠状病毒肺炎
疫情防控指挥部
2022年10月29日
第113号
根据疫情处置工作进展和疾控专家建议,经区新冠肺炎防控指挥部研究决定,自2022年10月28日24时起,对涉疫风险区域作以下调整:
一、由高风险区调整为中风险区
(一)新华街
1.宝华路12号华美苑。2.建设北路78号。3.建设路71号。4.福宁路24号。5.站前路36号。6.富银路1号。7.凤华路17号。8.海关西街1号4栋。9.建设北路67号。10.马房三街5号。11.新民路94号。12.田美村坑唇里侨滨苑菜鸟驿站对面三区7巷8号区域。
(二)新雅街1.团结村北区塘口南路东三巷1-3号,东四巷1-3号,东五巷1-3号。
2.镜湖大道石塘村一社二巷至四巷、12-14号。
(三)花城街
三东村禄有庄三巷、四巷、五巷区域。
(四)花山镇两龙大街24号区域。
以上区域落实“足不出栋、错峰取物”管控措施。
二、由中风险区调整为低风险区
(一)新华街龙珠路以南、建侨路以北、公益路以东、田美河以西区域(田美村坑唇里侨滨苑菜鸟驿站对面三区7巷8号区域、银菊花小区、玫瑰苑小区、卫生综合大楼及住宅区除外)。
(二)新雅街1.花都大道以南、平石西路以北、曙光大道以东、凤凰北路以西(团结村北区塘口南路东三巷1-3号、东四巷1-3号、东五巷1-3号,福达广场除外)。2.镜湖大道以南、雅瑶支涌以北、一社庄西路以东、无名路以西区域(镜湖大道石塘村一社二巷至四巷、12-14号除外)。3.美林轩逸时光小区17栋。4.清㘵村南阳庄六号区域。5.清㘵村南阳庄六巷区域。6.东莞村一队一巷区域、七巷八号区域。
(三)花城街杨屋东三中队六巷5号区域。
(四)花山镇两龙北街以南、龙福路以北、鸡行岭街以东、两龙路以西区域(两龙大街24号区域除外)。
(五)花东镇山下村山下向南庄八巷7号-15号、17号。
(六)赤坭镇1.培正学院红蓝公寓G栋。2.鲤塘村二十二巷以南、二马路以北、鲤塘路以东、鲤塘二街路以西区域。
以上区域落实“个人防护、避免聚集”防范措施。
请广大居民继续支持配合疫情防控工作,戴口罩、勤洗手、常通风、不聚集、验核酸、打疫苗,共同维护个人和公共卫生安全。如有发热、干咳等可疑症状,及时报告社区并前往附近发热门诊就医。
特此通告。
广州市花都区新型冠状病毒肺炎
疫情防控指挥部
2022年10月29日
第114号
根据当前疫情防控工作需要,按照国务院应对新型冠状病毒肺炎疫情联防联控机制综合组《新型冠状病毒肺炎疫情防控方案(第九版)》相关规定,经专家组研判,自2022年10月28日起,新增以下涉疫风险区域:
一、高风险区
新雅街长鸿工业园A区,华兴中路以南、东升路以北、曙光路以东、华兴东路以西区域,落实“足不出户、上门服务”措施。
二、中风险区
新雅街雅瑶涌以南,镜湖大道、夏花六路、东镜公路连线以北,广花公路以东,凤凰南路以西区域(高风险区除外);雅源南路以南、水塘南端与广花公路连线以北,水塘以东、广花公路以西区域,落实“人不出区、错峰取物”措施。
上述区域防控措施按照国家防控要求自10月28日起执行,后续将根据疫情防控形势变化适时调整。区域内居民如遇到生活、就医等困难,可拨打24小时暖心服务热线。
特此通告。
广州市花都区新型冠状病毒肺炎
疫情防控指挥部
2022年10月29日
深圳
28日本土新增“2+4”
10月28日0-24时,深圳新增2例新冠肺炎确诊病例和4例新冠病毒无症状感染者。
其中,在居家隔离医学观察人员中发现1例,在密切接触者筛查中发现1例,在非闭环管理的重点人员筛查中发现2例,在社区筛查中发现2例。
新增病例情况如下:
病例1:女,37岁,居住在光明区玉塘街道龙骏酒店,在非闭环管理的重点人员筛查中发现。
病例2:女,39岁,居住在南山区粤海街道后海村,在社区筛查中发现。
病例3:男,10岁,居住在南山区粤海街道后海村,在社区筛查中发现。
病例4:男,40岁,居住在南山区粤海街道后海村,在居家隔离医学观察人员中发现。
病例5:男,13岁,居住在南山区粤海街道后海村,在密切接触者筛查中发现。
病例6:男,2岁,居住在福田区福保街道红树福苑,在非闭环管理的重点人员筛查中发现。
上述病例已转送至市第三人民医院应急院区隔离治疗,情况稳定。目前,正在有序开展流调溯源、隔离管控、核酸检测、医疗救治等处置工作。
经初步流调,新增病例近日主要活动轨迹为:
✎ 南山区
粤海街道:吴记隆江猪脚饭店(南油B区32栋)、满意多生活超市(后海店)、华城连锁超市(登良路店)
南头街道:桃李路1号
蛇口街道:花果路2号
招商街道:后海市场、河南家乡面馆
✎ 光明区
玉塘街道:田明街六巷3号、顶尖一号理发店(龙骏酒店附近)
凤凰街道:蓝鲸世界、塘尾路22号
✎ 福田区
沙头街道:红树林生态公园
10月28日0-24时,新增境外输入新冠肺炎确诊病例11例和新冠病毒无症状感染者5例。以上病例抵深后被纳入闭环管理或管控范围,后转送至深圳市第三人民医院隔离治疗,情况稳定。
南山区关于疫情防控的通告
第224号
根据当前我区疫情防控工作需要,按照国务院应对新型冠状病毒肺炎疫情联防联控机制综合组《新型冠状病毒肺炎疫情防控方案(第九版)》相关规定,经专家组研判,自2022年10月28日起,南山区在西丽街道划定高风险区、中风险区、临时风险排查区、低风险区。
一、高风险区
西丽街道白芒村156号。
实行封控措施,期间“足不出户、上门服务”。
区域内连续7天无新增感染者,且第7天风险区域内所有人员完成一轮核酸筛查均为阴性,降为中风险区;连续3天无新增感染者降为低风险区。
二、中风险区
西丽街道白芒村北151号左右排、157号、160号、164-2号前排、164-2号后排、152号前排、152号后排、163-1号、147号、162号、163号、164号、164-1号左右排、149号、170-1号、170-2号、170-3号、158-1号、158-2号、158-3号、153-1号、153-2号、153-3号、154号、155号、159号、168号、169号、姜田工业区旁电房。
实行管控措施,期间“核酸上门、服务到栋”。
区域内连续7天无新增感染者,且第7天风险区域内所有人员完成一轮核酸筛查均为阴性,降为低风险区。
三、临时风险排查区
西丽街道白芒村(除中、高风险区外)。
实行管控措施,期间“足不出楼、核酸到栋”,至2022年10月30日24时。
四、低风险区
西丽街道(除中、高风险区和临时风险排查区外)。
采取“个人防护、避免聚集”等防范措施。
以上措施自2022年10月28日12时起执行,后续将根据疫情防控形势变化适时调整。
上述风险区域内居民如遇到生活、就医等困难,可拨打暖心服务热线。西丽街道(百旺社区):0755-26517211,南山区:0755-26542461。
特此通告。
深圳市南山区新型冠状病毒肺炎
疫情防控指挥部办公室
2022年10月29日
第225号
按照国务院应对新型冠状病毒肺炎疫情联防联控机制综合组《新型冠状病毒肺炎疫情防控方案(第九版)》相关规定,经专家组研判,自2022年10月29日16时起,将桃源街道平山村旧村第45、46、103、117、118、119、120、121、122、129、130号及观泰明公寓降为低风险区,采取“个人防护、避免聚集”等防范措施。
特此通告。
深圳市南山区新型冠状病毒肺炎
疫情防控指挥部办公室
2022年10月29日
珠海
28日新增本土无症状感染者1例
据珠海市卫生健康局通报,10月28日0-24时,珠海新增本土新冠病毒无症状感染者1例,在集中隔离人员中排查发现,为澳门10月26日通报阳性个案的关联病例。详情如下:
无症状感染者:男,20岁,住香洲区粤华路都市花园,10月26日作为密切接触者接受集中隔离医学观察,当天核酸检测阴性,10月27日核酸检测阳性,立即转运至中大五院隔离治疗,经专家组织会诊,诊断为新冠病毒无症状感染者。
经初步流调,以上病例近4日主要活动轨迹涉及:
香洲区
拱北街道:都市花园、拱北口岸地下商场负二层、潮乡汤粉世家(粤华路店)
已对以上病例的密切接触者和次密切接触者进行了全面的排查,并按要求落实管控和健康监测措施,所涉及的场所进行管控并落实消毒措施。
汕头
关于澄海区新增1例省外输入
无症状感染者的情况通报
10月28日0-24时,我区新增报告1例省外输入无症状感染者,为当天通报的核酸检测结果异常人员李某某,经市疾控中心复核为阳性,诊断为无症状感染者,目前正在专用隔离场所接受隔离治疗。
当前疫情形势严峻复杂,请广大市民朋友自觉遵守疫情防控相关规定,关注官方权威信息,自觉配合做好核酸检测,不恐慌、不信谣、不传谣、不造谣,戴口罩、勤洗手、不聚集,保持良好卫生习惯,倡导健康生活方式。
接种疫苗是目前预防新冠肺炎最有效手段,请广大市民朋友尽快积极主动接种疫苗,共筑全民免疫屏障。
汕头市澄海区新冠肺炎防控指挥部办公室
2022年10月29日
佛山
28日新增本土无症状感染者31例
10月28日0—24时,全市新增本土无症状感染者31例。
个案1—30均作为我市近日报告的阳性人员的密接纳入隔离管理,在隔离管理期间核酸检测阳性。
个案31为外省返佛主动检测人员,该人员10月26日抵达南海区,27日晚自行前往核酸采样点采样,28日报告阳性。
结合流行病学调查、临床表现和实验室检测等,均判定为无症状感染者,均已闭环转运至定点医院隔离治疗。
目前,有关流调溯源、隔离管控、核酸检测、医疗救治等处置工作正有序开展,已排查的密接、次密接均落实管控,我市甄别的重点场所已按规范落实管控并在采集环境样本后完成消杀。
10月28日0—24时,新增境外输入无症状感染者3例,入境后即被纳入管理。
截至10月28日24时,全市累计报告确诊病例601例(其中境外输入388例)。
请广大市民自觉落实各项防疫措施。如您或家人近7天曾到过中高风险区以及有本土疫情报告的地区,或与阳性感染者活动轨迹有交集的,请务必于来佛返佛当天主动通过12345热线、佛山通小程序或直接向所在社区(村)、单位、居住酒店报备,并配合做好隔离医学观察或健康监测等健康管理工作,如未遵守防控要求造成疫情传播的,须承担相应法律责任。若市民朋友近期离开佛山出市出省的,请于返佛前48小时内开展一次核酸检测,旅途中做好防护,抵佛后核酸实行“三天三检”,期间不聚餐、不聚会、不前往人群密集场所。
梅州
28日新增本土无症状感染者10例
10月28日,丰顺新增10例阳性病例均为无症状感染者。其中,高风险区筛查9例居家隔离观察发现1例。
新增病例情况如下:
病例59:女,40岁,居住在丰顺县汤坑镇邓屋村新屋下,在高风险区筛查发现。
病例60:女,64岁,居住在丰顺县汤坑镇邓屋村新屋下,在高风险区筛查发现。
病例61:男,38岁,居住在丰顺县汤坑镇邓屋村新屋下,在高风险区筛查发现。
病例62:男,70岁,居住在丰顺县楠天酒店,在高风险区筛查发现。
病例63:男,86岁,居住在丰顺县汤坑镇邓屋村新屋下,在高风险区筛查发现。
病例64:男,42岁,居住在丰顺县汤坑镇邓屋村新屋下,在高风险区筛查发现。
病例65:男,67岁,居住在丰顺县汤坑镇城北柑园路,在高风险区筛查发现。
病例66:男,62岁,居住在丰顺县汤坑镇建设路西小区,在高风险区筛查发现。
病例67:男,67岁,居住在丰顺县汤坑镇邓屋村新屋下,在高风险区筛查发现。
病例68:女,49岁,居住在丰顺县汤南镇新楼7村,在居家隔离医学观察发现。
目前个案均已转运至定点医院治疗。请广大市民群众进一步提高防范意识,如近期从外市来(返)梅,请提前通过“健康梅州”小程序申报,或直接向所在社区、单位、酒店报备。建议抵梅后第一时间进行核酸检测,并严格按照相关指引落实健康管理措施。为了切实保障你我他的身体健康和生命安全,请正确佩戴口罩、勤洗手、常通风、保持安全社交距离,出入各类场所自觉落实戴口罩、测体温、扫场所码等防控措施。如有发热等不适症状,在做好个人防护的情况下,尽量避免乘坐公共交通工具,及时到医疗机构发热门诊就诊。
惠州
28日0-12时
惠阳区新增1例新冠病毒无症状感染者
10月28日0-12时,惠州市惠阳区新增1例新冠病毒无症状感染者,在集中隔离中发现。
新增个案情况:男,17岁,住惠阳区新圩镇黄泥塘村,为惠阳区“1025”疫情首发个案的核心密接(同住人员),10月24日在住所与阳性个案同时空暴露后无外出,被判定为密切接触者后于25日凌晨转入集中隔离酒店。28日核酸检测阳性,经专家组会诊,诊断为新冠病毒无症状感染者。
该个案已转送至定点医院隔离治疗,情况稳定。
请市民继续履行个人防控责任,做好戴口罩、勤洗手、多通风、勤消毒、保持社交距离、接种疫苗等防护措施,主动配合落实各项疫情防控措施。
惠城区疫情防控工作领导小组办公室通告
(2022年10月28日)
为有效阻断疫情传播,切实保障广大人民群众生命安全和身体健康,维护正常生产生活秩序,按照国务院应对新型冠状病毒肺炎疫情联防联控机制综合组《新型冠状病毒肺炎防控方案(第九版)》(联防联控机制综发〔2022〕71号)和《广东省新冠肺炎本地疫情应急处置方案(第五版)》(粤防疫指办防控函〔2022〕134号)要求,经专家组研判,惠城区疫情防控工作领导小组办公室决定对惠城区江北街道风险等级进行调整,现将相关事项通告如下:
一、将惠城区万科金域3期1栋A、B单元划分为高风险区,实行封控措施,期间“足不出户、上门服务”。
区域内连续7天无新增感染者,且第7天区域内所有人员完成一轮核酸筛查均为阴性,降为中风险区;连续3天无新增感染者降为低风险区。
二、将惠城区万科金域3期除高风险区之外的其它楼栋划分为中风险区,实行管控措施,期间“人不出区、错峰取物”。
区域内连续7天无新增感染者,且第7天区域内所有人员完成一轮核酸筛查均为阴性,降为低风险区。
三、将惠城区江北街道全域划分为低风险区(高、中风险区除外),实行“个人防护、避免聚集”防范措施。
区域内人员离开需持48小时核酸检测阴性证明。所有中、高风险区解除后,惠城区江北街道全域实施常态化防控措施。
四、区域内全体居民群众按照“应检必检,不落一人”的要求,完成各轮次核酸检测。
请全体居民群众密切关注本区域核酸检测时间,按照所在村(社区)通知分时段参加核酸检测并做好个人防护。即日起,江北街道全域严格大型活动监管,原则上不开展线下节庆和大型会议、联欢、聚餐等活动。区域内各类人员按照要求开展核酸检测,期间尽量减少外出、不聚集、不扎堆,外出时做好个人防护。严格落实进入室内公共场所预约、错峰、测温、扫码、佩戴口罩及搭乘公共交通工具扫(亮)码等防控措施;暂停KTV、K歌沐足、电影院、健身房、室内游泳馆、网吧、酒吧、洗浴中心、棋牌室、剧院、密室逃脱、剧本杀等密闭场所,暂停校外培训机构(含托管)线下服务。
以上区域管理措施自10月28日6时起执行,区域内居民群众如遇到生活、就医等困难,可拨打暖心服务热线:
惠州市心理援助热线:0752-2661120(24小时热线电话)
江北街道防控办:0752-2802552(24小时热线电话)
惠城区防控办:0752-2386849(24小时热线电话)
特此通告。
惠城区疫情防控工作领导小组办公室
2022年10月28日
东莞
28日新增本土无症状感染者1例
10月28日0—24时,我市在集中隔离观察的密接者中发现1例无症状感染者。情况如下:
无症状感染者:男,27岁,10月18日、26日新冠病毒核酸检测结果均为阴性。10月27日从外市返莞,随后即作为外市病例的密接被纳入管控,在集中隔离期间检出新冠病毒核酸阳性。已闭环转运至新冠肺炎定点收治医院隔离治疗。经进一步检查和专家会诊,诊断为新冠肺炎无症状感染者。
当前国内疫情呈现点多、面广、频发的特点、周边地市疫情严峻复杂,疫情输入风险持续存在,防控形势不容乐观。请广大市民群众自觉遵守疫情防控相关规定,牢固树立“每个人都是自己健康的第一责任人”意识,科学佩戴口罩,勤洗手、常通风,保持社交距离。进入公共场所,要自觉遵守测温、戴口罩、扫场所码、查验行程卡等各项疫情防控措施,积极参加所在村(社区)、单位组织的核酸检测。
根据疫情防控相关要求:
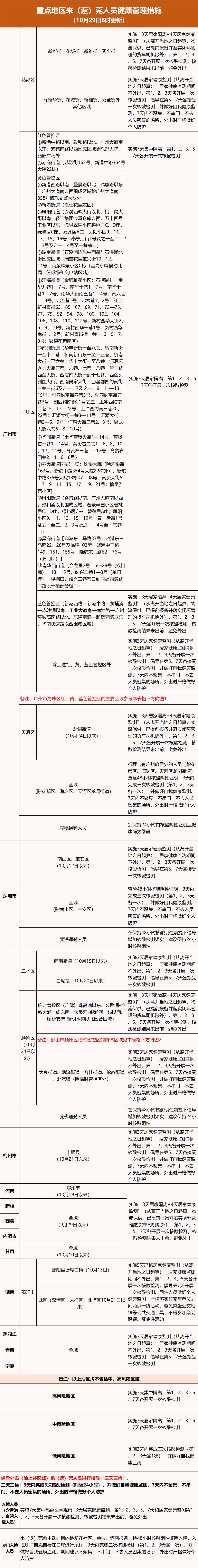
1. 全国重点地区来(返)莞人员健康管理措施

附图1:广州市海珠区红、黄、蓝色管控区的主要区域
附图2:佛山市顺德区临时管控区2. 倡导外市(除上述区域)来(返)莞人员进行核酸“三天三检”
三天三检:3天内完成3次核酸检测(间隔24小时),并做好自我健康监测,7天内不聚集,不串门,不去人员密集的场所,外出时严格做好个人防护。
3. 推广“落地检”
旅客须持48小时内核酸检测阴性证明乘坐飞机、高铁、列车、跨省长途客运汽车、跨省客运船舶等交通工具。
推广“落地检”。按照“自愿免费即采即走,不限制流动”的原则,跨省流动人员抵达目的地后,第一时间开展核酸采样。按照要求,及时完成核酸检测,并将核酸检测结果纳入健康码,方便群众查询检测结果。
4. 请广大市民群众密切关注疫情发展动态,如非必要,避免前往中、高风险地区及疫情相关地区。
未完成新冠病毒疫苗全程接种的,要主动到指定接种点接种新冠疫苗。如出现发热、干咳、乏力、咽痛、嗅(味)觉减退、鼻塞、流涕、结膜炎、肌痛和腹泻等症状,做好个人防护,避免乘坐公共交通工具,及时到就近的医疗机构发热门诊就诊。
东莞市疾病预防控制中心
2022年10月29日
江门
蓬江区新型冠状病毒肺炎疫情防控指挥部
办公室关于加强社会面疫情防控措施的通告
10月29日,我区发现1例新冠肺炎核酸检测阳性病例。根据当前我区疫情防控形势需要,为保障全区人民群众身体健康,经区新型冠状病毒肺炎疫情防控指挥部研究决定,自2022年10月29日起,全区范围实施以下社会面疫情防控措施:
1. 全面加强流动人员管理
蓬江市民非必要不离开蓬江,如确需离开,需凭48小时内两次核酸检测阴性证明(间隔24小时)。
2. 全面加强密闭半密闭经营场所管理
娱乐场所(KTV、卡拉OK、歌舞厅、游艺厅等)、电影院、室内游泳馆、剧院、酒吧、健身房、网吧、台球厅、棋牌室、麻将馆、密室逃脱、足浴店、美容按摩院、美发店、洗浴中心、景区景点、文化馆、图书馆、博物馆等密闭半密闭场所暂停营业。环市街、白沙街餐饮场所暂停堂食,仅提供外卖服务,其他镇(街)餐饮场所堂食限流50%。
3. 严格落实各类公共场所防控措施
公共场所单位(经营主体)、小区物业部门要落实疫情防控主体责任,在入口处设置醒目、清晰的健康码和佩戴口罩提示,严格执行体温必测、口罩必戴、行程卡和核酸检测证明或记录必验,对体温异常或未佩戴口罩、健康码红黄码人员禁止入内(黄码人员本人居住的物业小区除外),第一时间登记并向属地社区报告。
4. 配合做好核酸检测证明查验
全区广大居民要主动配合核酸检测证明查验,如已参加核酸检测但未查到核酸结果的,请主动出示采样证明并配合工作人员进行登记。
5. 切实做好疫情期间医疗保障服务
特殊情况如重症就医等情况,请联系当地村(社区)根据实际情况解决。
6. 依法追究疫情防控违法违规行为
如有不履行疫情防控主体责任、个人责任,拒不配合疫情防控工作,造成疫情传播重大隐患的,一经追溯查实,将依法追究法律责任。
为进一步巩固全区来之不易的疫情防控成果,及时排查疫情潜在风险,请广大居民理解和支持,主动参与、主动检测、配合查验,筑牢群防群控的坚实防线,共同守护来之不易的疫情防控成果。
以上防控措施将根据疫情防控需要动态调整。
蓬江区新型冠状病毒肺炎
疫情防控指挥部办公室
2022年10月29日
请到过蓬江区这些场所的人员
主动报备并做核酸检测
10月29日,我区发现1例新冠肺炎核酸检测阳性病例。为充分排查社会面传播风险,科学、精准、高效实施管控措施,阻断病毒传播链,市民如在以下时间到过下列场所,请立即主动向所在镇(街)或村(社区)报备,保持居家不外出,配合做好疫情防控措施。我区将对该个案重点活动轨迹的同时空人员赋黄码,并点对点发短信提醒。
一、主要活动轨迹
二、赋黄码温馨提示1.请广大市民朋友出行时提前关注短信、查看粤康码,如发现粤康码转为黄码时需立即向居住地所在村(社区)报告,配合社区排查管理,按短信要求落实健康监测,并做好个人防护,到社区便民采样点的黄码通道采样做核酸,10月29日蓬江区环市街和白沙街的所有核酸采样点均设有黄码通道,请黄码人员有序到各便民采样点黄码通道进行核酸采样。
2.黄码人员非必要不外出,避免前往人多聚集的商超、景区、出入境口岸等公共场所,确需上班的市民要严格实行“两点一线”(住家和工作单位),外出时务必做好个人防护,规范佩戴口罩,不聚集不聚餐。
三、核酸采样温馨提示
1.根据上述轨迹,同一时空与该个案有交集的市民,请迅速致电所在的村(社区)报备,并于10月29日10:00-16:00时前往就近的核酸检测点检测,做好个人防护进行一次免费核酸检测,检测时请主动出示粤康码和行程卡,全程要严格戴好口罩,不交谈,与他人保持1米以上距离。检测时,请告知现场工作人员曾到过上述对应时间段的接触地点。如有疑问或需要帮助,可致电蓬江区咨询热线(电话:0750-2648737)。
2.粤康码为红码人员请原地停留,做好个人防护,立即联系所在村(社区),等待工作人员上门帮助。
3.接种新冠病毒疫苗48小时内的人员不能进行核酸检测,请不要前往核酸检测点。
4.请密切关注个人健康码状况以及手机短信提醒,主动做好核酸检测工作,做好自我健康监测,出现发热、咳嗽等不适请及时就医,就医途中避免乘坐公共交通工具。请广大市民关注官方权威发布,及时掌握最新疫情防控信息,不信谣、不传谣、不造谣。
每位市民都要自觉遵守国家和省、市出台的疫情防控各项规定。因瞒报、谎报、迟报等引发疫情风险的,将依法追究其法律责任。
蓬江区新型冠状病毒肺炎
疫情防控指挥部办公室
2022年10月29日
蓬江区关于划分高风险区、中风险区、
风险防范区和低风险区的通告
根据当前疫情防控需要,经区新型冠状病毒肺炎疫情防控指挥部研究决定,自2022年10月29日起在蓬江区划定高风险区、中风险区、风险防范区和低风险区:
一、高风险区
白沙街道:西江华府6栋、甘化新村5巷9号
以上区域实行“足不出户、上门服务”等管理措施。
二、中风险区
白沙街道:新宁路以南,甘棠路以东,海傍街以西,江门海关、蛇山以北围合区域(高风险区、江门市中心医院除外)
以上区域实行“人不出区、错峰取物”等管理措施,区域内人员减少聚集,原则上只进不出,非必要不外出。
三、风险防范区
白沙街道:江门市中心医院参照高风险区标准进行管控;良化市场参照中风险区标准进行管控。区域内人员减少聚集,人员不进不出。
四、低风险区
环市街、白沙街道除高、中风险区和风险防范区之外的其他区域。
实行“个人防护、避免聚集”等防范措施。
以上相关区域范围和管控要求将根据疫情防控形势变化适时调整。
请广大市民不造谣、不传谣、不信谣,少聚集、不扎堆,坚持戴口罩、勤洗手、常通风、用公筷等良好生活习惯。如有出现发热、干咳、乏力、咽痛、嗅觉减退等不适症状,立即向所在村(社区)报告,就近前往发热门诊就诊,就诊途中要严格做好个人防护,正确戴好口罩,避免乘坐公共交通工具。
蓬江区新型冠状病毒肺炎
疫情防控指挥部办公室
2022年10月29日
阳江
28日12—24时
江城区报告一例本土新冠肺炎确诊病例
10月28日12-24时,阳江市江城区报告一例本土新冠肺炎确诊病例,在阳江市人民医院发热门诊主动就诊发现。
确诊病例:袁某,女,居住地:阳东区京源上景5栋。10月28日袁某新冠病毒核酸检测初筛阳性,同日阳江市疾控中心复采复检结果阳性,诊断为新冠肺炎确诊病例(轻型),已按规定闭环转运至定点医院隔离治疗。
行程轨迹:
10月25日
13:46-15:59 与女儿在阳江市人民医院发热门诊陪同外孙女输液;
15:59-16:40 乘坐滴滴车回到高凉路华倚电器商铺;
16:40-17:00 女儿骑电单车搭乘其到木赉市场买菜;
17:00-19:40 两人骑电单车回到高凉路华倚电器商铺;
19:40-20:00 女儿自驾车与其回到德信华城地库负一楼,其步行到隔壁的“万腾酒店”上卫生间;
20:00 女儿自驾车送其回到京源上景5栋家中,之后无外出。
10月26日
10:28-11:27 在京源上景小区前门采样点做核酸;
11:27-20:00 女儿自驾车送其去到高凉路华倚电器商铺;
20:00 女儿自驾车送其回到京源上景5栋家中,之后无外出。
10月27日
13:49-14:10 女儿自驾车与其前往高凉路华倚电器商铺;
14:10-14:30 女儿自驾车与其前往阳江市人民医院就诊;
14:30-17:00 在阳江市人民医院门诊楼消化科就诊;
17:00-20:00 女儿自驾车与其回到高凉路华倚电器商铺;
20:00 女儿自驾车送其回到京源上景5栋家中,之后无外出。
10月28日
7:22-7:50 自行乘坐滴滴车前往阳江市人民医院就诊;
7:50 在阳江市人民医院门口流动摊档买早餐,随后在阳江市人民医院进行预检分诊,出现发热症状,转至该院发热门诊就诊;
11:30 转移至阳江市人民医院隔离观察室。
目前排查出的密切接触者已落实隔离管控,根据流调情况已划定风险区域,重点场所已落实管控并进行了终末消毒。
请与公布的新冠肺炎确诊病例轨迹有交集的人员,尽快主动向所在村(社区)、单位等报告,配合做好疫情防控措施。
当前疫情形势严峻复杂,请广大市民朋友自觉遵守疫情防控相关规定,关注官方权威信息,自觉配合做好核酸检测,不恐慌、不信谣、不传谣、不造谣,戴口罩、勤洗手、不聚集,主动扫场所码,保持良好卫生习惯,倡导健康生活方式。所有从外省、外市来(返)阳人员,在抵阳后尽快开展一次核酸检测,近7天内有本土新冠肺炎疫情地市旅居史的来(返)阳人员,倡导在第1、2、3、5、7天各开展一次核酸检测。
29日0—12时
阳江市江城区新增一例新冠肺炎确诊病例
10月29日0—12时,阳江市江城区新增一例新冠肺炎确诊病例,在大规模核酸检测中发现。
确诊病例:陈某,男,现住址:阳江市江城区创业北路金业宾馆。10月28日在江城区大规模核酸检测中发现,10月29日阳江市疾控中心复采复检核酸结果阳性,诊断为新冠肺炎确诊病例(轻型),已按规定闭环转运至定点医院隔离治疗。
目前排查出的密切接触者已落实隔离管控,根据流调情况已划定风险区域,重点场所已落实管控并进行了终末消毒。
行程轨迹:
10月27日
6:55-11:44 乘坐D3333次动车从福州南站到深圳北;
13:03-15:33 乘坐G6056次高铁从深圳北到阳江站;
15:33-15:46 在阳江高铁站采样点做核酸;
15:46-16:40 搭乘私家车到江城区金郊村委会报备;
16:40-17:10步行到金郊市场“英姨美食店”用餐;
17:10-20:40步行至创业北路金业宾馆,并入住;
20:40-20:45步行至铭扬宾馆附近,与其妻子交接生活用品;
20:45-21:30步行回到金业宾馆,之后无外出。
10月28日
9:50-10:24步行至金郊广场采样点做核酸(中集小学隔壁);
10:25-11:30步行回到金业宾馆休息;
13:15-13:45步行至金山路“祥和美食”快餐店用餐;
13:45-13:53步行回到金业宾馆休息,之后无外出。
10月29日
凌晨3:00诊断为新冠肺炎确诊病例,已按规定闭环转运至定点医院隔离治疗。
请与公布的新冠肺炎确诊病例轨迹有交集的人员,尽快主动向所在村(社区)、单位等报告,配合做好疫情防控措施。
当前疫情形势严峻复杂,请广大市民继续坚持科学佩戴口罩、勤洗手、常通风,尽量不去人群密集、空气不流通的场所。如出现发热、干咳、乏力、嗅觉味觉减退、鼻塞、流涕、咽痛、结膜炎、肌痛和腹泻等新冠肺炎相关表现,不要带病上班、不参加社会活动、不乘坐公共交通工具,戴好口罩,及早到附近医院发热门诊按规定就医,配合开展核酸检测、流行病学调查,向医生告知旅居史,不自行购药、服药。跨省跨市来(返)阳人员抵达后请尽快做好核酸“落地检测”和“三天两检”措施。
清远
英德市关于发现一名新型冠状病毒肺炎
无症状感染者的通告
(第4号)
10月28日,英德市在外市来英人员中发现一名新型冠状病毒肺炎无症状感染者。现将有关情况通报如下:
无症状感染者:男,26岁,10月26日晚从外市来到英德市,10月28日凌晨核酸检测报告异常后被管控,后经清远市疾控中心复核阳性。目前已闭环转运至定点医院治疗,经专家诊断为新型冠状病毒肺炎无症状感染者。
英德市新型冠状病毒肺炎疫情防控指挥部提醒:疫情形势依然严峻复杂,跨市出行返英后请主动向所在的社区(村委)、单位、宾馆(酒店)进行报备,严格配合落实核酸检测等相应健康管理措施。
请广大群众进一步提高防范意识,做好个人日常防护,规范佩戴口罩,勤洗手,常通风,少集聚,积极参加核酸检测,尽快接种新冠疫苗,共同筑牢疫情防控屏障,遵守相关疫情防控措施。请关注官方发布信息,不造谣、不信谣、不传谣、不恐慌。
英德市新型冠状病毒肺炎
疫情防控指挥部
2022年10月29日
揭阳
揭西县发现1例核酸检测结果异常人员
初步活动轨迹情况公布
2022年10月28日下午,揭西县在重点管理人群核酸检测中发现1名核酸检测结果异常人员,汪某某,男,37岁。市、县立即启动应急预案,有序开展流调排查、核酸检测、隔离管控、环境消杀等处置工作。
汪某某初步活动行程轨迹公布如下:
10月22日
居家
10月23-25日
每日14:00至次日1:00在揭东区龙尾镇中通快递潮汕分拨中心上班;13:30-13:50、次日1:00-1:20自驾摩托车往返住家和工作地点。期间10月25日16:30-17:30乘坐公司大巴前往揭东区龙尾镇卫生院做核酸检测(全程佩戴口罩,结果阴性)。
10月26日
18:10-18:20自驾摩托车到京溪园镇石湖山路口“美广熟食店”购买熟食。其余时间居家。
10月27日
13:10-13:25到邻居家中作客。其余时间居家(期间2:22医务人员上门做核酸采样,结果阴性)。
10月28日
11:00由救护车接转至希桥酒店集中隔离医学观察。
请与上述轨迹有交集的市民朋友尽快向属地村(社区)、酒店(宾馆)或工作单位报备,进行核酸检测,并落实居家健康管理等有关防控措施。
当前疫情形势严峻复杂,请广大市民朋友自觉遵守疫情防控相关规定,关注官方权威信息,自觉配合做好核酸检测,不恐慌、不信谣、不传谣、不造谣,戴口罩、勤洗手、不聚集,保持良好卫生习惯,倡导健康生活方式。如出现发热、咳嗽等症状,要立即报告属地村(社区)、酒店(宾馆)或工作单位,并戴好口罩,及时到就近发热门诊诊治,就医过程应避免乘坐公共交通工具。
揭西县新冠肺炎疫情
防控指挥部办公室
2022年10月28日
关于在揭西县京溪园镇划定
临时封控区、临时管控区、临时管理区的通告
揭西防疫指办通告〔2022〕11号
根据当前疫情防控形势,按照国务院应对新型冠状病毒肺炎疫情联防联控机制综合组《新型冠状病毒肺炎防控方案(第九版)》相关规定,经前线指挥中心研究决定,在京溪园镇划定临时封控区、临时管控区、临时管理区(划定详见附图),实行分类管控。现将有关事项通告如下:
一、临时封控区:京溪园镇美德村七村内,东至汪某超住宅、西至汪某明住宅、南至曾某姜住宅、北至汪某广住宅。采取“足不出户、上门服务”等封控措施。
二、临时管控区:京溪园镇美德村(除临时封控区外)。采取“足不出区、错峰取物”等管控措施。
三、临时管理区:京溪园镇美德村、员墩村、新联村、大鹿村、曾大寮村(除临时管控区外)。采取“个人防护,避免聚集”等管理措施,区域内人员非必要不离开本区域,确需离开的应持48小时核酸检测阴性证明。
四、重点场所:星星幼儿园、美广熟食店,停课停业。
以上措施自发布之时起执行,后续将根据疫情防控形势变化适时调整。区域内居民如遇到生活、就医困难,可向现场管理人员求助。
请于10月23日1时后到过临时封控区、临时管控区的人员,尽快主动向所在村(社区)、单位等报告,配合做好疫情防控措施。
请广大市民朋友继续落实疫情防控个人责任,自觉遵守疫情防控有关规定,及时主动接种新冠病毒疫苗,坚持戴口罩、勤洗手、常通风、“一米线”等良好卫生习惯,进入公共场所时主动扫码,自觉接受体温测量。
疫情防控事关广大市民朋友的身体健康,也需要大家的共同努力。揭西县将持续做好疫情防控各项工作,全力做好民生保障工作。请广大市民朋友关注官方权威信息发布,不造谣、不信谣、不传谣,共同维护疫情防控良好秩序。对干扰、阻碍采样检测,恶意传播不实图片、视频和言论,造成严重社会影响的,将依法从严追究法律责任。
揭西县新型冠状病毒肺炎疫情
防控指挥部办公室
2022年10月29日
附图:
来源:广东共青团综合整理自健康广东、新花城客户端(广州日报·新花城记者:方晴 张青梅)、南方+客户端(南方日报记者:黄舒旻 周甫琦 郭苏莹)广州卫健委、广州荔湾发布、广州海珠发布、广州白云发布、广州花都发布、深圳卫健委、创新南山、珠海发布、汕头发布、佛山发布、梅州发布、惠州发布、惠州疾控、东莞发布、蓬江发布、广东阳江发布、英德发布、揭阳发布原标题:《63+136,多地通报涉疫场所!广东最新情况》
本文为澎湃号作者或机构在澎湃新闻上传并发布,仅代表该作者或机构观点,不代表澎湃新闻的观点或立场,澎湃新闻仅提供信息发布平台。申请澎湃号请用电脑访问http://renzheng.thepaper.cn。





- 报料热线: 021-962866
- 报料邮箱: news@thepaper.cn
互联网新闻信息服务许可证:31120170006
增值电信业务经营许可证:沪B2-2017116
© 2014-2026 上海东方报业有限公司




