- +1
代码3205!今天南京工业大学等你确认!
原创 等你报考的 南京工业大学
各位考生:
欢迎报考2023年南京工业大学硕士研究生!
我校报考点网上信息确认工作事项通知如下:
一、网上确认对象
选择南京工业大学报考点(考点代码:3205),且于 10 月 25 日前完成网上报名及网上缴费的以下考生:报考南京工业大学和江苏警官学院,就读学校在南京地区的本科应届毕业生,户口在南京或档案在南京或在南京缴纳社保 6 个月以上(含)的往届考生。
二、确认方式
今年我校采用“网上确认”形式进行信息确认,确认网址:https://yz.chsi.com.cn/wsqr/stu/,支持手机端和 PC 端,或者使用手机直接扫描下面的二维码进入确认系统。
网上确认系统开通,考生可凭本人在中国研究生招生信息网的用户名和密码登录系统。
三、网上确认时间
网上确认材料上传时间:2022年 11 月 1日 -11 月 4 日 17:30;上传材料后审核不通过的考生,补充材料截止时间:11 月 5 日 12:00 ,逾期不再办理。提交补充材料的考生须有11月4日17:30前初次提交材料的轨迹。
报考点集中网上审核材料时间:2022年 11 月 1日-11 月 4 日9:00-12:00,13:30-17:00;11月5日9:00-12:00。
建议考生在 11月1日—11月3日完成本人的“核对网报信息、上传本人图像照片、身份证照片、手持身份证照片及其它相关材料照片”等资料提交步骤。
建议考生不要在11月4日提交审核材料,以免因审核不通过没有充足的时间准备补充材料。考生必须完成上述步骤且经我考点审核通过,否则网上报名信息无效。
四、网上确认所需上传材料
1. 准考证照片(所有考生均需提供)
照片要求如下:
(1)本人近三个月内正面、免冠、无妆、彩色头像电子证件照(蓝色或白色背景,用于准考证照片);
(2)仅支持 jpg 或 jpeg 格式,建议大小不超过 10M,宽高比例3:4;
(3)正脸头像,人像水平居中,人脸的水平转动角、倾斜角、俯仰角应在±10 度之内。眼睛所在位置距离照片上边沿为图像高度的30%-50%之间。头像左右对称。姿态端正,双眼自然睁开并平视,耳朵对称,嘴巴自然闭合,左右肩膀平衡,头部和肩部要端正且不能过大或过小,需占整张照片的比例为不小于 2/3;
(4)脸部无遮挡,头发不得遮挡脸部、眼睛、眉毛、耳朵或造成阴影,要露出五官;
(5)照明光线均匀,脸部、鼻部不能发光,无高光、光斑,无阴影、红眼等;
(6)人像对焦准确、层次清晰,不模糊;
(7)请不要化妆,不得佩戴眼镜、隐形眼镜、美瞳拍照;
(8)图像应真实表达考生本人近期相貌,照片内容要求真实有效,不得做任何修改(如不得使用 PS 等照片编辑软件处理,不得对人像特征(如伤疤、痣、发型等)进行技术处理,不得用照片翻拍);
(9)请务必谨慎上传符合上述全部要求的照片,否则会影响审核。
准考证照片示例注意:该照片将用于初试准考证、录取通知书、校园卡等,请务必按要求上传。
2.本人有效居民身份证原件正反面照片,所有考生均需提供。照片要求身份证边框完整,字迹清晰可见,亮度均匀。
身份证照片示例3.手持身份证照片(所有考生均需提供)
照片要求如下:
(1)仅支持 jpg 或 jpeg 格式,建议大小不超过 10M;
(2)拍摄时,手持本人身份证,将持证的手臂和上半身整个拍进照片。姿态端正,双眼自然睁开并平视,耳朵对称,嘴唇自然闭合,左右肩膀平衡,头部和肩部要端正;
(3)脸部无遮挡,头发不得遮挡脸部、眼睛、眉毛、耳朵或造成阴影,要露出五官;
(4)确保身份证上的所有信息清晰可见、完整(没有被遮挡或者被手指捏住);
(5)照明光线均匀,脸部、鼻部不能发光,无高光、光斑、无阴影、红眼等;
(6)人像对焦准确、层次清晰,不模糊;
(7)不得化妆,不得佩戴眼镜、隐形眼镜、美瞳拍照;
(8)图像应真实表达考生本人近期相貌,照片内容要求真实有效,不得做任何修改(如不得使用 PS 等照片编辑软件处理,不得对人像特征(如伤疤、痣、发型等)进行技术处理,不得用照片翻拍);
(9)请务必谨慎上传符合上述全部要求的照片,否则会影响审核。
手持身份证照片示例4.《全国硕士研究生招生考试考生诚信考试承诺书》,所有考生均须打印出来手写签名后拍照上传。承诺书下载网址:http://gra.njtech.edu.cn/zsw/info/1021/1234.htm,或点击“阅读原文”进行下载。
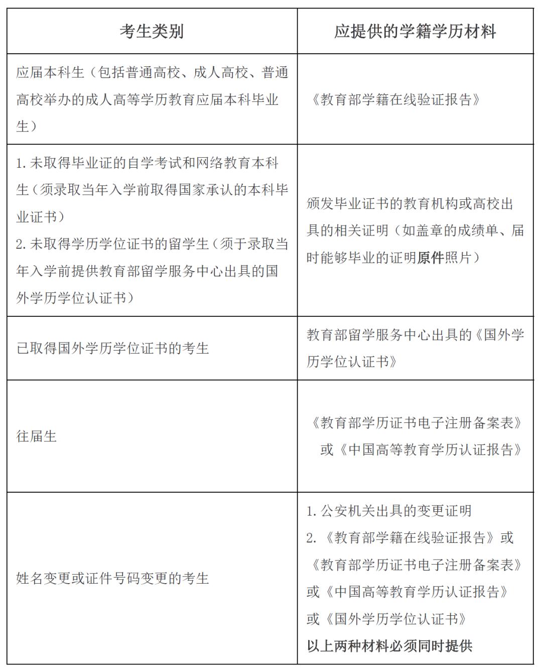
《全国硕士研究生招生考试考生诚信考试承诺书》示例5.《教育部学籍在线验证报告》或学生证(网上报名学籍校验已通过的应届本科毕业生提供),应提供学生证中个人信息页(有照片、学制、专业、入学年月等信息)和注册页(有注册章)的照片。
6.《教育部学历证书电子注册备案表》、或《中国高等教育学历认证报告》、或学历学位证书(网上报名学历校验已通过的往届生提供),提供的学历学位证书须符合招生单位的报考要求。
7.学籍学历补充材料(仅限网上报名学籍学历校验未通过的考生提供)

8.户籍、社保材料(以下类别考生提供)
注意:南京地区高校应届生不需提供户籍社保材料
户口本与常住人口登记表示例
南京市参保证明示例9.专项计划证明(仅限报考以下专项的考生提供)

入伍批准照片示例
退出现役证示例10.同意报考证明
在读研究生(即学历学籍审核结果为:有研究生学籍),须提供由研究生就读单位培养部门出具的同意报考证明。
11.其他材料
根据报考点网上审核结果要求提交其他相关证明材料。
五、确认结果反馈
网上确认审核工作具有一定的滞后性。审核结果一般会在 24 小时内通过确认系统反馈(提交材料考生人数过多及特殊情况除外)。请各位考生及时登录确认系统查询审核结果,同时,审核系统将会通过短信、微信及学信网站内信提醒考生。请考生关注提醒信息并及时登录研招网查看审核结果。
审核未通过的考生必须按照审核不通过原因在规定时间内重新提交相关材料,逾期未提交视为放弃确认,造成的一切后果,全部由考生本人承担。
六、其他事项
1.考生必须在网上报名时完成报名费支付,未交费成功的考生信息为无效信息,不能参加后续网上信息确认。
2.考生仅能确认一个有效的网上报名信息。
3.今年采用网上确认,考生无需到现场确认。网上确认工作时间(2022年 11 月 1日-4 日9:00-12:00、13:30-17:00,11月5日9:00-12:00)报考点接受考生电话咨询,咨询电话 025-58139194,不接受现场咨询。
4.网上确认审核结果以网上确认系统中的提示为准。
5.根据教育部文件规定,“所有考生均应当对本人网上报名信息进行认真核对并确认。报名信息经考生确认后一律不作修改,因填写错误引起的一切后果由考生自行承担。”
6.请考生考前十天左右凭网报用户名和密码登录“研招网”自行下载打印准考证。
7.报考我校但报考点不是选择南京工业大学(3205)的考生,请按照对应报考点要求在规定时间内到指定地点或按照指定方式完成相关确认工作。
七、诚信提醒
1.根据《中华人民共和国刑法》第二百八十条(节选):在依照国家规定应当提供身份证明的活动中,使用伪造、变造的或者盗用他人的居民身份证、护照、社会保障卡、驾驶证等依法可以用于证明身份的证件,情节严重的,处拘役或者管制,并处或者单处罚金。
2.根据教育部《2023 年全国硕士研究生招生工作管理规定》(教学函〔2022〕3 号):报考点工作人员发现有考生伪造证件时,应通知公安机关处理。
特别提醒:在 2023 年全国硕士研究生招生考试报名、信息确认和考试过程中要牢固树立诚信意识、规则意识和法律意识。
原标题:《代码3205!今天南京工业大学等你确认!》
本文为澎湃号作者或机构在澎湃新闻上传并发布,仅代表该作者或机构观点,不代表澎湃新闻的观点或立场,澎湃新闻仅提供信息发布平台。申请澎湃号请用电脑访问http://renzheng.thepaper.cn。





- 报料热线: 021-962866
- 报料邮箱: news@thepaper.cn
互联网新闻信息服务许可证:31120170006
增值电信业务经营许可证:沪B2-2017116
© 2014-2026 上海东方报业有限公司




