- +1
【学术前沿】Cell Regen l 机械拉伸通过增强干细胞自我更新促进肠类器官的生长与再生
Research Article | Published: 02 November 2022
小肠作为重要的消化器官,其上皮细胞在生理过程中经历着复杂的机械力作用。机械拉伸Mechanical Stretching能够影响细胞的增殖、分化、分泌、染色质重构和基因表达等,对肠上皮稳态维持的重要性不言而喻。然而,由于体内生理力学环境的复杂性,以及长期以来缺乏理想的研究模型,我们对机械拉伸之于肠上皮稳态的作用知之甚少,因而亟须在体外建立一个标准化的模型来探究机械拉伸调控肠上皮稳态的作用及机制。
肠类器官包含肠上皮所有的细胞类群,保留了“隐窝-绒毛”形态结构,在肠发育、疾病建模和再生医学等领域展现出巨大潜力,也为探索肠上皮生物力学环境提供了理想的研究模型。
近日,复旦大学赵冰课题组联合北京大学熊春阳课题组和德州学院山东省生物物理重点实验室,在Cell Regeneration发表了题为“Mechanical Stretching Boosts Expansion and Regeneration of Intestinal Organoids through fueling stem cell self-renewal”的研究文章,发现机械拉伸通过激活Wnt/β-Catenin信号通路增强肠类器官干细胞干性,进而提高类器官的生长速率。
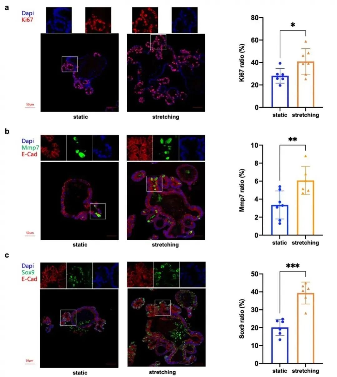
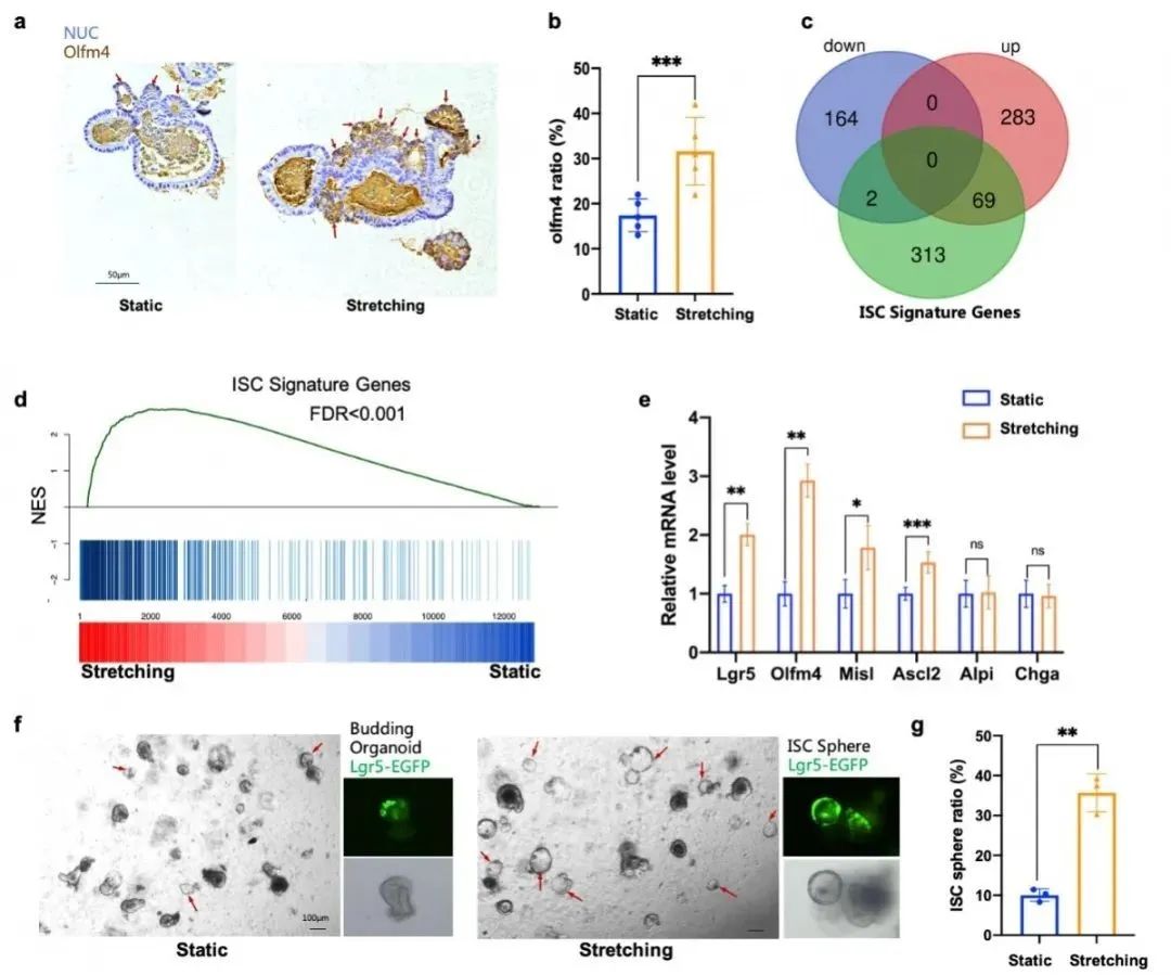
首先,研究人员利用组织力学加载装置,将循环机械拉伸引入到肠类器官3D培养体系(图一),通过对拉伸加载的时间窗口、振幅和频率优化,确定了诱导类器官生长的力学条件。相比静态培养的类器官,施力组展现出更强的隐窝分裂能力和细胞增殖水平(图二)。研究人员通过对肠干细胞特征性基因ISC signature gene富集分析(图三d, c),结合干性marker免疫组化和定量PCR检测(图三a, b, e),发现施力组类器官具有更强的干性。
图一 建立机械拉伸诱导肠类器官生长的培养模型
图二 机械拉伸诱导肠类器官细胞增殖
图三 机械拉伸诱导肠类器官干性增强接下来,研究人员尝试从培养基中减掉Wnt/β-Catenin信号通路的激活剂——生长因子R-Spondin1,发现机械拉伸有效挽救了由于R-Spondin1缺失而导致的Wnt/β-Catenin信号通路水平降低。
综上所述,研究人员建立了机械力诱导的肠类器官培养模型,并证明机械拉伸能通过增强肠干细胞的自我更新潜促进肠道器官的生长。
–
原标题:《【学术前沿】Cell Regen l 机械拉伸通过增强干细胞自我更新促进肠类器官的生长与再生》
本文为澎湃号作者或机构在澎湃新闻上传并发布,仅代表该作者或机构观点,不代表澎湃新闻的观点或立场,澎湃新闻仅提供信息发布平台。申请澎湃号请用电脑访问http://renzheng.thepaper.cn。





- 报料热线: 021-962866
- 报料邮箱: news@thepaper.cn
互联网新闻信息服务许可证:31120170006
增值电信业务经营许可证:沪B2-2017116
© 2014-2026 上海东方报业有限公司




