- +1
厉害了!广州云儿合唱团在这项大赛中荣获“卓越大奖”
厉害了!
白云区教育局重点打造的
高水平学生美育团队
广州云儿合唱团
荣获
“通往世界合唱比赛之路”
2022合唱视频大赛·中国
“卓越大奖”
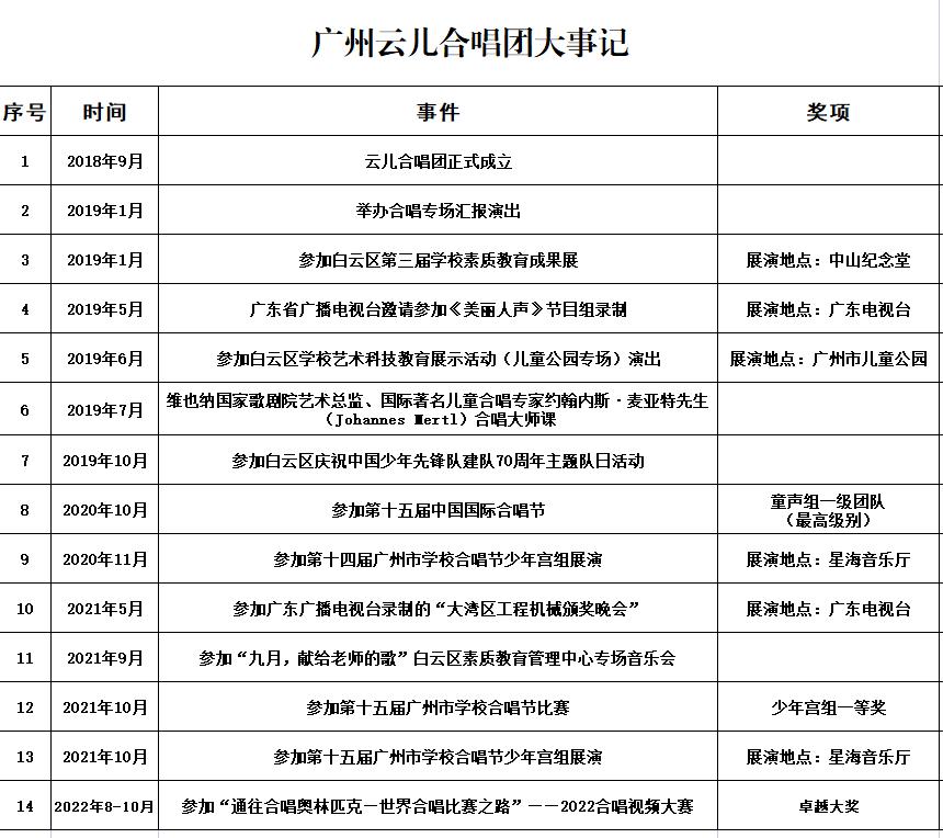
10月31日,“通往世界合唱比赛之路”2022合唱视频大赛·中国成绩揭晓,广州云儿合唱团荣获比赛 “卓越大奖”。据悉,本次大赛仅有3支团队获此殊荣。

▲广州云儿合唱团荣获比赛 “卓越大奖”

▲获奖证书


本次大赛由“合唱奥林匹克—世界合唱比赛”组委会、INTERKULTUR国际文化交流基金会主办,由王海灵(中国)、大卫•罗德里戈(斯里兰卡)、朱金明(中国)、约翰•鲁兹(荷兰)、拉尔夫.艾森拜斯(德国)、玛丽亚•艾玛•梅利戈普卢(希腊)等国际评审团6位评委,采用线上形式评审,遵循由世界合唱比赛创办方-INTERKULTUR国际文化交流基金会所创设的“音乐萌笛”评价体系的原则规范,对合唱团的演唱进行评分并对合唱团出具评审报告,评出优秀奖、优良奖和良好奖,总分最高的前三名授予“卓越大奖”。
广州云儿合唱团
以总分第二的成绩夺奖
本次大赛(中国赛区)共有38支合唱团报名参赛。大赛评审团通过组别间的横向比较,从各组别获得最高分数的合唱团中评选出3支成绩最好的合唱团,授予本次活动的卓越大奖。
广州云儿合唱团
以活泼多样的演唱方式、
专业娴熟的演唱技巧
征服大赛评审团
从众多参赛团队中突围而出
以总分第二的优异成绩
夺得“卓越大奖”
��
比赛中,广州云儿合唱团共选送童声合唱组和民谣组两个组别作品参赛,其中童声组演唱《 细雨》《Everyone sang》《蓝天》《We are the voices》4首中外作品,民谣组演唱《一窝雀》《么哎》两首极具民族特色的中国作品。这几首演唱曲目风格各异,对音色、音准、节奏要求非常高。
▲童声组演唱《细雨》《Everyone sang》《蓝天》《We are the voices》
▲民谣组演唱《一窝雀》《么哎》


在前期备赛阶段,根据疫情防控要求,尽量减少聚集活动,云儿合唱团每周六的常规集训深受影响,教师、团员和家长努力克服工作学习和生活上的各种困难,在白云区素质教育管理中心的统筹组织下,充分发挥主观能动性,所有团员坚持以“云上打卡”形式加紧排练参赛曲目,最终圆满完成这场国际赛事。
广州云儿合唱团
广州云儿合唱团成立于2018年9月,是白云区教育局组建并重点打造的区级高水平学生美育团队,由来自全区各中小学热爱声乐的在校学生组成,目前合唱团已组建了9个梯队班,共有团员300多人。

云儿合唱团团长由白云区教育局局领导兼任,日常统筹管理及训练由白云区素质教育管理中心负责,每年设有专项经费进行扶持,由青年指挥家张栩筠担任艺术总监兼常任指挥。


一直以来,为全面贯彻落实中共中央办公厅、国务院办公厅《关于全面加强和改进新时代学校美育工作的意见》,云儿合唱团秉承白云教育“立真求新”的理念,在组织合唱训练和团队建设中,有计划、定目标,将常规训练与集中轮训相结合,狠抓落实,通过团队分组训练和梯队培养与衔接,全面提升合唱团成员的歌唱技能与综合素养。
广州云儿合唱团
将不断增强专业引领与辐射效应
带动区域内学校合唱教育教学的普及与提升
努力做好高素质人才的选拔和培养
为广大白云学子提供
更加广阔的平台与艺术展示的空间
谱写白云区学校素质教育新华章
【新闻链接】
世界合唱比赛(World Choir Games)由总部位于德国的INTERKULTUR国际文化交流基金会创办,自2000年以来,每两年举行一届,20余载历经全球五大洲,传播“参与就是至高无上,和平-友谊-合作-发展,让世界人民一起欢唱”宗旨理想,至今已举办十一届。
这是迄今为止,当今世界文化艺术、音乐领域中最为盛大、参与人数最多、最具影响力和号召力的合唱文化活动,被誉为合唱界的奥林匹克。
指尖点一点
获悉白云新鲜事
点击卡片
进入“广州白云”微信小程序
��
原标题:《厉害了!广州云儿合唱团在这项大赛中荣获“卓越大奖”》
本文为澎湃号作者或机构在澎湃新闻上传并发布,仅代表该作者或机构观点,不代表澎湃新闻的观点或立场,澎湃新闻仅提供信息发布平台。申请澎湃号请用电脑访问http://renzheng.thepaper.cn。





- 报料热线: 021-962866
- 报料邮箱: news@thepaper.cn
互联网新闻信息服务许可证:31120170006
增值电信业务经营许可证:沪B2-2017116
© 2014-2025 上海东方报业有限公司




