- +1
消费曝光台|轻松到家暂停业务,有消费者称等了半年未收到退款
近日,北京的周女士向澎湃质量报告投诉平台反映称,她去年10月份在“轻松到家”平台购买了家政服务,由于后续“轻松到家”无法提供服务,她今年5月申请了退款,至今未收到退款,且目前无法联系到“轻松到家”的客服人员。

“轻松到家”平台图片
11月10日,澎湃新闻尝试以多种途径联系“轻松到家”未果。今年7月,该平台官方微博曾发布情况说明称,因资金链断裂,自2022年7月18日起暂停全部业务销售、交付,恢复时间待定。
消费者投诉:
周女士介绍,2021年10月14日,她在“轻松到家”微信公众号上购买了家政服务,其中包括3次做饭服务和12次保洁服务,共计消费1127元。购买后,她只成功使用了两次保洁服务,之后就约不上服务了,预约系统一直是约满的状态。

周女士购买3次做饭服务的截图

周女士购买12次保洁服务的截图,图片显示周女士仅使用了2次保洁服务
今年5月,由于一直无法预约服务,周女士申请了退款,她提供的截图显示,“轻松到家”的微信客服曾承诺三个月之内退款。如今已经过去6个月,周女士仍未收到退款。她说,微信客服已经联系不上了,“客服电话也拨不通,我目前还有960.66元的余额没有退还”。
11月10日至11日,澎湃新闻拨打“轻松到家”微信公众号上提供的全国客服电话,始终无人接听,该平台在网上及工商信息中公布的电话也无法拨通。此外,“轻松到家”官方微博账号中的“在线客服”链接已无法打开。

“轻松到家官方平台”微信公众号发布的公告
工商信息显示,“轻松到家”是深圳市轻松到家科技股份有限公司下属的家政服务平台,其官方微信公号称“为23座城市提供保洁、做饭服务”。
澎湃新闻注意到,周女士遭遇的情况并非个例,网上有不少关于轻松到家退款难的投诉信息。另外,在“轻松到家”官方微博账号的评论区,也有不少消费者反映退款申请一直未通过的问题。

“轻松到家官方平台”微博账号的评论区
公司回应:
事实上,今年7月开始,“轻松到家”已遇到经营问题,并通过官方微博发布多份情况说明。
7月8日,“轻松到家”官微发情况说明称,受疫情影响,该企业遇到了阶段性的经营困难,正在争取脱离困境,努力持续经营。
“不会跑路,轻松到家会对客户负责到底!” “轻松到家”官微当时称。
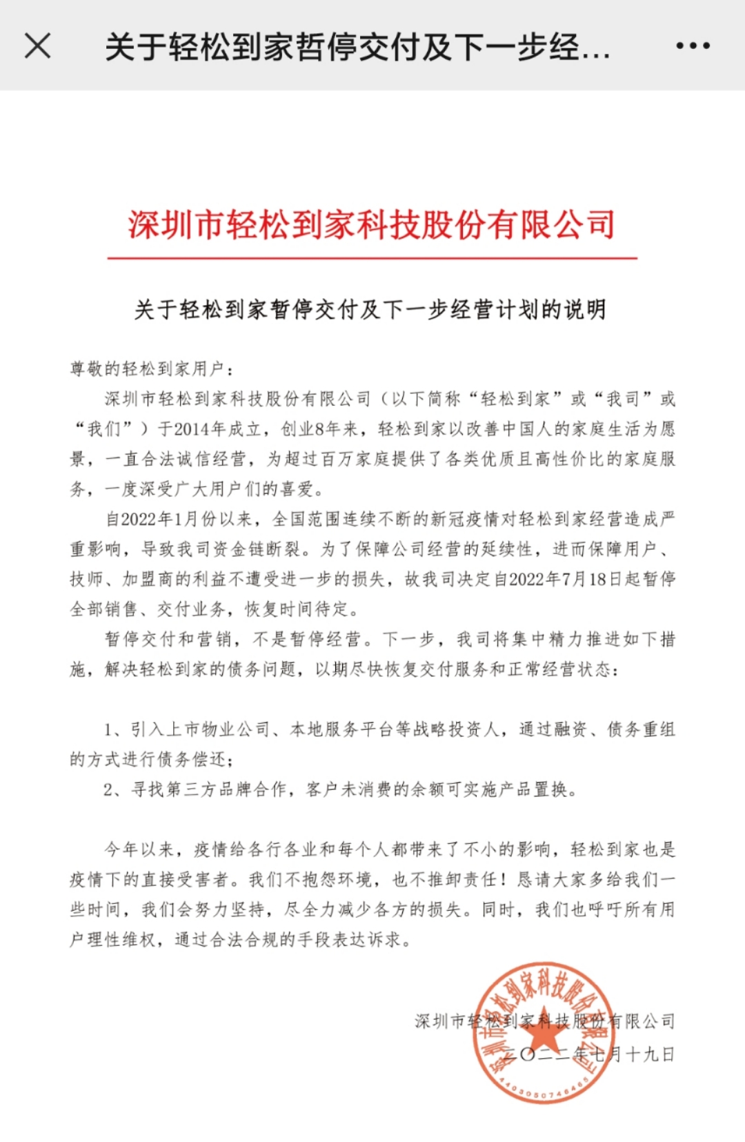
7月17日,“轻松到家”又发情况说明称,由于资金链断裂,公司决定自2022年7月18日起暂停全部业务销售、交付,恢复时间待定。
此外,“轻松到家”在7月19日的说明中提到,该公司下一步将引入上市物业公司、本地服务平台等战略投资人,通过融资、债务重组的方式进行债务偿还;寻找第三方品牌合作,客户未消费的余额可实施产品置换。





- 报料热线: 021-962866
- 报料邮箱: news@thepaper.cn
互联网新闻信息服务许可证:31120170006
增值电信业务经营许可证:沪B2-2017116
© 2014-2026 上海东方报业有限公司




