- +1
飞行员体检因眼科病变不合格 不让飞才是对旅客负责!
原创 民航资源网 民航资源网
飞行员作为民航飞机的驾驶员,是民航运输的关键一环,其身体健康对于民航安全至关重要。因此航空业在飞行学员招飞体检、现役飞行员的年度体检都有非常严格的规定,包括各类身体状况、视力、听力等等各个方面。
《民用航空人员体检合格证管理规则》
(CCAR-67FS-R4)
空勤人员、空中交通管制员履行职责时,应当持有依照本规则取得的有效体检合格证,或者体检合格证认可证书,满足体检合格证或认可证书上载明的限制要求。
《空勤人员和空中交通管制员体检鉴定医学标准》(AC-67FS-001)
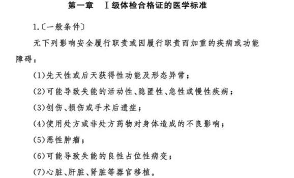
患有显著的先天性或后天获得性功能及形态异常应鉴定为不合格;患有严重的创伤、损伤或手术后遗症应鉴定为不合格。
CCAR-67FS中附件A《空勤人员和空中交通管制员体检合格证医学标准》
飞行员对眼科的体检要求刘蔚然机长指出,有很多人认为,现代民航飞机技术快速更新迭代,自动化程度越来越高,助航设备精度越来越精准。而飞行时单纯靠人眼视力能观察到的范围相当有限。对飞行来说,机组良好的视力是否已经不重要了?答案是否定的,当前民航客机的起飞,降落,乃至滑行进位都还离不开机组成员的目视观察。众所周知,视觉是人类从外界获取信息重要渠道。在飞行中,目视是机组建立良好情景意识的重要手段,尤其是在恶劣天气、低能见、复杂地形运行条件下,建立正确的情景意识是保障安全的重要条件。
此外,目视也是飞行机组确认可否落地的最终决断参考。例如在民航局运行安全通告:0SB-2022-02《所需目视参考》中对着陆“所需目视参考”有具体的要求。
因此,在日常运行过程中,良好的视力对运行来说是必不可少的。此外,无论是新的机场建设规划的目视灯光滑行引导系统,还是停机位进位目视引导系统都需要机组能有效准确的对外进行观察目视。
附件A《空勤人员和空中交通管制员
体检合格证医学标准》
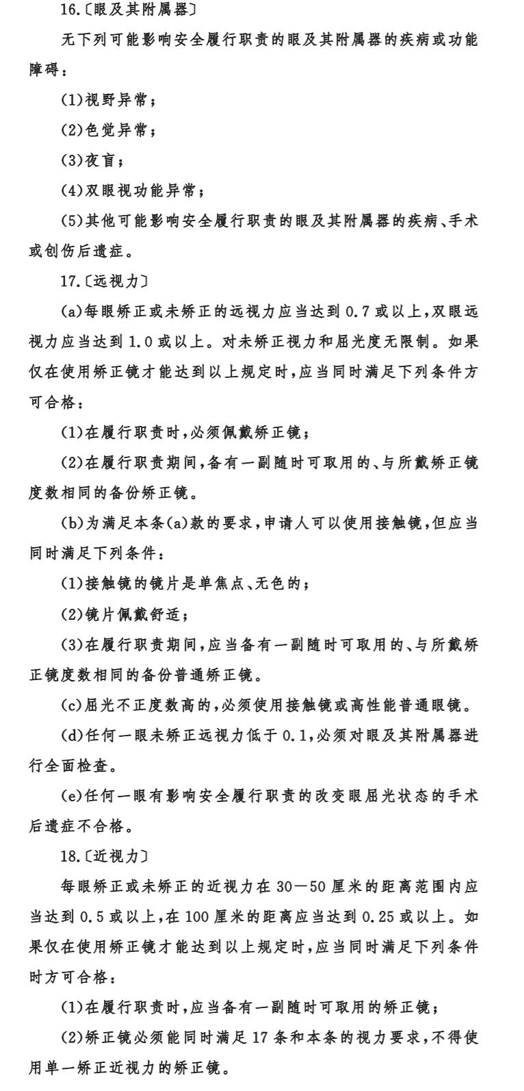
《空勤人员和空中交通管制员体检鉴定医学标准》患有影响视功能的显斜视、隐斜视或眼球运动受限等眼外肌疾病应鉴定为不合格;
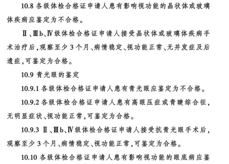
患有影响视功能的晶状体或玻璃体疾病应鉴定为不合格;
患有影响视功能的眼底病应鉴定为不合格。


如果体检中发现眼底病变会被停飞吗?有知乎网友提问:“航司在职飞行员如果体检中发现眼底病变会被停飞吗?”认证分别为中国民用航空飞行员和PHD管制员的几位答主表示,“一定是要停飞的”。
飞行员体检不合格根据民航规则要求必须要暂停飞行任务,这是民航安全的基本要求,是践行人民至上、生命至上的要求,是对旅客、人民以及国家的负责。只有在经过医学治疗并经鉴定合格之后,方能恢复。资深机长陈建国指出,身体状况不仅仅是指通过体检,还必须持续保持适合飞行,飞行员和飞机是一样的,不仅仅是获得适航证,还要持续保持适航性。
刘蔚然机长指出,飞行员视力不良和其他眼部疾病,往往会导致对外观察时视觉发生变形,不利于把握飞机的位置,状态和距离停止线距离等等。因此,对飞行机组视力的严格要求也是贯彻“生命至上,民航安全工作无小事。必须确保航空运行绝对安全,确保人民生命绝对安全”精神。
原标题:《飞行员体检因眼科病变不合格 不让飞才是对旅客负责!》
本文为澎湃号作者或机构在澎湃新闻上传并发布,仅代表该作者或机构观点,不代表澎湃新闻的观点或立场,澎湃新闻仅提供信息发布平台。申请澎湃号请用电脑访问http://renzheng.thepaper.cn。





- 报料热线: 021-962866
- 报料邮箱: news@thepaper.cn
互联网新闻信息服务许可证:31120170006
增值电信业务经营许可证:沪B2-2017116
© 2014-2026 上海东方报业有限公司




