- +1
中国新中年智富群体健康消费需求洞察报告:把握45+人群潜力市场
原创 专注老年商业创新 AgeClub

未来3-5年,中国新型健康营养产品市场会诞生大量本土新品牌。
作者 | AgeClub新老年商业创新团队
排版 | 陈苗
前言
目前,新中年群体是中国人口结构中占比较大,资产较富裕的群体,健康消费是这个群体的核心需求之一。
疫情三年,很多日常消费支出都在萎缩,但是新中年群体在健康消费上的支出仍然保持增长趋势,在经济下行期间具有很强的逆周期性。
AgeClub创始人段明杰表示,新中年健康消费市场是一个快速成长的增量市场,巨大的增量空间为新模式、新品类机会的出现提供了广阔的舞台。
互联网加速了新中年健康消费教育的知识普及,更强的支付能力和消费意愿推动着新中年健康消费需求不断升级。未来3-5年,中国新型健康营养产品市场会诞生大量本土新品牌。
在洞察报告中,我们将从健康焦虑、健康营养品消费、健康消费营养品创新等多个维度,探讨“新中年”面临的健康问题及问题解决途径。
以下是报告内容。
PART 01
新中年智富群体的健康焦虑
当下,中年人是中国人口比重最大的群体。4.3亿45-65岁“中年人”,向上进行孝心消费带动65+长辈,向下以前辈和引领者的身份辐射45岁以下人群。
从个体而言,人到中年是内外部变化下的“冷暖自知”,随着年龄增长,激素水平变化和代谢能力下降,影响体貌变化。
在社会层面,人们对于“中年”的感知也开始延后。根据调查,受访者普遍认同49岁步入中年,晚于传统定义中的40岁。健康成为了中年人的主要焦虑。
以“6275”人群为代表的当下中年人,经历了中国社会多次经济红利,并完成了较高的财富积累,其中,教育水平、数字化程度和经济水平都较为突出的“新中年智富群体”开始产生。
在新中年智富群体中,64%的人担心身体机能退化,58%的人担心慢病困扰;大多数人都希望通过加大储蓄对抗未来身体健康不确定性带来的风险。他们更愿意“多管齐下”全方位投资健康,83%的人愿意为健康付出40%以上的资产。















PART 02
新中年智富群体对抗健康焦虑:
健康营养品消费是主要途径
受惠于国家医疗普惠及全民素质提升等政策,大健康市场将快速增长。其中,自我健康管理维度下的健康养生消费市场,增长潜力巨大。
从美国的经验来看,中国的健康消费品市场渗透率还比较低。35-44岁阶段,中美保健品渗透率相差40%,65岁及以上阶段中美保健品渗透率相差50%。
在中国市场,高净值人群和女性主动购买保健品意愿更强,新中年智富群体是保健品消费的主力,购买时重点关注产品功能和资质。
从实际使用的情况看,约一半的新中年智富群体服用保健品,其中服用基础营养(维生素、钙等)最多,占比41%,对于科技产品的购买率低于50%。







PART 03
新中年智富群体
健康消费营养品创新
针对新中年智富群体的科学的健康解决方案,可能涉及健康监测、健康评估、健康干预等多个维度。数据驱动生物技术和医疗技术快速演进,大幅降低“端到端”健康解决方案的技术门槛和商业成本。
从40岁开始衰老逐渐加速,大脑系统、胃肠系统、骨骼和肌肉系统等会因衰老进程加速整体机能衰退,营养均衡是保持健康&抗衰老的前提条件,但仅每日三餐极易营养不均衡。
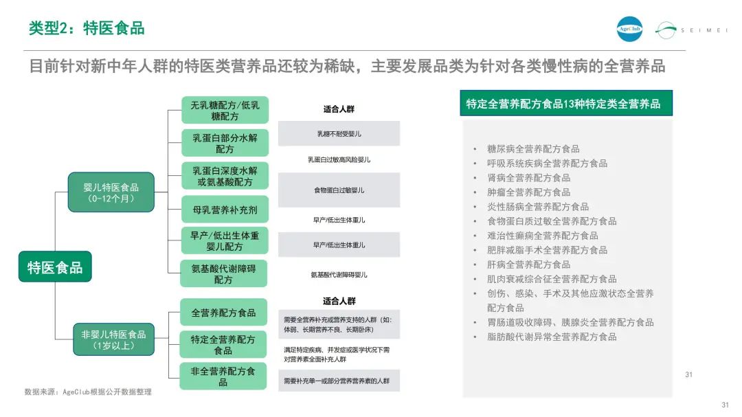
最近几年针对营养和肠道菌群的高水平研究成果累积,为个性化营养方案提供了更多理论支撑,解决方案主要有以下四类:保健品、特医食品、数字疗法、产品+疗法+服务。
通过产品+数字化+服务的方式,能够为新中年提供符合新中年身份认同的产品和更科学的持续健康管理服务。














原标题:《重磅!《中国新中年智富群体健康消费需求洞察》正式发布,把握45+人群潜力市场》
本文为澎湃号作者或机构在澎湃新闻上传并发布,仅代表该作者或机构观点,不代表澎湃新闻的观点或立场,澎湃新闻仅提供信息发布平台。申请澎湃号请用电脑访问http://renzheng.thepaper.cn。





- 报料热线: 021-962866
- 报料邮箱: news@thepaper.cn
互联网新闻信息服务许可证:31120170006
增值电信业务经营许可证:沪B2-2017116
© 2014-2026 上海东方报业有限公司




