- +1
时隔30余年,巨细胞动脉炎“分类标准”再更新
原创 卷卷 医学界风湿免疫频道
*仅供医学专业人士阅读参考
对比1990年的分类标准,到底有啥不同?
撰文丨卷卷
巨细胞动脉炎(giant cell arteritis,GCA),曾称颞动脉炎、颅动脉炎、肉芽肿性动脉炎,后逐渐认识到体内任何较大动脉均可受累,是一种以病理特征命名的原因不明的系统性血管炎,该疾病最常见的表现为全身症状(包括疲劳、乏力、食欲缺乏、体重下降、低热等不适),新近出现头痛、视觉症状、间歇性下颌运动障碍三联征和风湿性多肌痛。
全身+多个系统累及
全身症状
几乎所有的患者至少有一种全身症状,包括疲劳、乏力、食欲缺乏、体重下降、低热等不适,发热无一定规律,多数为低、中等度(38℃左右)发热,约15%患者可高达39~40℃;少数GCA患者仅有全身症状和红细胞沉降率增快。
器官受累
器官受累多因病变血管炎症、管腔狭窄造成相应器官组织供血不足和功能受损所致。依据受累血管部位及病程的长短不同而表现不一,病情轻重不同。常见的包括:
1.头部:颈动脉及其分支如颞浅、枕、椎动脉等受累而出现头部症状,以头痛最为常见,是GCA全身症状以外最常见的症状,高达85%患者可出现头痛,约半数患者以头痛为首发症状。
头痛特点:
①最常表现为新近发生的、一侧或双侧颞部搏动性疼痛,也可累及枕部或其他部位。
②头痛呈刀割样、烧灼样或持续性胀痛,可持续性发作,也可间歇性发作。
③对止痛药不敏感,轻触或梳头时可加重。
④偶见头皮出血性坏死。
⑤体检50%患者有头皮触压痛或可触及的痛性结节,结节如沿颞动脉走向分布更具诊断价值。典型颞动脉受累表现为动脉增粗变硬、怒张、搏动增强,也可因血管闭塞致搏动减弱或消失。
2.眼部:常表现为黑矇、视物不清、复视、部分失明或全盲。20%GCA患者以眼部受累和失明为首发症状,一侧失明如未积极治疗,对侧可在1~2周内被累及。
3.间歇性下颌运动障碍:约60%的患者因面动脉炎、血管狭窄、局部血供不良,引致下颌肌痉挛,出现间歇性咀嚼不适、咀嚼疼痛、咀嚼停顿和下颌偏斜等,也称下颌跛行,对GCA诊断具有较高的特异性;较少见因舌肌运动障碍出现吞咽困难、味觉迟钝、吐字不清等症状;也有舌梗死的报道。
4.神经系统:约30%的患者出现多种神经系统症状,表现各异,中枢或周围神经均可受累。最常见的是短暂性脑缺血发作(transient ischemic attack,TIA)、卒中或神经病变,
5.心血管系统表现:约1/3的GCA患者可出现其他大动脉受累,且可在无典型三联征出现的情况下,仅以大动脉受累、伴或不伴有全身症状为表现,GCA也可累及四肢远端血管、冠状动脉、肠系膜动脉等,可表现为雷诺现象、肢体跛行,冠状动脉病变可导致心肌梗死、心力衰竭、心肌炎和心包炎等。
6.其他:GCA较少累及呼吸系统,精神症状表现为抑郁或意识模糊等。
1990年ACR分类标准现在还适用吗?
目前多采用1990年ACR制定的GCA分类标准[1],应用该分类标准时,需注意:当确诊为大血管血管炎时,采用这一分类标准用于确诊GCA;在确诊前,应先排除类似血管炎的其他诊断。
表1:1990年ACR制定的GCA分类标准
1
发病年龄≥50岁
2
新近出现的头痛:新发或与既往性质不同的局限性头痛
3
颞动脉病变:颞动脉压痛或触痛,搏动减弱,除外颈动脉硬化所致
4
ESR增快;魏氏法测定ESR≥50mm/h
5
动脉活检异常:活检标本示血管炎,其特点为单核细胞为主的炎性浸润或肉芽肿性炎症,常为多核巨细胞。
符合上述5条标准中的3条或3条以上者,可诊断GCA。
然而,约40%的GCA患者无颞动脉受累,依据1999年ACR分类标准这些患者未能满足GCA诊断,提示上述分类标准用于诊断GCA有其缺陷性;近25%颞动脉活检阳性的患者也无法满足此分类标准。此外,1990年ACR制定的GCA分类标准距今已过去30余年了,1990年的标准是在非侵入性和先进的血管成像技术广泛使用之前制定的,因此,需要新的分类标准来满足临床诊断的需要。
2022 ACR/EULAR提出新的分类标准
2018年EULAR提出,对于疑似GCA的患者,建议早期进行影像学检查,作为诊断指标的补充。在今年ACR/EULAR新分类标准[2]中,颞动脉活检阳性或颞动脉超声上的晕征是一项极具价值的指标,FDG-PET显示主动脉活动对诊断GCA也有一定特征性,这两项是新版标准新纳入的指标,新分类标准的敏感性达到了87%,特异性也达到了95%。
与最初的1990年GCA分类标准相比,2022年ACR/EULAR GCA分类标准显示了更高的敏感性,同时保持了与1990年标准相似的特异性。特别是新标准能够正确分类更多的大血管GCA亚型患者。
知识小课堂
颞动脉管壁肿胀时,在超声影像上表现为围绕管腔周围的低回声带增厚,其横断面图像称为“晕征”。与颞动脉活检相比较,“晕征”诊断GCA的敏感性为40%~100%,特异性为68%~100%。如双侧颞动脉均检测出“晕征”,则其诊断特异性更高。“晕征”也可出现于肉芽肿性多血管炎、结核等病变。

图1:2022新GCA分类标准
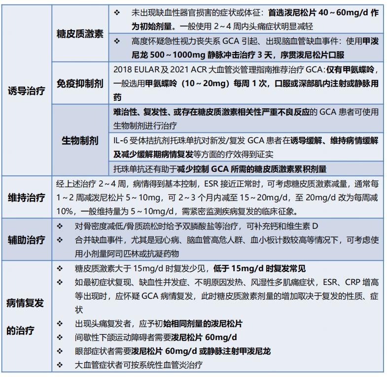
治疗
糖皮质激素是治疗GCA的一线药物;为进一步控制血管炎症、减少糖皮质激素用量及降低疾病复发风险,应联合免疫抑制剂治疗。
表2:GCA的药物治疗

参考文献:
[1]Hunder GG, Bloch DA, Michel BA,et al. The American College of Rheumatology 1990 criteria for the classification of giant cell arteritis. Arthritis Rheum. 1990;33(8):1122-8.
[2]Ponte C, et al.2022 American College of Rheumatology/EULAR classification criteria for giant cell arteritis. Ann Rheum Dis 2022;81:1647–1653.
本文审核丨陈新鹏副主任医师
责任编辑丨卡带
本文为澎湃号作者或机构在澎湃新闻上传并发布,仅代表该作者或机构观点,不代表澎湃新闻的观点或立场,澎湃新闻仅提供信息发布平台。申请澎湃号请用电脑访问http://renzheng.thepaper.cn。





- 报料热线: 021-962866
- 报料邮箱: news@thepaper.cn
互联网新闻信息服务许可证:31120170006
增值电信业务经营许可证:沪B2-2017116
© 2014-2025 上海东方报业有限公司




