- +1
一药难求的布洛芬,想挑对也不简单
原创 世超 差评
免责声明:以下内容均来自正规报道、资料以及个人、朋友使用感受,不做任何医疗建议,只做信息分享,服药请在专业人员的指导下进行。
到今天,编辑部已经实行居家办公整整一周了,但还是不少同事陆陆续续都感染上了新冠。
其中有几个同事症状还不轻,所以,这两天,群里讨论怎么买药、怎么吃药成了新常态。
因为目前对于奥密克戎,并没有什么特效药,主要是靠自身免系统杀毒,所以当免疫系统 “ 杀疯了 ” 的时候,缓解身体的反应成了大家的重点。
从各种信息来看,大家感染奥密克戎后,主要有两个明显症状,一个是发热,另一个是疼痛,包括嗓子、头部乃至全身肌肉。之所以会嗓子痛,是因为病毒入侵后被人体的免疫系统识别后,身体会召集更多的细胞因子攻击被感染的细胞。与此同时,就会导致一定程度的炎症损伤,从而引发咽喉肿痛。
而全身疼痛,主要原因是在发热早期,也就是体温上升期,人体为了产热,会动员全身骨骼肌收缩( 人体表现就是发抖打颤 ),这会产生大量乳酸堆积,最后就导致了全身酸痛。
恰巧,解决发烧和疼痛,是布洛芬的长项。
布洛芬的学名是异丁苯丙酸,作为一种非甾体抗炎药,能够抑制前列腺素的生成。而在感染奥密克戎后,你身体发烧、全身疼痛,都和前列腺素有关。
所以,减少体内前列腺素就能明显退烧止痛。
布洛芬的作用就是抑制体内的环氧化酶,而这个环氧化酶是合成前列腺素的关键。
也正是因为布洛芬并不直接作用于前列腺素,所以大家嗓子疼痛了再吃布洛芬,还得撑过前面已经产生的前列腺素的威力。但说到买布洛芬,市面上品牌很多,各家的包装盒也是一度因为 “ 骚气 ” 上了热搜。
如今,这些布洛芬外包装是谁掀起的骚气大作战已经不可考,最后为什么会统一进化成这个样式也已经没人摸得清。不过不管盒子长什么样,可以肯定的是,只要是正规药企制作,无论是芬必得还是仁和还是达力克等等品牌,都是有效的。
而针对发热疼痛的不同情况,大家选购布洛芬时,更应该根据自己需求,选择不同的种类。
市面上最常见的就是布洛芬胶囊 / 片、布洛芬缓释胶囊 / 片和布洛芬颗粒 / 悬液。
其实这三者也非常好区分,布洛芬胶囊 / 片就是最基础的布洛芬,吃了就能有效止痛退烧,一般生效时间会在 1 个小时左右。布洛芬缓释胶囊就是会缓缓释放布洛芬的药效,达到长时间( 一般 12 个小时以上 )持续止痛的作用。
但布洛芬缓释胶囊 / 片相对基础的布洛芬胶囊 / 片,退烧作用就不明显了,所以如果追求快退烧,尽量不要用缓释胶囊 / 片,更不要觉得吃了没用就多吃几片。
因为,布洛芬缓释胶囊 / 片里的布洛芬含量会比正常的高,只是由于缓释包装让人体吸收得比较慢,如果多吃几颗,很容易就超过正常服用剂量了。
而且,这类胶囊 / 片一定不要拆开或者碾碎吃,不然就影响了缓释功能,还可能会对食道黏膜产生损伤。
第三种就是布洛芬颗粒 / 悬液,这种颗粒状或者悬液的布洛芬主要是为了方便孩子服用,而且相对来说,它的布洛芬含量相对来说也会比较少。但布洛芬颗粒里有一种 “ 王者 ” :L- 精氨酸布洛芬颗粒。
这种是 L- 精氨酸和布洛芬的组合成药, L- 精氨酸可以促进肠胃对布洛芬的吸收,还能增加布洛芬治疗活性,生效速度杠杠的,一般服用后 10 分钟就有效果。
这种布洛芬颗粒世超印象超级深,前两年有次牙疼得拿头直撞墙,吃了布洛芬胶囊也等不急它生效。去药店医生给我推荐了这款,回来泡水喝了之后,几分钟就不痛了,可惜今天翻了下,当年买的已经过期了。
话说回来,对于布洛芬,大家还是要秉承是药三分毒的观念,不是发热就要吃退烧药,一般在腋温高于 38.5 ℃才考虑吃药,而且吃的时候尽量按照推荐剂量来食用。
因为布洛芬是通过破坏前列腺素合成,来止痛退烧的。
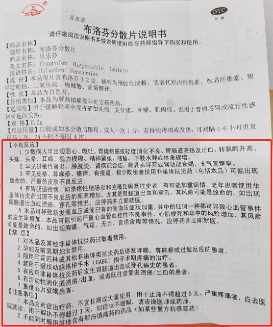
而前列腺素有着保护胃肠道的功能,所以吃布洛芬后容易有一些胃肠道的不良反应,导致恶心、呕吐等状况,盲目多吃可能会加大发生不良反应的几率。
也是因为这个原因,一般有严重的冠心病、心衰疾病史患者;严重的消化道溃疡、出血病史患者;因慢性病治疗,需要联合使用抗血小板药物和抗凝药物的患者;严重肾功能不全患者最好在服用前先咨询医生。最近就有不少新闻报道上面的几类患者吃了布洛芬后进医院了。
还有一点,因为布洛芬和阿司匹林药物存在交叉过敏,如果你对阿司匹林类药物过敏的话,那也坚决不能食用布洛芬。
而且一些复方抗感冒药物就不能与布洛芬同时吃,之前世超一个朋友就是吃了布洛芬又喝了感冒灵颗粒,后来就直接吐了。
当然,布洛芬现在几乎是大家心目中的 “ 新冠特效药 ” 了,可能买起来还比较困难,那也有类似效用的替代品。比如这两天可能大家常听到的对乙酰氨基酚,它其实有个更为熟知的名字叫扑热息痛,是不是很形象?
它的作用机制和布洛芬类似,都是抑制前列腺素合成,从而解热、镇痛。但相比较布洛芬,它主要还是辅助退烧,起效速度效果可能直逼前面说的精氨酸布洛芬颗粒,但对于止痛上可能就比较逊色。
但对乙酰氨基酚也有它的优势,它对胃肠道的影响相对布洛芬比较小。
再一点就是,其实在不少感冒药,名字里带 “ 酚 ” 或者 “ 氨酚 ” 的一般就含有对乙酰氨基酚成分,买不到对乙酰氨基酚,买这类感冒药也有效果。
因为布洛芬和乙酰氨基酚可千万不要同时吃,从各种研究表明两种药物同时吃并没有明显的增强 BUFF ,反而还可能增加药物的不良反应风险。这也是为什么前面提到的世超朋友,吃了布洛芬和感冒灵后吐了,他的那款感冒灵里就含有对乙酰氨基酚。
至于有些人吃了布洛芬感觉效果不明显,想交替用药试试,目前专家们大多表示不建议,如果实在感觉有需要,尽量在医生指导下进行。
最后,给大家汇总一个一图流:
那些还没感染的差友们,出门还是要做好防护呀。再怎么说,最好的药就是不得病呀。
撰文:八戒 编辑:面线 制图:萱萱
图片、资料来源:
人民日报健康客户端:不同 “ 布洛芬 ” 作用不同,缓释胶囊强项在镇痛
丁香医生:怎么吃布洛芬才能退烧更快?
知乎:布洛芬的退烧机理是什么?
浙江在线:几片布洛芬下肚,一阳性患者被紧急送医!注意,这 4 类人群慎用
光明网:布洛芬和对乙酰氨基酚有啥区别?发烧时这样选
NHS inform :Ibuprofen
长沙晚报:感染新冠病毒,疼疼疼怎么办?
杭州日报:紧急提醒!这样比 “ 阳了 ” 还可怕!丨阳性期间出现这些症状,小心变成重症
新快报:专家建议:请勿交替服用对乙酰氨基酚和布洛芬退热

原标题:《一药难求的布洛芬,想挑对也不简单。》
本文为澎湃号作者或机构在澎湃新闻上传并发布,仅代表该作者或机构观点,不代表澎湃新闻的观点或立场,澎湃新闻仅提供信息发布平台。申请澎湃号请用电脑访问http://renzheng.thepaper.cn。





- 报料热线: 021-962866
- 报料邮箱: news@thepaper.cn
互联网新闻信息服务许可证:31120170006
增值电信业务经营许可证:沪B2-2017116
© 2014-2026 上海东方报业有限公司




