- +1
老牌零食企业盐津铺子毛利率下降,短期偿债压力大,高管集体减持
原创 时代数据君 时代数据
随着消费市场的发展和消费观念的进一步更新,人们在零食的消费上有了更加多样的选择和更高的期待。零食以最直接的感官享受和低成本的付出给予人们精神的慰藉。
被称为“休闲零食自主制造第一股”的盐津铺子食品股份有限公司(以下简称“盐津铺子”)成立于2005年,以具有地方特色的凉果蜜饯产品发轫,引领休闲食品升级,形成量大核心战略品类:以鱼豆腐、豆干、蜜饯为代表的“咸味零食”类产品;以面包、蛋糕、点心、糖巧为代表的“烘焙甜点”类产品;2017年在深圳证券交易所上市。
时代数据记者调查发现,盐津铺子存在着毛利率下降,短期偿债压力大,高管集体减持,多位高管离任等问题。
针对上述问题,时代数据于2022年12月19日向盐津铺子发去采访函。2022年12月26日,盐津铺子对采访问题作出了回应。
毛利率下降,业绩考核指标下调盐津铺子近年毛利率较以往下降明显。财报显示,盐津铺子2020年、2021年及2022年三季度的毛利率分别为43.83%、35.71%、36.35%。尽管2022年三季度毛利率较2021年有所好转,但近两年毛利率整体不及2020年。
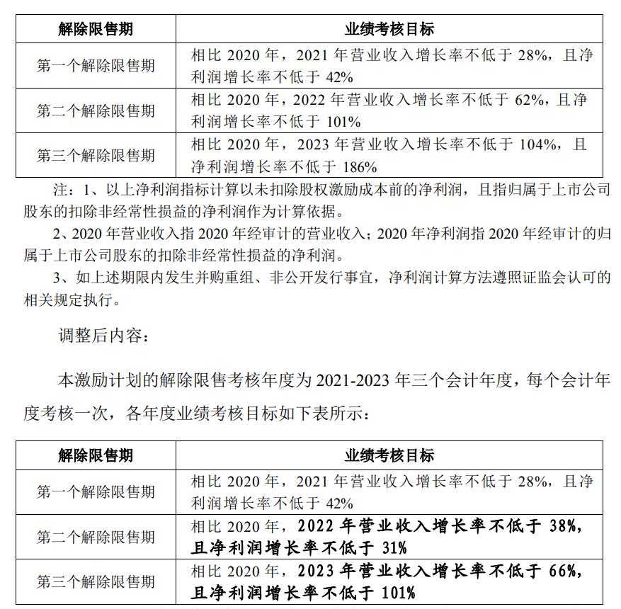
盐津铺子也曾调低对自身的业绩考核目标。2022年1月4日,盐津铺子发布《关于调整2021年限制性股票激励计划部分业绩考核指标的公告》,2022年和2023年公司层面的业绩考核目标均有所降低。
其中,在第二个解除限售期中,业绩考核目标由“相比2020年,2022年营业收入增长率不低于62%,且净利润增长率不低于101%”调整为“相比2020 年,2022年营业收入增长率不低于38%,且净利润增长率不低于31%”;在第三个解除限售期中,业绩考核目标由“相比2020年,2023年营业收入增长率不低于104%,且净利润增长率不低于186%”调整为“相比2020年,2023年营业收入增长率不低于66%,且净利润增长率不低于101% ”。

盐津铺子在《2022年前三季度业绩预告修正公告》中提及,2022年前三季度部分原材料价格仍有不同程度的价格波动,导致部分产品生产成本有所提升。此外,盐津铺子方面回应表示,根据新会计准则的要求,2022年三季度原先计入销售费用的物流成本计入到营业成本中,以及公司渠道结构的变化,导致公司毛利率有一定程度下降。原材料价格方面,随着疫情影响的逐渐减弱,预计成本将恢复常态化水平。
对于业绩考核指标的调整,盐津铺子回应,实际经营环境与当时公司考虑的市场和行业环境存在差异,上述调整系公司根据外部实际环境做出的相应调整。
短期偿债压力大据公司财报,盐津铺子2022年三季度的货币资金为2.88亿元,同期的短期借款高达5.77亿元,货币资金不足以覆盖短期借款。

此外,盐津铺子的流动比率、速动比率也长期处于低位。2022年三季度盐津铺子的流动比率为0.72,低于2,速动比率为0.51,低于1。
对此,盐津铺子方面回应,公司目前现金管理情况良好,向银行申请的授信额度可随时调用。
高管集体减持,年内多位高管离任2022年12月6日,盐津铺子发布公告称,公司董事、副总经理兰波,董事、副总经理杨广,董事会秘书、财务总监朱正旺,原总经理助理邱湘平4人,于2022年12月5日以大宗交易方式减持公司股份73万股。
值得注意的是,盐津铺子原总经理助理邱湘平曾于2022年4月22日通过集中竞价方式卖出公司股票5.90万股。而盐津铺子在2022年4月23日披露了《2022年一季度报告》,上述减持行为发生在季度报告披露前十日内,且未按照相关规定预先披露股份减持计划,收到中国证券监督管理委员会湖南监管局出具的监管函。
除了股份减持,2022年,盐津铺子也出现多次人事变动。据公司公告,10月26 日,公司副总经理张小三因个人原因申请辞去公司副总经理职务,辞职后将不在公司及子公司担任任何职务。另据公司往期公告,张小三于2021年8月10日任职,任职时长仅逾一年。此外,据公司公告,2022年5月11日,盐津铺子总经理助理邱湘平因个人原因辞去总经理助理职务。
对此,盐津铺子回复称,2022年12月5日公司股东减持属于个人资金需要,公司原总经理助理邱湘平违规减持系误操作所致,已引咎辞职。原副总经理张小三系因个人规划离职,属于公司正常的人才流动,相关业务经营未受到影响。
曾被检出产品铅超标3倍多盐津铺子曾在年报中提及,公司销售的所有休闲零食95%以上为公司自己生产。然而,近年来,盐津铺子食品安全问题及投诉不断。深圳市市场监督管理局 2021 年食品安全抽样检验情况通报(第三十一期)显示,标称“盐津铺子食品股份有限公司”生产的“盐津铺子”黑糖话梅(125 克/瓶;生产日期:2021.01.15)铅含量检出值为3.27mg/kg,而《食品中污染物限量》(GB 2762)规定,水果制品中的铅应≤1mg/kg,被检产品铅超标 3 倍多。此外,也有不少消费者反映产品存在变质、吃出虫子等异物、生蛆等问题。
盐津铺子回复称,被检出超标的产品品类“黑糖话梅”已经停产。自主制造为公司立身之本,相关问题产品出现比例已处于下降趋势,公司将加强源头生产环节的把控及产品运输过程的管理。
作者 | 黄婧
编辑 | 张照

原标题:《老牌零食企业盐津铺子毛利率下降,短期偿债压力大,高管集体减持》
(题图来源:视觉中国)
本文为澎湃号作者或机构在澎湃新闻上传并发布,仅代表该作者或机构观点,不代表澎湃新闻的观点或立场,澎湃新闻仅提供信息发布平台。申请澎湃号请用电脑访问http://renzheng.thepaper.cn。





- 报料热线: 021-962866
- 报料邮箱: news@thepaper.cn
互联网新闻信息服务许可证:31120170006
增值电信业务经营许可证:沪B2-2017116
© 2014-2026 上海东方报业有限公司




