- +1
Science重磅:中国学者探明,性经验如何长期改变大脑
原创 Swagpp 梅斯医学
激情之后,成年人往往会陷入一种“贤者模式”,尤其是男性。
贤者模式,又可总结为“三无状态”,即无欲、无求、无我,是一种非常放松甚至渐入emo的情绪。事实上,这并非一个新鲜概念——早在古希腊时代,亚里士多德便说过:“欢爱后,每个动物都忧伤不已(Post coitum omne animal triste est)”。
医学上来看,“啪后emo”的学术名称为“性交后不应期”,描述为:在成功射精交配后,许多生物(雄性和雌性均可能出现)会在数天或更长的时间内失去交配的兴趣,是一种性饱足状态(Sexual Satiety)。这种“性抑制”,不仅可以避免短期内寻找新伴侣的需求,还能有效地提高子代繁衍率。
近日,来自北京脑科学与类脑研究中心的李莹及其研究团队,发现了“贤者模式”背后的深层原因——一次性行为本身是非常短暂的,但能够引起大脑内与社会行为相关的神经回路的长期改变,诱发持续的性饱足状态,从而抑制交配的意愿。该研究于2月9日发表在Science上。
DOI: 10.1126/science.abl4038与人类的“贤者模式”类似,研究者在小鼠中也发现了类似的现象:在交配成功后,雄性和雌性小鼠通常会对性行为失去兴趣,而这种影响往往会持续几天到几周的时间。但这一现象出现的关键点是什么呢?
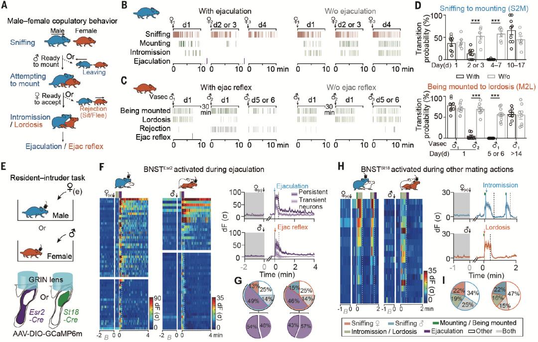
首先,研究者明确了两性“出现性饱足状态”的前提条件——射精。在雌性小鼠中,即使是经历过输精管切除术后的雄性小鼠出现射精反应,雌性小鼠在交配之后依然表现出了性饱足状态,并诱导黄体活性约2周的时间;但类似的变化并未出现在对照组(仅经历多次插入但未射精)。
事实上,射精诱导的c-Fos蛋白表达,与多个大脑区域有关,包括:终纹后床核(BNSTp)、内侧杏仁核的后外侧分支(MeApd)和内测束旁丘脑核(mSPF)。进一步的荧光原位杂交技术(FISH)展现出射精过程中优先活跃的大脑区域——BNSTp中Fos+神经元数量最大程度地变化。因此,研究团队将目光聚焦于BNSTp脑区。
射精驱动性饱足状态,并选择性地激活两性BNSTpr中的Esr2神经元在雄性动物射精和雌性动物感受到射精时,BNST脑区中大量的雌激素受体2(Esr2)被强烈激活,而在交配的其他阶段并未发现明显反应。
相反,在雄性和雌性分离之后,射精诱导的BNSTEsr2神经元的激活反应则会大幅下降,但不同神经元的激活持续时间并不一致——部分BNSTEsr2在射精期间被短暂激活;另有部分在射精后的1-2分钟表现出高水平激活状态;还有一些甚至能在射精结束后的30分钟依然保持着较强的自发活动,从而编码持续性饱足状态。
当研究团队设法抑制BNSTEsr2神经元的活动,射精诱导的性饱足现象消退了。具体来说,实验中6/7的雄鼠能够在30分钟内回复交配行为并成功射精;在雌性小鼠中,性接受能力也显著恢复。
至此,研究者确定,过度兴奋的BNSTEsr2神经元能够持续地编码两性动物的性饱足状态。
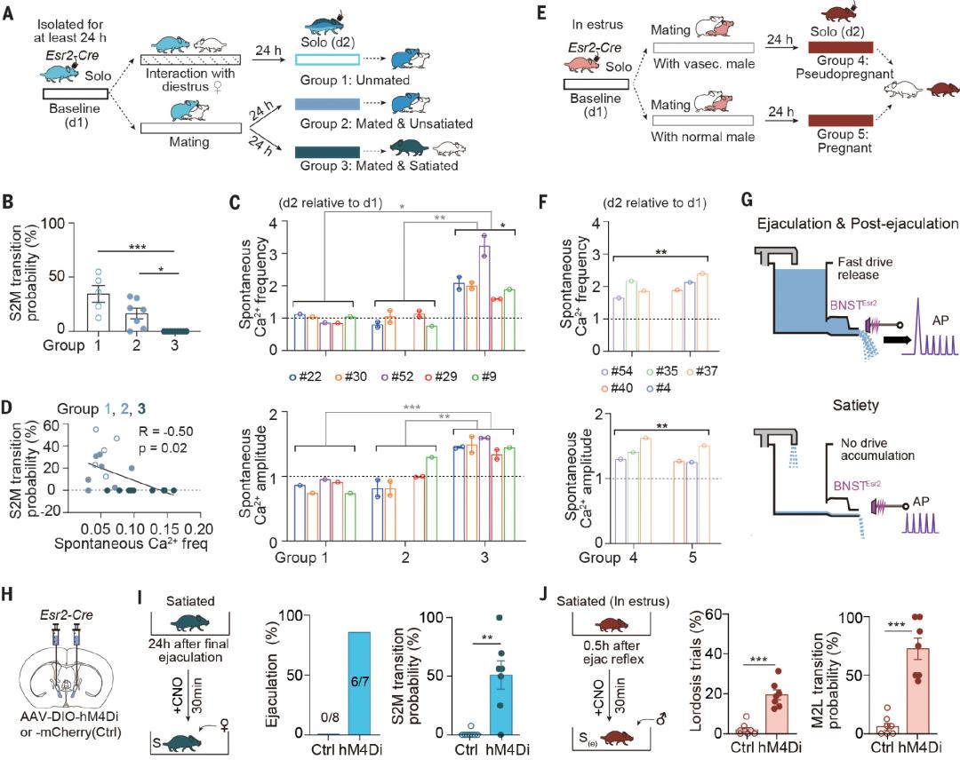
超激活的BNSTEsr2神经元编码持续的性饱足状态更为精细化的“通路”研究显示,BNSTEsr2神经元兴奋的过程,要由超极化激活的环核苷酸门控(HCN)阳离子通道介导,表现为“性饱足的雄性小鼠中明显的‘下垂’电压”。
换言之,在雄性小鼠射精后,HCN通道的激活是维持性饱足状态的“深层原因”。这种现象在雄性中更为显著,而雌性中并不明显(可能这也是为啥“贤者模式”在男性中更为常见)。
综上,本研究揭示了“性饱足状态”的背后原因,即性经验是如何引起大脑内部状态改变的——位于终纹后床核的Esr2可以编码特定的交配动机(其深层原因是HCN通道的激活),与性饱足感的持续状态密切相关,从而诱导动物行为的长期改变。
BNSTEsr2神经元参与调控交配动机的机制解释本研究的领头人李莹研究员表示,性经验还会引起其他本能社会行为的长期改变,比如母性行为、打斗行为等,但其背后的神经机制还需要更为深入的探索。事实上,性经验与长期行为改变之间的关联非常复杂,等待今后更多的研究去揭开。
看来,“贤者模式”是普遍现象呢,背后竟是大脑在“作祟”
参考资料:
Zhou X, Li A, Mi X, Li Y, Ding Z, An M, Chen Y, Li W, Tao X, Chen X, Li Y. Hyperexcited limbic neurons represent sexual satiety and reduce mating motivation. Science. 2023 Feb 9:eabl4038. doi: 10.1126/science.abl4038. Epub ahead of print. PMID: 36758107.
撰文 | Swagpp
原标题:《一次性行为,就能改变大脑?Science重磅:中国学者探明,性经验如何长期改变大脑》
本文为澎湃号作者或机构在澎湃新闻上传并发布,仅代表该作者或机构观点,不代表澎湃新闻的观点或立场,澎湃新闻仅提供信息发布平台。申请澎湃号请用电脑访问http://renzheng.thepaper.cn。





- 报料热线: 021-962866
- 报料邮箱: news@thepaper.cn
互联网新闻信息服务许可证:31120170006
增值电信业务经营许可证:沪B2-2017116
© 2014-2026 上海东方报业有限公司




