- +1
「急性心动过缓」要不要治?这份诊治“攻略”请收下
原创 梁衍舜 医学界心血管频道
*仅供医学专业人士阅读参考
全面而又有重点的诊治,快速处理急性心动过缓!
撰文 | 梁衍舜
心动过缓的诊治貌似简单,其实不然。即便是谈道何为心动过缓,也存在一定的混乱。《内科学》说“成人窦性心律的频率低于60次/分称为窦性心动过缓”[1],非窦性心律时的频率定义则没说;我国有关共识专家干脆回避频率问题,直接把”缓慢性心律失常”描述为“以心率减慢为特征的疾病”[2]。
心率60次/分作为心动过缓的诊断阈值受到了挑战。Spodick报告说,下午心率的“正常”范围男性是46至93次/分,女性为51至95次/分;因此,他们提出50次/分的心率是定义成人心动过缓的合适水平[3]。
2018美国心脏病学会(ACC)/美国心脏协会(AHA)/心律协会(HRS)共同发布的心动过缓和心脏传导延迟患者的评估和管理指南采用了窦性心律的频率低于50次/分视为窦性心动过缓的说法,提出如果窦房结功能障碍(Sinus node dysfunction,SND)或房室传导阻滞(atrioventricular block,AVB)引起的心率缓慢直接导致晕厥或晕厥前兆、短暂头晕或头晕目眩、心力衰竭症状或(脑灌注不足导致的)意识模糊状态则统统称为症状性心动过缓(symptomatic bradycardia)[4]。
一旦出现“症状性心动过缓”,就需要紧急处理。这些需要紧急处理的“症状性心动过缓”本文称之为急性心动过缓。
1
急性心动过缓诊治流程
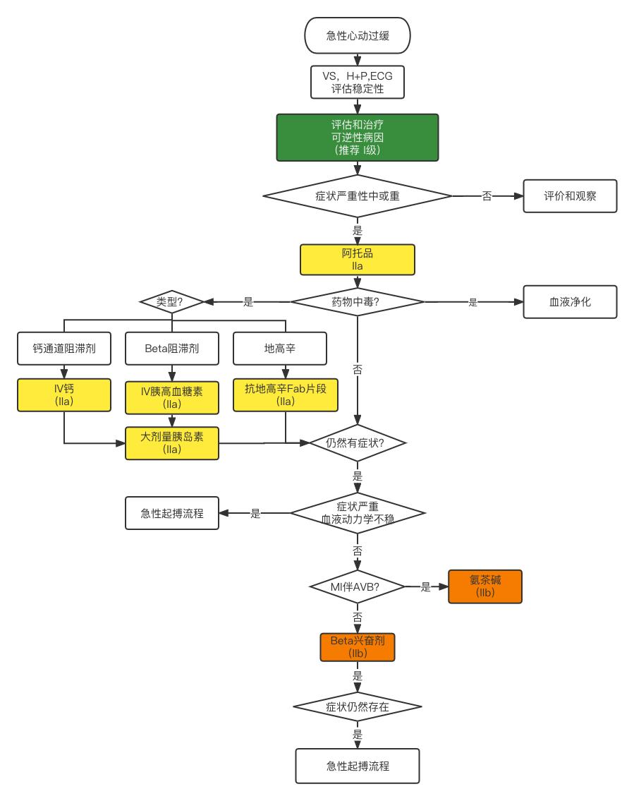
2018ACC/AHA/HRS共同发布的心动过缓和心脏传导延迟患者的评估和管理指南推荐其诊治流程(Acute bradycardia algorithm)如下(图1)。
图1 H+P:病史和体格检查;VS:生命体征(vital signs)。2
流程详解
表1 本文推荐等级和证据水平缩写
▌(一)病史和体格检查(I C-EO)1、症状学要点:位置变化和触发因素(如排尿、排便、咳嗽、长时间站立、剃须、紧领和头部转动)与症状的关系。
2、对引起或加剧缓慢型心律失常的处方药和非处方药彻底审查(见表2):
表2 可诱发/加重心动过缓或传导性障碍的药物
3、下述43种系统性疾病或诱因可能以心动过缓和传导障碍作为首要表现(见表3):表3 与心动过缓和传导障碍相关的疾病和诱因
4、将缓慢的脉搏与听诊或颈动脉脉搏评估联系起来,以排除因早搏产生的外搏量不足导致的“假性”心动过缓。5、心率和血压的直立性改变往往提示自主调节障碍导致的晕厥和近性晕厥。
6、颈动脉窦按摩用于疑为颈动脉窦高敏感综合征的患者(操作前必须仔细进行颈动脉听诊和/或颈动脉超声以排除同侧颈动脉挫伤或明显异常)。
▌(二)心电图
多导心电图及适当时长的单导心电图、持续的心电监护对急性心动过缓者的重要性不言而喻;动态心电图可建立心率或传导异常与症状之间的相关性(I B-NR)。
发作频繁者,24h或48h连续动态心电图检查;发作频率较低者,更长程的心脏节律监测。心脏节律监测器有7种之多,植入式心脏监护仪的电池寿命已达2-3年[5]。
▌(三)其它辅助检查:心脏超声筛查结构性心脏病非常必要(I B-NR)。
▌(四)评估和治疗可逆性病因
1、迅速识别和评估可逆或可治疗的原因(I C-EO);
2、我国添加肺栓塞、心包填塞、张力性气胸;
3、颈髓损伤[6]。
▌(五)急性心动过缓的治疗
1. SND所致急性心动过缓的治疗
❖ 1.1 血液净化
中毒、低体温等可以通过血液净化得到迅速有效的治疗;感染、休克时也可采用血液净化[6]。但对于地高辛中毒该法不改善病人预后。
❖ 1.2 药物治疗
(1)不一定需要药物治疗:类似于颅内高压导致库欣综合征所致的一类心动过缓无需治疗。
(2)急性心动过缓药物治疗适应症
①SND者,应用阿托品增加窦率(IIa C-LD)
②若冠状动脉缺血可能性低,可考虑异丙肾上腺素、多巴胺、多巴酚丁胺或肾上腺素增加心率,改善症状(IIb C-LD)。
③心脏移植患者(除非再神经化),不宜使用阿托品治疗(III Harm C-LD);推荐氨茶碱或茶碱治疗(Ila C-LD)。
④钙通道阻滞剂过量者,静脉补钙(Ila C-LD)。
⑤β受体阻滞剂或钙通道阻滞剂过量者,胰高血糖素(Ila C-LD)和大剂量胰岛素治疗(Ila C-LD)。
⑦地高辛中毒者,地高辛Fab抗体片段治疗(Ila C-LD);不建议通过透析去除地高辛(III No Benefit)。
⑧急性脊髓损伤者,给予氨茶碱或茶碱治疗(Ila C-LD)。
❖ 1.3 起搏器治疗
必要者临时静脉(Ila C-LD)或临时经皮起搏(IIb C-LD)。具体参照急性起搏流程。
2. AVB引起的急性心动过缓
❖ 2.1具有可逆病因的该类患者的紧急处理
(1)药物治疗
①房室结水平的II°或III°AVB,应用阿托品(IIa C-LD)。阿托品不太可能改善希式束(His束)或希-浦肯野(His-Purkinje)水平的AVB,对于有证据提示存在显著希氏浦肯野病的患者,应谨慎使用阿托品。
②II°或III°AVB且冠状动脉缺血可能性低的患者,应用β-肾上腺素能激动剂(IIb B-NR)。需要强调没有推荐去甲肾上腺素。
③急性下壁心梗伴II°或III°AVB者,静脉注射氨茶碱(IIb C-LD)。
(2)临时起搏治疗
II°或III°AVB者,推荐临时静脉起搏(IIa B-NR);也可考虑临时经皮起搏(IIb B-R)。
❖ 2.2其它
(1)无脉性电活动若无有效心肺复苏的保证,药物和临时起搏不能发挥作用。
(2)长期稳定剂量抗心律失常或β受体阻滞剂治疗此类患者,不需药物洗脱直接永久性起搏(Ila B-NR)。
(3)心脏结节病相关的II°或III°AVB并且预期有意义的生存期超过1年者,直接安装永久性起搏器(Ila B-NR)。
(4)甲状腺功能异常但没有黏液性水肿症状的II°或III°AVB者,可以永久性起搏(IIb C-LD)。
总结
综上所述,全面而又有重点的病史获取和体格检查是诊治急性心动过缓的基础,合理利用各种心律监测器,明确心动过缓与症状之间的关系是诊治关键。
诊治过程既要考虑病理因素,更要考虑医源因素;既要考虑难治原因,也要考虑可逆因素。根据病人不同病情,参照本流程,选择不同的药物或血液净化或起搏加以治疗。
心动过速、心动过缓的处理要点有哪些?抗心律失常药物如何正确使用?扫描下方二维码或点击阅读原文链接,进入医生站网页版,无需下载APP,搜索“心律失常”可获取更多实用干货!
快来“医生站网页版”瞧一瞧��
长按识别二维码
精彩资讯等你来
参考文献:
[1]葛均波,徐永健,王辰主编.内科学.人民卫生出版社第九版
[2]心律失常紧急处理专家共识.中华心血管病杂志.2013,41(5)
[3]ShuFen Wung, Bradyarrhythmias Clinical Presentation, Diagnosis, and Management Crit Care Nurs Clin N Am 28 (2016) 297–308
[4]WRITING COMMITTEE MEMBERS 2018 ACC/AHA/HRS Guideline on the Evaluation and Management of Patients With Bradycardia and Cardiac Conduction Delay. Circulation. 2019;140:e382–e482.
[5]心动过缓和传导异常患者的评估与管理中国专家共识 2020.中华心律失常学杂志.2021;25(3):183-211
[6]张玉双-骨科医生.脊髓损伤后神经源性休克.https://www.dxy.cn/bbs/newweb/pc/post/45490062?
本文首发:医学界心血管频道
责任编辑:彭建萍
版权申明
本文原创,欢迎转发到朋友圈
- End -
本文为澎湃号作者或机构在澎湃新闻上传并发布,仅代表该作者或机构观点,不代表澎湃新闻的观点或立场,澎湃新闻仅提供信息发布平台。申请澎湃号请用电脑访问http://renzheng.thepaper.cn。





- 报料热线: 021-962866
- 报料邮箱: news@thepaper.cn
互联网新闻信息服务许可证:31120170006
增值电信业务经营许可证:沪B2-2017116
© 2014-2026 上海东方报业有限公司




