- +1
超75%业主同意,电表改造仍难产?供电公司回应
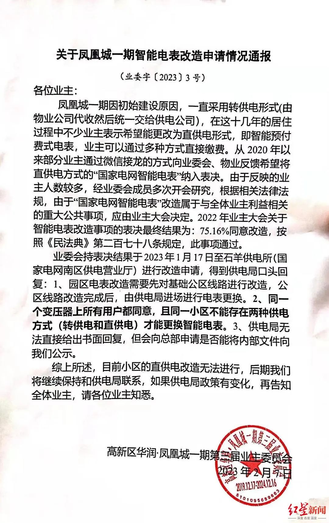
近日,成都高新区华润·凤凰城一期的智能电表改造遭遇尴尬。小区业主大会以超过3/4业主投票通过的转供电改直供电提议,却因有部分业主不同意,被供电公司告知无法推行。
小区业委会也对该事宜向业主进行了情况通报。通报称:“同一个变压器上所有用户都同意,且同一小区不能出现两种供电方式,才能更换智能电表。”有业主提出质疑——如果不能百分百都同意,难道就一直改不了了?红星新闻记者进行了走访调查。
▲华润·凤凰城一期户表改造遇尴尬:
3/4业主同意,却被告知无法进行
华润·凤凰城一期小区于2009年投用,约2500户居民,均为合表居民用电,日常电费由物业代收代缴。小区物业在代收电费时,一直以0.5364元/度电的标准向居民收取,实行先用后缴。而按照当前成都市居民生活用电收费标准,对一户一表(直供电)居民用电实行阶梯电价,每千瓦时分别为:0.5224元、0.6224元、0.8224元,居民依据各自不同的用电量享受不同标准的用电价格。
“如果还是转供电形式的话,用电本来就少的业主可能多出钱,而用电量多的业主则可能少出钱,这是不公平的。”有业主提出。
随着近几年业主提出改造的声音越来越大,小区于2022年下半年召开了业主大会,投票显示75.16%的业主同意改造,近1/4的居民反对。
小区业委会主任伍轶介绍,今年1月17日在向供电公司进行改造申请时被告知,因有部分业主不同意改造,改造工程暂无法进行。
伍轶解释,虽然业主大会同意的业主占多数,但在小区内的每一个变压器覆盖范围内,几乎都有不同意改造的业主,这也成了推进改造计划一个相当大的阻力。
近日,小区业委会也对该事宜向小区业主进行了贴文通报。通报显示:“同一个变压器上所有用户都同意,且同一小区不能出现两种供电方式,才能更换智能电表。”
▲智能电表改造申请通报现场查勘:
“在近1/4业主不同意情况下,改造难度较大”
已有超3/4业主投票通过的转供电改直供电提议无法推进,让部分业主们感到无奈。那同一小区又是否确不能存在转供电和直供电两种供电方式?
国网成都市高新供电公司营销部副主任舒文平称,在了解凤凰城小区有户表改造意愿后,高新供电公司曾向小区管理方解答过关于户表改造的相关政策,同时也进行过现场查勘,对户表改造涉及的工程量进行了初步评估。
经高新公司对小区进行查勘,发现小区共有变压器16台,且其公区部分和居民部分均混在16台变压器中。
在有近1/4的业主不同意改造的情况下,户表改造的难度会比较大,但并不是不能改。舒文平表示,户表改造并非是以小区为单位,而是以变压器为单位。
“从技术角度来说,若未将所有用户改为一户一表,就需要将该部分未改造的客户改接到一台单独的变压器上并采用合表计量,才能实现所有用电客户的准确计量。”舒文平介绍,此种做法将大大增加改造的投资成本和改造时间。
“与此同时,若在仍有25%业主不同意改造的情况下开展改造,则改造过程中可能遇到部分业主的阻工,一方面会扩大改造的停电时长,另一方面可能会带来不稳定因素。”
解决方案:
同一变压器的业主同意即可单独改造
红星新闻记者采访获悉,当前一户一表改造主要有两种方式:一种是被认定为老旧院落,政府牵头的统一改造,居民无需自出资金;另一种是非老旧院落业主自行抉择提出的改造,需经供电公司同意后进行,居民需自行招标出资改造。华润·凤凰城一期并不在老旧院落认定范围内,所以无法由政府牵头统一改造。
“问题是,如果业主不能百分百都同意,难道就一直改不了了?百分百业主同意的,在现实中又有多少小区能实现?跟我们类似的小区是不是都会遇到同样的难题?”采访中,有业主提出质疑。
至于前文所提及的“同一小区不能存在两种供电方式”,舒文平表示,这可能是理解有偏差,“在上述小区中,由于有16个变压器,涉及人数较多,可由业委会或物业与业主协商,只要同一变压器上的业主都同意,便可先行改造。”
成都商报-红星新闻记者 杜玉全 闫晓峰 摄影报道
原标题:《超75%业主同意,电表改造仍难产?供电公司回应》
本文为澎湃号作者或机构在澎湃新闻上传并发布,仅代表该作者或机构观点,不代表澎湃新闻的观点或立场,澎湃新闻仅提供信息发布平台。申请澎湃号请用电脑访问http://renzheng.thepaper.cn。





- 报料热线: 021-962866
- 报料邮箱: news@thepaper.cn
互联网新闻信息服务许可证:31120170006
增值电信业务经营许可证:沪B2-2017116
© 2014-2026 上海东方报业有限公司




