- +1
赴港澳更方便!珠海24小时智能签注办理恢复!
2023-02-20 18:35
来源:澎湃新闻·澎湃号·政务
字号
2月18日,
珠海市公安局发布消息,
珠海24小时智能签注办理恢复!
详情如下

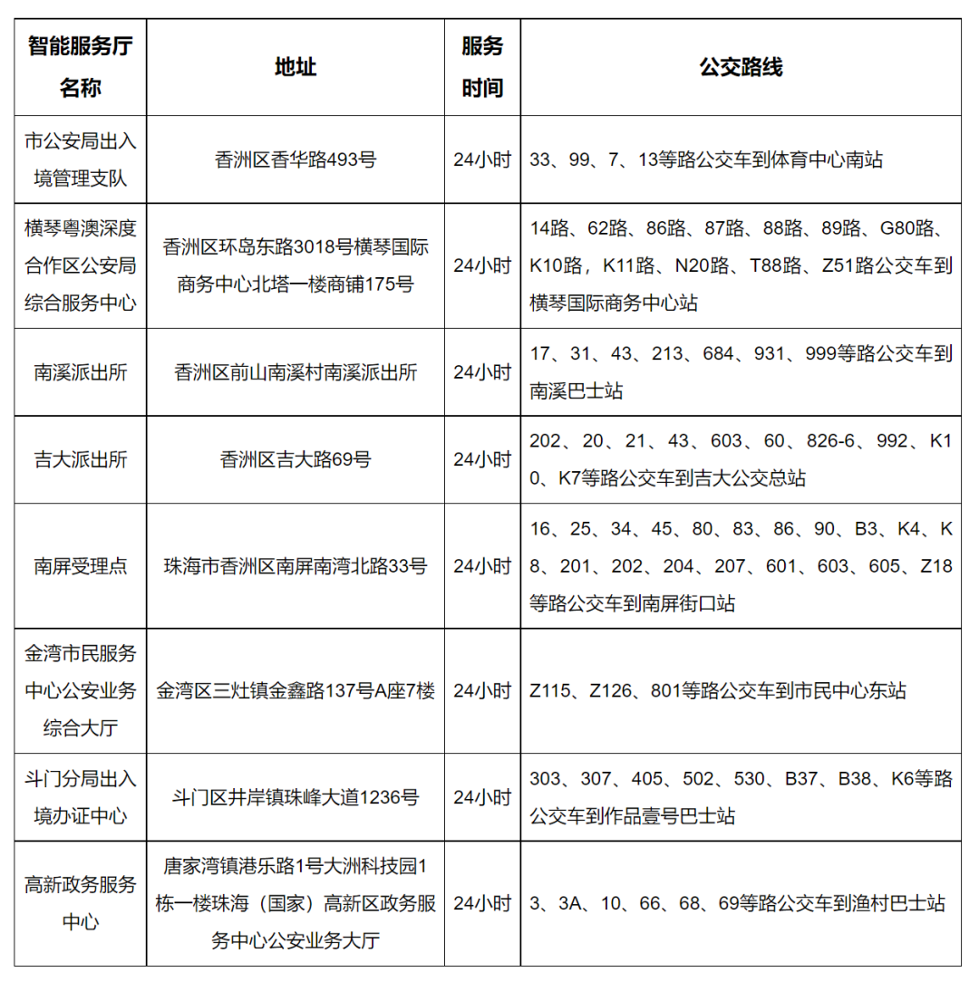
为满足群众申办出入境证件的需求,珠海市公安局出入境管理部门启用智能签注设备对外提供24小时服务。
市民可就近选择以下智能服务厅办理赴香港、澳门旅游签注业务,为避免扎堆办理造成等候时间过长,建议错峰办理。

▲我市出入境智能签注设备摆放地点及服务时间一览表
来源:珠海公安、珠海发布
特别声明
本文为澎湃号作者或机构在澎湃新闻上传并发布,仅代表该作者或机构观点,不代表澎湃新闻的观点或立场,澎湃新闻仅提供信息发布平台。申请澎湃号请用电脑访问http://renzheng.thepaper.cn。
+1
收藏
我要举报





查看更多
澎湃矩阵
新闻报料
- 报料热线: 021-962866
- 报料邮箱: news@thepaper.cn
互联网新闻信息服务许可证:31120170006
增值电信业务经营许可证:沪B2-2017116
© 2014-2026 上海东方报业有限公司
反馈




