- +1
6岁前碰一次都不行?关于电子产品,MIT神经科学家把话讲透了
这个话题有些沉重,更有点老生常谈。大家都知道电子屏幕对孩子的成长发育有危害(最典型的就是对视力)。
但是,具体什么危害?又可以怎么应对呢?最近遇到的一位专家说得好深刻!
这位专家叫米歇尔·德米尔热(Michel Desmurget),曾在麻省理工学院和加州大学旧金山分校任教,2011年回到了法国,成为了法国国家健康与医学研究院(INSERM)研究主任。
的确是智慧的大脑 ...从业数十年,他是当代国际神经科学领域的一流专家。现在还在法国国家科学研究中心(CNRS)领导着一个关于大脑可塑性的研究小组。
几年前,他写了一本名为《制造白痴》La Fabrique du crétin digital 的畅销作品,被翻译成了英语、西班牙语、意大利语等十多种语言,最近由后浪引进了中文版。
这本书的内容和它的标题一样“旗帜鲜明”。在书中,这位世界知名的神经科学专家从丰富的实验和数据出发,直截了当地讲 --- “无论任何情况,无论任何目的,6岁及以下的儿童都不可以接触电子屏幕”。书中说到,这些电子设备看似是有利有弊的“双刃剑”,然而最终获胜的却总是让人愚笨的用途。
孩子们手里的电子设备最常用来看视频、玩游戏和使用社交媒体,这占用了其他更有益的活动时间,更会带来5大危害:
1、让教育缺少“人”的现场陪伴;
2、对语言、智商的发展带来不分年龄的负面的影响;
3、影响孩子专注力,更会创造出一个让孩子注意力分散的环境;
4、让孩子学习成绩显著下滑,即便是“适度玩游戏”;
5、对孩子健康带来损害,尤其是在睡眠障碍和久坐问题上。
在这里,我们为大家带来了这本书关于电子产品影响孩子成长发育、学习成绩和身体健康部分的论述。通过这篇文章,大家会彻底了解孩子们和电子屏幕之间的深入分析,以及可以如何应对。
文章最后还有投票,欢迎大家参与哦。
本文由小花生网编辑整理,转载请联系授权。我有一个学生,他每晚都在一家家教公司工作。前不久,我在实验室的走廊里遇到了他。他和我聊起了我在广播电台里的节目(那场节目中我讲了电子产品对儿童发育的有害影响),他笑着对我说,如果父母不让孩子使用智能手机、平板电脑、电视和游戏机,那么他可能很快就会失业了。
当然,这是句玩笑话,但值得我们关注。使用电子产品对儿童发育产生的影响如此之深,显然是因为其影响远远超出了单纯的学术领域。
对儿童而言,这种影响损害了孩子们从语言到注意力,再到记忆、智商、社交和情绪控制发展的基本支柱,进而对孩子的学习造成严重的负面影响。
1.
让教育缺少“人”的现场陪伴
在家庭教育中,“人的现场陪伴”至关重要。新生儿并不只是一张“白板”,刚出生时,婴儿就表现出许多偏见,使其倾向于与社交有关的刺激,比如人的面孔、声音和运动。
在观看教学短片的时候,对孩子的大脑而言,“现实中”的人和“视频中”的人是截然不同的。我们的大脑对现实中的人的反应比对视频中同一个人的间接形象的反应要敏锐得多。
正因如此,许多所谓“教育视听节目”和软件效果并不是很大。大量实验证明,比起播放教师的教学视频,教师在场时,孩子能够更好地学习、理解、运用和记忆所呈现的信息。
一项常被引用的研究工作证明了这一点。研究者采取了真人演示和视频播放两种方式,让一批12—18个月孩子们在学习动作的24小时后对玩偶做出特定动作。结果显示,“观看视频”学习的孩子表现均较差。
观看视频学习的孩子表现欠佳另一项研究中,研究人员给幼儿园的孩子(3—6岁)播放了教育短剧,这些短剧与教育视听节目中的短剧相似。结果显示,“视频条件”组的孩子的理解和记忆水平都远低于在现场直接观看剧目的孩子。
我们可以概括这一观察结果:为了促进儿童的发展,最好将时间花在人际互动上(尤其是在家庭内部)而不是花在电子产品上。
不幸的是,数字活动在我们的日常生活中占据了越来越重要的部分。众多研究趋向了同一结果:儿童与父母在电子产品上花费的时间越多,他们之间的交流就会越少。
一项常被引用的研究工作证明了这一点。这项研究的研究对象是0—12岁的儿童,研究分别考察了其在周内和周末使用电子产品的情况。结果显示,看电视的时间均减少了亲子互动的时间。
例如,周内看电视的时间每多1小时,一个4岁孩子与父母交流的时间就会减少45分钟;一个18个月的幼儿会减少52分钟;而对一个10岁的前青春期儿童而言,则减少了23分钟。
对于那些认为事情并不十分严重的人,让我们计算一下累计时间。在人生的前12年中,每天看电视60分钟会使孩子与父母互动的时间减少2500小时,这几乎相当于整整6个月的清醒时间!电子产品也会降低交流的质量。
近期的一项研究证实了这一点。研究人员用两类食物(一类是公众熟悉的,例如纸杯蛋糕;另一类是他们没有见过的,例如土耳其果仁糖)对多对母子受试者进行了测试。
在实验中,四分之一的母亲自发用起了手机,这导致母子之间的交流大大减少。这种减少在所谓的“鼓励性”互动中(例如,语言互动“尝一口”;非语言互动:母亲将食物靠近孩子或让孩子吃一口)以及在面对那些未知的食物时尤为明显。
这些数据与同一研究小组在波士顿地区的结果一致。观察结果表明,使用智能手机会导致父母对亲子互动的参与度降低,且互动方式也更加机械。
此外,电子产品甚至不需要被使用就能产生干扰。仅是它的存在就能吸引足够的注意力(常常不为我们所知),从而降低交流的质量。
没有人喜欢自己在亲人眼中不如电子设备重要或值得关注这种感觉,如果我们知道家庭氛围对儿童社交、情感和认知发展的重大影响,就会明白这些论述并非在捕风捉影。
2.
让语言、智商发展
大打折扣
语言是我们人类思考的基石。对儿童而言,语言发展和智力表现之间亦存在着密切的联系。
正如耶鲁大学的认知心理学教授罗伯特·斯滕伯格所解释的那样,“词汇量可能是衡量一个人整体智力水平的最佳单一指标”。然而大量研究表明,使用数字娱乐产品会对语言发展产生显著干扰。
对儿童而言,电子产品对语言发展、智商表现的影响是不分年龄的。
例如,研究表明,18个月大的孩子每天使用移动设备的时间每增加半小时,其语言发育迟缓的概率就会增至大约2.5倍。同样,对于24—30个月大的孩子,其语言能力不足的概率与其看电视的时长成正比。
另一项研究表明,对于年龄更大的3—7岁的孩子,如果他们在早上去学校或托儿所之前使用任何一种电子产品,其语言发育迟缓的概率将增至3.5倍。
这些结果与一项大规模流行病学研究得出的结论相符;后者证实,对于8—11岁的孩子而言,如果每天使用电子产品超过2小时,其大脑机能(语言、注意力、记忆力等)就会全面受损。
这一结论与两项纵向研究的观察结果一致。这两项研究表明,6—18岁的孩子看电视和玩电子游戏的时长与其语言智商之间的关系呈负相关性。使用电子产品的时间越长,其语言、智商就下降得越多。从程度上来看,这种联系与铅中毒对语言、智商的损害相当。
近年来,研究人员不满足于这些行为研究,开始尝试确定观察到的损伤和神经元之间的关系。结果显示,使用数字娱乐产品会对支持语言、阅读和更普遍认知功能的大脑网络的组织和发育产生干扰。例如,近期的一项研究表明,3一5岁儿童越是不遵循美国儿科学会的建议(使用时长、观看内容等),其语言能力不足的概率就越大,大脑白质通路中与语言、执行功能和初期读写能力相关的微观结构就越是异常。
实际上,一个多世纪以来进行的数百项研究表明,人类和动物的大脑网络都需要受到刺激才能组织起来。因此,缺乏任何功能性刺激都会导致儿童发育不良。
先前提到,比起播放教师的教学视频,现场的教学能更好地帮助孩子学习知识。在语言习得方面,数字技术同样存在缺陷。
以下面这项与声音辨别能力相关的研究为例。儿童分辨外语和母语的能力在6至12个月之间迅速下降。基于这一观察结果,研究者让一些9个月大的美国婴儿分别在两种条件下接触了汉语:一种是真实条件(一名实验人员与婴儿面对面),另一种是间接条件(该实验人员的脸部特写出现在给婴儿播放的视频中)。
结果是“真实条件”能够让婴儿发挥其分辨能力,而“视频条件”则没有任何效果。
显然,这种缺陷不仅在语音层面,它同样会在词汇方面产生显著影响。在儿童3岁之前,所谓的教育节目在增加儿童词汇量方面起到的作用极为有限,甚至可以说是无效的。
在一项常被引用的代表性研究中,研究人员要求12-18个月大的孩子们观看某部世界知名,据称能够提高儿童的语言水平的DVD。在4周里,儿童每周观看5次,每个单词反复呈现,共出现60次。
最终,研究人员“没有观察到任何学习现象”,即便是在有成人陪同观看的情况下也是如此。
当然,大家可以反驳说孩子还小,等大一点了就能做到。
的确,不少研究都明确证实,教育视听节目能够使儿童习得某些语言技能。然而一项详细的数据分析指出,这些研究主要涉及的是较为基础的词汇,研究对象也都是幼儿园的孩子,而如果是让学龄儿童掌握的更加复杂的技能(例如语法),情况就会变得更糟。
在此必须明确一点:当电视(或者任何应用软件)中的人偶向孩子展示梨子或柠檬时,孩子能够大声说出 yellow, pear 或 lemon 等单词,这并不意味着他在学习说话。近期的一项研究很好地说明了这一点。这一次,研究人员关注的不是名词,而是动词。该研究得出了两点结论:
其一,在3岁之前,儿童无法通过教育视频学习简单的动词,但他们却能在与人互动时轻松学会这些动词。
其二,在36—42个月大时,这些孩子能够明白视频中的动词的含义,却无法在面对新人物或处在新情景中时运用它们;而当学习过程涉及人际互动,他们却能轻而易举地做到这一点。
这一发现在人意料之内,证实了已被广泛提及的“视频缺陷”现象。
归根结底,如果我们仔细思考这个问题,就会发现这并不奇怪。原因至少有三:
第一,如前所述,我们的大脑对视频刺激的关注度远不及对出现在我们眼前的人类的关注度。注意力能够极大地促进记忆。比起所谓的教育视听内容,父母才是更有能力的教师。
第二,与父母不同,电子产品在指出物品的名字前,从不会确认孩子的视线所在。如果在视频播放“玻璃杯”这个单词时,孩子正盯着视频中指着玻璃杯的滑稽人偶,那他有学习困难也就不足为奇了。
第三也是最重要的一点,人际互动对早期的语言学习十分必要。一方面,它会促使儿童主动重复他们听到的词语,而重复本身大大有利于记忆的过程。
另一方面,人际互动体现了语言的交际维度。在儿童说话或行动时,与家长不同,视频不会适应儿童的知识水平,也不会在儿童做出表达不解的肢体动作时进行调整。
也许未来某天,移动应用能够弥补这些缺陷。但我们离那一天仍然十分遥远,因为根据美国儿科学会最近发表的观点,目前的应用软件仍极为原始。
3.
对专注力培养带来
无休止的打断
几乎所有的研究都表明了,数字娱乐产品对专注力有着深远的有害影响。
我们可以引用下面这项长期研究来进行说明。该研究证实,儿童在小学时每天看电视的时间每增加1小时,其在初中出现注意力障碍的概率就会增加近50%。
另一项研究关注的是12—20岁的个体使用移动设备的情况,并且也得出了相似的结果。拥有智能手机的人出现注意力缺陷的概率大约是没有智能手机的人的3倍。
电子产品对专注力产生的消极影响也有间接的方面。以睡眠为例,当大脑睡眠不足或质量不高,它就无法高效地专注于日常任务。
使用电子产品的时间越长,睡眠的质量和时间受到的损害就越大,这正是导致现在孩子们注意力不集中的主要原因。
从长远来看,电子设备更带来了越来越让人注意力分散的环境。其中,移动工具的影响最大。平均而言,智能手机用户,无论是成人还是青少年,每天都会被打断50—150次,也就是每10—30分钟一次;如果从一天中扣除7小时的睡眠时间,甚至每7-20分钟就会被打断一次。
导致注意力被打断主要有两方面的因素,一部分是突如其来的侵入性外部干扰(信息、电话等),另一部分则来自强迫性的内源性活动。
这种活动是与生俱来的,本身由大脑奖赏回路的激活所维系。我们之所以在没有客观必要的情况下如此狂热地使用移动设备,一方面是因为我们(无意识地)害怕错过重要的信息,另一方面是因为完成核实过程会让我们产生少量带来愉悦(也令人上瘾)的多巴胺。
除了注意力中断的问题,还应该讨论的正是“多任务处理”,即同时进行多项活动的普遍问题。我们的大脑不是电脑。人脑都完全无法同时做两件事而不失去精确性、准确性以及高效率,每次转换任务都需要时间,并且容易出现错误、疏忽和信息丢失等问题。
越来越多的研究表明,与数字世界(尤其是社交网络)的不断活动有关的“多任务处理”行为,会让注意力不集中和认知冲动在我们的行为习惯以及更内在的大脑功能中根深蒂固。
最近的一项实验研究显示:研究人员让一组没有电子产品的年轻人使用智能手机3个月。在这段时期结束时,参与者在速算测试中的成绩明显下降。
人脑根本不是为如此密集的外源性刺激而设计的。不断经受感官刺激,人脑就会“受损”,从这一点上来说,电视或移动设备对儿童大脑发育的危害并不亚于电子游戏。
4.
对学习成绩带来
极大损害
上述对儿童成长、发育不利的因素,终究导致了孩子们在学校成绩的滑落。
所有的研究都明确而一致地表明,在家中使用电子产品会使儿童的学习成绩明显下降。无论性别、年龄、家庭背景或分析方法,使用电子产品均与学习成绩呈负相关。
英国一项关于中学毕业考试的研究揭示,考前18个月使用电子产品会严重影响学生的最终成绩。在十四五岁时使用电子产品的时间每增加1小时,他们的分数就会下降9分。
当然,这些“平均”数据并未考虑个体之间的差异,从生活中我们能看见不少孩子在沉迷网络的同时依然能取得不错的成绩。但我要说,纵使天赋优秀,但电子产品对每个孩子的损害都是一致的。
德国的一项针对10—17岁学生的研究说明了这一点。在这项为期一年的研究中,研究人员将A等级学生使用电子产品的时间增加17%,其成绩将降至B等级;将使用时间增加50%,其成绩将降至C等级;将使用时间增加57%,其成绩将降至D等级。
除了上面提到的普遍性研究,许多研究工作极具针对性。无论是关于电视、手机还是电子游戏,结论都是明确的:儿童接触越久,他们的学习成绩下降得就越多。
一项研究对卧室里的电视对小学生产生的影响进行了分析。数据表明,卧室里没有电视的孩子在数学(+19%)、书面表达(+17%)和阅读理解(+15%)方面的分数均优于卧室里装有电视的同龄人。
这里需要特别提及电子游戏,即便是“适度玩游戏”,结果依然如此。美国进行的一项研究尤为有趣。研究人员选取了那些成绩尚可、没有行为障碍且家中没有游戏机的孩子,把他们分成了两组,对其中一组孩子赠送了游戏,这些得到游戏机的孩子们每天玩30分钟的游戏。
4个月后,没有得到游戏机的孩子们在书面语言(+7%)、阅读(+5%)和数学(+2%)方面的学习成绩均优于“游戏机组”。同时,“游戏机组”遇到的学习困难明显增加(+9%)。
关于电子设备,没人能够否认它们提供了取之不尽的教育资源,然而我们不该将其混为一谈。这些电子设备看似是有利有弊的“双刃剑”,然而最终获胜的却总是让人愚笨的用途。
大量的研究证实,当儿童或青少年使用电子产品(计算机、平板电脑、智能手机等)时,占上风的几乎总是使人消沉的娱乐活动,它压倒了其他积极活动。
著名的国际项目“每个儿童一台笔记本电脑”(One Laptop per Child)得出的数据也证实了该结论。该项目旨在为贫困儿童提供“低成本”的电脑(后来是平板电脑),希望这将对其学习能力和智力产生积极影响。
然而这个项目的结果却是事与愿违的。经过一次又一次评估,研究者最终承认,这一耗资巨大的项目对提高孩子们的学习和认知能力徒劳无益。例如在加泰罗尼亚,“这一项目对学生的加泰罗尼亚语、西班牙语、英语和数学成绩均产生了负面影响。他们的测试成绩下降了0.20一0.22个标准分数,占测试平均分的3.8%—6.2%”。
从社会学近几年的研究来看,那些学习成绩优异的学生所在的家庭有一个几乎一致的显著特征,那就是严格限制子女使用数字娱乐产品,同时偏重那些更加积极的课外实践(写作业、阅读、演奏乐器、体育活动等)。
当您把电脑、手机交给孩子时,你需要意识到,无益的娱乐功能很快就会战胜有益的教育功能。
5.
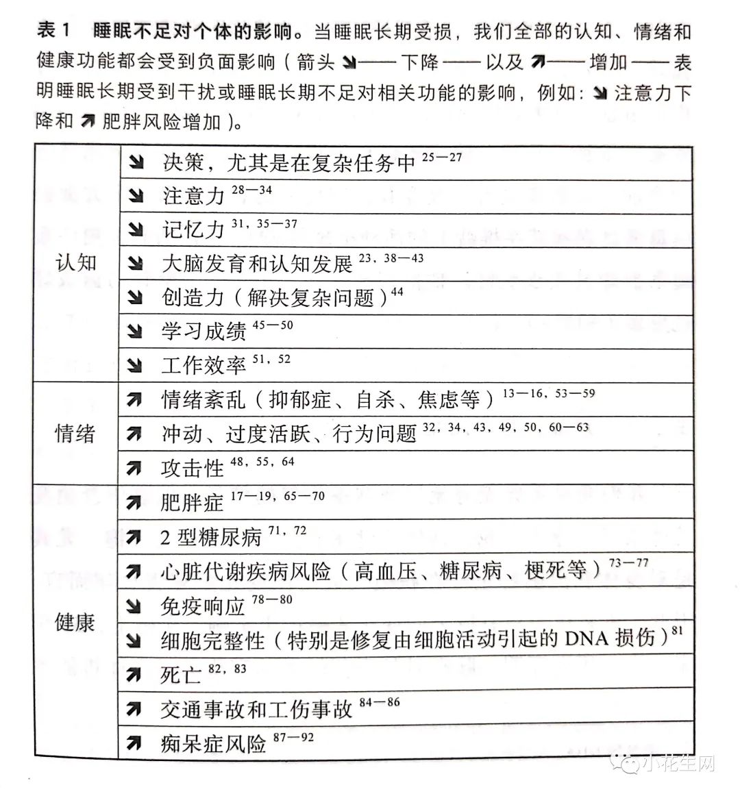
对健康带来极大损害
可以说,将电子产品和健康风险联系起来的研究材料浩如烟海。受到影响的领域数不胜数:肥胖症、饮食行为(厌食/食欲过盛)、烟瘾、酗酒、毒瘾、暴力、无保护措施的性行为、抑郁症、久坐等 ...
所以,我们可以毫不犹豫地说,电子产品是当今时代的一大“致病因子”。在这里,我们将聚焦于两大重点——睡眠障碍和久坐对健康的影响。
严重受损的睡眠
睡眠是我们情绪、健康和认知完整性的关键。尤其是对身体和大脑都正处在积极发展阶段的儿童和青少年而言。
我们之所以会睡觉,是因为我们在清醒时,修复身体、分类和整理所学知识,以及促进发育、与感染和疾病做斗等任务是我们的大脑无法处理的。
修复的时间太短或受到太多干扰,会让大脑无法完成所有必要的维护操作。如果这种情况很少见,就不会引起任何严重的问题。然而,如果长此以往,人体最基本的认知、情绪和健康领域都会受到损害。
大量的研究走向了同一结果,睡眠质量不高或睡眠不足的人无法正常生活工作。一项在大量青少年(大约16000名)中进行的研究工作显示,那些被允许在午夜后睡觉的青少年,其患抑郁症(+25%)和有自杀念头(+20%)的风险大幅增加。
在健康方面,许多研究工作与肥胖症问题相关。如一项研究证实,正常体重的被试如果睡眠不足(每天少于6小时),6年后其患肥胖症的风险将增至3倍。
许多研究进一步证明了,睡眠时长看似轻微的变化都会对儿童身体机能产生重大影响。因此,将孩子的睡眠时间延长(或缩短)30—60分钟就有可能大大改善(或损害)他们的身体机能。
然而,电子产品却剥夺了越来越多儿童必要的睡眠。
一项研究工作表明,每天使用电子产品超过4小时的青少年,其睡服时间非常少(少于5小时)的概率会增至3.6倍,睡眠时间少(5—6小时)的概率会增至2.7倍,而睡眠不足(6—7小时)的概率会增至2.1倍。
这一观察结果得到了随后一项究的证实:一半以上的电子产品重度用户(每天的使用时间过5小时)每晚的睡眠时间少于7小时;而在轻度用户(每的使用时间少于1小时)中,这一比例仅为三分之一。
相对其他电子设备,电子游戏对儿童睡眠质量的影响更为显著。
在一项对13岁初中生的研究中,研究人员设置了电子游戏、电影和自由活动三个对照组。结果显示,“电子游戏”组除了和“电影”组一样缩短了睡眠时间之外,还受到了另外两个更大的损害:一是人睡时间(从上床到睡着之间的时间)大大增加(与“控制条件”组相比,增加了22分钟);二是更难进入深度睡眠(深度睡眠参与记忆过程)。
睡眠是儿童发育的基本支柱。当睡眠受到影响,个体的各个方面都会受到影响,包括身体、情感和智力。如今,这个问题的严重性被低估的程度令人十分担忧。毁灭性的久坐习惯
除了睡眠,久坐习惯更是需要警惕。久坐会损害我们的身体,甚至会过早地摧毁它。
一项长达7年的跟踪调查显示,每天看电视的时间每增加1小时,死亡风险(包括所有原因)就会增加11%。仅就心血管疾病而言,患病概率就增加了18%。
最近的一项研究(4500名参与者;35岁以上)将观察范围扩展到所有的数字娱乐消费。当每天使用电子产品的时间从少于2小时增长到4小时以上,死亡风险就会增至1.5倍,而突发心血管疾病(无论致命与否)的可能性则增长为2倍。
一般而言,久坐被消极地定义为长期缺乏体育活动。然而,那些时常保持体育运动的人,也会遭受久坐的危害。
许多研究还证实了,在使用电子产品和体力衰退之间存在着显著的相关性。最近一项关于大量幼儿(大约1500名6岁儿童)的研究揭示,每天使用电子产品1小时就足以干扰心血管系统的发育。
为了让身体得到最佳发育并且保持健康,孩子们需要大量的积极运动。与睡眠一样,体育活动对人体的各个方面——从肥胖症到抑郁风险,再到记忆力、注意力和大脑发育——都会产生深远的积极影响。
然而,这些好处是需要“成本”的,儿童和青少年每天需要每天进行60分钟的适度/剧烈的体育活动(这还仅仅是一个下限)。
显然,仅仅限制使用电子产品的时间并不能解决全部问题,但这种限制明显会大大减少他们受到的损害。
6.
究竟怎么使用才算“合理”?
我们都承认,电子产品的使用无可避免。接下来便是核心的问题,该如何划分合理使用与不合理使用的界限?
答案取决于年龄。
我们应当意识到,某些所谓的“敏感”期,特别是与大脑构建有关的时期,要比其他时期重要得多。如果神经元在质量和数量上得不到足够的“养料”,它们就无法以最佳状态“学习”;随着时间的推移,不足的时间越长,就越是难以弥补。
这带给我们的启示十分明确:最好不要浪费幼年期无与伦比的发展潜力。
因此,“过度”的界限很容易定义,使用电子产品的第一分钟就算过度。对6岁及以下的儿童而言,唯一明智的建议可以用一句话概括:不要使用电子产品!为了健康成长,幼儿不需要电子产品。他们需要有人与之交谈,为他们读故事,给他们提供书籍。他们需要玩耍、拼图、奔跑、跳跃、唱歌,更需要阅读。
这类活动比任何数字娱乐产品都能更可靠、更有效地构建大脑。
对6岁之后的孩子,我有这些建议。
在使用时间适度的情况下,电子产品是无害的(前提是内容适当且睡眠充足)。特别是在每天的使用时长少于30分钟时,电子产品似乎没有任何可察觉的负面影响。
时长介于30分钟和1小时之间,损害会出现,但这些损害似乎足够微弱,可以容忍。基于这些数据,按年龄分级可能是一个谨慎的方法:12岁之前每日最多使用30分钟,12岁后每日最多使用60分钟。
尽管如此,完全不使用电子产品依然要比短时间使用电子产品更好。这有些像吃零食,在家中没有巧克力时不吃巧克力往往比控制自己只吃一小块巧克力更容易。
不让电子产品出现在卧室。卧室中的电子产品有特别不利的影响。它们会增加使用时间(尤其会损害睡眠),促使儿童访问不当内容。卧室应该是摆脱所有电子产品的庇护所。
不访问不当内容。无论是短片、电影、电视剧还是电子游戏,与暴力、性、吸烟、酗酒等有关的内容都会对儿童和青少年的世界观产生深刻影响。现在很多应用软件都开启了“青少年模式”,很容易限制儿童对不当内容的访问。不在早上上学前使用电子产品。“刺激性”的内容尤其会持续损害儿童的认知能力。每天早上,让孩子在安静的环境里出神、发呆和吃早餐;听他们说话,和他们聊天等。他们的学习成绩将会大幅提升。
不在晚上入睡前使用电子产品。“晚间”的电子产品会严重影响睡眠时间和睡眠质量。“刺激性”的内容尤为有害。在睡前至少1.5小时关闭所有电子产品。
最后一点,电子产品应单独使用(一次做一件事)。在吃饭、做作业以及和家人聊天时,应将其放在接触不到的地方。发育中的大脑越是频繁进行多任务处理,就越是容易分心。此外,同时处理的事情越多,效率就越低,学到和记住的东西也越少。
让我再重申一下之前提出的建议:在6岁之前,不要让儿童使用电子产品;12岁之前每日最多使用30分钟,12岁后每日最多使用60分钟。
如果家长意志坚定,孩子也会适应。最终,“空虚”的时间会被新的活动填满:聊天、交流、睡觉、运动、弹奏乐器、跳舞、唱歌,当然还有阅读。
如果您的孩子怪罪于您,请相信:当他们长大成人,他们中的许多人会为您曾提供了丰富多彩的体育、思想和文化活动而非贫乏有害的电子产品而对您感激不尽。
就在最近,我的一位优秀的学生对我说,电子产品曾经是造成他和父母关系紧张的主要原因。但时过境迁,如今的他十分感激父母当时的决定。
原标题:《6岁之前接触一次都不行?关于电子产品,这位MIT神经科学家把话讲透了!》
本文为澎湃号作者或机构在澎湃新闻上传并发布,仅代表该作者或机构观点,不代表澎湃新闻的观点或立场,澎湃新闻仅提供信息发布平台。申请澎湃号请用电脑访问http://renzheng.thepaper.cn。





- 报料热线: 021-962866
- 报料邮箱: news@thepaper.cn
互联网新闻信息服务许可证:31120170006
增值电信业务经营许可证:沪B2-2017116
© 2014-2026 上海东方报业有限公司




