- +1
成渝金融法院一次性办理诉讼服务指南
成渝金融法院
一次性办理诉讼服务指南
一、成渝金融法院简介
2022年2月28日,全国人民代表大会常务委员会决定设立成渝金融法院。2022年9月28日,成渝金融法院正式揭牌,2023年1月1日起正式对外收案。成渝金融法院是全国首个跨省域集中管辖相关金融案件的专门法院。
成渝金融法院设在重庆市,按照直辖市中级人民法院设置,分别在重庆市、四川省成都市设立办公区,负责管辖重庆市以及四川省属于成渝地区双城经济圈内的应由中级人民法院受理的金融民商事案件和涉金融行政案件。
二、怎么去成渝金融法院
(一)重庆办公区

地址重庆市渝中区新华路74-2号
联系电话
12368(根据提示选择“成渝金融法院”)
诉讼服务中心人工窗口现场办公时间:
周一至周五
上午9:00-12:00
下午14:00-17:30
附近公共交通站点:
小什字地铁站:
轨道交通1号线、6号线
小什字小商品公交站:
181路 346路 476路 651路 881路
新华路公交站:
346路 476路 871路
道门口公交站:
120路 141路 372路 382路 862路 871路
重庆饭店公交站:
181路 372路 382路 871路
(二)成都办公区

地址四川省成都市天府新区湖畔路南段红梁街55号1栋附2号
联系电话
12368(根据提示选择“成渝金融法院”)
诉讼服务中心人工窗口现场办公时间:
周一至周五
上午9:00-12:00
下午14:00-17:30
附近公共交通站点:
红梁街公交站:
T163路
红梁西二街口公交站:
T163路 T101路
湖畔中学公交站:
T163路 T38路 T43路
三、如何登陆
成渝金融法院网站
通过搜索“成渝金融法院”或输入网址进入:
http://cyjrfy.cqfygzfw.gov.cn/index.shtml
四、成渝金融法院
微信公众号、微博
微信公众号
微博
五、法院机构设置
六、案件管辖范围辖区
重庆办公区
重庆市全域38个区(县)
成都办公区
四川省的成都、自贡、泸州、德阳、绵阳(除平武县、北川县)、遂宁、内江、乐山、南充、眉山、宜宾、广安、达州(除万源市)、雅安(除天全县、宝兴县)、资阳等15个市、113个县(市、区)
一审标的额
重庆办公区
1.当事人住所地均在或者均不在重庆市的:5亿≤标的额<50亿;
2.当事人一方住所地不在重庆市的:1亿≤标的额<50亿。
成都办公区
1.当事人住所地均在或者均不在四川省的:5亿≤标的额<50亿;
2.当事人一方住所地不在四川省的:1亿≤标的额<50亿。
一审民商事案件
辖区内应由中级人民法院管辖的第一审金融民商事案件,具体包括:证券、期货交易、营业信托、保险、票据、信用证、独立保函、保理、金融借款合同、银行卡、融资租赁合同、委托理财合同、储蓄存款合同、典当、银行结算合同等金融民商事纠纷;资产管理业务、资产支持证券业务、私募基金业务、外汇业务、金融产品销售和适当性管理、征信业务、支付业务及经有权机关批准的其他金融业务引发的金融民商事纠纷;涉金融机构的与公司有关的纠纷;以金融机构为债务人的破产纠纷;金融民商事纠纷的仲裁司法审查案件;申请认可和执行香港特别行政区、澳门特别行政区、台湾地区法院金融民商事纠纷的判决、裁定案件,以及申请承认和执行外国法院金融民商事纠纷的判决、裁定案件。
集中管辖
对于境内投资者以发生在中华人民共和国境外的证券发行、交易活动或者期货交易活动损害其合法权益为由向成渝金融法院提起的诉讼;境内个人或者机构以中华人民共和国境外金融机构销售的金融产品或者提供的金融服务损害其合法权益为由向成渝金融法院提起的诉讼,由成渝金融法院管辖。
以住所地在重庆市以及四川省属于成渝地区双城经济圈内依法设立的金融基础设施机构为被告或者第三人,与其履行职责相关的第一审金融民商事案件。
一审行政案件
以住所地在重庆市以及四川省属于成渝地区双城经济圈内依法设立的金融基础设施机构为被告或者第三人,与其履行职责相关的第一审涉金融行政案件;重庆市以及四川省属于成渝地区双城经济圈范围内应由中级人民法院受理的对金融监管机构以及法律、法规、规章授权的组织,因履行金融监管职责作出的行政行为不服提起诉讼的第一审涉金融行政案件。
二审及执行异议相关案件
辖区基层人民法院涉及《最高人民法院关于成渝金融法院案件管辖的规定》第一条第一至三项的第一审金融民商事案件和第一审涉金融行政案件的上诉案件。
成渝金融法院执行过程中发生的执行异议案件、执行异议之诉案件,重庆市以及四川省属于成渝地区双城经济圈内基层人民法院涉金融案件执行过程中发生的执行复议案件、执行异议之诉上诉案件。
审判监督案件
重庆市以及四川省属于成渝地区双城经济圈范围内应由中级人民法院受理的金融民商事案件、涉金融行政案件的申请再审和再审案件。
执行案件
成渝金融法院作出的第一审民商事案件和涉金融行政案件生效裁判,重庆市以及四川省属于成渝地区双城经济圈内应由中级人民法院执行的涉金融民商事纠纷的仲裁裁决。
※当事人对成渝金融法院作出的第一审判决、裁定提起的上诉案件;对成渝金融法院执行过程中作出的执行异议裁定申请复议的案件;对成渝金融法院作出发生效力的裁判及调解书的申请再审、再审案件,依法应由重庆市高级人民法院管辖。
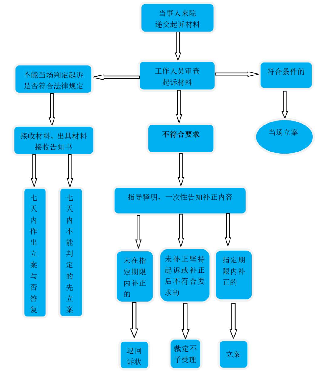
七、现场登记立案流程图
八、网上立案流程图
九、起诉材料(一)材料清单
1.起诉状正本1份,副本份数与被告、其他当事人人数相当;
2.证明原告主体资格的材料(详见下文“主体要点提示”部分);
3.具体明确的足以使被告与他人相区别的姓名或者名称、住所等信息;
4.与诉讼请求相关的证据或者证明材料(法院认为有必要查验原件时,请出示原件);
5.委托起诉的,还应提交授权委托书、代理人身份证明等相关材料;
6.送达地址确认书;
7.如提交书面材料为外文的,需同时提供中文译本。
(二)起诉状要点提示
1.原告为自然人的,起诉状应载明姓名、性别、出生日期、民族、住所、公民身份号码,联系方式等基本信息;
2.原告为法人或者其他组织的,起诉状应载明法人或者其他组织的名称、住所地,法定代表人或者主要负责人的姓名、职务、联系方式;
3.被告、第三人为自然人的,起诉状应尽可能载明其姓名、性别、住所、公民身份号码等基本信息;
4.被告、第三人为法人或者其他组织的,起诉状应载明其名称、住所地等基本信息;
5.外国人参加诉讼,应提交护照等用以证明自己身份的证件;外国企业或者组织参加诉讼,向人民法院提交的身份证明文件,应当经所在国公证机关公证,并经中华人民共和国驻该国使领馆认证,或者履行中华人民共和国与该所在国订立的有关条约中规定的证明手续;
6.起诉状应有明确具体的案由、诉讼请求;诉讼请求中主张财产性诉求的,应明确诉求金额。如主张利息的,应明确计算利息的本金金额、利息计算方法、利息计算期间、利息总金额;
7.起诉状应有具体事实与理由,不得出现违反法律、政策的内容或者含有谩骂和人身攻击的言辞;
8.起诉状应载明证据和证据来源;有证人的,载明证人的姓名、住所、联系方式等;
9.起诉状落款处应有原告本人签名或盖章(原告为法人或者其他组织的,应加盖公章);
10.起诉状应注明起诉日期,所注起诉日期与实际起诉日期不一致的,以接收起诉材料凭证上的签收日期为起诉日期。
(三)主体要点提示
境内主体
原 告
自然人
身份证明材料复印件(并出示原件以供核对);原告委托律师代为立案的,诉讼代理人可仅提交原告身份证明材料复印件。
如以原告所在地为管辖连接点,且原告非本院辖区户籍,还需提供原告在本院辖区连续居住满一年的证明。
法人及其他组织
1.主体证明复印件加盖公章(营业执照/组织机构代码证等);
2.法定代表人/主要负责人身份证明书及身份证明材料加盖公章。
被告/第三人
自然人
根据民诉法第一百二十二条第二项的要求在起诉状中列明被告的信息;
被告为自然人的,原告应提交其身份证明材料或者身份信息,并尽可能提供被告联系方式;无法提供上述材料或者信息的,应提供足以使被告区别于他人的证据材料;
如以被告所在地为管辖连接点,且被告非本院辖区户籍,还需提供被告在本院辖区连续居住满一年的证明。
法人及其他组织
工商登记材料(国家企业信用信息公示系统、中国社会组织公示服务平台、事业单位在线等查询的主体信息)
境外主体
原 告
自然人
1.境外证件:经公证/公证认证的复印件(原件备查);
2.境内证件:复印件(原件备查);
3.如以原告所在地为管辖连接点,还需提供原告连续居住满一年的证明。
非自然人
1.经公证/公证认证的主体证明材料复印件[商业登记证和最新周年申报(香港)、公司登记证书(BVI)等];
2.经公证/公证认证的法定代表人身份证明。
被告/第三人
自然人
1.身份证件复印件(护照、港澳/台湾居民居住证、港澳居民来往内地通行证、台湾居民来往大陆通行证等)。
2.如以被告所在地为管辖连接点,还需提供被告连续居住满一年的证明。
非自然人
主体证明材料复印件[商业登记证和最新周年申报(香港)、公司登记证书(BVI)等]。
(四)委托代理手续要点提示
律师代理手续要点
1.授权委托书(自然人签字、法人或者其他组织盖章);委托人为外国人、外国企业或者组织的,其代表人可在人民法院法官的见证下签署授权委托书;或在中华人民共和国境内签署授权委托书并经中华人民共和国公证机构公证;
2.律师事务所所函;
3.律师执业证书复印件(含年度考核页)。
基层法律服务工作者代理手续要点
1.授权委托书(自然人签字、法人或者其他组织盖章);
2.基层法律服务所函;
3.基层法律服务工作者执业证书复印件(含年度考核页)。
公民身份代理手续要点(律师、基层法律服务工作者以公民身份代理其近亲属或所在单位进行民事诉讼时亦同)
1.授权委托书;
2.代理人的身份证明材料复印件(并出示原件以供核对);
3.委托近亲属(近亲属是指与当事人有夫妻、直系血亲、三代以内旁系血亲、近姻亲关系以及其他有抚养、赡养关系的亲属)的,应当提交相应证明材料;
4.委托所在社区、单位或者有关社会团体推荐的公民的,应当提交推荐书以及当事人和被推荐人均属于该社区、单位的证明材料;
5.委托工作人员(工作人员是指与法人、其他组织存在劳动或者人事关系的人员)的,应当提交能够证明受托人系其工作人员的劳动合同或者社会保险关系等证明材料;
6.法院认为需要提交的其他材料。
温馨提示
授权委托书必须载明委托事项和委托权限。委托人对诉讼代理人的授权分为一般授权和特别授权。代理权限为特别授权的,应注明“代为承认、放弃、变更诉讼请求,进行和解,提出反诉或者提起上诉”等内容。仅写明“特别授权”但未注明上述内容的,告知当事人予以补正,当事人拒绝补正的,视为当事人对诉讼代理人的授权为一般授权。
(五)证据要点提示
1.证据清单需有提交人落款(可以是代理人签字、盖章);
2.证据材料页码需连续编码,并于证据清单中标明每份证据的页码范围。页码建议标于页面下方中部或右下角(右上角为法院归档页码部位、左侧为法院归档装订区域,应留空)。
原标题:《成渝金融法院一次性办理诉讼服务指南》
本文为澎湃号作者或机构在澎湃新闻上传并发布,仅代表该作者或机构观点,不代表澎湃新闻的观点或立场,澎湃新闻仅提供信息发布平台。申请澎湃号请用电脑访问http://renzheng.thepaper.cn。





- 报料热线: 021-962866
- 报料邮箱: news@thepaper.cn
互联网新闻信息服务许可证:31120170006
增值电信业务经营许可证:沪B2-2017116
© 2014-2026 上海东方报业有限公司




