- +1
Nature子刊:吕雪峰/朱涛等揭示CAST基因编辑系统的内源转录调控机制
CRISPR-Cas基因编辑技术是颇具影响力的创新技术。当前已开发的CRISPR-Cas基因编辑工具多依赖于靶点DNA双链切割,并需要借助宿主自身的同源重组或者非同源末端连接DNA修复系统实现基因编辑,而脱靶效应和编辑效率低是瓶颈,阻碍了该技术在人类疾病治疗等领域的应用。开发更高效精准的且无需DNA双链断裂的基因编辑工具是这一领域亟待解决的科学问题。V-K型CRISPR相关转座酶(CRISPR-associated transposases,CAST)系统可借助转座机制而非DNA双链断裂实现基因的靶向整合插入,在精准、多重、无痕编辑以及大片段删除、插入等方向表现出应用潜力,引起领域内多个顶尖团队的重点关注,但研究方向局限于其基因编辑能力的应用探索和核心组分蛋白结构的解析,而对其内源调控机理知之甚少。
近日,中国科学院青岛生物能源与过程研究所吕雪峰、朱涛等人与德国弗莱堡大学合作,在 Nature Communications 期刊发表了题为:CvkR is a MerR-type transcriptional repressor of class 2 type V-K CRISPR-associated transposase systems 的研究论文。
该研究证实了CAST系统在原生宿主蓝细菌中受控于一类新型MerR-type转录调控因子CvkR(Cas V-K repressors)。这项研究对CAST系统原型工作模式的认知和基因编辑工具的开发优化具有重要意义。
CRISPR-Cas是原核生物中分布广泛的一类免疫防御系统,可以攻击入侵的病毒与质粒等外源遗传元件,保护宿主细胞。转座子则是可移动的遗传因子,能够在物种基因组上“跳跃”。因此,前者保持基因组的完整性,后者则破坏基因组的完整性,两者是“天敌”。而CAST是上述防御和进攻元件的兼容系统,是生命进化史上“敌对势力”之间携手合作的典型案例,这一“化敌为友”的实现,即由转录调控因子CvkR来“协调”完成。
蓝细菌是地球上最古老的生命形式之一,包含丰富多样的CRISPR-Cas系统。本研究选择了一类可以进行遗传操作的丝状蓝细菌鱼腥藻PCC 7120(Anabaena sp. PCC 7120)作为研究模式。该藻株基因组上至少包含11种CRISPR元件,其CAST系统(AnCAST)涵盖一个长约21 kb的基因簇,包含CRISPR模块(Cas12k、CRISPR array、tracrRNA、crRNA)、Tn7转座模块(tnsB、tnsC、tniQ)和运载基因模块三个组分(图1)。CAST系统的工作原理是由Cas12k效应蛋白和转座酶协同作用来催化RNA指导的DNA转座,可实现在protospacer下游单向插入DNA。
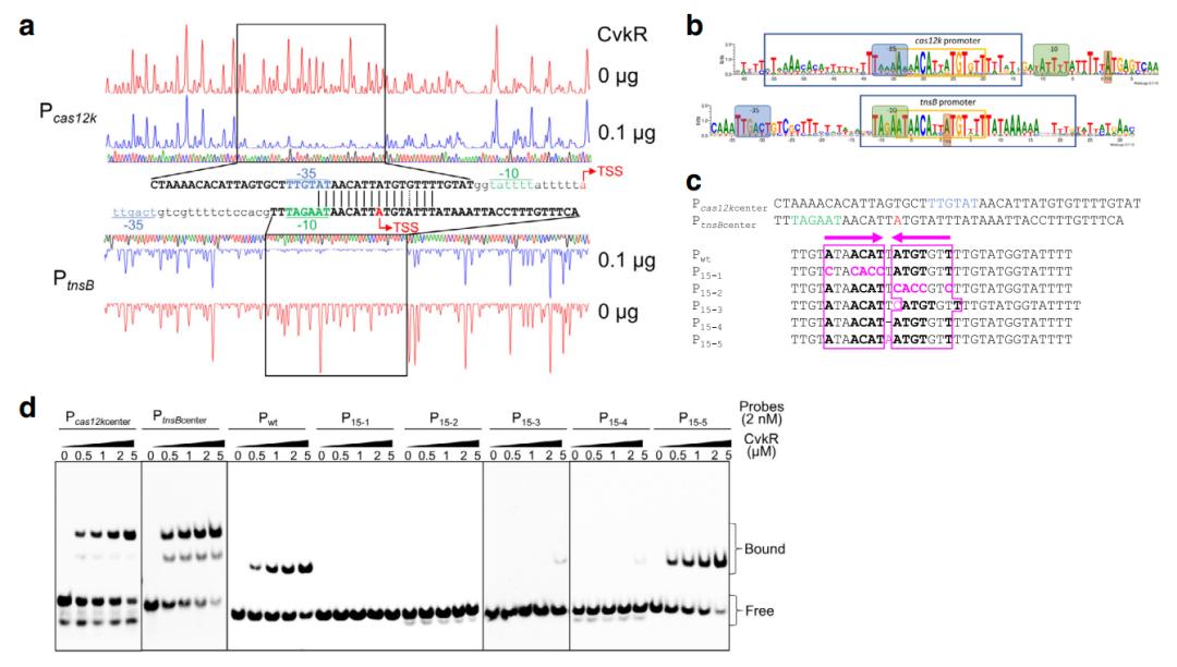
图1.鱼腥藻PCC 7120 CAST(AnCAST)系统这项研究立足AnCAST,基于全局性生物信息学分析,证实cvkR基因广泛存在于蓝细菌CAST系统,与cas12k邻近且反向排布。研究通过遗传学分析发现,该系统的基因表达具备一个鲜明特征即cas12k和cvkR均转录形成无5'-非翻译区(5'-UTR)的leaderless mRNA,并证实CvkR在原生宿主中抑制CAST核心组分cas12k、tnsB和tracrRNA-crRNA的表达,是AnCAST的转录抑制因子。
该研究进一步借助生化实验,鉴定了CvkR转录因子特异性识别的核心motif(5'-AnnACATnATGTnnT-3'),解析了CvkR靶标启动子的序列特征(图2)。
图2.AnCAST系统转录抑制因子CvkR识别motif的鉴定为了进一步探讨CvkR转录调控因子的作用机制,该工作获得了1.6埃分辨率的CvkR晶体结构。研究证实该因子在溶液中以二聚体形式存在,具备典型MerR家族转录因子的基本特征(DNA结合结构域、二聚化结构域和效应物结合结构域),但其二聚化和效应物结合结构域的结构折叠模式均与结构已知MerR家族成员差别显著,是一类非常新颖的MerR-type转录调控因子。此外,研究团队基于定点突变和系列生化实验,初步鉴定了CvkR蛋白参与结合DNA的关键氨基酸残基(图3)。
图3.MerR-type转录因子CvkR蛋白结构解析综上,该工作解析了AnCAST系统的内源转录调控机制,鉴定了一个新型MerR-type转录调控因子CvkR,并发现其对CAST系统关键组分的表达起到核心调控作用。这项研究为未来新型位点特异性转座型基因编辑工具的开发奠定了重要的理论基础。
论文链接:
https://www.nature.com/articles/s41467-023-36542-9
本文为澎湃号作者或机构在澎湃新闻上传并发布,仅代表该作者或机构观点,不代表澎湃新闻的观点或立场,澎湃新闻仅提供信息发布平台。申请澎湃号请用电脑访问http://renzheng.thepaper.cn。





- 报料热线: 021-962866
- 报料邮箱: news@thepaper.cn
互联网新闻信息服务许可证:31120170006
增值电信业务经营许可证:沪B2-2017116
© 2014-2026 上海东方报业有限公司




