- +1
唐世平:社会科学中的基础性范式
社会科学中的基础性范式
摘要:
就其本质而言,社会科学只有11种基本范式。这些范式可用于解释人类社会的不同方面,但每一类只能解释一个有限的领域。不同的社会科学流派正源于这些基本范式不同的、往往也是不完整的组合。对11种基本范式的了解与使用是社科领域充分理解人类历史的必要条件,尽管对它们进行更有限的组合可能足以理解更具体的社会事实。
作者简介:
唐世平,复旦大学国际关系与公共事务学院。
文献来源:
Tang, S. (2011). Foundational Paradigms of Social Sciences. Philosophy of the Social Sciences, 41(2), 211–249.
本文编译获得了作者的指导,在此致以特别感谢!

本文作者:唐世平
引言
对于社会科学专业的学生来说,纷繁复杂且时常相互对立的学派、方法,既令人生畏又使人困惑:不同学派之间似乎注定要相互宣称自己优于对方,却永远无法解决它们间的分歧。
本文试图从最基本的层面上澄清这一令人困惑的局面。以之前的多次尝试为基础,文章批判性地提出:从最基本的角度来看,社会科学只有11种基本范式。不同学派之间的差异——包括它们在理解或解释特定社会事实时的不同优势和劣势——在很大程度上反映了他们对基本范式的不同组合。因为几乎所有的学派都依赖于基础范式的不完全组合,这些学派不可避免地具有局限。为了充分理解人类社会,我们需要了解所有基本范式,并将其有机地综合起来。
一、阅读提示
第一,本文关注的是“科学现实主义”(Scientific realism)意义上的社会科学(Boyd 1989;Sankey 2001)。换言之,本文所谈论的社会科学尊崇下述三条基本假设:(1)存在着一个真实客观的世界——无论是物质的还是观念的,它独立于我们个人的观察和思考而存在。(2)社会科学的目标是理解,并在可能的情况下解释我们周围的世界,而我们自己也是这个世界的一部分。(3)虽然可能永远无法完美地了解世界,但随着时间的推移,我们可以获得一些关于它的真实知识。
第二,文章同时使用社会力量(Social force)和社会实体(Social entity)作为一种启发式的辅助概念,二者的含义并不与其他领域相通。与科学现实主义相一致的是,本文将社会力量和社会实体定义为在社会内部运行的真实事物、机制和过程。这些力量或实体是客观实在的,可被观察、解释和研究。因此,文中对“社会力量”的定义与社会学不同:在社会学中,社会力量往往仅仅意味着社会和社会组织对行动者的行为施加影响。
第三,尽管本文明确地指出,一个特定的社会力量和/或实体拥有本体论优先权,但本体论优先权和权重与认识论优先权和权重之间的关键而棘手的问题只能留待之后处理。本体论优先级意味着某种社会力量或社会实体更具有基础性地位。而本体论权重则与某种社会力量对社会现实的解释力相关,并直接决定认识论的优先级与权重。将本体论优先级与本体论权重两个变量在本体论、认识论两个层次上结合起来,就将形成非常复杂的图景。例如,力量A在本体论上优先于力量B,并不一定意味着B在支撑特定社会事实方面的本体论权重比A小。在这种情况下,即使我们知道A在本体论上优先于B,我们也不能直接赋予A比B更大的认识论权重。然而,本体论权重并不是最重要的,因为忽视具有本体论优先级的力量将不可避免地导致有严重缺陷的理论,即使有人已经完美地生成了无需使用本体论优先级的力的范式。
第四,本文不涉及更多的方法论问题,相反,我们主要关注的是基于本体论差异的本体论问题和认识论问题。本体论先于认识论,而认识论先于方法论。
第五,可能除了社会演化范式(Social Evolution Paradigm),本文所述及的大多数范式并不具有独创性。
第六,为了清晰而严谨地描绘个别的基础范式,本文有意以最纯粹的形式陈述个别基础范式所持有的核心假设。当这样表述时,这些范式所持有的大部分核心假设以及范式本身显然会听起来极端而站不住脚。但这正是本次尝试的确切目的:通过揭示为什么最纯粹形式的个别范式站不住脚,我强化了我们必须综合它们的主张有机地充分理解人类社会。更关键的是,通过揭露基础范式只有在采取极端立场时才不相容,我强化了这样一种主张,即它们的有机合成确实是可行的,而不仅仅是可取的,因为它们确实是相容的。
第七点与第六点密切相关,除了少数人(如帕森斯)之外,大多数社会科学家并不持有此处所述的极端立场。部分极端立场的存在使得大多数社会科学家的观点是前后矛盾的。正因如此,本文引用的大多数坚持特定范式的例子,都应该被解释为一种近似极端的案例,而不是表明极端立场的确切案例。
第八,本文为更广泛和深入地批判社会科学中的主要学派提供了蓝图和基础,但其目的仅限于此。
第九,虽然我明确地呼吁在社会科学中进行更合理的综合,但我并不是提倡一种统一的或单一的社会科学。事实上,社会科学的研究领域碎片化的发展趋势势不可当。
第十,也是最后一点,尽管许多基础范式和学派都被以不同的名字称谓。在此,笔者只能说明这些名称的相对有效性,在本文的论述过程中只是使用了笔者认为最合适的称谓。
二、基石性范式:对九种主要类型的讨论
本文将上述11种基本范式分为两大类:9种基石性范式与2种综合范式。本部分将主要讨论基石性范式:唯物主义和唯心主义(Materalism & Ideationalism);个体主义和集体主义(Individualism & Collectivism);生物进化决定论(Biological evolution determinism);社会化范式与反社会化范式(Socialization & Antisocialization);冲突范式与和谐范式(The harmony paradigm & The conflict paradigm),并将其概述于表1。本节陈述了九种基本范式最基本所持有的不同的本体论和认识论假设,强调了它们不同的认识论偏好或多或少地植根于它们在本体论层面的不同假设。
表1 社会科学的基石性范式

(一)唯物主义和唯心主义
1. 唯物主义
在本体论上,唯物主义涉及两个关键主张。首先,存在着客观的物质事物和事实。第二, 即使需要理念输入的“社会事实”,如果没有物质力量和实体的投入就不可能存在。基于这两个关键的主张,唯物主义认为物质力量在本体论上优先于观念力量,尽管它欣然承认人类社会中存在着观念力量,而且它们是不可忽视的重要力量。
唯物主义关于本体论优先性的立场很容易得到证实。首先,物质力量可以独立于观念力量而存在,而观念力量则不能。其次,即使在人类发明了思想之后,人类也无法完全逃离物质世界。
在认识论上,唯物主义具有两条原则。第一,物质力量应该始终是理解或解释框架的一部分。第二,用物质力量解释社会事实总是比用观念力量更好。因此,我们应该尽可能地将概念性解释简化为物质性解释,或者至少用物质因素来支撑概念性解释。
唯物主义的突出例子包括国际政治中的现实主义和马克思的历史唯物主义。现实主义声称,物质权力而不是观念力量决定国际政治的结果,国家首先寻求物质权力。历史唯物主义声称支撑上层建筑的是物质生产力,这大多是观念性的。
2. 唯心主义
在本体论上,最极端的唯心主义基于以下两种立场。第一,观念力量在本体论上优先于物质力量。这一立场的一个较弱的表述是,理念力至少与物质力拥有同等的本体论优先权。第二,因为观念力量往往独立于物质力量而直接塑造人类行为,所以观念力量最终决定了人类社会的结果。总之,在我们的世界中更重要的力量是观念的,而不是物质的。
认识论上,唯心主义坚持两个原则。第一,因为观念直接塑造人的行为,进而影响社会结果,用观念解释社会事实总是更好的。第二,因为观念不能被简化为物质力量,因此观念的来源是不可知的。
因为唯心主义在极端形式下的本体论立场显然是站不住脚的,唯心主义的支持者通常会以两种途径来为其主张辩护:其一,是将人对外物之认知作为外物存在的唯一确证,即德里达的名言——“文本之外没有任何东西”。其二,是采取了一种社会建构主义的策略,认为物质力量在本体论上并不优先于观念力量,因为观念力量以某种方式构成了物质力量,或者物质力量和观念力量相互构成。
在认识论上,唯心主义的支持者经常断言,一种特定的想法在很大程度上决定了一个特定的社会结果,但却没有告诉我们这个想法最初来自哪里。更重要的是,由于过度强调观念力量,这些观念解释往往会掩盖物质力量的决定性作用。例如韦伯的“新教伦理”与温特的国家观念影响国家转型学说(Max Weber, 1958;Alexander Wendt, 1999,第6章和第7章)。
3. 唯物主义与唯心主义的综合
人类社会是由物质力量和观念力量共同构成的。因此,任何社会科学都必须同时建立在唯物主义和唯心主义的基础上。纯粹唯物主义的方法显然是站不住脚的,因为人类发明了思想,思想深刻地(重新)塑造了人类社会和物质环境。纯粹的唯心主义的方法也不行,因为即使一个人坚持认为一个想法很重要,但他/她仍然需要解释这个想法是如何存在和重要的。而且除非一个人准备接受无限回归,否则没有其他选择,只能通过观察物质世界来解释一个想法是如何以及为什么会存在和重要的。挑战在于如何将唯物主义和唯心主义有机地综合起来。
(二)个体主义与集体主义
1. 个人主义
在本体论上,个人主义有三个基本假设:(1)个人构成集体。(2)除了集体内部个体属性的总和之外,集体没有额外或独特的属性。(3)即使集体具有某些独特的属性,它们对个人行为从而社会结果的影响也很小。
在认识论上,个人主义断言,要充分理解人类社会,我们所需要的只是理解个人,以及他们的行动如何共同对集体产生影响。因为集体的属性(即使假设其存在),对个人的行为和社会结果几乎没有影响,所以我们在大多数时候都可以安全地忽略集体的属性。在极端形式下,个人主义假设群体在本质上是虚无的。这一范式采用了一种还原论的方法,将群体最终拆分为个人。
极端个人主义最突出的例子是新古典经济学,它假设原子主义个体具有(有限)理性。以新古典经济学方法为基础的社会学和政治学中的理性选择方法(the rational choice approach,RCA)是极端个人主义的另一个突出流派(下文将对其进行进一步讨论)。
2. 集体主义
在本体论上,集体主义坚持两个关键概念。首先,集体拥有除个体属性之和以外的额外属性,包括个体之间的相互依赖、群体/集体认同和社会结构,这些都是独立个体所不具备的(Turner et al.,1987,chap.2)。因此,集体不能被简化为个体的总和:集体是真实的实体。其次,尽管集体内部的个人创造了集体的属性,但集体的属性一旦到位,就不可避免地会支配个体的心态与行为。
在认识论上,集体主义坚持两条原则。第一,为了充分理解人类社会,我们需要理解集体的属性(例如群体身份、结构、文化和规范),以及这些属性如何随着时间的推移而变化、塑造社会结果。其次,为了理解个体的行为,我们需要理解集体的属性如何影响甚至支配个体的行为。因此,集体主义明确拒绝了将集体简化为集体内部个体单纯总和的还原论立场。
所有强调集体或作为一种动因,或作为理解社会现实的起点的学派,都是集体主义的追随者。极端集体主义甚至认为,集体往往是有逻辑、有灵魂、有理由的。这就是“整体主义”(Wendt 1999; Udehn 2002)或“有机主义”(Neumann 2004)的立场。整体主义本质上是通过把集体作为一个有机体来具象化群体。结构功能主义是极端集体主义的一个例子(Spencer [1860] 1891; Durkheim [1893] 1984; Parsons 1951; Merton 1968)。对于功能主义来说,社会是一种驱使个体满足其需求的有机体,当个体这样做时,社会就会实现一种基于几乎完美分工的有机整合,进而形成一个良好运作的有机体。
由于(社会)结构是一个集体独特属性中的一个组成部分,只能存在于一个集体中(Turner et al., 1987, 第2章),社会科学各个领域中的结构主义也是集体主义的一种形式(Parsons 1937, 1951; Merton 1968; Skocpol 1979; Giddens 1979, 1984; Bourdieu [1980] 1990)。不足为奇的是,所有采用集体主义方法的作品都极大地重视行动者与结构问题(如Giddens [1979],[1984]; Vinct [1999]),强调集体的某些属性可以塑造个人的行为,从而形成社会结果。“社会资本”(Putnam 2000; Fukuyama 1995),制度/结构(North 1981),文化(Almond and Verba 1963),文明(Huntington 1996)、伦理/精神(Weber 1958)、阶级意识(Marx and Engels 1848, Lukacs 1971[1920])、集体身份(Wendt 1994, 1999; Legro 1996),都属于这一类。
3. 个人主义与集体主义的综合
至少在(非常)有限的一段时间内,个体可以独立于群体生活。相比之下,在任何时候,一个集体如果没有两个以上的个体就不可能存在。此外,集体不可避免地需要一些通常呈现制度结构模式的纽带来把个人维系在一起,而这种制度结构几乎纯粹是概念性的。相比之下,个体在独立时大多是物质的。这两个事实都表明,个人主义在本体论上比集体主义更有优先权。
然而,人类个体并无法长期生存。因此,我们必须以群体的形式生活:自人类诞生之初,群体就一直是“自然环境”的一部分(Caporael & Baron, 1997)。随后,群体分类、身份认同和生活方式不可避免地深刻而普遍地影响着个体的心理和行为(Brewer 2004; Caporael 1997; Brewer & Caporael 2006),正如社会心理学中的“最小群体范式”所有力地证明的那样(有关综述,见Tajfel[1982])。这一本体论上的事实意味着,在寻求理解人类社会时,个体主义和集体主义不应相互对立:纯粹的个人主义与集体主义都是站不住脚的。
由于个人在本体论上优先于集体,集体主义无法在没有个人主义投入的情况下运行(Collins 1981,1992; Lukes 1982, 16-7)。纯粹的集体主义方法包括集体行动、意识形态、政治企业家精神、(政治)动员、集团内与集团间冲突、统治和合法性等(North 1981; Oberschall 1978, 295-97)。从根本上说,大多数纯粹的集体主义方法假定不考虑个人的自身利益,描绘了一幅具有误导性的人性图景(见下文对和谐范式的分析)。因此,结构功能主义必然含蓄地假设个人不是自利的。相反,他们共同努力使社会作为一个健康的有机体发挥作用(Collins 1992, 87-89; 1994, 198-203)。同样,马克思主义建立在阶级基础上的社会革命理论必然含蓄这种假设:一个阶级成员的集体行动往往是没有问题的,因为他们中间存在着“阶级意识”。
纯粹的个人主义的方法也是站不住脚的。任何关于个人行为的理论,除非在生物学层面,都假定某种社会化,而这种社会化只有在集体内部才有可能。即使是新古典经济学所鼓吹的“经济人”方法,也必须或明或暗地假设存在某种社会结构,使经济计算成为可能(Granovetter 1985)。尽管在某些(非常有限的)情况下,个人主义可以在没有集体主义的情况下运行,但在大多数情况下,它不能让我们走得很远。
要充分理解人类社会,我们又必须把个人主义和集体主义有机地综合起来。这种综合应该遵循以下五点原则:(1)个体构成集体,在本体论上优先于集体。因此,所有集体主义理论都必须包含个体层面的假设,或隐或明。(2)集体具有个人属性之和之外的额外属性——集体不能被简化为个人的简单加总。(3)个体发明、部署物质产品(如庙宇和纪念碑)和思想产品(如思想、仪式、身份、规范、制度和文化),以将集体聚集在一起。(4)一旦被创造出来,这些源自集体的属性就会重新塑造个人的心态和行为,进而塑造之后的社会结果。个人与集体之间的信息流是一个封闭的圈,而不是单行道。(5)要充分理解人类社会,我们需要理解个人与集体之间的相互作用(即个人的行为如何塑造集体,集体如何塑造个人)。这种相互作用一直是人类社会进化背后的主要驱动力之一,而备受争议的主体结构问题只是其中的一部分。
(三)关于人性的讨论
关于人性的讨论基本上已经从社会理论中消失了。大多数社会科学家一直装作已解决了这一问题,或认为社会科学可以在没有对人性具有基本了解的情况下继续前进,因此社会科学家可以安全地把人性留给生物学、社会生物学或心理科学。然而,在现实中,人性仍然是一个棘手的问题。它不会、也不应该在社科的语境中消失:因为没有对人性的某种假设,任何社会理论都是不可能的。由于人性的巨大复杂性,在此,我仅阐述对人性的三种基本范式及其认识论含义。
1. 生物进化决定论
在本体论上,生物进化决定论提出了四条想法。第一,生物进化是塑造人性的最关键力量之一。其次,在人类社会到来之前,生物进化就赋予了人类思维某些特定的特征,对人性的“白板”假设也就是站不住脚的(Pinker 2002)。第三,这种生物进化赋予的人性是普遍的、基本的,更重要的是不可磨灭的(通过社会化或反社会化)。第四,人类行为的两个最关键的驱动因素是生存与繁衍(Buss 1995)。
认识论上,生物进化决定论试图完全用生物进化来揭示并解释人类的心理特征,特别是用生存和繁殖的驱动力。生物进化决定论的主要解释机制是生物进化的中心机制,即变异—选择—遗传(variation-selection-inheritance)。
达尔文通过自然选择的生物进化理论早期应用于人类和人类社会,导致了一些原始形式的生物决定论,其中最臭名昭著的是社会达尔文主义,它构成了种族主义、地缘政治和纳粹主义的知识基础的一部分。生物进化决定论在进化心理学(Evolutionary Psychology, EP)的应用产生了社会生物学及其理论更复杂的结论。虽然社会生物学和进化心理学通过拒绝基因决定论和社会达尔文主义而改进了早期粗糙的生物决定论,但它们仍然受到生物进化决定论的影响,因为它们仍然坚持认为自然选择是人类行为的唯一或至少是主要的驱动力(Wilson [1975] 2000, 1978; Cosmides&Tooby 1992; Buss 1995)。
2. 社会化范式
与生物进化决定论相反,社会化范式和针对人性的反社会化范式都坚持认为,社会力量一直是塑造人性,以及由此暗示的人类行为的更主导力量。
在本体论上,社会化范式持有两个相互关联的概念。第一,人类的行为从根本上受到社会系统的约束和塑造,尤其是制度与文化。第二,人的行为从根本上是由个体顺应和适应社会系统的冲动所驱动的,而个体这一顺应的趋势又反过来支撑着社会的稳定。
认识论上,社会化范式认为,个人的行为最好的解释是社会的约束和个人的(理性的)顺应和适应的冲动,从而在物质和心理上满足自己。个体对社会的顺应和适应反过来解释了一个社会的稳定性。
结构功能主义代表了社会化范式的一种极端形式。对于功能主义而言,(大多数)个体通过自愿内化这些需求来适应社会的需要,而正是通过这种社会化进程,大多数个体才能找到自己在社会中的适当位置,并履行自己的功能。对于功能主义来说,个体不可避免地会“过度社会化”(Wrong 1961)。
3. 反社会化范式
尽管对于社会化范式来说,社会往往是一个幸福的家庭,但对于反社会化范式来说,它却是压迫者:它是阻止人类实现最终解放的社会。
在本体论上,反社会化范式主张三个关键概念。第一,社会化(以及社会本身)限制了人的(天然的)自由:“人生而自由,但无往不在枷锁之中”(Rousseau ([1762] 1973,181)。第二,人类的行为从根本上是由对现行社会制度的反抗冲动所驱动的。第三,这种反抗的冲动是最终推动社会变革的动力,或许更重要的是,它带来了人类的解放。
在认识论上,反社会化范式坚持三个原则。第一,用社会中的压迫和行动者反抗压迫的冲动来解释行动者的行为是最好的。其次,如果主体还没有反抗,那么我们必须寻找统治、“虚假意识”和权力/知识(Weber 1978; Gramsci [1926-1937] 1992-1996; Foucault 1980)。第三,主体反抗与反叛的成败将解释社会的稳定与变化。
对于反社会化范式来说,社会科学的目标是理解社会如何驱使行为人反抗社会,以及行为人如何努力打破社会强加的枷锁,从而成为社会的“掘墓人”。因此,反社会化范式具有不可或缺的“批判”或“消极”成分,尽管这一成分的分量各不相同。因此,反社会化范式总是暗示着一种改革主义甚至革命精神。反社会化范式以马克思主义、法兰克福学派的“批判理论”(如马尔库塞、哈贝马斯)和后现代主义(如尼采、福柯、德勒兹)为突出代表。
这里必须强调的是,反社会化范式认为,所有人都有能力对现行的社会秩序进行批判性思维——这是人类天性的一部分,尽管并非所有人都真正进行批判性思维。“权力精英”没有批评的动机,因为他们从盛行的社会秩序中获利(Mills 1956)。其他人只是忙于在压迫性的社会制度下勉强度日,无法进行批判性思维,因为他们被“虚假意识”和权力/知识渗透(Gramsci [1926-1937]1992-1996; Faucault 1980)。
4. 上述三种范式的综合
毫无疑问,生物进化提供了人性最基本的部分:社会化和反社会化必须有一个物质基础,而这个基础只能由我们人类祖先的生物进化提供。由生物进化决定的那部分人性,很可能是不可消灭的、普遍的,显然在本体论上优先于社会化和反社会化。
直立人出现后,人类祖先开始生活在越来越大的群体中,社会力量的权重逐渐增加。此时,制度结构稀疏,大社会的社会化相对较弱,反社会化更弱。然而,当一个社会的制度结构日益紧凑时,社会化的压力就变得更加普遍和紧迫。社会的这种日益制度化或“合理化”,进而不可避免地驱使一些个体走向反社会化——社会化与反社会化之间存在着一种辩证关系。因此,社会化相对于反社会化更具有一些本体论上的优先地位。
生物进化决定论的问题是显而易见的:它没有考虑社会力量,至少没有充分考虑。因为今天的人类和人类社会是社会进化的产物,而不仅仅是生物进化的产物。单凭自然选择不可能解释人类行为的所有驱动因素,甚至可能无法解释主要的驱动因素。随着人类认知水平的提升,在物质力量提供的约束范围内进行的人工选择,已经成为人类社会中更强大的选择力量。
社会化范式的问题在于过分强调社会化过程,从而犯了两个关键性错误。第一,它往往含蓄地否定了先定论,从而否认了部分人性不能被完全社会化。其次,它没有认识到,日益社会化不可避免地会驱使(部分)个体走向反社会化。
反社会化范式具有两个关键性错误。第一,它过度强调反社会化过程,仿佛社会没有为个人提供任何真正的利益。其次,它淡化了这样一个事实,即社会不可避免地意味着某种社会化,并要求某些个人被社会化。毕竟,当所有成员都完全抵制社会化时,任何社会都不可能长久存在。
再一次,挑战是在寻求理解人性时,有机地综合三种基本范式所捕获的人类行为的三个更广泛的驱动因素。在下一章节,我将更详细地说明,只有社会演化范式(Social Evolution Paradigm,SEP)能够进行这样的综合。简单地说,研究人性的社会进化方法需要五个原则。首先也是最明显的一点是,我们应该承认,人性有三种被三种范式所捕捉到的广泛的驱动力,而这三种范式中没有一种能声称它单独得到了所有的人性,尽管生物进化在本体论上优先于社会化和反社会化。其次,这三个广泛的驱动因素是相互作用的,而不是独立起作用的。第三,人性的三大驱动因素在人类行为的不同领域可能有不同的权重。因此,没有理由预先断言人类行为的某个特定驱动因素的权重。第四,如果由生物进化决定的那部分人性本质上是普遍的;那么社会化和反社会化之间的相互作用,必然是不同社会中人类行为多样性的主要原因。第五,由于人类不断发明新思想,社会化和反社会化都可以是无限的,因而人类行为的多样性可以是无限的,这暗示提出一个完整人性理论的不可能性。
(四)冲突范式与和谐范式
某种程度上,这两种范式可以从前文所述的7种基石性范式的两种不同组合中衍生出来。但因为这两种范式确实捕捉到了关键的本体论现实,从而捕捉到了人类社会的一些基本要素,所以我将它们列为基石性范式,尽管它们相对于其他基石性范式略显次要。
1. 冲突范式
在本体论上,冲突范式有三个关键假设:(1)行动者间的利益分化时常出现,甚至不可避免。(2)行动者经常诉诸于实际的冲突行为来推进自己的利益。(3)大多数社会结果都是由行动者为推进自身利益而采取的冲突行为所产生的。
在认识论上,冲突范式认为,从假设主体存在利益冲突并经常以冲突行为从而实际冲突告终来理解社会结果是最有成效的。因此,要理解社会结果,我们必须做三件事。首先,揭示主体的利益冲突,无论是真实的还是想象的。其次,理解主体为了推进自身利益而产生的冲突行为。第三,把社会结果理解为行动者为推进自身利益而产生的冲突行为相互作用的产物。
冲突范式以马克思主义社会学、韦伯社会学、国际政治的现实主义和福柯后现代主义为突出代表。马克思主义社会学认为阶级冲突是不可逃避的,是人类历史的最终动力(Marx & Engels 1848)。同样,韦伯(1978)强调了各种支配(如权威、合法性、法律、秩序等)对社会的塑造作用。同样,国际政治中的现实主义认为,国际政治在本质上是冲突:国家(或其他类型的集体)经常以战争告终,而正是战争创造了人类历史的很大一部分(Niebuhr [1932] 1960; Carr 1939; Morgenthau 1948; Diamond 1997; Tilly 1990)。最后,福柯式的后现代主义坚持认为,权力无处不在,它渗透到我们的身体和心灵。因此,自我必须随时随地抵制权力的腐蚀(Faucault 1980,[1976]1990)。
2. 和谐范式
在本体论上,和谐范式持有三个关键假设。第一,利益间的调和是普遍存在的,或者至少在主体之间存在更多的共同利益而不是利益冲突。第二,即使在利益冲突确实存在的情况下,主体也会普遍回避冲突性行为,倾向于通过合作和协调的行为来解决自身的利益冲突。第三,大多数社会结果都是由主体的合作协调行为产生的,目的是解决自身的利益冲突,提高集体福利。
在认识论上,和谐范式认为,以行动者间和谐关系的假设来理解社会结果是最有成效的,如果不是完全和谐的话,也往往会以合作和协调告终。因此,要理解社会结果,我们必须做三件事。首先,我们想要揭示主体的共同利益,包括他们协调利益的冲动。其次,即使行动者间存在利益冲突,我们也希望了解其合作和协调行为,因为他们有推动共同利益的冲动,同时尽量减少他们的利益冲突。第三,我们希望将社会结果理解为合作与协调行为相互作用的产物。
社会学中的(结构)功能主义学派采用了和谐范式的第一个本体论假设。功能主义假设个体之间的利益普遍和谐,因此,社会是一个“幸福的大家庭”(Darhendorf 1968, 176-77)。新古典主义经济学,包括受新古典主义经济学启发的新制度经济学(如Coase [1937]; Williamson [1975], [1985])采用了和谐范式的第二种本体论假设。这种方法坚持认为,即使存在利益冲突,行为主体一般也会通过议价来解决利益冲突,并向帕累托边界移动以获得共同利益。本质上,这种方法承认利益冲突,但不承认实际的冲突。
3. 和谐范式与冲突范式的综合
一个人最关心的是他或她的生存。随着过去人口增长(Diamond 1997; Kramer 1993),物质资源不可避免地变得稀缺。事实上,即使物质商品的供应是无限的,我们仍然渴望声望、地位等象征性的商品,而这些商品本质上是有限的(Hirsch 1977)。因此,在大多数情况下,我们之间必然存在利益冲突,而不是利益和谐。虽然利益冲突不会自动导致实际冲突,合作是解决利益冲突的另一种方式,但历史经验中的暴力行为更具多数(Tilly 1990; Diamond 1997)。因此,冲突范式比和谐范式具有本体论的优先级。
然而,人类之间确实存在共同利益,人类之间也经常相互合作,以避免冲突,促进共同利益。这在群体内部中尤其如此,但有时在两个群体之间也时常出现合作行为。因此,和谐范式确实捕捉到了一些社会现实,尽管比冲突范式做得少。再一次,社会科学家面临的挑战是如何有机地综合这两种范式来解释社会结果。
这两种范式的有机综合可能类似于以下内容。在本体论上,我们必须承认以下三个原则。第一,行为人之间既有利益冲突,也有利益和谐,而且往往是共存的,尽管利益冲突往往超过利益和谐。第二,主体会根据环境的不同,同时进行冲突性和合作性的行为。第三,社会结果是冲突和合作行为的产物。换句话说,更多的时候,合作与冲突是混杂的,合作有时是在可能发生冲突的阴影下实现的。
在认识论上,我们应当遵循两个原则。其一,仅仅因为行为人间存在利益冲突,并不意味着他们注定会发生实际冲突,合作的生发亦如此。其二,我们不能假设实际冲突背后有利益冲突,也不能假设合作与协调是基于利益的完全调和。相反,每一个特定的社会结果都需要仔细寻找其具体的原因。
三、两种整合范式
这两个整合范式是社会系统范式(Social System Paradigm, 以下简称SSP)和社会演化范式(Social Evolution Paradigm,以下简称SEP)。社会系统范式有机地综合了九种基本范式,并为我们提供了在给定时间内捕捉社会系统“截面”状况的手段。社会演化范式在社会系统范式的基础上增加了时间维度,为我们理解社会系统的时间变迁提供了手段。
(一)社会系统范式(SSP)
即使有了上面概述的九个基本范式或它们的综合,我们仍然没有一个足够的框架来理解人类社会内部的动态。我们需要将九个基石性范式综合为一个有机整体的范式。
在本体论上,社会系统范式坚持认为人类社会是一个复杂的系统,由行动者、社会结构以及物理环境组成。这个系统包含了九个基石性范式所捕捉到的所有力量/维度,在其相互作用间塑造了人类社会。九种力量/维度之间的相互作用产生了巨大的复杂性,远远超出了这些力量/维度单独作用或仅仅是相加作用的可能性。
在认识论上,社会系统范式坚持认为,只有通过系统的方法才能理解被称为人类社会的系统。即,要理解一个人类社会的动态,我们需要将所有九个基石性范式综合成一个有机的整体。
在方法上,社会系统范式首先接受上述四套基本范式中的综合原则,并努力将所有九个基本范式综合成一个有机的整体。同时,社会系统范式强调范式间交互作用的影响,因而只有仔细的实证调查才能对任何特定的社会事实提供充分的理解,不要用简单的方法来理解社会。相反,我们应该在社会动态中寻找相互作用、反馈和路径依赖等复杂的系统联系。我们应该寻找间接/直接、延迟/即时、意外/预期和可观察/不可观察的结果,而不仅仅是直接/即时/预期/可观察的结果(Jervis 1997)。
(二)社会演化范式(SEP)
社会系统范式允许我们理解社会系统内部的动态,但不能理解系统可能发生的转变。为了理解社会制度的转型,我们需要社会演化范式(SEP)。
在本体论上,社会演化范式为社会系统范式增加了时间维度,并赋予时间改变社会系统的潜力。社会进化范式认为,由人类组成的社会系统,不可避免地是一个随着时间的推移而进化的系统。人类历史本质上是由时间推移产生的社会演化之产物。进一步,社会演化范式提出,社会变化是由九个基本范式所捕获的力量之间的相互作用驱动的。
在认识论上,社会演化范式持有三个原则。第一,人类社会可以用进化的方法进行富有成效的研究。其次,演化思维(Evolutionary thinking)在人类社会中的应用,绝不能是隐喻性的或纯粹生物学的,而应进入社会科学的研究领域。第三,也是最重要的,社会变化的中心解释机制必须是人为的(artificial)变异—选择—遗传机制。
社会进化范式在社会系统范式中增加了时间维度,从而包含了社会系统范式,进而囊括了所有九个基本范式。因此,社会进化范式具有社会系统范式的所有性质,但将能解释社会制度随时间推移而发生的转变。因此,社会系统范式应被理解为社会科学的“终极”范式。
四、案例分析:基于对不同学派的剖析与比较
在过去的几十年里,社会科学中一些主要学派之间的争论,往往围绕着哪个学派更有效,从而在认识论上更有优势,塑造了社会科学的各个领域。然而,这些争论大多未能解决不同学派提出的相互竞争的有效性主张。在上述讨论的基础上,本文将剖析社会科学中几个熟悉的学派,并表明这些学派确实是基础范式各种组合的产物。
一个学派的力量很大程度上取决于以下四个维度:
(1)学派中包含多少种基石性范式?
(2)是否包含具有本体论优先级的范式?
(3)学派如何有机地综合基石性范式?换句话说,该方法是否包含社会系统范式(SSP)的元素?
(4)对于一个试图解释社会变化的学派来说,它是否包含了一些社会演化范式(SEP)的元素?
前三个维度决定了一所学派在一定时间内抓住或遗漏了多少社会现实。在其他条件相同的情况下,忽视更多基础范式的学派将错失更多的社会现实。在两所使用相同的基石范式的学派之间,将这些范式更有机地综合起来的学派抓住了更多的社会现实。然而,忽视具有本体论优先权范式的学派,无论其统合了多少其他的基石性范式,都是有根本缺陷的。第四个维度决定了一所学派在多大程度上捕捉到了社会变化:在其他条件相同的情况下,社会进化程度更高的学派比社会进化程度较低的学派做得更好。
(一)社会学:功能主义与冲突论
尽管社会学中(结构)功能主义和冲突论之间的争论早已平息,但这场争论从来没有完全解决二者间的张力问题。辩论只集中在分离双方的两条战线上:和谐与冲突,稳定与变化(例如,Darhendorf [1968]; Lockwood [1957]; Van den Berghe [1963]; Wrong [1961])。基于上述讨论,本节将更全面、更令人信服地展示为什么功能主义对社会现实的解释力更弱,以及为什么韦伯的冲突论是最可取的。
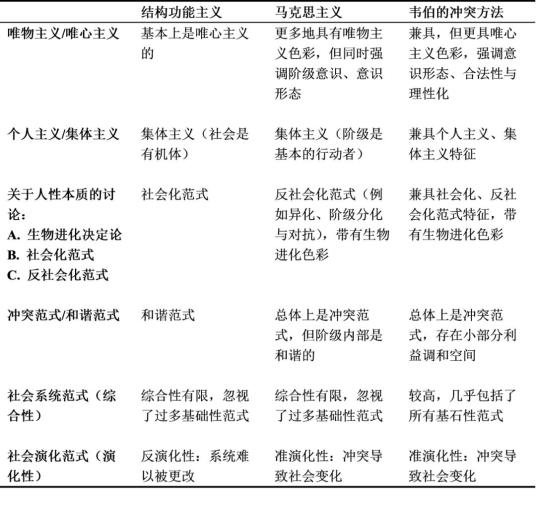
表2:对社会学三种主要范式的比较

功能主义主张,社会是由一套规范体系(观念结构)维系起来的。功能主义没有认识到,这样的结构本身依赖于权力,而且至少有一部分具有物质性、暴力性色彩的权力(即军队、警察、官僚等)。因此,功能主义将物质力量边缘化,主要是一种概念性的方法。功能主义也是一种纯粹的集体主义方法:它把社会当作一个有机体,只让个人扮演边缘角色。功能主义只强调人性的社会化部分,将反社会化的特征贴上“失范”的尴尬标签。而且,功能主义对人性中由生物进化决定的部分实际上没有任何作用。最后,功能主义强调和谐,同时边缘化社会系统内部的冲突:对于功能主义来说,社会是所有个人和阶层所共享的幸福家庭(见表2)。因为功能主义忽略了如此多的基础范式,它不可避免地忽略了一大块社会现实。此外,因为功能主义忽略了许多具有本体论优先权的基石范式,它是一种理解人类社会的有根本缺陷的方法。
相比之下,韦伯的冲突方法在不同程度上包含了上面提到的除社会演化范式外的大多数基本范式,部分原因是韦伯拒绝了人类社会的演化思维(Roth 1978)。因此,其抓住了三种冲突观中最具社会现实性的一面。
甚至马克思主义的冲突方法也比功能主义表现得更好,部分原因是它太强调冲突而不是和谐。然而,马克思主义的冲突观比韦伯的冲突观捕捉得更少。首先,前者主要是集体主义,而后者既包括个人主义,也包括集体主义。关于个人主义和集体主义,马克思主义的方法实际上更类似于功能主义:前者假设一个阶级的成员有集体意识;后者则假设是一种全社会的意识。此外,虽然马克思主义和韦伯都含蓄地承认人类的某些行为是由生物进化驱动的,但前者主要强调生物进化与反社会化,后者则同时包含社会化和反社会化的向度。
就范式的综合性而言,韦伯冲突方法是三者中最好的,因为它包含了大多数基本范式,马克思主义次之。就范式的演化性而言,功能主义本质上是反演化的:在功能主义的范围内不存在系统性转变的可能性。尽管韦伯希望与斯宾塞的伪进化论拉开距离,但韦伯的冲突方法远比功能主义更具演化性。在此维度,马克思主义的冲突观略优于功能主义的冲突观,但不如韦伯的冲突观。
(二)理性选择方法:有限解释力与无穷野心
在当代社会科学中,也许没有哪一种方法比理性选择方法(RCA)更能激起人们的情感。一方面,它的捍卫者认为,理性选择方法不仅是一个“有用的虚构”,也是一个“奇迹创造者”。另一方面,在社会科学的各个领域,理性选择方法的批评者抗议它在理解社会生活方面的有限效用(例如Bunge [1996, chap. 14]; Somers [1998]; Walt [1999]; Shapiro [2004])。本文认为,对范式的过度简化将使得RCA不可能捕捉到太多的社会现实。
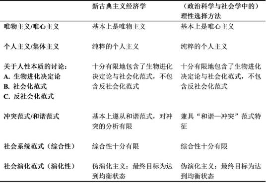
表3 新古典经济学与理性选择方法(RCA)

理性选择方法本质上是一种纯粹的唯物主义方法。然而,人类行为的很大一部分是由社会、历史建构的,而这种社会建构不仅包括物质利益,还包括情感和观念的影响。
理性选择方法也是一种纯粹的个体主义范式(Bunge 1996,243- 47,363)。就像它的新古典经济学根源一样,其假设行动者是“原子的”(Granovetter 1985),集体不过是原子化个体的集合(Coleman 1990, 5; Fearon and Laitin 1996),集体属性在其分析框架中许多时候成为一种事后而非事前的考量。
关于人性,理性选择方法在社会化范式中只承认一个方面:行为是由基于物质得失的(有限)理性计算驱动的。然而,驱动人类行为的因素,如荣誉、地位、贪婪、恐惧、民族中心主义等,远远超过理性选择方法所愿意承认的物质性原因。虽然(新古典主义)经济学家和理性选择理论家最近承认了在人性论假设上的部分失败,并发明行为经济学(Elms 2008)。但他们愿意承认的心理学是非常有限的。到目前为止,它大多限于在展望理论(prospect theory)中的“损失厌恶”(Kahneman and Tversky 1979; Tversky and Kahneman 1986)。然而,人类的心理远比展望理论所捕捉到的要多得多。更糟糕的是,理性选择方法不允许反社会化因素驱动的人类行为。
当涉及到冲突与和谐时,理性选择方法的表现则较为可观。尽管它的新古典经济学根源使用了一种几乎纯粹的和谐方法,但其对和谐和冲突具有兼容性,并已被用于研究社会冲突。
但对范式的简化使得理性选择方法无法达到社会系统范式的高度。并且,理性选择方法在本质上是反演化的:分析场域一旦达到均衡,就不会有任何进一步的变化,除非外生变量发生改变。因此,理性选择方法不可能为任何社会变化提供内生的解释。
因此,一旦我们对理性选择方法进行解构,一切就变得清楚——理性选择方法不是奇迹制造者,只是一个有用的虚构,而且其用处极其有限。作为一种遗漏了许多基本范式的方法,理性选择方法不能让我们在充分理解人类行为和社会结果的目标上走得太远。它是一种力量非常有限的方法,但不幸的是,它也过于野心勃勃。
五、结语
社会科学的基础范式就像手电筒:它们中的每一个都能照亮人类社会的一个方面,但永远无法照亮整个社会。
由于不同的社会科学流派只包含有限数量的基础范式,这些流派对于理解人类社会是不够的。事实上,不同学派的支持者就像“盲人摸象”寓言中的那些可怜的盲人:每个人都认为,他抓住了人类社会这个奇怪动物的全部真相(或至少是最核心的部分),却没有意识到他只触及了它的一部分(Thompson 2001, 3)。更糟糕的的是,这些学派的大多数支持者一直不愿承认他们学派的局限性,也不愿承认需要纳入他们所珍视的学派所遗漏的范式。毫不奇怪,各种要求学科范式综合的呼吁一般都被忽视了。
然而,即使我们想要综合不同的学派,如果我们不知道构成不同学派的各种基本范式,我们也无法实现合理的综合。在社会科学的各个领域中,对不同学派或方法进行综合的呼声和尝试数不胜数,但从整体上看,现有的尝试不可避免地存在不足。许多学派或明或暗地将本体论和认识论假设押注在基础范式上,往往以极端的形式出现。因此,这些学派之间确实互不相容,要将它们综合起来是不可能的。许多综合的尝试都未能认识到,只有从基础范式入手,并在它们的本体论和认识论假设之间架起桥梁,综合才有可能。通过明确基本范式及其本体论和认识论假设,然后表明社会科学中不同流派是如何由这些基本范式进行不同组合而成,本文的讨论不仅揭示了过去的综合尝试普遍失败的原因,而且促进了社会科学中真正的综合。
为了充分理解被称为人类社会及其历史的复杂系统,我们需要合理地安排11个基础性范式,尽管较少的范式的组合可能足以理解特定的社会事实。最终,社科领域的研究者必须自主决定应该综合使用哪些范式来解决他们选择解决的事实,尽管他们必须把所有的基础范式都牢记在心。总而言之,正如上面反复强调的那样,对于部署哪种范式并没有简单的指南,在理论分析中只能坚持具体问题具体分析。只有这样做,他们才能真正认识到其解释框架的潜力及其局限性,才能防止对框架的探索成为理解的障碍,正如赫希曼(1970)预先警告我们的那样。
最后,本文提出四条一般性的原则,以说明在面对具体的社会事实时,应该使用基础范式进行分析。第一,不应过于教条地对待理论框架。不同的事实往往需要不同的基础范式组合,而且它们所需要的范式往往比人们最初预期的要多。第二,不要忽视那些具有本体论优先地位的范式。任何一个学派如果忽视了这些范式,就会从根本上存在缺陷,不管这个学派接纳了多少其他范式。第三,我们总是在处理一个复杂系统的各个方面。因此,一种具有社会系统范式(SSP)精神的系统方法是必不可少的,它允许我们有机地综合各种基础范式。第四,为了理解社会中的潜在变化,采纳一种具有社会演化范式(SEP)精神的方法将有所助益。
编译|蔡瑜曾
审核|林源清
终审 | 林陌声
©Political理论志


前沿追踪/理论方法/专家评论
ID: ThePoliticalReview
原标题:《唐世平:社会科学中的基础性范式 | Philosophy of the Social Sciences》
本文为澎湃号作者或机构在澎湃新闻上传并发布,仅代表该作者或机构观点,不代表澎湃新闻的观点或立场,澎湃新闻仅提供信息发布平台。申请澎湃号请用电脑访问http://renzheng.thepaper.cn。





- 报料热线: 021-962866
- 报料邮箱: news@thepaper.cn
互联网新闻信息服务许可证:31120170006
增值电信业务经营许可证:沪B2-2017116
© 2014-2026 上海东方报业有限公司




