- +1
对着车头半跪才能用?道歉、下架!
如今各类App为了保障用户使用安全,都会在安装或者执行某些操作时需要进行人脸识别以验证身份。这一现象如今也出现在了不少以科技为卖点的新能源汽车上,但同时也出现了一些尴尬的情况。
近日,一段小鹏汽车人脸识别的视频引起热议,被车主和网友吐槽。据了解,该事件起因是一位小鹏汽车的车主在车机端更新了某个App,下载完需要人脸认证。
由于车内未配置摄像头,车机所调用的识别摄像头是车辆用于全景影像的前置摄像头,而车主需要下车蹲在地上才能使用汽车用于全景影像的前摄像头(位于正面车牌底部)进行识别。
该视频在网络上传播后便引发了热议。有网友称:“由于车内没有摄像头就调用车外的摄像头,产品经理带项目负责人全换了吧,这种功能能上线,就说明所有人都觉得这事事不关己,我就是一干活的,让干嘛干嘛就行。”
图片来源:视频截图同时,也有少数网友认为视频发布者就在“硬黑”,用这种没有进行适配的第三方App来故意达成节目效果。
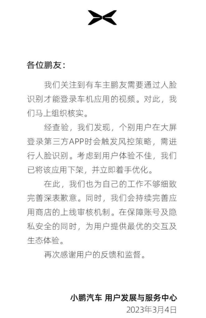
针对此情况,小鹏汽车方面回应,经查验发现,个别用户在大屏登录第三方App时会触发风控策略,需进行人脸识别。考虑到用户体验不佳,已将该应用下架,并立即着手优化。也为自己的工作不够细致完善深表歉意。同时,会持续完善应用商店的上线审核机制。在保障账号及隐私安全的同时,为用户提供最优的交互及生态体验。
图片来源:小鹏汽车官方有观点认为无论是小鹏方面的失误,还是该APP开发者的问题,这样的系统调度逻辑的确存在问题,在销量表现出现波动时,小鹏汽车更应该在这些细节方面更加细心一点。
3月2日,小鹏汽车公布2023年2月销量,其2月共交付6010辆,同比下滑3.5%,环比增长15%。
值得注意的是,不同于理想汽车、蔚来2月交付量同比大幅增长,小鹏汽车成为了少有在2月交付量同比下滑的新势力品牌。
值得注意的是,从2022年下半年开始,小鹏汽车就深陷销量下跌和亏损加剧的漩涡。眼下,其当务之急是快速扭转销量持续低迷的态势。按照小鹏汽车的产品规划,将在今年推出5款新车,其中有3款新车是对现有车型进行升级换代,2款车型将是全新产品,其计划全年交付20万辆汽车。
接近小鹏汽车的人士告诉《每日经济新闻》记者,新款小鹏P7在3月份上市,小鹏汽车的交付量或在3月将改善。同时,自3月起,小鹏汽车城市NGP(智能导航辅助驾驶)功能将在深圳、上海等多座城市的多款车型上落地。
此外,小鹏汽车方面表示,今年该公司将进一步开拓国际市场。据悉,2月,小鹏汽车在丹麦和荷兰的第二家门店相继开业,位于挪威勒伦斯科格(Lørenskog)的欧洲第一家服务中心也已开业并投入使用。
原标题:《对着车头半跪才能用?道歉、下架!》
本文为澎湃号作者或机构在澎湃新闻上传并发布,仅代表该作者或机构观点,不代表澎湃新闻的观点或立场,澎湃新闻仅提供信息发布平台。申请澎湃号请用电脑访问http://renzheng.thepaper.cn。





- 报料热线: 021-962866
- 报料邮箱: news@thepaper.cn
互联网新闻信息服务许可证:31120170006
增值电信业务经营许可证:沪B2-2017116
© 2014-2026 上海东方报业有限公司




