- +1
冲上热搜!女子入职被公司“乐捐”制度吓退,律师解读
周鸿表示:“有奖才有罚,如果公司设立了全勤奖或者其他形式的奖金,不迟到、不早退、遵守规章制度,这种情况下,如果员工违反了,你可以扣除奖金,如果没有奖金,只有罚款,这就是违法的。”
全文1307字,阅读约需3分钟
新京报记者 徐巧丽 编辑 杨海 校对 卢茜
近日,一网友在社交平台上称,自己在办理入职时,看到办公室行政制度中有一整页的“乐捐”制度,当即放弃签字。3月9日,该公司一招聘经理向新京报记者表示,此举是为了让员工遵守正常制度。长期研究劳动法的律师周鸿认为,公司以捐款之名,行强制罚款之实的行为并不合法。

▲“女子入职被公司乐捐制度吓退”词条冲上热搜。
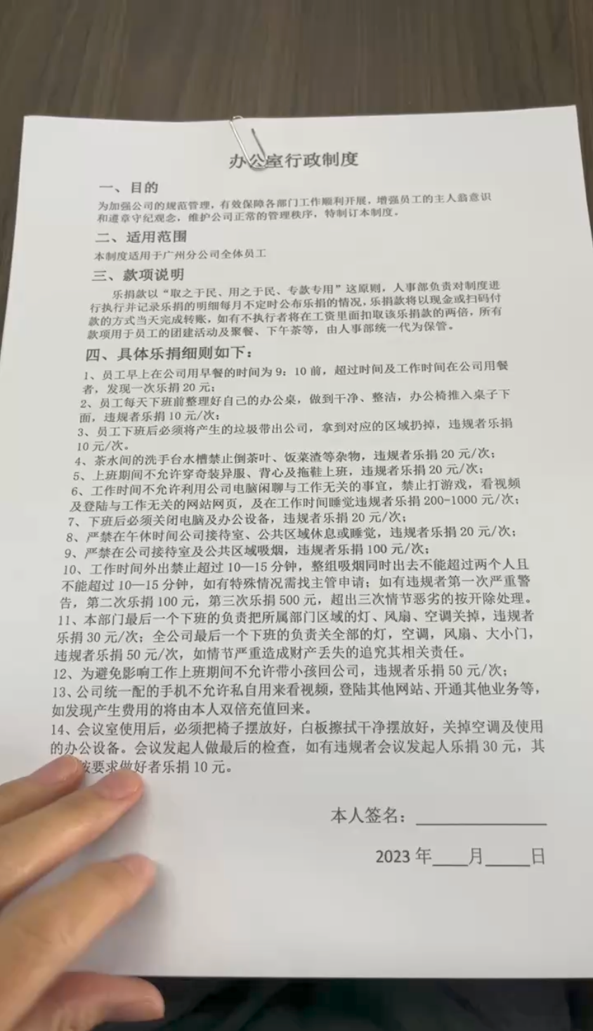
3月9日,新京报联系到该网友谢女士,她回忆,自己于2月底面试了一家厦门美容公司的广州分公司,应聘岗位为网络推广。3月6日,她在办理入职时,看到随合同发下来的另一份《办公室行政制度》,首页即标明了一项“乐捐”制度。该款项说明:“乐捐款以‘取之于民、用之于民、专款专用’为原则,乐捐款将以现金或扫码付款的方式当天完成转账,如有不执行者将在工资里面扣取该乐捐款的两倍。”
在具体乐捐细则中,该制度列明了14条“乐捐”细则,包括员工超过早餐用餐时间“乐捐”20元;上班期间穿着奇装异服、背心与拖鞋“乐捐”20元;工作时间外出禁止超过10-15分钟,违规者第一次严重警告,第二次“乐捐”100元,第三次“乐捐”500元等。

▲该公司的乐捐制度。受访者供图
谢女士称,自己看到“乐捐”制度后,就起身离开了。当天和自己一起入职的有10人,“另外一个男生也出来说跟我一样接受不了,不入职了。”
3月9日下午,新京报记者以应聘者身份联系了该美容公司的一位招聘经理,他表示:“‘乐捐’是为了让员工遵守我们正常制度,哪有公司是为了要员工钱特地弄一个这样的制度的?”记者询问为何该制度规定得如此细致,其称“这只是督促员工做好卫生,维护好办公环境。”该招聘经理还称,公司行政部门会不定期检查员工是否遵守该制度,“只要别让行政抓到就行。”
新京报记者注意到,不少网友在谢女士的社交平台中反映,自己公司也有类似的“乐捐”制度。9日下午,河南良承律师事务所律师周鸿向新京报记者表示:“有奖才有罚,如果公司设立了全勤奖或者其他形式的奖金,不迟到、不早退、遵守规章制度,这种情况下,如果员工违反了,你可以扣除奖金,如果没有奖金,只有罚款,这就是违法的。”
周鸿说:“用人单位有制定规章制度的权利,但规章制度不能侵害劳动者的基本权益。《劳动法》第五十条规定,不得克扣或者无故拖欠劳动者的工资。而《工资支付暂行规定》第十六条规定,因劳动者本人原因给用人单位造成经济损失的,用人单位才可以要求其赔偿经济损失。经济损失的赔偿,可从工资中扣除,但每月扣除的部分不得超过劳动者当月工资的20%。”
同时,对于该“乐捐”制度中“如有不执行者将在工资里面扣取该‘乐捐’款的两倍”的强制性规定,周鸿也表示,“这表明‘乐捐’不是自愿的,而是一种强制性罚款。个人捐款必须是出于自愿,以捐款名义实行强制性的克扣,侵害劳动者的合法权利,并不合法。”
来源:新京报
本文为澎湃号作者或机构在澎湃新闻上传并发布,仅代表该作者或机构观点,不代表澎湃新闻的观点或立场,澎湃新闻仅提供信息发布平台。申请澎湃号请用电脑访问http://renzheng.thepaper.cn。





- 报料热线: 021-962866
- 报料邮箱: news@thepaper.cn
互联网新闻信息服务许可证:31120170006
增值电信业务经营许可证:沪B2-2017116
© 2014-2026 上海东方报业有限公司




