- +1
@所有律师、法律工作者,你们要的人民法院律师服务平台操作指南来了
所有律师、法律工作者你们要的人民法院律师服务平台操作指南来了
@所有律师、法律工作者:此刻的你
还在奔波于各地法院的路上吗?
还在为开庭时间与法官排庭冲突而苦恼吗?
你们还在立案大厅苦苦等待吗?
你们还在为找不到办案法官而纠结吗?
陕西省泾阳县人民法院全面推进电子卷宗
随案同步生成及深度应用系统使用
为律师、法律工作者提供更优质的诉讼服务
泾阳县人民法院为依法执业的律师(含公职律师、公司律师)、法律工作者打造了集约高效、智慧便捷的一站式诉讼服务
泾阳智慧法院系统应用需要您的参与
更加需要您的专业和专注
快来体验人民法院律师服务平台
带您体验一站通办、便携高效的诉讼服务
看看如何使用吧!


问什么是人民法院律师诉讼服务平台?
答
2021年1月14日,《最高人民法院、司法部关于为律师提供一站式诉讼服务的意见》(法发[2021]3号)发布,人民法院律师服务平台同步上线,为律师提供集约高效、智慧便捷的一站式诉讼服务。
人民法院律师服务平台网址:https://lspt.court.gov.cn
问人民法院律师服务平台如何使用?
答
(一)司法部线上认证
①点击“律师身份认证”
登陆https://lspt.court.gov.cn网址进入人民法院律师服务平台界面,点击右下角的“律师身份认证”,跳转到选择认证方式页面。如下图:
②选择“司法部授权”方式操作人员点击“司法部授权”,跳转到全国律师身份认证服务平台认证授权页面,如下图:
③全国律师身份认证授权操作人员登录全国律师身份认证服务平台,进行司法部认证授权流程。如下图:
④设置密码司法部授权成功后,操作人员进入人民法院律师服务平台的设置密码页面,在设置密码页,除补充密码、手机号外,还需要律师用户进行扫码签名,完成在线电子签名后,点击“完成”按钮,即可完成司法部认证授权流程。
(二)律师端线下认证(特别提示法律工作者可以通过线下联系法院审核认证)
①点击“律师身份认证”
登陆https://lspt.court.gov.cn网址进入人民法院律师服务平台界面,点击右下角的“律师身份认证”,跳转到选择认证方式页面。如下图:
②选择“律服平台认证”方式操作人员点击 “律师平台认证”,跳转到人脸识别页面,如下图:
③人脸识别认证操作人员通过手机微信扫一扫,扫描二维码进行人脸识别认证,若人脸识别认证通过即可进入到认证资格查询页面。如下图:
④认证资格查询操作人员对律师身份认证说明与用户协议无异议时,勾选用户认证协议,点击“查询”即可对当前用户的律师身份信息进行查询。信息查询结果会告知用户是否具备线上认证资格。如下图:
⑤线下认证申请信息填写操作人员得到的查询结果为“无存量信息,需要线上填写就近法院线下认证”时,则进入到线下认证资料补充页面,如下图:
问人民法院律师服务平台有哪些功能?
答
该平台目前可以使用的功能有网上阅卷、网上保全、网上庭审、网上立案、案件查询、开庭排期避让、网上交费、事项申请、核实代理关系(延期开庭申请、撤诉申请、延长举证申请、调查收集证据、退费申请、回避申请)等共计35项在线诉讼服务。
人民法院律师服务平台首页分五个区域,分别是功能区、案件列表区、待办事项提醒区域、我的服务区、智能辅助区。
网上立案点击首页的“网上立案”,根据提示进行网上立案操作。注意:上传诉状时,如事先未准备可选择跳过,进行在线制作,在提交立案申请前可预览,有问题可点“返回上一步”进行修改,无误后点提交。
开庭排期避让平台首页“我的开庭”区域,点“全部开庭”进入“全部开庭”页面,点击“补填开庭记录”填写开庭信息,完成后,法官开庭排期与该时间冲突时,会给法官开庭排期冲突提醒,平台会收录冲突提示的次数。(也可以在微信小程序人民法院律师服务平台进行。)
网上庭审律服平台首页点“网上庭审”,选择相应法院后,根据需求下载相应的云法庭客户端,再根据法院提供的账号登录云法庭参与庭审。
网上阅卷平台首页点“网上阅卷”,创建申请,根据提示进行操作。注意:由于纸质卷宗归档和归档后形成电子档案需要一定时间,故您在选择网上阅档前,可先行与法院档案部门或案件承办法官联系确认后,再提交网上阅档申请,否则可能会申请失败。
核实代理关系如果不是通过律师服务平台立案的案件,在法院的审判系统暂时没有关联律师的信息,可以使用律师平台的核实代理关系功能申请关联案件,申请审查同意以后手动输入案件受理法院、案号在平台进行案件导入即可。也可算作使用律师服务平台。
填写完需要填写的事项,提交。在(法院)电子法院事项中心 →变更代理人中审核即可,自动添加关联代理人信息。
事项申请
在我的服务区域,可以进行延期开庭、撤诉、延长举证、调查收集证据、回避申请等事项申请,申请未通过的,可通过进入该申请的详情页面查看原因。
案件查询通过案件查询,律师可查看所代理的陕西法院的民事(一、二审)、行政(一、二审)、法赔、行政、刑事自诉、执行等7类案件。
律助维护(律师助力或法律工作者助力)
通过个人设置可添加助理,支持律师助理注册、绑定、权限分配等功能,方便助理协助律师进行诉讼事项办理。对于平台已存在的助理可通过助理查询快速查询并添加。对已关联的律助,可进行分配案件、移除助理、权限设置等操作。
辅助工具人民法院律师服务为用户提供法律法规查询、智能问答、计算工具、诉讼指南、诉讼文书模板、法院导航、诉状助手七个智能辅助工具。

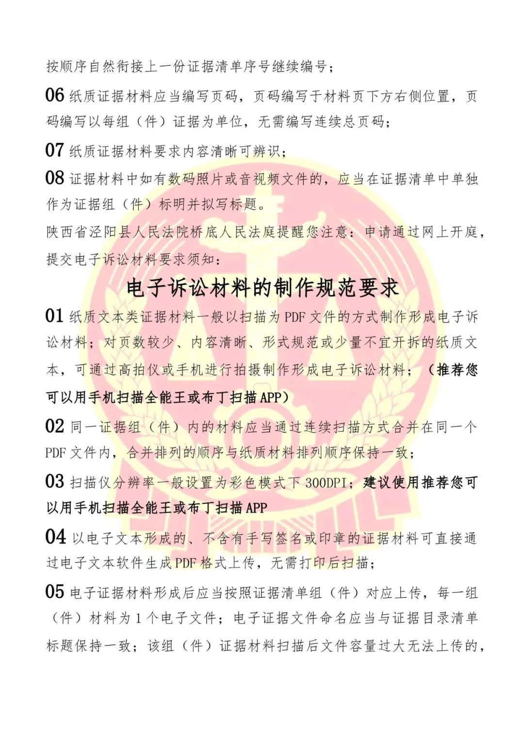
各位律师、法律工作者请在通过办理案件中通过PC端:“人民法院律师服务平台”提交案件材料包括网上保全、网上庭审、网上立案、案件查询、开庭排期避让、网上交费、事项申请、核实代理关系(延期开庭申请、撤诉申请、延长举证申请、调查收集证据、退费申请、回避申请)务必遵守泾阳县人民法院递交诉讼材料规范须知。

@所有律师、法律工作者想要解锁更多功能吗?
那就赶紧使用起来吧!
泾法君陪您“足不出户,指尖办案”,我们一起促进智慧法院进步,本期我们讲解的是PC端人民法院律师服务平台,下一期我们讲解微信小程序:“人民法院律师服务平台、人民法院在线服务陕西”如何配合网页版人民法院律师服务平台更加智能、高效的办理案件,不要走开哟!我们先学会PC端人民法院律师服务平台。
泾法君再送您PC端人民法院律师服务平台操作手册一份、人民法院律师服务平台身份核验操作指引一份。
扫描上方二维码可查看
↓↓↓
人民法院律师服务平台操作手册
人民法院律师服务平台身份核验操作指引

撰稿:姚 博校对:付瑞雪、马宇飞
原标题:《@所有律师、法律工作者,你们要的人民法院律师服务平台操作指南来了》
本文为澎湃号作者或机构在澎湃新闻上传并发布,仅代表该作者或机构观点,不代表澎湃新闻的观点或立场,澎湃新闻仅提供信息发布平台。申请澎湃号请用电脑访问http://renzheng.thepaper.cn。





- 报料热线: 021-962866
- 报料邮箱: news@thepaper.cn
互联网新闻信息服务许可证:31120170006
增值电信业务经营许可证:沪B2-2017116
© 2014-2026 上海东方报业有限公司




