- +1
妊娠高血糖治疗,基础胰岛素喜提新成员
*仅供医学专业人士阅读参考
好风凭借力,送我上青云,守护妊娠高血糖人群,德谷胰岛素使命必达。
妊娠期高血糖在临床上较为常见,不仅会增加围生期母儿双方不良结局的风险,而且会增加母体和子代远期患代谢性疾病的风险[1],故对于该人群的积极干预,需要格外关注。
《中国2型糖尿病防治指南(2020年版)》[2]明确指出,生活方式改变是妊娠期高血糖治疗的基础,如果不能达到治疗目标,应该加用药物治疗,降糖药物首选胰岛素。近日,妊娠高血糖治疗方面再迎利好消息:德谷胰岛素注射液获得国家药品监督管理局批准用于妊娠人群。借着这股“东风”,今天我们邀请到中国医学科学院、北京协和医学院、北京协和医院内分泌科、卫生健康委员会内分泌重点实验室赵维纲教授一起议一议妊娠高血糖的胰岛素治疗选择。
妊娠用药,到底有多严格
妊娠期合理用药并保证母婴安全至关重要。据调查,由于妊娠期药物使用不当而导致出生缺陷比例高达8%;在所有出生缺陷患儿中,10%可能与药物或化学毒害作用有关[3-4]。由于妊娠期妇女生理、代谢等水平的改变导致药物吸收和分布均发生了变化,有些药物虽然没有致畸作用,但也可能增加了早产、自发流产以及低体质儿风险[5]。所以,妊娠期药物的使用遴选非常严格。
1979年美国食品药品监督管理局(FDA)根据药物对人体所具有的不同危险性将药物分为ABCDX 5类。其中,A类为对照研究没有发现在早孕期(在妊娠中晚期也无风险证据)会对人类胎儿有风险,对胎儿的损伤可能性看上去很小;B类为动物生殖学研究没有发现胎儿存在风险,当时无人类怀孕妇女的对照研究结果;或者动物生殖学研究显示有不良影响(不仅仅是生育能力的下降),但是在人类妇女早孕期的对照研究中没有得到证实(在妊娠中晚期也无风险证据)。
在临床上,只有A类和B类药可用于妊娠群体。由于多数药物的临床试验都将孕妇作为排除标准,故妊娠A类用药少之又少,能够成为B类药物,本身已代表着足够安全。
妊娠高血糖,胰岛素如何选
胰岛素不能透过胎盘,是治疗妊娠期糖尿病(GDM)的一线用药,用药时机为:GDM 孕妇饮食联合运动管理血糖不达标,或调整饮食后出现饥饿性酮症、增加热量摄入血糖又超过妊娠期控制标准。临床应根据血糖监测的结果个体化选择治疗方案,剂量可依据血糖控制目标,结合孕妇体质量,及时调整胰岛素剂量,警惕低血糖的发生[1]。
至于药物选择,《中国2型糖尿病防治指南(2020年版)》提出,可应用于孕期的胰岛素类型包括所有的人胰岛素(短效、中效及预混的人胰岛素)、胰岛素类似物(门冬胰岛素、赖脯胰岛素及地特胰岛素)。对于空腹及餐后血糖均升高,推荐三餐前短效/速效胰岛素联合中效/地特胰岛素治疗。由于孕期胎盘引起的胰岛素抵抗导致的餐后血糖升高更为显著的特点,预混胰岛素应用存在局限性,不作为常规推荐[2]。
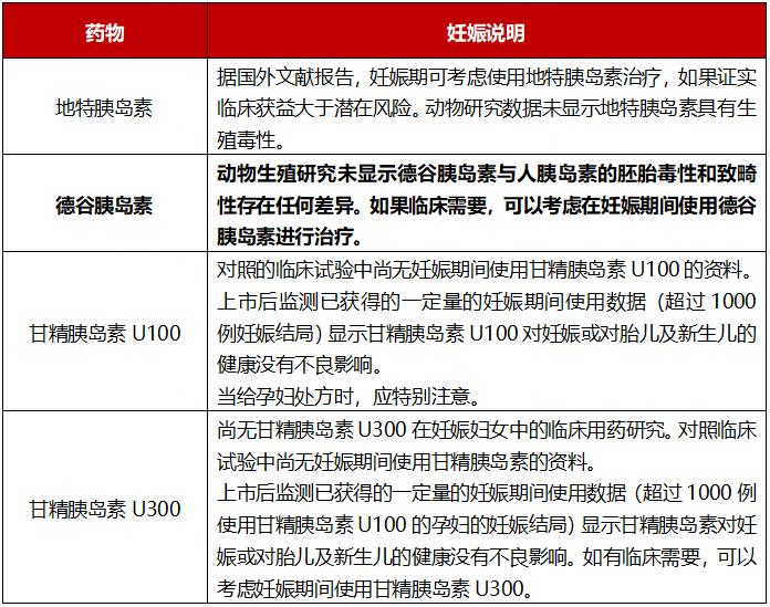
根据欧盟批准的说明书,在德谷胰岛素注射液中国产品说明书中增加妊娠女性用药的相关信息。该变更已于2022年11月18日获国家药品监督管理局批准。与旧版说明书相比,说明书修订内容主要涉及“孕妇及哺乳期妇女用药”,自此,我国妊娠高血糖患者再添新选择(表1)。
表1 基础胰岛素类似物说明书中关于妊娠群体部分[6-9]
不止是妊娠高血糖,德谷胰岛素安全性大起底
此前,德谷胰岛素的疗效已得到充分证实。中国首个德谷胰岛素真实世界研究CN-TREAT[10]研究更进一步证实,既往未使用胰岛素治疗和已使用胰岛素治疗的中国T2DM患者,起始或者转为德谷胰岛素治疗后,血糖显著改善,且安全性良好。
在安全性方面,德谷胰岛素更是积累了充分的循证医学证据。DEVOTE研究[11]纳入7637例心血管高风险的T2DM患者,在既往标准治疗基础上,随机每日使用德谷胰岛素或甘精胰岛素U100,中位随访2年,评价2型糖尿病患者在标准治疗方案基础上加用德谷胰岛素或甘精胰岛素U100的心血管安全性,结果显示,德谷胰岛素在心血管高风险的T2DM患者中,安全性良好,与甘精胰岛素U100组相比,德谷胰岛素组总体严重低血糖事件发生率显著降低40%(RR 0.60,95%CI:0.48~0.76,优效性检验P<0.001);夜间严重低血糖的发生率也显著降低53%(RR 0.47,95%CI:0.31~0.73,优效性检验P<0.001)。
另有研究[12-14]证实,德谷胰岛素在老年、肝肾功能不全的患者中,药代学不受影响,可安全用于老年人和肝肾功能损害的患者[7]。
上述种种证据皆提示德谷胰岛素可作为T2DM临床治疗的优选胰岛素,而此次获批用于妊娠人群,不仅适用人群扩大,亦是对其安全性的再次肯定。
结语
由于处于特殊时期,妊娠期高血糖患者的用药需格外注意,降糖药物首选胰岛素。德谷胰岛素获批用于妊娠人群,其安全性再次受到认可。相信随着其获批用于妊娠人群,德谷胰岛素将为包括妊娠在内的更多高血糖患者带来临床获益。
专家简介
赵维纲 教授北京协和医院内分泌科,主任医师
北京协和医院医疗委员会委员
北京协和医学院 ,博士生导师
中华临床营养杂志总编辑;北京医学杂志副总编辑
中国老年保健医学研究会老年内分泌与代谢分会 副主委
中国老年学学会内分泌代谢分会 常委
中国妇幼保健协会围产营养与代谢专业委员会专家委员
自1990年于北京协和医院内分泌科工作至今。1995至1996年留学法国
以课题负责人承担十三五科技重大专项、北京市科委、北京市自然基金,以课题副组长承担了国家十一五、十二五科技重大专项、国家卫生计生委公益性行业科研专项等多项课题。
参考文献
[1]黄俊巧,李映桃,刘梦玥,吴伟珍.2022年中国妊娠期高血糖诊治指南与美国糖尿病学会妊娠合并糖尿病诊治指南比较[J].国际妇产科学杂志,2022,49(06):691-699.
[2]中华医学会糖尿病学分会 . 中国 2 型糖尿病防治指南(2020 年版)[J]. 中华糖尿病杂志, 2021,13(4): 317-411.
[3]Anderson K N, Ailes E C, Lind J N, et al. Atypical antipsychotic use during pregnancy and birth defect risk: National Birth Defects Prevention Study, 1997–2011[J]. Schizophrenia research, 2020, 215: 81-88.
[4]Andersson N W, Andersen J T. Association between fetal safety outcomes and exposure to local podophyllotoxin during pregnancy[J]. JAMA dermatology, 2020, 156(3): 303-311.
[5]Grattagliano I, Ubaldi E, Portincasa P. Drug‐induced enterocolitis: Prevention and management in primary care[J]. Journal of Digestive Diseases, 2018, 19(3): 127-135.
[6]地特胰岛素说明书.
[7]德谷胰岛素注射液说明书.
[8]甘精胰岛素U100注射液说明书.
[9]甘精胰岛素U300注射液说明书.
[10]Mads Nordentoft Presented at the International Diabetes Federation (IDF) congress, 5–8 December 202 [J]. International Diabetes Federation (IDF) congress, 2022.
[11]Marso et al. N Engl J Med 2017;377:723–32.
[12]Korsatko S, et al. Drugs Aging. 2014 Jan;31(1):47-53.
[13]Kiss I, et al. Clin Pharmacokinet. 2014 Feb;53(2):175-8.
[14]Kupčová V, et al. Clin Drug Investig. 2014 Feb;34(2):127-33.
“此文仅用于向医疗卫生专业人士提供科学信息,不代表平台立场”
原标题:《妊娠高血糖治疗,基础胰岛素喜提新成员》
本文为澎湃号作者或机构在澎湃新闻上传并发布,仅代表该作者或机构观点,不代表澎湃新闻的观点或立场,澎湃新闻仅提供信息发布平台。申请澎湃号请用电脑访问http://renzheng.thepaper.cn。





- 报料热线: 021-962866
- 报料邮箱: news@thepaper.cn
互联网新闻信息服务许可证:31120170006
增值电信业务经营许可证:沪B2-2017116
© 2014-2026 上海东方报业有限公司




