- +1
北京市第三中级人民法院课题组 | 完善新就业形态劳动者合法权益保障的司法路径
以下文章来源于人民司法杂志社 ,作者北京三中院课题组
人民司法杂志社.《人民司法》作为最高人民法院机关刊,载文阐述司法解释,分析典型案例,反映审判工作的新情况新问题,报道社会各界所关心的重大案件审理情况,研究解答司法实践中的疑难问题。
2023年第10期策划
新就业形态劳动者的合法权益保障
策划人:李泊毅
编者按 如何依法合理认定新就业形态劳动关系,一段时间以来,是困扰裁判者的问题。最高人民法院《关于为稳定就业提供司法服务和保障的意见》(法发〔2022〕36号)为此提供了裁判指引,即“人民法院应当根据用工事实和劳动管理程度,综合考虑劳动者对工作时间及工作量的自主决定程度、劳动过程受管理控制程度、劳动者是否需要遵守有关工作规则、劳动纪律和奖惩办法、劳动者工作的持续性、劳动者能否决定或者改变交易价格等因素,依法审慎予以认定。”那么,实务中如何具体考量这些要素,易言之,满足哪些要素以及这些要素达到何种程度可以认定劳动关系,则是亟待进一步研究的问题。本期策划组织了多位实务专家,结合审判经验对这一问题进行了探讨,同时也邀请了学者给予理论上的阐释。
应用
2023年
4月策划
系列文章之一
完善新就业形态劳动者
合法权益保障的司法路径
本文为最高人民法院2021年度司法案例研究课题阶段性成果。
作者:北京市第三中级人民法院课题组
主持人:蓝向东,成员:薛强、侯军、宋洪印、范围、田璐、王梦琦、郭欣欣、高莹。
内容提要
由于缺乏统一的法律规范和裁判标准,司法实践中,各地法院审理涉新就业形态劳动者权益保障民事纠纷案件的裁判尺度并不统一,主要集中在关于新就业形态下平台用工法律关系的性质、新就业形态劳动者致人损害时的责任认定,以及新就业形态劳动者遭受损害时的责任认定3个方面。课题组认为,依据现有法律规定,结合新就业形态下平台用工的不同模式,在判断新就业形态平台用工的关系性质时,应重点审查平台用工的人格从属性标准,辅之以经济从属性要求,对于组织从属性的要求可相对降低;在劳动者已初步举证证明双方存在劳动关系时,可适度强化平台或相关企业反驳劳动关系存在的举证责任;对于双方通过承揽合同、合作合同等方式明确排除劳动关系的,应实质性审查当事人的真实意思表示;在处理涉新就业形态劳动者致人损害或遭受损害相关民事纠纷时,应合理分配劳动者、受损害的第三人、平台或相关企业的举证责任。同时,建议从审判实践角度厘清不完全符合确立劳动关系的认定标准。
目次
一、问题的提出
二、涉新就业形态劳动者权益保障民事纠纷案件的司法现状检视
三、新就业形态下平台用工的主要模式剖析
四、路径:完善新就业形态劳动者合法权益保障的司法建议与对策
一
问题的提出
2021年7月16日,人力资源和社会保障部等8部门联合发布了《关于维护新就业形态劳动者劳动保障权益的指导意见》(以下简称56号意见),提出要规范用工,明确劳动权益保障责任。2022年12月27日,最高人民法院出台《关于为稳定就业提供司法服务和保障的意见》(以下简称36号意见),也提出要加强新就业形态劳动者合法权益保障。司法实践中,法院审理涉新就业形态劳动者权益保障民事纠纷案件的案由并不单一,且关于新就业形态下平台用工法律关系的性质、劳动者致人损害时的责任认定、劳动者遭受损害时的责任认定等核心问题的裁判尺度也并不统一。
二
涉新就业形态劳动者权益保障民事纠纷案件的司法现状检视
课题组选取了最具有典型代表性的外卖、快递、网约车、家政保洁4类行业的新就业形态劳动者作为研究对象,并以中国裁判文书网上公开的2018年1月1日至2022年6月30日期间各地法院审结的涉新就业形态相关民事纠纷裁判文书作为研究样本。分析发现,新就业形态劳动者合法权益保障涉及的民事纠纷案由纷繁多样,包括合同纠纷、劳动争议、侵权责任纠纷等,其中以劳动争议和侵权责任纠纷案件数量最多,而侵权责任纠纷又主要集中在因新就业形态劳动者发生交通事故引发的侵权赔偿纠纷案件。课题组通过分析文书样本发现,各地法院关于涉新就业形态劳动者权益保障民事纠纷案件的裁判思路分歧较大,主要体现在以下3个问题上:
(一)新就业形态下各方法律关系性质的认定
关于新就业形态下平台或相关企业与从业人员之间法律关系的性质,一直是理论界和实务界争议的核心问题,也是相关民事案件中当事人争议的焦点。56号意见提出了不完全符合确立劳动关系情形的概念,按照该意见,不完全符合确立劳动关系情形但企业对劳动者进行劳动管理的,指导企业与劳动者订立书面协议,合理确定企业与劳动者的权利义务。36号意见也指出,不完全符合确立劳动关系情形,但企业对劳动者进行劳动管理的,可以结合新业态劳动者权益保障指导意见有关规定,依法保障劳动者权益。但上述意见中并未对“不完全符合确立劳动关系情形”的具体认定标准、诉讼程序等进行细化。司法实践中,法院判断平台或相关企业与从业人员之间法律关系的性质时,仍主要采用“劳动关系——民事关系”的二分法模式,按照劳动关系认定的从属性认定标准(人格从属性、组织从属性和经济从属性)进行认定,具体依据为原劳动和社会保障部2005年5月颁布的《关于确立劳动关系有关事项的通知》第一条。
值得注意的是,课题组通过分析发现,各地法院在按照人格从属性、组织从属性和经济从属性3要素具体考量平台或相关企业与从业人员之间法律关系性质时,对上述3要素的侧重点并不统一。有的法院对双方法律关系性质的判断更侧重于审查人格从属性和组织从属性,对于经济从属性要求较低;有的法院则侧重从人格从属性和经济从属性角度进行考察。对于司法实践中法院的裁判取向,可以总结为以下两点:
第一,从业人员是否需要受平台或相关企业规章制度的约束,是否受平台或相关企业直接管理,是大多数法院判断双方法律关系性质的首要因素。例如:有法院认为,某公司作为平台的代理商,其虽然与站点的个人承包商签订承包合作经营协议,但在站点工作的劳动者需根据某公司的管理规则及站点要求从事相关工作,个人承包商系具体管理的实施者,并非法律上适格的用人主体,应当认定劳动者与某公司之间成立事实劳动关系。
第二,法院对法律关系的审查更侧重于实质审查原则。例如,在劳动者先注册为个体工商户再与相关企业签订劳务服务协议的情形中,法院认为,劳动者从事的业务属于企业的业务组成部分,企业按月向其发放报酬,并由企业的工作人员对劳动者进行管理,劳动者向企业提供了较为长期、固定的劳动,可以认定双方具有较强的人身从属性和经济从属性,符合劳动关系的本质特征;双方签订的协议不能否认双方劳动关系的实质,故仍应认定双方之间存在劳动关系。
(二)新就业形态劳动者致第三人损害时的责任主体及责任形式
对于该问题的争议与上述法律关系的性质争议密切相关,因为根据民法典第一千一百九十一条、第一千一百九十二条、第一千一百九十三条之规定,在不同的法律关系情形下,侵权责任的责任主体会有不同。课题组对新就业形态劳动者致第三人损害时的责任分析,主要针对平台、相关企业及新就业形态劳动者是否需要承担责任以及承担责任的形式方面。从课题组梳理的文书样本看,这一问题主要集中在机动车交通事故责任纠纷等侵权案件中。值得注意的是,在该类案件中,法院往往对平台或相关企业与新就业形态劳动者之间的法律关系性质予以回避,而直接聚焦于侵权责任的承担主体及责任形式上。但即便如此,各地法院对这一法律问题的认识和裁判尺度也并不统一。总结起来,主要存在以下6种观点:
第一种观点认为,应由平台与外包企业承担连带责任。持该观点的法院认为,事故发生时侵权人身着平台服装或驾驶印有平台标志的车辆,基于外观主义,被侵权人具有相应的信赖利益,且平台对事故发生存在原因力,亦受有利益,因此平台与外包企业应当就被侵权人的损失承担连带责任。
第二种观点认为,应由外包企业承担赔偿责任,平台承担补充责任。持该观点的法院认为,平台公司的过错多为管理责任,对于损害的发生没有积极原因力,其责任依赖于外包公司的责任而存在;劳动者通过驾驶车辆所产生的服务场景,自然地形成了平台营业场所的延伸,该延伸的营业场所可视为侵权责任法中的“公众场所”,故平台作为品牌管理人和特许人,亦应承担其过错程度内的补充责任。
第三种观点认为,应由平台承担替代责任。持该观点的法院认为,平台与合作商之间的协议安排仅具有内部效力,不能作为对外拒不承担侵权责任的理由;侵权人系执行平台开发的相关工作任务,身着统一制服,均体现了平台意志,且某种程度上统一制服本身亦是宣传平台企业的形象,扩大品牌效应的表现,符合平台企业利益,为其所受益。因此,从工作内容、外观主义以及人身属性等方面,应当由平台承担雇主替代责任,其承担赔偿责任后可另行向相关主体追偿。
第四种观点认为,应由新就业形态劳动者承担责任。持该观点的法院认为,平台和企业主要是发布商户的配送信息,配送员通过平台了解商户的配送需求,并根据自身意愿选择是否接受商户的配送任务、为商户提供配送服务,且费用由商户直接支付,平台并未收取服务费、佣金等任何费用,其提供的是一项居间服务。平台与企业对配送员均无人身上的管理,配送员是否接受配送任务亦不受其支配,无法认定平台、相关企业与配送员之间形成劳动、劳务、雇佣关系,故不应由平台或相关企业承担赔偿责任。
第五种观点认为,应由外包企业承担替代责任。持该观点的法院认为,从人身依附关系、工作内容、利益归属等方面分析,新就业形态劳动者与外包企业存在事实上的劳务合同关系,双方存在雇佣隶属关系,故外包企业作为用人单位应当承担侵权责任,新就业形态劳动者对外不承担赔偿责任。由于平台对于侵权行为及损害后果均无过错、仅提供居间服务、系独立法律主体、与外包企业签订有效的合作协议,故平台不承担责任。
第六种观点认为,应由平台与外包企业承担共同赔偿责任,新就业形态劳动者在过错范围内承担连带责任。持该观点的法院认为,平台与外包企业作为接受劳务方,其共同对于平台相关业务享有一定支配权并赚取管理服务费,对于新就业形态劳动者进行管理并对其提供的劳务共同享有收益,故应当对于雇佣活动过程中致人损害后果承担赔偿责任。若新就业形态劳动者存在过错,如车辆未投保交强险、对于交通事故发生系全责或主责、在驾驶证被依法扣留期间驾驶机动车等情形,应当在过错范围内承担连带赔偿责任。
(三)新就业形态劳动者遭受损害时的责任主体及责任承担形式
这一问题也是与法律性质相关的衍生争议。实践中,新就业形态劳动者遭受损害时的责任主体既可能涉及平台、相关企业等内部主体,也可能涉及实际侵权人等外部主体,课题组主要着眼于内部责任主体的认定及责任承担形式,即平台或者相关企业是否需要承担责任以及具体责任形式。课题组通过梳理裁判文书样本发现,新就业形态劳动者遭受损害的情形在合同纠纷、劳动争议和机动车交通事故责任纠纷中都会存在。但目前各地政策和各地法院对该问题的处理思路亦存在较大分歧。
第一种观点认为,应当由平台和外包企业承担连带责任。例如,《湖南省关于维护新就业形态劳动者劳动保障权益的实施意见》第三条规定:“对采取外包等其他合作用工方式,劳动者权益受到损害的,平台企业和外包企业依法承担连带责任。”该条文明确规定了平台和外包企业对劳动者的损害承担连带责任,实践中法院也基本按照上述规定精神处理。
第二种观点认为,应由外包企业承担主要责任,平台根据过错承担补充责任。例如,《天津市关于维护新就业形态劳动者劳动保障权益的实施意见》第四条规定:“劳动者权益受到损害的,由外包服务企业依法承担责任;平台企业有过错的,根据其过错程度依法承担相应责任。”《上海市关于维护新就业形态劳动者劳动保障权益的实施意见》第三条也规定:“平台企业采取外包等其他合作用工方式的,应督促合作企业依法用工并维护劳动者相关权益;平台企业存在未及时有效进行监督、未合理披露实际用人单位情况等过错,导致劳动者权益受到损害的,应依法承担相应责任。”
第三种观点认为,平台仅对外包企业未结清部分承担补充责任。例如,《四川省关于维护新就业形态劳动者劳动保障权益的实施意见》第三条规定:“因外包、加盟、代理等合作用工企业原因导致劳动者劳动报酬等支付性待遇得不到及时偿付的,可由平台企业以未结清的金额为限履行先行清偿或补偿的责任。”在该处理规则下,并不考虑平台企业是否存在过错及过错程度问题。
第四种观点认为,需要根据具体法律关系决定用工责任分配。例如,《江苏省关于维护新就业形态劳动者劳动保障权益的意见》第五条规定:“外包企业应依法合规用工,外包企业违规用工,损害新业态劳动者工资报酬、职业伤害保障等权益的,根据平台企业与外包企业之间的具体法律关系,依法确定平台企业与外包企业应当承担的法律责任。”在该规则中,平台与外包企业之间的合同关系对双方的责任承担有重要影响。
第五种观点认为,应由平台企业和外包企业根据约定承担责任。例如,《河北省关于维护新就业形态劳动者劳动保障权益的实施办法(暂行)》第七条规定:“平台企业采用劳务外包等合作方式用工的,根据其约定区分承担相应损害责任;合作企业应当依法履行用工责任。”
课题组调研发现,造成上述裁判尺度不统一的原因,一方面是由于目前法律法规、司法解释对新就业形态用工法律关系的性质未有明确界定。虽然56号意见和36号意见对于新就业形态法律关系的认定提出了“不完全符合确立劳动关系情形”的概念,构建了平台用工“劳动关系——类劳动关系——民事关系”的三分模式,但如前所述,上述意见对于类劳动关系的认定标准、相关劳动者权利义务的具体内容,以及争议是否需要经过仲裁前置等尚不明确,司法实践中适用该规定还存在操作层面的障碍。
另一方面是由于新就业形态用工模式也在不断发展变化,法院需要结合具体的用工模式和个案情况进行裁判,实践中也很难形成可适用于所有用工模式的统一裁判规则。此外,法官审理相关纠纷的审判理念亦存在差异,作为一种新兴且不断发展的用工形式,法院的司法审判理念也在不断调整和完善过程中,特别是在存在被侵权人的案件中,如何有效平衡劳动者、平台、相关企业以及被侵权人各方的利益,同样考验着裁判者的司法智慧。
三
新就业形态下平台用工的主要模式剖析
要处理好司法实践中的这些问题,首先要了解目前新就业形态下平台用工的主要模式。课题组对目前几种常见的平台用工类型和外在表现形式进行了梳理,主要包括以下几种:
(一)自营或劳务派遣等传统模式
在传统模式下,平台或相关企业直接与劳动者签订劳动合同,或者通过劳务派遣方式由劳务派遣公司与劳动者签订劳动合同,由互联网平台或劳务派遣公司为劳动者发放工资、缴纳社会保险等,双方之间的权利义务关系适用劳动法、劳动合同法等法律法规调整。
(二)外包模式
外包模式系指平台将相关业务发包给外包公司,由外包公司招募从业人员,平台联合外包公司对从业人员的劳动过程进行共同管理和监督。在直接外包模式的基础上,又发展出与平台直接合作的外包公司将全部或部分业务层层转包或分包给其他公司甚至个人,由终端商招募从业人员,并通过与其签订承揽协议、服务协议、合作协议等,形成“平台——代理商——外包公司——从业者”的多重外包网络用工模式。
(三)众包模式
众包模式系指新就业形态劳动者通过平台APP进行注册,与平台在线签订众包协议,新就业形态劳动者在平台自主选择接收任务事项,并可在多个平台兼职工作,具有较高的自主性。目前部分平台还发展称采用众包+外包的模式,即将众包业务发包给第三方公司,劳动者虽然在平台注册,但相关协议均与第三方公司签订。
(四)个体工商户模式
在个体工商户模式中,外包公司与平台进行合作,由外包公司将新就业形态劳动者注册为个体工商户,并让新就业形态劳动者以个体工商户名义与平台签订承揽协议、合作协议等。经此设计,平台与外包公司向外剥离的人力成本、层层区隔的用工风险将传导至作为个体工商户的新就业形态劳动者身上。



(图表 1:平台用工模式及表现形式)四
路径:完善新就业形态劳动者合法权益保障的司法建议与对策
完善新就业形态劳动者合法权益保障需要从立法、司法、执法和社会保障等多层面发力。就审判实践而言,要解决上述裁判尺度不统一的问题,课题组认为,可以从重塑审判理念、构建审查规则、完善制度设计3方面予以改进。
(一)理念重塑:树立“双保护”审判理念
一方面,要看到平台经济催生出许多经济增长点,为社会作出巨大贡献,要合理界定平台责任承担规则,保障支撑平台经济业务健康有序发展,避免对平台经济造成冲击;另一方面,要持续加强对新就业形态劳动者的合法权益保障,特别是加强对新就业形态劳动者的劳动报酬、休息休假、劳动安全、社会保险、职业伤害保障等基本权益的保障。不论是56号意见还是36号意见,都提出了要支持和规范发展新就业形态,切实维护新就业形态劳动者劳动保障权益的要求。司法实践中,法院审理涉新就业形态民事纠纷案件时,同样应当坚持“双保护”的审判理念。这里的“双保护”审判理念包括两层含义:一方面,在处理平台或相关企业与新就业形态劳动者之间的纠纷时,既要注重保障新就业形态劳动者的合法权益,又要注重保障平台或企业合法的用工自主权,坚持对平台经济的监管规范和促进发展并重。另一方面,在处理涉及第三人利益的侵权责任纠纷时,要注重平衡遭受损害的第三人、新就业形态劳动者以及平台、相关企业各方的利益,既要注重保护遭受损害的第三人合理的信赖利益,又要注重维护平台经济健康有序发展。
(二)规则构建:依法审慎认定劳动关系及责任主体
坚持“双保护”的审判理念,意味着法院在案件审理中,应当依据现有法律规定,综合平台用工的不同模式和案件具体情况,合理审慎认定劳动关系以及侵权责任纠纷中的责任主体和责任形态。结合56号意见和36号意见的精神,课题组对上述实践中3个法律问题的审查原则总结如下:
1
关于平台用工法律关系性质的审查原则
如前所述,造成实践中法院对平台用工法律关系性质认定裁判尺度不一的原因,既有法律法规和政策层面的原因,也有用工模式多元化的现实原因,还有法院审判理念方面的原因。就审判理念方面,还包括裁判者对构成劳动关系“从属性三要素”的认识和理解并不一致。课题组认为,关于平台用工法律关系性质的认定,既要防止劳动关系泛化,又要防止机械适用从属性认定标准,将部分劳动者排除在劳动关系之外。按照56号意见和36号意见的规定,结合实践中平台的用工模式,在认定平台用工法律关系时,可考虑以下审查原则:
(1)优化从属性认定标准
与传统用工模式相比,新就业形态用工方式更为灵活多样,且“去劳动化”的特点明显,如果严格以“从属性三要素”作为判断是否存在劳动关系的标准,可能会使得部分劳动者被排除在劳动关系之外,不利于对劳动者合法权益的保护。实际上,即便在传统劳动争议领域,随着用工管理方式的不断变化,是否必须完全符合“从属性三要素”才能构成劳动关系也一直存在争议。新就业形态用工模式本质上仍属于提供劳动的一种交易形态,虽然整体呈现从属性不断弱化的表征,但并非每一种用工模式都是弱从属性。
就具体要素审查而言,考虑到用人单位和劳动者之间人身隶属性是劳动法倾斜保护的基础,在判断新就业形态用工关系时,应回归到人格从属性管理与控制的实质。同时,经济从属性的某些表征,在某种程度上可以辅助论证人格从属性。而新就业形态下的组织架构更为灵活,平台模式放大了个体作用,相对减弱了组织作用。
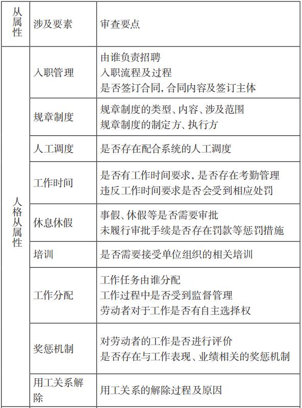
因此,课题组认为,在判断新就业形态平台用工的关系性质时,应重点着眼于人格从属性,辅之以经济从属性,对于组织从属性要求可相对降低。比如,需要考量劳动者的工作分配方式,其是否可以自由接单?是否享有拒绝接单的权利?特殊情况下,单位是否有权对劳动者进行调配?单位的规则是否适用于劳动者?单位对劳动者的工作时间、请休假是否有明确要求?其对劳动者的工作是否进行评价并进行奖惩?即法院在审查案件事实时,应当着重审查平台或企业是否在劳动者劳动参与过程中扮演着实质性控制或者管理的角色,具体审查要点可参考下图。如果具有较强的人格从属性,则可以认定双方存在劳动关系。对于经济从属性,可以结合劳动者获得劳动报酬的周期和方式来判断,用以考察劳动者对用人单位的经济依赖程度。

(图表2:关于“从属性三要素”的审查要点)(2)适度强化平台或相关企业的举证责任
在新就业形态劳动者向平台等用工主体提供了劳动并主张劳动关系时,可推定双方劳动关系成立;若用人单位主张双方不存在劳动关系的,应由用人单位提供相反证据予以反驳。按照“谁主张谁举证”的一般举证规则,应当由劳动者就其主张的双方存在劳动关系的事实承担举证责任,但考虑到与传统用工模式相比,新就业形态下平台或相关企业对劳动者的劳动管理方式和手段更为灵活,往往侧重于对其劳动过程的控制、定价权限和对服务评价的奖惩措施制定方面,从举证能力角度,平台或相关企业拥有比劳动者更强的举证能力,其距离证据更近,有责任提供证据还原客观事实。因此,课题组认为,在劳动者已经初步举证证明双方存在劳动关系的情况下,若平台或企业否认双方之间存在劳动关系,应由平台或企业提供充分的证据予以反驳,否则由其承担举证不力的法律后果。
(3)遵循实质审查原则
按照该原则,对劳动关系的要素审查不能仅以双方签署的协议文件为主,而是注重对劳动管理的实质内容以及双方主体适格性的审查。对于平台或企业与新就业形态劳动者通过承揽合同、合作合同等方式明确排除劳动关系的,法院需根据实际用工事实,综合考虑劳动者对工作时间和工作量的自主决定程度、劳动过程受平台企业控制程度,以及劳动者为平台或企业工作的持续期间、劳动者能否决定或者改变交易价格等因素,依法审慎认定劳动关系。对于平台或者合作企业要求劳动者登记为个体工商户后再签订承揽、合作等合同,或者以其他方式规避与劳动者建立劳动关系的,人民法院应当在查明事实的基础上依法作出相应认定。换言之,法院要适度运用穿透式裁判思维,来探究双方当事人的真实意思表示,并确认双方真实的法律关系性质。
2
关于新就业形态劳动者致人损害时的责任认定
该问题与平台用工的法律关系认定紧密相关,但因涉及第三人利益,法院对这一问题的不同裁判尺度反映了不同的审理视角,即:是从“平台——第三人”的外部视角去审查责任主体和责任形式,还是从“平台——劳动者”的内部视角去审查?这两种不同的审查视角决定了法院对该问题的不同裁判结果。如果基于外部视角,法院无需对平台与劳动者的内在法律关系进行实质审查,只需要判断劳动者是否属于执行平台的工作任务,若属于,则平台对第三人承担责任。如果基于内部视角,则法院需要首要解决的是平台与劳动者的内部法律关系,并据此判断平台是否需要对第三人承担责任。课题组认为,要解决上述争议,首先需要厘清这两种审查视角背后的逻辑。
(1)基于外观主义与内在关联的不同路径
关于外观主义的理论溯源包括行为外观理论和风险共同体理论。在行为外观理论下,行为外观是证明执行职务的客观判断标准,只要工作人员的行为外观客观上足以让外界认为与执行职务有关,则不论用人者或行为人主观以为如何,均应认定为职务行为。行为外观可具体分为受雇人行为外观和非受雇人行为外观,前者以建立雇佣关系为基础,后者不需要建立雇佣关系,只需要受雇人事实上以用人者的外观进行活动。风险共同体理论强调从社会风险的角度审视危险来源,要求制造危险并获益的共同体就该危险承担责任,而不探究风险共同体内部成员之间的关系。
关于内在关联的问题,主要涉及用人者责任所基于的控制力理论,即被使用者要听从用人者之指令,受用人者之管理和控制,被纳入用人者的组织体内。
综合上述分析可看出,如果完全采用“平台——第三人”的外部视角,平台承担的责任较重;如果完全采用“平台——劳动者”的内部视角,则对受害第三人和劳动者的举证能力要求都较高,不利于对受害人与劳动者合法利益的保护。基于前述“双保护”审判理念,课题组建议可以考虑从举证责任的分配路径,来实现对受害第三人、劳动者、平台或相关企业的利益平衡。即:首先,应当由主张侵权责任的受害人就侵权行为发生时存在相应的行为外观承担初步举证责任,例如工作服、交通工具上的标识等证据材料;其次,若平台辩称其无需承担用人者责任,应当由平台对其与劳动者之间不存在内在关联性承担举证责任;若劳动者主张其为职务行为,应当就其系执行工作任务的内在关联事实承担举证责任。此时,关于内在联系的举证责任主要由平台或劳动者承担。如果平台无法就其辩解意见提交充分证据予以反驳的,受害人有权根据民法典第一千一百九十一条之规定,要求平台承担用人者责任。
(2)两种特殊情况的审查原则
在多重外包或者众包模式下,平台与新就业形态劳动者的内在联系较弱,平台并不与劳动者存在直接法律关系。考虑到平台实际仍可通过平台规则、合作模式等对劳动者的劳动行为进行一定的管理或评价,且亦基于劳动者的行为实际受益,因此,如果平台存在以下两种特殊情况时,其仍然应承担赔偿责任:
一是平台基于平台规则的管理行为存在过错,且与相关侵权行为的发生具有因果关系。例如平台提供的交通工具不符合安全标准等,受害人可依据民法典第一千一百七十二条之规定,主张由平台按照其过错比例承担赔偿责任。
二是平台对相关代理企业的选任存在过错。例如平台在与相关代理企业签订合作协议时对代理企业资质、偿付能力等未尽到审慎审查义务,相关企业系空壳公司、存在偿付不能的风险,此时可由平台就受害人的损失承担补充责任。
关于相关企业的责任问题,因实践中劳动者大多是与相关企业直接建立法律关系,故关于企业的责任可依据双方法律关系的性质予以确定。
3
关于新就业形态劳动者遭受损失的责任认定
这一问题亦与平台用工的法律关系性质相关,如果存在劳动关系,则劳动者可以向作为用人单位的平台或企业主张相应权利;如果是其他民事合同关系,劳动者可依据合同约定向合同相对方主张权利;即便不存在合同关系,如果对方存在过错,劳动者亦可以基于侵权行为主张权利救济。
实践中,新就业形态劳动者遭受损失的情况主要包括两类:一类是劳动者的报酬获得权、休息休假权等与其提供劳动相关的权利受到损害;另一类是劳动者在执行工作中因第三人侵权遭受人身、财产损害。关于后者,越来越多的观点从完善工伤保险和商业保险等角度,提出要构建新业态职业伤害保障制度的建议,以实现新就业形态劳动者职业保障基本权利。
目前,亦有部分省市展开了试点工作。新业态职业伤害保障制度确实可以在很大程度上化解和分散社会风险,但没有解决平台或企业是否承担责任及责任方式的问题。
对此,56号意见规定,平台企业采用劳务派遣方式用工的,依法履行劳务派遣用工单位责任。对采取外包等其他合作用工方式,劳动者权益受到损害的,平台企业依法承担相应责任。36号意见亦提出,要推动完善劳动者因执行工作任务遭受损害的责任分担机制。
据此,如果平台或相关企业与劳动者存在劳动关系,由平台或企业承担用人单位责任;若采用劳务派遣方式用工的,承担劳务派遣用工单位责任。在不完全符合确立劳动关系情形或建立民事合同关系情形下,平台或相关企业的责任承担方式,上述56号意见采用的是相应责任标准。司法实践中,需要法院综合平台的用工模式、合同约定、平台或企业对劳动者的管理程度、过错情况予以确定。
(三)制度设计:完善类劳动者中间主体制度
通过前述分析可知,司法实践中各地法院对涉新就业形态相关民事纠纷案件争议的核心还是在于平台用工法律关系的性质认定。根据56号意见和36号意见的规定,其对新就业形态平台用工关系的划分模式已经从原来的“劳动关系——民事关系”二分模式调整为“劳动关系——类劳动关系——民事关系”三分模式。但因为上述文件关于不完全符合确立劳动关系情形(即本文所称“类劳动关系”)下劳动者享有的权利义务范围并无具体规定,导致司法实践中法院直接适用还存在一定障碍。因此,有必要对类劳动者的认定标准予以明确。
从56号意见和36号意见的规定看,其对新就业形态平台用工关系是以从属性强弱为标准,在强从属性的劳动关系与无从属性的平等民事主体法律关系之间,增加了弱从属性的类劳动关系。
课题组认为,关于类劳动者的认定标准,可以从从属性的强弱层面着手,并可以考虑以下因素:
1.类劳动者通常应为提供新就业形态服务的个人,这涉及主体资格问题。
2.类劳动者对用人单位通常不存在传统劳动用工模式下典型的人格从属性,与传统用工模式下的劳动者相比,类劳动者具有较强的独立性与较高的工作自主决定权。
3.类劳动者通常对平台或企业发放的经济报酬,有一定的依赖性,经济从属性特征明显,即类劳动者收入的稳定性与所服务的用人单位有较大的关联。
对关联程度的审查可以从两个方面进行考量:(1)类劳动者的主要收入或大部分收入来源于同一平台或相关企业,也即他们提供劳动服务具有一定的专属程度。(2)类劳动者为同一个平台或其他提供劳动服务需达到一定的时间长度。如果类劳动者提供的是一次性服务或者在一定时期内提供的劳动服务频率较低,可以认为类劳动者对该用人单位不存在经济从属性。
关于类劳动者应享有的基本劳动权益保障,根据56号意见和36号意见的规定,应当重点包括劳动报酬权的保障、最低工资和支付保障制度、休息制度保障、职业安全保障和社会保险保障等。
原标题:《北京市第三中级人民法院课题组 | 完善新就业形态劳动者合法权益保障的司法路径》
本文为澎湃号作者或机构在澎湃新闻上传并发布,仅代表该作者或机构观点,不代表澎湃新闻的观点或立场,澎湃新闻仅提供信息发布平台。申请澎湃号请用电脑访问http://renzheng.thepaper.cn。





- 报料热线: 021-962866
- 报料邮箱: news@thepaper.cn
互联网新闻信息服务许可证:31120170006
增值电信业务经营许可证:沪B2-2017116
© 2014-2026 上海东方报业有限公司




