- +1
“用竹竿拍大熊猫”饲养员疑遭网暴,园方:很多人打电话求情
近日,江苏南京江宁区一野生动物世界,大熊猫“暖暖”被饲养员用竹竿轻轻拍打的视频,引发关注。4月17日,该动物世界发表致歉信公开回应称,涉事饲养员立即停止工作,且永远不允许其在园区饲养大熊猫的消息再度引发热议。从视频来看,饲养员对大熊猫“暖暖”的竹竿拍打是轻拍,对此,有人认为饲养员应该有爱心;也有许多网友认为处罚过重,质疑园方处理方式不当;还有网友担心饲养员会不会有其他拍打行为。评论区有消息称,饲养员已遭到网暴,还有网友称,该名饲养员已经离职。

被竹竿拍打的大熊猫“暖暖”。
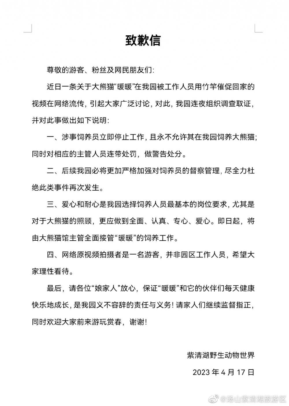
网传视频称,大熊猫“暖暖”下班沉迷吃笋,被饲养员用竹竿拍打催促,旁边游客大笑,从而引发热议。17日,紫清湖野生动物世界公开发表致歉信称,涉事饲养员立即停止工作,且永远不允许其在园区饲养大熊猫,同时,对相应主管人员连带处罚,做警告处分。后续,将加强对饲养员的督查管理。
18日,记者联系上涉事的紫清湖野生动物世界景区,客服人员表示,该饲养员暂时没有开展工作。对于园方发表的公开回应,该客服人员表示,昨天很多群众要求必须开除该名饲养员,由于平时该名饲养员表现还不错,不然园方也不会要他。

致歉信。
随后,紫清湖野生动物世界负责接听投诉的工作人员也回复记者称,据了解,该名饲养员是一名男性,没有其他虐待大熊猫的行为,也做好了本职工作。对于网传饲养员已经离职,该工作人员称,目前,这位饲养员的确已被停止工作,后续工作安排和去向还不清楚。
“昨天,的确接到许多投诉要求开除饲养员,今天,大部分(电话)反馈处罚太严重了。”该工作人员还回复称,将对新收到的投诉和意见进行反映,如果有新的回复会与记者联系。截至记者发稿时,暂未收到园区相关回复。
对此,南京市江宁区文化和旅游局相关科室回应称,园方对于饲养员的处理,属于企业行为,如果员工对处罚有异议,可向园方上级主管部门进行反映,也可通过人力社保部门或者法院进行维权。





- 报料热线: 021-962866
- 报料邮箱: news@thepaper.cn
互联网新闻信息服务许可证:31120170006
增值电信业务经营许可证:沪B2-2017116
© 2014-2025 上海东方报业有限公司




