- +1
卖房无需提前还贷、主城区通办……关于“带押过户”,你想知道的都在这↘
4月21日
让胡路区的王先生
在贷款未结清的状态下
成功办理了
商业贷款转住房公积金贷款的带押过户业务
让胡路的王先生成功办理“带押过户”业务市住建局工作人员表示
这意味着
全市首笔“带押过户”业务顺利办理
从此
市民可以在贷款未结清的状态下
出售不动产啦
4月21日,“带押过户”业务开通为进一步畅通便民服务渠道,由大庆市住建局牵头,相关部门配合,我市正式推出(开通)了“带押过户”业务,这也是大庆持续优化营商环境的重要举措之一。
主城区已开通此项业务
所谓的“带押过户”,是指存在抵押的房产,不用提前还清贷款就可以完成交易、过户并发放新的贷款。
目前,由市住建局牵头,会同市自然资源局,市住房公积金管理中心,中国人民银行大庆市中心支行和中国银保监会大庆监管分局。五个部门共同制定了大庆市二手房带押过户方案。
“目前,主城区范围内均已开通此业务,四县也将陆续开通”市住建局工作人员说。
办“带押过户”看清这些事
据介绍,“带押过户”涉及不动产预告登记、转移登记、抵押权首次登记、抵押权注销登记、抵押权变更登记等业务类型。
需要提醒的是:
◇买卖双方贷款仅限银行贷款或公积金贷款;
◇卖方不动产当前仅存一次有效抵押且无限制状态;
◇买方全款或首付款与贷款之和大于卖方未还清贷款。
“带押过户”的优势是什么?
提到这项业务的好处,工作人员介绍,原先抵押的二手房产需要交易时,必须先将该不动产的贷款还清、注销抵押登记才能办理二手房过户,买卖双方要在不动产登记中心和金融机构之间跑多次。
这项业务开通后,则无需提前还清贷款解除抵押,便可实现转移登记和买方新设抵押权登记合并办理业务,大大节约了二手房交易的时间成本和资金成本,也提高了交易的安全性。同时,“带押过户”是不动产交易登记工作领域内的一项创新业务,对于减少交易环节和流程、加快二手房的流通具有积极作用。
记者得知,目前,市住建局已与工商银行签订了“资金监管金融服务业务委托协议”,也陆续会和全市其它银行签署协议,开展二手房“带押过户”业务,真正做到便民惠民。下一步,市住建局交易保障中心还将继续协同各业务部门,开发一体化平台系统,实现线上办理。
如何结清剩余的房贷?
卖房子可以“带押过户”,那么原有的房屋贷款(商业或公积金贷款)怎么去结清呢?
对此,市住建局工作人员表示,将通过购房资金存入资金监管账户,或通过商转公带押过户业务等方式来完成。
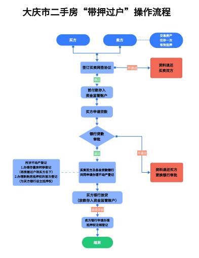
带押过户线下流程这样操作
关于“带押过户”业务的线下操作流程,工作人员提醒市民,应该这样来办理:
◇首先,需要买卖双方达成交易意向,签订二手房买卖备案合同;
◇其次,买方向银行或公积金申请贷款;
◇第三,买方贷款申请审批通过后,买卖双方和买卖双方银行或公积金共同申请”转移登记+抵押权设立登记”合并办理,按顺位设立新的抵押权;
◇第四,不动产登记部门根据买卖双方和买方银行或公积金的申请,同步办理完成登记事项,记载不动产登记簿,并发放不动产权证书和抵押登记证明;
◇第五,买方贷款机构根据不动产登记部门发放的抵押登记证明将贷款划入 “带押过户”资金监管帐户(包括首付款和银行贷款)。监管账户中的购房款根据卖方申请,偿还卖方在银行或公积金贷款;
◇第六,卖方结清贷款后,申请抵押权注销登记,买方贷款银行或公积金的抵押登记顺位相应向前,即由第二位升为首位;
◇第七,监管账户余额归属卖方;
◇第八,买方使用自有资金购房无需贷款的,也需按照“带押过户”流程进行资金监管。
撰文:大庆日报社全媒体记者 李慧呈原标题:《卖房无需提前还贷、主城区通办……关于“带押过户”,你想知道的都在这↘》
本文为澎湃号作者或机构在澎湃新闻上传并发布,仅代表该作者或机构观点,不代表澎湃新闻的观点或立场,澎湃新闻仅提供信息发布平台。申请澎湃号请用电脑访问http://renzheng.thepaper.cn。





- 报料热线: 021-962866
- 报料邮箱: news@thepaper.cn
互联网新闻信息服务许可证:31120170006
增值电信业务经营许可证:沪B2-2017116
© 2014-2026 上海东方报业有限公司




