- +1
休渔!时间定了!
2023-04-26 11:02
来源:澎湃新闻·澎湃号·政务
字号
海洋伏季休渔期定了
5月1日12时起
灌云将进入海洋伏季休渔期
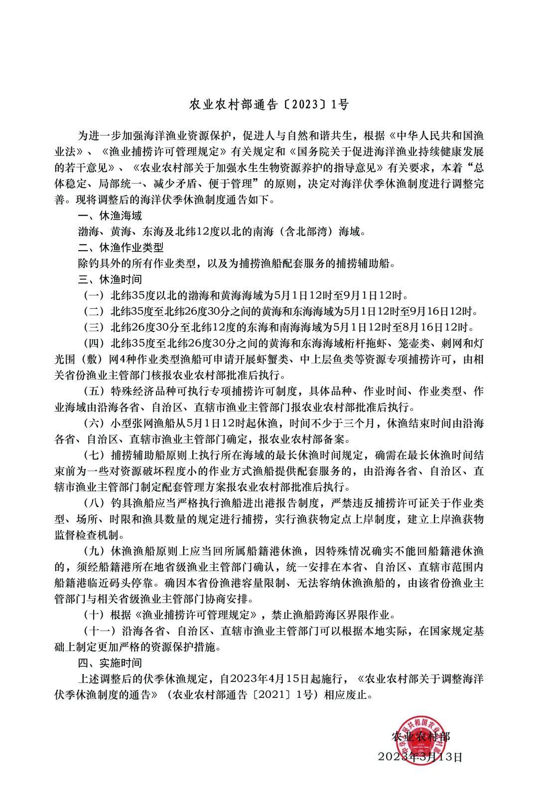
据介绍,我县海域2023年休渔时间为5月1日12时至9月16日12时。休渔期间,在规定水域不得从事渔业捕捞作业。
连日来,县农村农业局综合执法大队深入燕尾港渔港,开展2023年海洋伏季休渔宣传活动。重点宣传今年伏季休渔政策、海洋渔业资源养护政策及相关要求,同时通过具体案例向渔民介绍了违反伏季休渔规定的法律后果。执法人员还通过进村入户,深入渔港、码头、市场,充分运用海报、横幅、传单等各种方式开展伏休政策宣传。共悬挂条幅8个,张贴伏休公告20余份。

今年我县伏季休渔继续执行“最严格的伏休制度”和“最严格的伏休管理”。农业综合行政执法大队将加强对渔港、码头及海上的执法检查,严厉打击违反伏季休渔管理规定的各类违法违规行为。供稿:陈刚
监制:曹文
原标题:《休渔!时间定了!》
特别声明
本文为澎湃号作者或机构在澎湃新闻上传并发布,仅代表该作者或机构观点,不代表澎湃新闻的观点或立场,澎湃新闻仅提供信息发布平台。申请澎湃号请用电脑访问http://renzheng.thepaper.cn。
+1
收藏
我要举报





查看更多
澎湃矩阵
新闻报料
- 报料热线: 021-962866
- 报料邮箱: news@thepaper.cn
互联网新闻信息服务许可证:31120170006
增值电信业务经营许可证:沪B2-2017116
© 2014-2026 上海东方报业有限公司
反馈




