- +1
2023云铁|观赛必看!观赛区、停车场位置,免费接驳车路线发布
恒洁杯2023广东万里碧道·佛山三水云东海铁人三项赛定于5月1日在佛山市三水区云东海街道举行。在哪里可以观看比赛?停车场位置在哪?是否有专线车?下面这份观赛攻略请收好!
3个观赛区
为了让广大市民可以近距离接触“铁人们”,切身感受铁人三项运动的独特魅力,现场设置了3个观赛区:
1、月亮湖主会场(含砂岗公园)观赛区
2、云东海国家湿地公园正门观赛区
3、杨梅福田村赛事终点观赛区
市民可根据赛事安排(文末附件1),自行安排时间到合适的观赛区观看比赛。
4个停车场为确保赛事安全顺利进行,活动当天将对比赛涉及道路实行临时交通管制(文末附件2)。对此,赛事组委会在比赛区域周边设置了4个社会停车场。温馨提示:各停车场的车位数量有限,请广大市民提前规划时间,尽可能选择公共交通出行。
停车场分别是:1、孔圣园(有免费专线车接驳至月亮湖主会场附近)
2、砂岗公园南侧(碧云路东往西辅道旁进入)
3、云东海国家湿地公园正门右侧
4、杨梅福田村内各分散停车点(交通管制期间需由旧芦西公路北往南前往)
2条免费接驳专线车
活动设有2条免费接驳专线车,方便广大市民到现场观赛。
免费接驳专线具体信息如下:
线路1:孔圣园——月亮湖主会场附近;
线路2:万达广场公交车站(万达公寓旁)——福田村村口。
【以上2条线路发车时间:5月1日7:00到16:00,每30分钟一班】
提醒,区内部分公交线路亦为配合赛事而实施临时调整(文末附件3),请广大市民知悉。
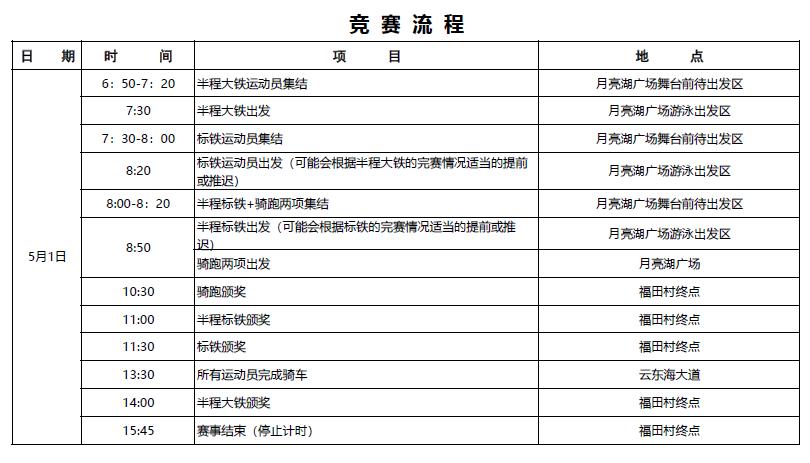
附件1:竞赛流程

附件2:交通管制通告


附件3:关于配合云东海铁人三项赛公交线路实施临时调整的通知
下面为大家奉上云铁参赛指南无论您是身经百战的老铁友
还是初生牛犊不怕虎的萌新铁友
都请您花几分钟时间仔细阅读这份指南
推文目录
起终点布局图
换项区布局图
检录须知
存取包须知
赛事补给
医疗救护
赛事照片
起终点布局图
恒洁杯2023广东万里碧道·佛山三水云东海铁人三项赛的起点设在月亮湖广场,终点设在福田村

换项区布局图
换项区开放存车时间转换区存车的开放时间为4月30日14:30-19:00、5月1日6:30-7:50
请铁友们尽量在30号提前去对应存车区存车哦!如果实在来不及,也建议5月1日赛事当天尽早在指定时间内到存车区存车,请仔细查看上方换项区布局图,不要停错车位咯~
检录须知
时间
半程大铁运动员集结 6:50-7:20
标铁运动员集结 7:30-8:00
半程标铁+骑跑两项集结 8:00-8:20
地点
月亮湖广场
凭证
请参赛选手在参赛前贴好号码纹身贴、佩戴好计时芯片和参赛手环,号码纹身贴和参赛手环是参赛选手的参赛凭证,请大家按照参赛号码和对应的集结时间到对应检录处进行检录
注意事项
1.请选手听从现场工作人员指挥,有序安检
2.选手需严格遵守治安法律法规及赛事组织相关规定,禁止携带刀具、枪支、易燃易爆等违禁危险物品、液体、旗杆旗帜、横幅广告、自拍杆等进入起点区域,三轮车、手推车、自行车等交通工具禁止进入起点区域
3.号码纹身贴是参赛选手的身份凭证,参赛选手必须贴好号码纹身贴和参赛手环进入与比赛项目相应的出发区进行检录,在比赛过程中必须自始至终佩戴参赛手环和贴好纹身贴,相关赛事规则请点击详读推文 存取包须知
组委会为云东海铁三的参赛选手提供物品存放服务,请选手做好时间安排,参赛选手须按照规定存放个人物品。贵重物品不要存放在包内(如手机、有效证件、现金、各种钥匙、信用卡、掌上电脑等)
存包时间
比赛当天06:30-07:50
取包时间
1.取包处于赛事当天16:00关闭,请选手务必在规定时间前取回自己的寄存物品
2.如3日之内不领取,组委会将按无人领取处理,贵重物品不要存放在包内
赛事补给
1.自行车赛道:半程大铁第三圈之后开放饮水饮料站(其他组不提供补水,请自行准备水壶装好水
2.跑步赛道:在换项区出口、3km、6km、9km、半程标铁3km均设有饮水饮料站,在赛道沿途的1.5km、4.5km、7.5km设置饮水/食品/海绵站
医疗救护1.本次赛事在赛道起终点均设置有固定医疗站,其中起点2个,分别设在上下水口以及转换区域内;终点有2个,在完赛区域和拱门旁均有设置
2.在游泳区域放置7艘救生艇
3.在骑行赛段每1.5公里放置一辆救援摩托车
4.在跑步赛道沿途每2.5公里均设置有医疗站,在沿途每2.5公里放置一辆救护车
5.赛道沿途每100米配有1名医疗观察志愿者
6.本次赛事设有5个重点区域防控小组,在重点区域及时查看选手健康情况并及时提供医疗支援
赛事照片
赛事组委会为参赛选手提供官方摄影服务,为大家留下海量精彩的打铁回忆
1.请选手使用相册内的人脸识别功能进行照片查询下载
2.其中自行车环节的照片,请选手戴着您的骑行头盔和骑行眼镜用手机自拍一张,然后上传这张自拍照进行人脸识别搜素,识别率更高
3.您可在赛事当天及第二天进入相册查询参赛照片
爱云动云东海铁三选手群
已报名恒洁杯2023广东万里碧道·佛山三水云东海铁人三项赛的参赛选手,请您扫码添加“2023云铁选手二群”,有任何疑问可以直接与组委会工作人员进行沟通。



来源:第一赛道编辑:佛山新闻网 麦燕文
审校:朱静仪、宋扬、李颖、朱广晖
了解更多三水新闻资讯,您还可以关注@三水发布微博,或下载“南方+”手机app并关注三水频道
原标题:《2023云铁|观赛必看!观赛区、停车场位置,免费接驳车路线发布》
本文为澎湃号作者或机构在澎湃新闻上传并发布,仅代表该作者或机构观点,不代表澎湃新闻的观点或立场,澎湃新闻仅提供信息发布平台。申请澎湃号请用电脑访问http://renzheng.thepaper.cn。





- 报料热线: 021-962866
- 报料邮箱: news@thepaper.cn
互联网新闻信息服务许可证:31120170006
增值电信业务经营许可证:沪B2-2017116
© 2014-2026 上海东方报业有限公司




