- +1
世界文化遗产丽江古城风貌保护专家库成员名单公示
2023-05-08 17:04
来源:澎湃新闻·澎湃号·政务
字号
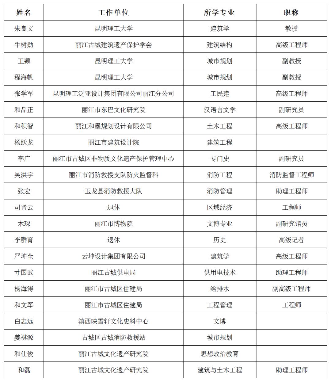
为切实加强历史文化遗产的有效保护,进一步做好世界文化遗产丽江古城保护民居、代表性建(构)筑物等遗产本体的风貌保护工作,充分发挥专家在文化遗产保护与传承中的技术支撑作用,经世界文化遗产丽江古城保护管理局研究,决定成立“世界文化遗产丽江古城风貌保护专家库”,现将专家库成员名单公示如下:
点击图片放大查看校对|段生磊 和皆坚
初审|和小武
复审|唐芳
终审|木晟
原标题:《世界文化遗产丽江古城风貌保护专家库成员名单公示》
特别声明
本文为澎湃号作者或机构在澎湃新闻上传并发布,仅代表该作者或机构观点,不代表澎湃新闻的观点或立场,澎湃新闻仅提供信息发布平台。申请澎湃号请用电脑访问http://renzheng.thepaper.cn。
+1
收藏
我要举报





查看更多
澎湃矩阵
新闻报料
- 报料热线: 021-962866
- 报料邮箱: news@thepaper.cn
互联网新闻信息服务许可证:31120170006
增值电信业务经营许可证:沪B2-2017116
© 2014-2026 上海东方报业有限公司
反馈




