- +1
专题观察 | 2023上海车展透露了哪些“新风向”?
原创 知小微 知微数据
2023第二十届上海国际汽车工业展览会于4月27日圆满闭幕。作为疫情常态化管理后的首个国际A级车展,2023上海车展被赋予诸多关注。报告通过对本届车展观察,分析汽车行业的现状与趋势。
展会纵览本届车展受到上海市政府的高度重视,展会期间,上海市市委书记、市长前后到展参观察看。
车展概况
本届上海车展共举行151场新闻发布会、多场行业峰会、贸易洽谈及技术交流活动。前来参展的企业达1000余家。整车展区展示车型1200个,展出车辆1413台。13个室内展馆,展出总面积超过36万㎡。新能源展车513台,新能源车型271个 ,全球首发车93台、概念车64台。

从车展本身来看,三届展会主题从“共创·美好生活”→“拥抱变化”→“拥抱汽车产业新时代”,“拥抱”、“变化”与“新时代”成为关键词。

行业观察报告从品牌趋势、产品趋势和技术趋势三方面,对上海车展热点事件和相关案例做出梳理与分析。
品牌趋势
新能源车发展势头强劲,BBA推进电动化转型
本届上海车展期间,BBA积极以“电动化”形象示人,宝马、奥迪首次以全电动车型亮相,奔驰带来四大核心品牌的电动车型,并称已实现全品牌电动化。

传统车企多个子品牌独立亮相,重塑形象
本届车展中,多个国内外品牌都将展台与母公司进行了区分,设立独立展台。其中,又以中高端市场自主新能源品牌居多。

车企喊话式宣传,赛道竞争持续白热化
本届车展期间,传统车企、新势力车企之间的高层喊话持续进行。传统车企侧,针对用户服务体系,沃尔沃等传统车企向新势力放狠话,较真“领先”问题;新势力侧,持续标榜自身“遥遥领先”外,也对车企间无人驾驶等问题进行回怼。

产品趋势
国产新能源品牌定价向上,进军高端市场
本届车展中,多家国产品牌车企旗下品牌推出高端新能源产品,定价趋向50万乃至百万级,背后是我国车企正在试图冲击新能源汽车高端市场。

国产新能源新车深入细分赛道,进军多元市场
本届车展中,国产新能源品牌推出越野、跑车、亲子等细分赛道的新车,新能源汽车品类呈现多元化。

技术趋势
智能驾驶:对高精地图的依赖减弱,对视觉的感知强化
本届车展期间,众多车企/科技企业所推出的智能辅助驾驶系统不再依赖高精地图,转而注重“视觉感知”,激光雷达、毫米波雷达、超声波雷达、摄像头等传感器成为智能汽车的“眼睛”。

智能座舱:车内显示形态多样化,提升车内视觉体验
本届车展中,汽车显示形态出现了更多显示形式,蔚来推出“全景数字座舱”,可实现AR交互、影音联动,且具有防抖功能;华为推出“光场屏”,带来沉浸式体验;宝马则展示新一代HUD技术,可实现“全景视域桥”。

充电续航技术:800V高压成多家车企热选
本届车展期间,小鹏、理想等多个车企宣称旗下产品将搭载800V高压技术,实现“充电五分钟,续航百公里”。

品牌观察本次车展重点关注的车企与品牌主要有:比亚迪、蔚来、小鹏、理想、上汽、广汽、奇瑞、长城、宁德时代、百度、华为和小米。
比亚迪
新车矩阵式密集发布,力求打造世界级汽车品牌
在上海车展期间,比亚迪携多款新车亮相,3个品牌共带来7款新车,丰富品牌产品矩阵的同时收获颇高关注度。

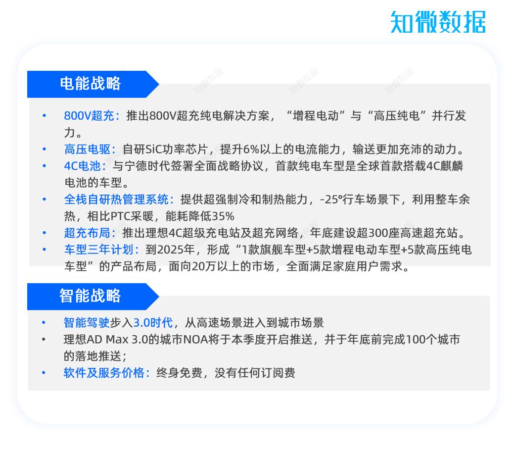
理想
进入“双能战略”发展新阶段,“增程+纯电”两条腿走路
在上海车展期间,理想汽车召开“双能战略”纯电解决方案发布会,声称将正式进入“双能战略”的发展新阶段,在“智能”和“电能” 方面全面发力。

上汽
携六家整车企业参加车展,新车、战略齐亮相
4月18日,上汽集团举行新能源战略发布会,同日,旗下飞凡、智己接力举行发布会,发布新车、战略。

奇瑞
成立首个新能源电动品牌iCAR,与多企业缔结生态共建者联盟
4月18日,奇瑞首个新能源电动品牌iCAR,携全路况电动SUV iCAR 03、“无极光弧”美学概念车iCAR GT登陆奇瑞上海车展展台。iCAR瞄准新年轻人,以“科技、未来、绿色、生态”为愿景。同时,联合宁德时代、腾讯、京东等缔结生态共建者联盟。

宁德时代
碳中和+凝聚态电池,技术与环保同频
车展首日,宁德时代举行零碳战略发布会;4月19日,宁德时代再发布凝聚态电池。两场发布会,战略与技术两手抓。

小米
雷军车展行程满满,小米造车持续前行
4月19日,澎湃新闻记者在上海车展现场偶遇小米创始人雷军,此前雷军并未对外披露个人行程。知情人士向记者透露,他此行目的是要认真学习上海车展,也说明小米汽车一切进展顺利,在为明年车展做准备。

结语:本届车展影响力明显回升,参展车辆、参展媒体工作人员数量、参展观众人次相比2021年均有所上升;国产自主新能源车备受关注,比亚迪等国产品牌展台人气火热;多品牌发布的车型、技术受到业内广泛关注,数字化、智能化、电动化等成为讨论热词。
原标题:《专题观察 | 2023上海车展透露了哪些“新风向”?》
本文为澎湃号作者或机构在澎湃新闻上传并发布,仅代表该作者或机构观点,不代表澎湃新闻的观点或立场,澎湃新闻仅提供信息发布平台。申请澎湃号请用电脑访问http://renzheng.thepaper.cn。





- 报料热线: 021-962866
- 报料邮箱: news@thepaper.cn
互联网新闻信息服务许可证:31120170006
增值电信业务经营许可证:沪B2-2017116
© 2014-2026 上海东方报业有限公司




